微生物的代谢重塑通过移动遗传元件改变互惠群落组成。

IF 4.6 2区 生物学 Q1 MICROBIOLOGY
mSystems Pub Date : 2025-09-23 Epub Date: 2025-08-15 DOI:10.1128/msystems.00144-25
Ave T Bisesi, Ross P Carlson, Lachlan Cotner, William R Harcombe
{"title":"微生物的代谢重塑通过移动遗传元件改变互惠群落组成。","authors":"Ave T Bisesi, Ross P Carlson, Lachlan Cotner, William R Harcombe","doi":"10.1128/msystems.00144-25","DOIUrl":null,"url":null,"abstract":"<p><p>Mobile genetic elements (MGEs) are ubiquitous in prokaryotes and exert significant influence on microbial communities, in part through their effects on host metabolism. While some MGEs directly alter host metabolism by introducing novel enzymes, all MGEs can indirectly change bacterial metabolism by redirecting intracellular host resources away from native bacterial processes toward MGE production. As a result, even when MGEs do not provide new metabolic functions, their carriage can influence host traits such as growth rate, nutrient uptake, and waste excretion, with consequences for how bacteria contribute to community and ecosystem functions. However, there are few empirical tests of how the indirect metabolic consequences of MGE carriage shape interactions between host and non-host bacterial species. We integrated genome-scale metabolic modeling with an <i>in vitro</i> obligate cross-feeding system to investigate the metabolic consequences of two MGEs in <i>Escherichia coli</i>: the conjugative plasmid F128 and the filamentous phage M13. We examined the impact of these MGEs on interactions between bacteria in a multispecies cross-feeding community composed of <i>E. coli</i>, <i>Salmonella enterica,</i> and <i>Methylobacterium extorquens</i>. Both modeling and <i>in vitro</i> experiments suggested that MGE carriage can change the growth rate and excretion profile of <i>E. coli</i>. We also found that indirect changes to host metabolism induced by our MGEs increased the density of cross-feeding species. Our work emphasizes that microbes carrying MGEs can have different metabolisms than MGE-free cells, even when MGEs do not encode metabolic enzymes, and demonstrates that these metabolic shifts can have significant consequences for microbial community structure and function.IMPORTANCEMobile genetic elements (MGEs) often shape the structure and function of microbial communities by influencing the metabolism of bacterial cells. Though some MGEs change metabolism directly by transferring genetic material that provides access to novel niche space, all MGEs should alter host metabolism indirectly to some degree by shifting intracellular metabolic processes toward MGE replication. This study uses a combination of flux balance analysis and an <i>in vitro</i> system consisting of <i>Escherichia coli</i>, <i>Salmonella enterica</i>, <i>Methylobacterium extorquens</i>, and two MGEs in <i>E. coli</i> to investigate how MGEs change the community contributions of their hosts via metabolic conflict alone. Flux balance analysis suggests that MGEs can change intracellular demand for different metabolic processes, leading to shifts in the identities and concentrations of compounds that hosts externalize into the environment. This finding is supported by experimental results and extends our understanding of how MGEs shape the structure and function of microbial communities.</p>","PeriodicalId":18819,"journal":{"name":"mSystems","volume":" ","pages":"e0014425"},"PeriodicalIF":4.6000,"publicationDate":"2025-09-23","publicationTypes":"Journal Article","fieldsOfStudy":null,"isOpenAccess":false,"openAccessPdf":"https://www.ncbi.nlm.nih.gov/pmc/articles/PMC12455974/pdf/","citationCount":"0","resultStr":"{\"title\":\"Metabolic remodeling of microorganisms by mobile genetic elements alters mutualistic community composition.\",\"authors\":\"Ave T Bisesi, Ross P Carlson, Lachlan Cotner, William R Harcombe\",\"doi\":\"10.1128/msystems.00144-25\",\"DOIUrl\":null,\"url\":null,\"abstract\":\"<p><p>Mobile genetic elements (MGEs) are ubiquitous in prokaryotes and exert significant influence on microbial communities, in part through their effects on host metabolism. While some MGEs directly alter host metabolism by introducing novel enzymes, all MGEs can indirectly change bacterial metabolism by redirecting intracellular host resources away from native bacterial processes toward MGE production. As a result, even when MGEs do not provide new metabolic functions, their carriage can influence host traits such as growth rate, nutrient uptake, and waste excretion, with consequences for how bacteria contribute to community and ecosystem functions. However, there are few empirical tests of how the indirect metabolic consequences of MGE carriage shape interactions between host and non-host bacterial species. We integrated genome-scale metabolic modeling with an <i>in vitro</i> obligate cross-feeding system to investigate the metabolic consequences of two MGEs in <i>Escherichia coli</i>: the conjugative plasmid F128 and the filamentous phage M13. We examined the impact of these MGEs on interactions between bacteria in a multispecies cross-feeding community composed of <i>E. coli</i>, <i>Salmonella enterica,</i> and <i>Methylobacterium extorquens</i>. Both modeling and <i>in vitro</i> experiments suggested that MGE carriage can change the growth rate and excretion profile of <i>E. coli</i>. We also found that indirect changes to host metabolism induced by our MGEs increased the density of cross-feeding species. Our work emphasizes that microbes carrying MGEs can have different metabolisms than MGE-free cells, even when MGEs do not encode metabolic enzymes, and demonstrates that these metabolic shifts can have significant consequences for microbial community structure and function.IMPORTANCEMobile genetic elements (MGEs) often shape the structure and function of microbial communities by influencing the metabolism of bacterial cells. Though some MGEs change metabolism directly by transferring genetic material that provides access to novel niche space, all MGEs should alter host metabolism indirectly to some degree by shifting intracellular metabolic processes toward MGE replication. This study uses a combination of flux balance analysis and an <i>in vitro</i> system consisting of <i>Escherichia coli</i>, <i>Salmonella enterica</i>, <i>Methylobacterium extorquens</i>, and two MGEs in <i>E. coli</i> to investigate how MGEs change the community contributions of their hosts via metabolic conflict alone. Flux balance analysis suggests that MGEs can change intracellular demand for different metabolic processes, leading to shifts in the identities and concentrations of compounds that hosts externalize into the environment. This finding is supported by experimental results and extends our understanding of how MGEs shape the structure and function of microbial communities.</p>\",\"PeriodicalId\":18819,\"journal\":{\"name\":\"mSystems\",\"volume\":\" \",\"pages\":\"e0014425\"},\"PeriodicalIF\":4.6000,\"publicationDate\":\"2025-09-23\",\"publicationTypes\":\"Journal Article\",\"fieldsOfStudy\":null,\"isOpenAccess\":false,\"openAccessPdf\":\"https://www.ncbi.nlm.nih.gov/pmc/articles/PMC12455974/pdf/\",\"citationCount\":\"0\",\"resultStr\":null,\"platform\":\"Semanticscholar\",\"paperid\":null,\"PeriodicalName\":\"mSystems\",\"FirstCategoryId\":\"99\",\"ListUrlMain\":\"https://doi.org/10.1128/msystems.00144-25\",\"RegionNum\":2,\"RegionCategory\":\"生物学\",\"ArticlePicture\":[],\"TitleCN\":null,\"AbstractTextCN\":null,\"PMCID\":null,\"EPubDate\":\"2025/8/15 0:00:00\",\"PubModel\":\"Epub\",\"JCR\":\"Q1\",\"JCRName\":\"MICROBIOLOGY\",\"Score\":null,\"Total\":0}","platform":"Semanticscholar","paperid":null,"PeriodicalName":"mSystems","FirstCategoryId":"99","ListUrlMain":"https://doi.org/10.1128/msystems.00144-25","RegionNum":2,"RegionCategory":"生物学","ArticlePicture":[],"TitleCN":null,"AbstractTextCN":null,"PMCID":null,"EPubDate":"2025/8/15 0:00:00","PubModel":"Epub","JCR":"Q1","JCRName":"MICROBIOLOGY","Score":null,"Total":0}
引用次数: 0

摘要

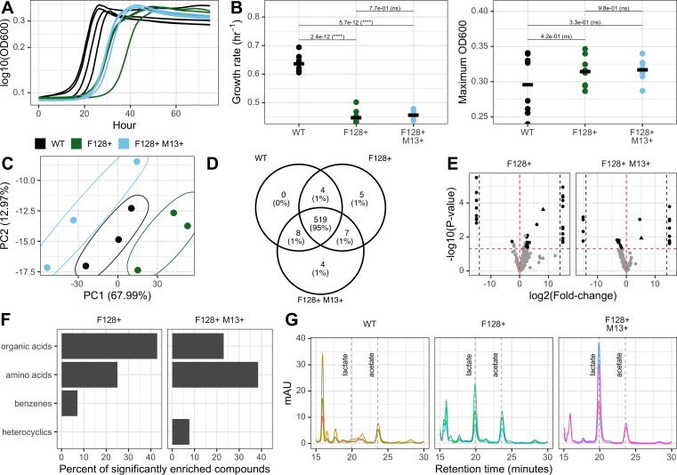
移动遗传元件(MGEs)在原核生物中普遍存在,并对微生物群落产生重大影响,部分原因是它们对宿主代谢的影响。虽然一些MGEs通过引入新酶直接改变宿主代谢,但所有MGEs都可以通过将细胞内宿主资源从原生细菌过程转向MGE生产来间接改变细菌代谢。因此,即使MGEs不提供新的代谢功能,它们的携带也会影响宿主的性状,如生长速度、营养吸收和废物排泄,从而影响细菌对群落和生态系统功能的贡献。然而,很少有关于MGE载体的间接代谢后果如何影响宿主和非宿主细菌物种之间的相互作用的经验测试。我们将基因组尺度的代谢模型与体外专性交叉饲养系统结合起来,研究了大肠杆菌中两种MGEs的代谢后果:结合质粒F128和丝状噬菌体M13。我们研究了这些MGEs对由大肠杆菌、肠炎沙门氏菌和勒索甲基杆菌组成的多物种交叉摄食群落中细菌之间相互作用的影响。模型和体外实验均表明,携带MGE可改变大肠杆菌的生长速度和排泄特征。我们还发现MGEs诱导的宿主代谢的间接变化增加了交叉摄食物种的密度。我们的工作强调,携带MGEs的微生物可能具有与不携带mge的细胞不同的代谢,即使MGEs不编码代谢酶,并证明这些代谢变化可能对微生物群落结构和功能产生重大影响。重要意义可移动遗传元件(MGEs)通常通过影响细菌细胞的代谢来塑造微生物群落的结构和功能。虽然一些MGEs通过传递遗传物质直接改变代谢,从而提供进入新的生态位空间的途径,但所有MGEs都应该通过将细胞内代谢过程转向MGE复制而间接改变宿主代谢。本研究结合通量平衡分析和由大肠杆菌、肠沙门氏菌、敲诈甲基杆菌和大肠杆菌中的两种MGEs组成的体外系统,研究MGEs如何通过代谢冲突改变宿主的群落贡献。通量平衡分析表明,MGEs可以改变细胞内对不同代谢过程的需求,导致宿主外化到环境中的化合物的特性和浓度发生变化。这一发现得到了实验结果的支持,并扩展了我们对MGEs如何塑造微生物群落结构和功能的理解。
本文章由计算机程序翻译,如有差异,请以英文原文为准。

Metabolic remodeling of microorganisms by mobile genetic elements alters mutualistic community composition.

Metabolic remodeling of microorganisms by mobile genetic elements alters mutualistic community composition.

Metabolic remodeling of microorganisms by mobile genetic elements alters mutualistic community composition.

Metabolic remodeling of microorganisms by mobile genetic elements alters mutualistic community composition.

Mobile genetic elements (MGEs) are ubiquitous in prokaryotes and exert significant influence on microbial communities, in part through their effects on host metabolism. While some MGEs directly alter host metabolism by introducing novel enzymes, all MGEs can indirectly change bacterial metabolism by redirecting intracellular host resources away from native bacterial processes toward MGE production. As a result, even when MGEs do not provide new metabolic functions, their carriage can influence host traits such as growth rate, nutrient uptake, and waste excretion, with consequences for how bacteria contribute to community and ecosystem functions. However, there are few empirical tests of how the indirect metabolic consequences of MGE carriage shape interactions between host and non-host bacterial species. We integrated genome-scale metabolic modeling with an in vitro obligate cross-feeding system to investigate the metabolic consequences of two MGEs in Escherichia coli: the conjugative plasmid F128 and the filamentous phage M13. We examined the impact of these MGEs on interactions between bacteria in a multispecies cross-feeding community composed of E. coli, Salmonella enterica, and Methylobacterium extorquens. Both modeling and in vitro experiments suggested that MGE carriage can change the growth rate and excretion profile of E. coli. We also found that indirect changes to host metabolism induced by our MGEs increased the density of cross-feeding species. Our work emphasizes that microbes carrying MGEs can have different metabolisms than MGE-free cells, even when MGEs do not encode metabolic enzymes, and demonstrates that these metabolic shifts can have significant consequences for microbial community structure and function.IMPORTANCEMobile genetic elements (MGEs) often shape the structure and function of microbial communities by influencing the metabolism of bacterial cells. Though some MGEs change metabolism directly by transferring genetic material that provides access to novel niche space, all MGEs should alter host metabolism indirectly to some degree by shifting intracellular metabolic processes toward MGE replication. This study uses a combination of flux balance analysis and an in vitro system consisting of Escherichia coli, Salmonella enterica, Methylobacterium extorquens, and two MGEs in E. coli to investigate how MGEs change the community contributions of their hosts via metabolic conflict alone. Flux balance analysis suggests that MGEs can change intracellular demand for different metabolic processes, leading to shifts in the identities and concentrations of compounds that hosts externalize into the environment. This finding is supported by experimental results and extends our understanding of how MGEs shape the structure and function of microbial communities.

求助全文
通过发布文献求助,成功后即可免费获取论文全文。 去求助
来源期刊
mSystems
mSystems Biochemistry, Genetics and Molecular Biology-Biochemistry
CiteScore
10.50
自引率
3.10%
发文量
308
审稿时长
13 weeks
期刊介绍: mSystems™ will publish preeminent work that stems from applying technologies for high-throughput analyses to achieve insights into the metabolic and regulatory systems at the scale of both the single cell and microbial communities. The scope of mSystems™ encompasses all important biological and biochemical findings drawn from analyses of large data sets, as well as new computational approaches for deriving these insights. mSystems™ will welcome submissions from researchers who focus on the microbiome, genomics, metagenomics, transcriptomics, metabolomics, proteomics, glycomics, bioinformatics, and computational microbiology. mSystems™ will provide streamlined decisions, while carrying on ASM''s tradition of rigorous peer review.
×
引用
GB/T 7714-2015
复制
MLA
复制
APA
复制
导出至
BibTeX EndNote RefMan NoteFirst NoteExpress
×
提示
您的信息不完整,为了账户安全,请先补充。
现在去补充
×
提示
您因"违规操作"
具体请查看互助需知
我知道了
×
提示
确定
请完成安全验证×
copy
已复制链接
快去分享给好友吧!
我知道了
右上角分享
点击右上角分享
0
联系我们:info@booksci.cn Book学术提供免费学术资源搜索服务,方便国内外学者检索中英文文献。致力于提供最便捷和优质的服务体验。 Copyright © 2023 布克学术 All rights reserved.
京ICP备2023020795号-1
ghs 京公网安备 11010802042870号
Book学术文献互助
Book学术文献互助群
群 号:604180095
Book学术官方微信