跨队列微生物组研究揭示了高血压患者肠道细菌组而非肠道真菌组的一致改变。

IF 4.6 2区 生物学 Q1 MICROBIOLOGY
mSystems Pub Date : 2025-09-23 Epub Date: 2025-08-15 DOI:10.1128/msystems.00657-25
Yidan Gao, Dangrang Wang, Tong Lu, Kan Liu, Shenghui Li, Jian Kang, Shanshan Sha, Guorui Xing, Lin Cheng, Shao Fan, Wei Yang, Qiulong Yan, Yanchun Ding, Dafeng Xu
{"title":"跨队列微生物组研究揭示了高血压患者肠道细菌组而非肠道真菌组的一致改变。","authors":"Yidan Gao, Dangrang Wang, Tong Lu, Kan Liu, Shenghui Li, Jian Kang, Shanshan Sha, Guorui Xing, Lin Cheng, Shao Fan, Wei Yang, Qiulong Yan, Yanchun Ding, Dafeng Xu","doi":"10.1128/msystems.00657-25","DOIUrl":null,"url":null,"abstract":"<p><p>Hypertension, one of the most prevalent cardiovascular diseases, has been linked to the gut microbiota. However, there is a lack of well-defined, cross-population validated gut microbial signatures associated with hypertension, particularly at both the bacterial and fungal levels. To address this gap, we conducted a metagenome-wide analysis of fecal samples from 159 hypertensive patients and 101 healthy controls, using two publicly available data sets from the Beijing and Dalian regions. Our results showed that hypertensive patients exhibit a significant reduction in gut bacterial diversity, accompanied by substantial alterations in bacterial composition. A total of 61 bacterial species were identified with significantly different relative abundance between patients and controls across both regions (combined <i>P</i> < 0.05, <i>q</i> = 0.25). Hypertension-enriched species included <i>Lachnospiraceae</i> (<i>Clostridium symbiosum</i>, <i>Enterocloster bolteae</i>) and <i>Clostridium</i> sp. AT4, while <i>Lachnospiraceae bacterium</i>, <i>Firmicutes bacterium</i>, and <i>Clostridium</i> sp. AM49 4BH were significantly decreased in hypertensive patients. In contrast, no significant differences were observed in gut fungal diversity between hypertensive patients and healthy controls, and only minor differences in fungal composition were noted. Specifically, six fungal species were identified as potentially significant in the combined data set (<i>P</i> < 0.05, <i>q</i> = 0.73), but they only <i>Blastomyces emzantsi</i> c231 meet the same consistency across the two cohorts as the bacterial signatures. Furthermore, we developed classification models using gut bacterial and fungal signatures to distinguish hypertension patients from healthy controls. The bacterium-based models achieved area under the curves (AUCs) greater than 0.70 in cross-cohort classification and validation, while the fungus-based models only achieved AUCs between 0.55 and 0.57. In summary, our study identifies cross-cohort gut bacterial and fungal signatures associated with hypertension, suggesting that the gut bacteriome may serve as a more reliable target for hypertension intervention compared to the gut mycobiome.</p><p><strong>Importance: </strong>Hypertension (HTN) represents a global health burden affecting billions of individuals worldwide; however, the relationship between HTN and gut microbial ecosystems remains inadequately characterized. This study presents the first cross-cohort microbiome analysis revealing significant alterations in the gut bacteriome of HTN patients, with limited changes observed in the mycobiome. These findings highlight the critical role of the gut bacteriome in the pathogenesis of HTN and provide new microbial biomarkers for early diagnosis. Furthermore, the identification of bacterial species establishes a foundation for future intervention approaches, enhancing the applicability of microbiome research in cardiovascular health and opening new avenues for related studies in this field.</p>","PeriodicalId":18819,"journal":{"name":"mSystems","volume":" ","pages":"e0065725"},"PeriodicalIF":4.6000,"publicationDate":"2025-09-23","publicationTypes":"Journal Article","fieldsOfStudy":null,"isOpenAccess":false,"openAccessPdf":"https://www.ncbi.nlm.nih.gov/pmc/articles/PMC12455987/pdf/","citationCount":"0","resultStr":"{\"title\":\"Cross-cohort microbiome-wide study reveals consistent alterations in the gut bacteriome, but not the gut mycobiome, in patients with hypertension.\",\"authors\":\"Yidan Gao, Dangrang Wang, Tong Lu, Kan Liu, Shenghui Li, Jian Kang, Shanshan Sha, Guorui Xing, Lin Cheng, Shao Fan, Wei Yang, Qiulong Yan, Yanchun Ding, Dafeng Xu\",\"doi\":\"10.1128/msystems.00657-25\",\"DOIUrl\":null,\"url\":null,\"abstract\":\"<p><p>Hypertension, one of the most prevalent cardiovascular diseases, has been linked to the gut microbiota. However, there is a lack of well-defined, cross-population validated gut microbial signatures associated with hypertension, particularly at both the bacterial and fungal levels. To address this gap, we conducted a metagenome-wide analysis of fecal samples from 159 hypertensive patients and 101 healthy controls, using two publicly available data sets from the Beijing and Dalian regions. Our results showed that hypertensive patients exhibit a significant reduction in gut bacterial diversity, accompanied by substantial alterations in bacterial composition. A total of 61 bacterial species were identified with significantly different relative abundance between patients and controls across both regions (combined <i>P</i> < 0.05, <i>q</i> = 0.25). Hypertension-enriched species included <i>Lachnospiraceae</i> (<i>Clostridium symbiosum</i>, <i>Enterocloster bolteae</i>) and <i>Clostridium</i> sp. AT4, while <i>Lachnospiraceae bacterium</i>, <i>Firmicutes bacterium</i>, and <i>Clostridium</i> sp. AM49 4BH were significantly decreased in hypertensive patients. In contrast, no significant differences were observed in gut fungal diversity between hypertensive patients and healthy controls, and only minor differences in fungal composition were noted. Specifically, six fungal species were identified as potentially significant in the combined data set (<i>P</i> < 0.05, <i>q</i> = 0.73), but they only <i>Blastomyces emzantsi</i> c231 meet the same consistency across the two cohorts as the bacterial signatures. Furthermore, we developed classification models using gut bacterial and fungal signatures to distinguish hypertension patients from healthy controls. The bacterium-based models achieved area under the curves (AUCs) greater than 0.70 in cross-cohort classification and validation, while the fungus-based models only achieved AUCs between 0.55 and 0.57. In summary, our study identifies cross-cohort gut bacterial and fungal signatures associated with hypertension, suggesting that the gut bacteriome may serve as a more reliable target for hypertension intervention compared to the gut mycobiome.</p><p><strong>Importance: </strong>Hypertension (HTN) represents a global health burden affecting billions of individuals worldwide; however, the relationship between HTN and gut microbial ecosystems remains inadequately characterized. This study presents the first cross-cohort microbiome analysis revealing significant alterations in the gut bacteriome of HTN patients, with limited changes observed in the mycobiome. These findings highlight the critical role of the gut bacteriome in the pathogenesis of HTN and provide new microbial biomarkers for early diagnosis. Furthermore, the identification of bacterial species establishes a foundation for future intervention approaches, enhancing the applicability of microbiome research in cardiovascular health and opening new avenues for related studies in this field.</p>\",\"PeriodicalId\":18819,\"journal\":{\"name\":\"mSystems\",\"volume\":\" \",\"pages\":\"e0065725\"},\"PeriodicalIF\":4.6000,\"publicationDate\":\"2025-09-23\",\"publicationTypes\":\"Journal Article\",\"fieldsOfStudy\":null,\"isOpenAccess\":false,\"openAccessPdf\":\"https://www.ncbi.nlm.nih.gov/pmc/articles/PMC12455987/pdf/\",\"citationCount\":\"0\",\"resultStr\":null,\"platform\":\"Semanticscholar\",\"paperid\":null,\"PeriodicalName\":\"mSystems\",\"FirstCategoryId\":\"99\",\"ListUrlMain\":\"https://doi.org/10.1128/msystems.00657-25\",\"RegionNum\":2,\"RegionCategory\":\"生物学\",\"ArticlePicture\":[],\"TitleCN\":null,\"AbstractTextCN\":null,\"PMCID\":null,\"EPubDate\":\"2025/8/15 0:00:00\",\"PubModel\":\"Epub\",\"JCR\":\"Q1\",\"JCRName\":\"MICROBIOLOGY\",\"Score\":null,\"Total\":0}","platform":"Semanticscholar","paperid":null,"PeriodicalName":"mSystems","FirstCategoryId":"99","ListUrlMain":"https://doi.org/10.1128/msystems.00657-25","RegionNum":2,"RegionCategory":"生物学","ArticlePicture":[],"TitleCN":null,"AbstractTextCN":null,"PMCID":null,"EPubDate":"2025/8/15 0:00:00","PubModel":"Epub","JCR":"Q1","JCRName":"MICROBIOLOGY","Score":null,"Total":0}
引用次数: 0

摘要

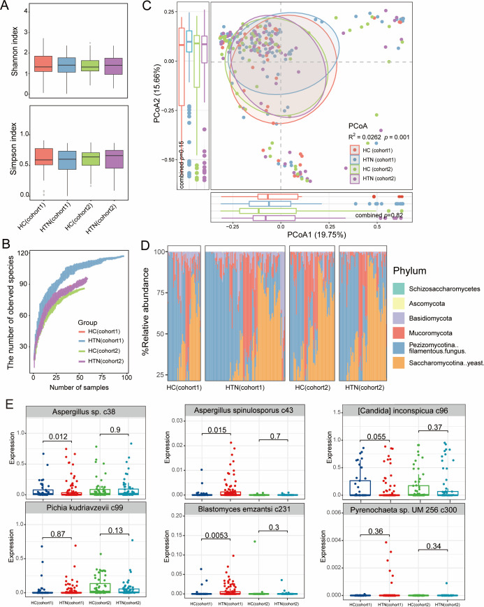
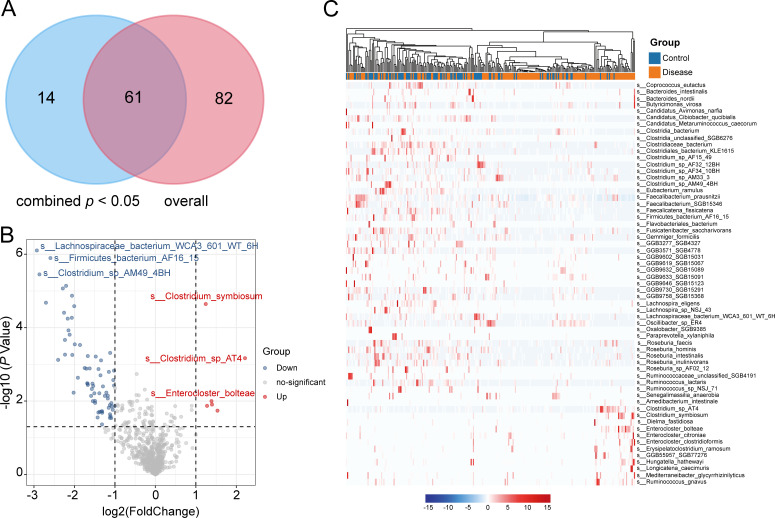
高血压是最常见的心血管疾病之一,与肠道微生物群有关。然而,缺乏明确的、跨种群验证的与高血压相关的肠道微生物特征,特别是在细菌和真菌水平上。为了解决这一差距,我们对159名高血压患者和101名健康对照者的粪便样本进行了宏基因组分析,使用了来自北京和大连地区的两个公开数据集。我们的研究结果表明,高血压患者肠道细菌多样性显著减少,并伴有细菌组成的实质性改变。共鉴定出61种细菌,两地区患者与对照组的相对丰度差异显著(P < 0.05, q = 0.25)。高血压富菌种包括毛螺杆菌科(Clostridium symbiosum, Enterocloster bolteae)和Clostridium sp. AT4,而高血压患者中毛螺杆菌科细菌、厚壁菌门细菌和Clostridium sp. AM49 4BH显著减少。相比之下,高血压患者和健康对照组之间的肠道真菌多样性没有显著差异,真菌组成只有微小差异。具体来说,6种真菌在联合数据集中被鉴定为潜在显著(P < 0.05, q = 0.73),但只有Blastomyces emzantsi c231在两个队列中与细菌特征具有相同的一致性。此外,我们利用肠道细菌和真菌特征建立了分类模型,以区分高血压患者和健康对照组。在交叉队列分类和验证中,基于细菌的模型的曲线下面积(auc)大于0.70,而基于真菌的模型的auc仅在0.55 ~ 0.57之间。总之,我们的研究确定了与高血压相关的跨队列肠道细菌和真菌特征,这表明与肠道真菌组相比,肠道细菌组可能是高血压干预的更可靠的目标。重要性:高血压(HTN)是影响全世界数十亿人的全球健康负担;然而,HTN与肠道微生物生态系统之间的关系仍然没有充分的表征。这项研究首次提出了跨队列微生物组分析,揭示了HTN患者肠道细菌组的显著变化,而真菌组的变化有限。这些发现强调了肠道菌群在HTN发病机制中的关键作用,并为早期诊断提供了新的微生物生物标志物。此外,细菌种类的鉴定为未来的干预方法奠定了基础,增强了微生物组研究在心血管健康中的适用性,并为该领域的相关研究开辟了新的途径。
本文章由计算机程序翻译,如有差异,请以英文原文为准。

Cross-cohort microbiome-wide study reveals consistent alterations in the gut bacteriome, but not the gut mycobiome, in patients with hypertension.

Cross-cohort microbiome-wide study reveals consistent alterations in the gut bacteriome, but not the gut mycobiome, in patients with hypertension.

Cross-cohort microbiome-wide study reveals consistent alterations in the gut bacteriome, but not the gut mycobiome, in patients with hypertension.

Cross-cohort microbiome-wide study reveals consistent alterations in the gut bacteriome, but not the gut mycobiome, in patients with hypertension.

Hypertension, one of the most prevalent cardiovascular diseases, has been linked to the gut microbiota. However, there is a lack of well-defined, cross-population validated gut microbial signatures associated with hypertension, particularly at both the bacterial and fungal levels. To address this gap, we conducted a metagenome-wide analysis of fecal samples from 159 hypertensive patients and 101 healthy controls, using two publicly available data sets from the Beijing and Dalian regions. Our results showed that hypertensive patients exhibit a significant reduction in gut bacterial diversity, accompanied by substantial alterations in bacterial composition. A total of 61 bacterial species were identified with significantly different relative abundance between patients and controls across both regions (combined P < 0.05, q = 0.25). Hypertension-enriched species included Lachnospiraceae (Clostridium symbiosum, Enterocloster bolteae) and Clostridium sp. AT4, while Lachnospiraceae bacterium, Firmicutes bacterium, and Clostridium sp. AM49 4BH were significantly decreased in hypertensive patients. In contrast, no significant differences were observed in gut fungal diversity between hypertensive patients and healthy controls, and only minor differences in fungal composition were noted. Specifically, six fungal species were identified as potentially significant in the combined data set (P < 0.05, q = 0.73), but they only Blastomyces emzantsi c231 meet the same consistency across the two cohorts as the bacterial signatures. Furthermore, we developed classification models using gut bacterial and fungal signatures to distinguish hypertension patients from healthy controls. The bacterium-based models achieved area under the curves (AUCs) greater than 0.70 in cross-cohort classification and validation, while the fungus-based models only achieved AUCs between 0.55 and 0.57. In summary, our study identifies cross-cohort gut bacterial and fungal signatures associated with hypertension, suggesting that the gut bacteriome may serve as a more reliable target for hypertension intervention compared to the gut mycobiome.

Importance: Hypertension (HTN) represents a global health burden affecting billions of individuals worldwide; however, the relationship between HTN and gut microbial ecosystems remains inadequately characterized. This study presents the first cross-cohort microbiome analysis revealing significant alterations in the gut bacteriome of HTN patients, with limited changes observed in the mycobiome. These findings highlight the critical role of the gut bacteriome in the pathogenesis of HTN and provide new microbial biomarkers for early diagnosis. Furthermore, the identification of bacterial species establishes a foundation for future intervention approaches, enhancing the applicability of microbiome research in cardiovascular health and opening new avenues for related studies in this field.

求助全文
通过发布文献求助,成功后即可免费获取论文全文。 去求助
来源期刊
mSystems
mSystems Biochemistry, Genetics and Molecular Biology-Biochemistry
CiteScore
10.50
自引率
3.10%
发文量
308
审稿时长
13 weeks
期刊介绍: mSystems™ will publish preeminent work that stems from applying technologies for high-throughput analyses to achieve insights into the metabolic and regulatory systems at the scale of both the single cell and microbial communities. The scope of mSystems™ encompasses all important biological and biochemical findings drawn from analyses of large data sets, as well as new computational approaches for deriving these insights. mSystems™ will welcome submissions from researchers who focus on the microbiome, genomics, metagenomics, transcriptomics, metabolomics, proteomics, glycomics, bioinformatics, and computational microbiology. mSystems™ will provide streamlined decisions, while carrying on ASM''s tradition of rigorous peer review.
×
引用
GB/T 7714-2015
复制
MLA
复制
APA
复制
导出至
BibTeX EndNote RefMan NoteFirst NoteExpress
×
提示
您的信息不完整,为了账户安全,请先补充。
现在去补充
×
提示
您因"违规操作"
具体请查看互助需知
我知道了
×
提示
确定
请完成安全验证×
copy
已复制链接
快去分享给好友吧!
我知道了
右上角分享
点击右上角分享
0
联系我们:info@booksci.cn Book学术提供免费学术资源搜索服务,方便国内外学者检索中英文文献。致力于提供最便捷和优质的服务体验。 Copyright © 2023 布克学术 All rights reserved.
京ICP备2023020795号-1
ghs 京公网安备 11010802042870号
Book学术文献互助
Book学术文献互助群
群 号:604180095
Book学术官方微信