ICAM-1识别前脂肪细胞并通过粘附免疫细胞限制白色脂肪形成

IF 15.4 1区 生物学 Q1 BIOCHEMISTRY & MOLECULAR BIOLOGY
Chunxing Zheng, Jiayin Ye, Qian Yang, Keli Liu, Cheng Chen, Jianchang Cao, Qing Li, Yueqing Xue, Hui Ma, Arnold B. Rabson, Changshun Shao, Fei Hua, Lydia Sorokin, Gerry Melino, Yufang Shi, Ying Wang
{"title":"ICAM-1识别前脂肪细胞并通过粘附免疫细胞限制白色脂肪形成","authors":"Chunxing Zheng, Jiayin Ye, Qian Yang, Keli Liu, Cheng Chen, Jianchang Cao, Qing Li, Yueqing Xue, Hui Ma, Arnold B. Rabson, Changshun Shao, Fei Hua, Lydia Sorokin, Gerry Melino, Yufang Shi, Ying Wang","doi":"10.1038/s41418-025-01551-2","DOIUrl":null,"url":null,"abstract":"<p>Adipose stem cell hierarchy was delineated by scRNA-seq analysis, revealing that ICAM-1, a glycoprotein that mediates cell-cell interaction, is a preadipocyte marker. However, the cellular and molecular mechanisms of how ICAM-1<sup>+</sup> preadipocytes contribute to adipose tissue homeostasis in vivo remain unclear. To address this, <i>Icam1</i><sup><i>+/CreERT2</i></sup> mice were generated, and it was demonstrated that ICAM-1-expressing progenitors actively participated in developing and remodeling white adipose tissue. Under a high-fat diet, both proliferation and adipogenic differentiation of ICAM-1<sup>+</sup> preadipocytes increased significantly. Interestingly, ICAM-1 plays a critical role in maintaining the interaction between preadipocytes and immune cells, acting as a checkpoint on white adipogenesis. Mice lacking ICAM-1 specifically in stromal cells exhibited worsened hyperplastic obesity, showing heightened fatty acid synthesis and lipid storage in adipose tissue, and the related insulin resistance. In human adipose tissue, ICAM-1 also marked committed preadipocytes and mediated adhesion between preadipocytes and immune cells. Thus, our study shows that ICAM-1 marks preadipocytes and curbs adipogenesis by facilitating adhesion between preadipocytes and immune cells.</p>","PeriodicalId":9731,"journal":{"name":"Cell Death and Differentiation","volume":"12 1","pages":""},"PeriodicalIF":15.4000,"publicationDate":"2025-08-15","publicationTypes":"Journal Article","fieldsOfStudy":null,"isOpenAccess":false,"openAccessPdf":"","citationCount":"0","resultStr":"{\"title\":\"ICAM-1 identifies preadipocytes and restricts white adipogenesis by adhering immune cells\",\"authors\":\"Chunxing Zheng, Jiayin Ye, Qian Yang, Keli Liu, Cheng Chen, Jianchang Cao, Qing Li, Yueqing Xue, Hui Ma, Arnold B. Rabson, Changshun Shao, Fei Hua, Lydia Sorokin, Gerry Melino, Yufang Shi, Ying Wang\",\"doi\":\"10.1038/s41418-025-01551-2\",\"DOIUrl\":null,\"url\":null,\"abstract\":\"<p>Adipose stem cell hierarchy was delineated by scRNA-seq analysis, revealing that ICAM-1, a glycoprotein that mediates cell-cell interaction, is a preadipocyte marker. However, the cellular and molecular mechanisms of how ICAM-1<sup>+</sup> preadipocytes contribute to adipose tissue homeostasis in vivo remain unclear. To address this, <i>Icam1</i><sup><i>+/CreERT2</i></sup> mice were generated, and it was demonstrated that ICAM-1-expressing progenitors actively participated in developing and remodeling white adipose tissue. Under a high-fat diet, both proliferation and adipogenic differentiation of ICAM-1<sup>+</sup> preadipocytes increased significantly. Interestingly, ICAM-1 plays a critical role in maintaining the interaction between preadipocytes and immune cells, acting as a checkpoint on white adipogenesis. Mice lacking ICAM-1 specifically in stromal cells exhibited worsened hyperplastic obesity, showing heightened fatty acid synthesis and lipid storage in adipose tissue, and the related insulin resistance. In human adipose tissue, ICAM-1 also marked committed preadipocytes and mediated adhesion between preadipocytes and immune cells. Thus, our study shows that ICAM-1 marks preadipocytes and curbs adipogenesis by facilitating adhesion between preadipocytes and immune cells.</p>\",\"PeriodicalId\":9731,\"journal\":{\"name\":\"Cell Death and Differentiation\",\"volume\":\"12 1\",\"pages\":\"\"},\"PeriodicalIF\":15.4000,\"publicationDate\":\"2025-08-15\",\"publicationTypes\":\"Journal Article\",\"fieldsOfStudy\":null,\"isOpenAccess\":false,\"openAccessPdf\":\"\",\"citationCount\":\"0\",\"resultStr\":null,\"platform\":\"Semanticscholar\",\"paperid\":null,\"PeriodicalName\":\"Cell Death and Differentiation\",\"FirstCategoryId\":\"99\",\"ListUrlMain\":\"https://doi.org/10.1038/s41418-025-01551-2\",\"RegionNum\":1,\"RegionCategory\":\"生物学\",\"ArticlePicture\":[],\"TitleCN\":null,\"AbstractTextCN\":null,\"PMCID\":null,\"EPubDate\":\"\",\"PubModel\":\"\",\"JCR\":\"Q1\",\"JCRName\":\"BIOCHEMISTRY & MOLECULAR BIOLOGY\",\"Score\":null,\"Total\":0}","platform":"Semanticscholar","paperid":null,"PeriodicalName":"Cell Death and Differentiation","FirstCategoryId":"99","ListUrlMain":"https://doi.org/10.1038/s41418-025-01551-2","RegionNum":1,"RegionCategory":"生物学","ArticlePicture":[],"TitleCN":null,"AbstractTextCN":null,"PMCID":null,"EPubDate":"","PubModel":"","JCR":"Q1","JCRName":"BIOCHEMISTRY & MOLECULAR BIOLOGY","Score":null,"Total":0}
引用次数: 0

摘要

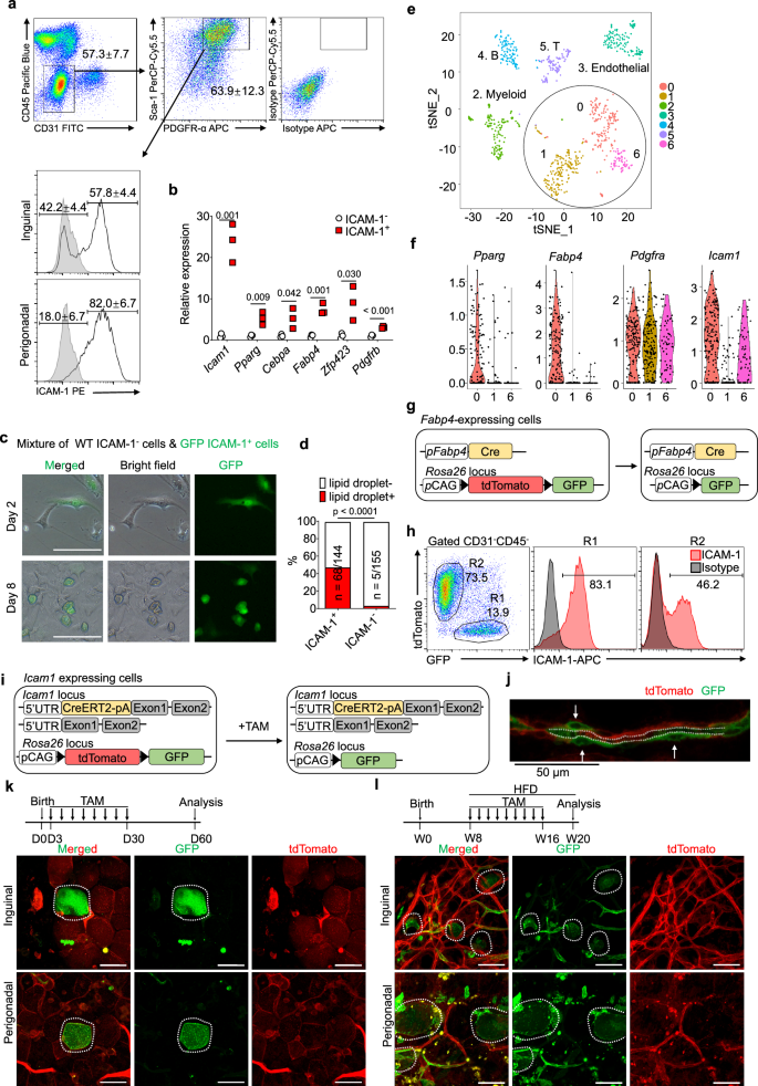
通过scRNA-seq分析描绘了脂肪干细胞的层次结构,揭示了介导细胞间相互作用的糖蛋白ICAM-1是一个前脂肪细胞标记物。然而,ICAM-1+前脂肪细胞如何促进体内脂肪组织稳态的细胞和分子机制尚不清楚。为了解决这个问题,我们生成了icam -1 +/CreERT2小鼠,结果表明表达icam -1的祖细胞积极参与白色脂肪组织的发育和重塑。在高脂饮食下,ICAM-1+前脂肪细胞的增殖和成脂分化均显著增加。有趣的是,ICAM-1在维持前脂肪细胞和免疫细胞之间的相互作用中起关键作用,作为白色脂肪形成的检查点。在基质细胞中特异性缺乏ICAM-1的小鼠表现出更严重的增生性肥胖,表现出脂肪组织中脂肪酸合成和脂质储存的增加,以及相关的胰岛素抵抗。在人类脂肪组织中,ICAM-1也标记了固定的前脂肪细胞,并介导了前脂肪细胞与免疫细胞之间的粘附。因此,我们的研究表明,ICAM-1标记前脂肪细胞,并通过促进前脂肪细胞与免疫细胞之间的粘附来抑制脂肪形成。
本文章由计算机程序翻译,如有差异,请以英文原文为准。

ICAM-1 identifies preadipocytes and restricts white adipogenesis by adhering immune cells

ICAM-1 identifies preadipocytes and restricts white adipogenesis by adhering immune cells

Adipose stem cell hierarchy was delineated by scRNA-seq analysis, revealing that ICAM-1, a glycoprotein that mediates cell-cell interaction, is a preadipocyte marker. However, the cellular and molecular mechanisms of how ICAM-1+ preadipocytes contribute to adipose tissue homeostasis in vivo remain unclear. To address this, Icam1+/CreERT2 mice were generated, and it was demonstrated that ICAM-1-expressing progenitors actively participated in developing and remodeling white adipose tissue. Under a high-fat diet, both proliferation and adipogenic differentiation of ICAM-1+ preadipocytes increased significantly. Interestingly, ICAM-1 plays a critical role in maintaining the interaction between preadipocytes and immune cells, acting as a checkpoint on white adipogenesis. Mice lacking ICAM-1 specifically in stromal cells exhibited worsened hyperplastic obesity, showing heightened fatty acid synthesis and lipid storage in adipose tissue, and the related insulin resistance. In human adipose tissue, ICAM-1 also marked committed preadipocytes and mediated adhesion between preadipocytes and immune cells. Thus, our study shows that ICAM-1 marks preadipocytes and curbs adipogenesis by facilitating adhesion between preadipocytes and immune cells.

求助全文
通过发布文献求助,成功后即可免费获取论文全文。 去求助
来源期刊
Cell Death and Differentiation
Cell Death and Differentiation 生物-生化与分子生物学
CiteScore
24.70
自引率
1.60%
发文量
181
审稿时长
3 months
期刊介绍: Mission, vision and values of Cell Death & Differentiation: To devote itself to scientific excellence in the field of cell biology, molecular biology, and biochemistry of cell death and disease. To provide a unified forum for scientists and clinical researchers It is committed to the rapid publication of high quality original papers relating to these subjects, together with topical, usually solicited, reviews, meeting reports, editorial correspondence and occasional commentaries on controversial and scientifically informative issues.
×
引用
GB/T 7714-2015
复制
MLA
复制
APA
复制
导出至
BibTeX EndNote RefMan NoteFirst NoteExpress
×
提示
您的信息不完整,为了账户安全,请先补充。
现在去补充
×
提示
您因"违规操作"
具体请查看互助需知
我知道了
×
提示
确定
请完成安全验证×
copy
已复制链接
快去分享给好友吧!
我知道了
右上角分享
点击右上角分享
0
联系我们:info@booksci.cn Book学术提供免费学术资源搜索服务,方便国内外学者检索中英文文献。致力于提供最便捷和优质的服务体验。 Copyright © 2023 布克学术 All rights reserved.
京ICP备2023020795号-1
ghs 京公网安备 11010802042870号
Book学术文献互助
Book学术文献互助群
群 号:604180095
Book学术官方微信