鼻内给药KCNN2阻断肽可改善胎儿酒精谱系障碍小鼠模型的认知灵活性缺陷

IF 3.7 2区 医学 Q1 CLINICAL NEUROLOGY
Shahid Mohammad, Li Wang, Masaaki Torii, Kazue Hashimoto-Torii
{"title":"鼻内给药KCNN2阻断肽可改善胎儿酒精谱系障碍小鼠模型的认知灵活性缺陷","authors":"Shahid Mohammad, Li Wang, Masaaki Torii, Kazue Hashimoto-Torii","doi":"10.1093/ijnp/pyaf055","DOIUrl":null,"url":null,"abstract":"<p><strong>Background: </strong>Fetal alcohol spectrum disorders (FASD) show a myriad of cognitive and neurological deficits, with the prevalence estimated to be 1% to 5 % in children. To date, there are no effective treatments for these deficits in FASD. In a mouse model of FASD, daily intraperitoneal administration of a potassium calcium-activated channel subfamily N member 2 (KCNN2) blocking peptide has been shown to improve motor learning deficits due to upregulation of KCNN2 channels. This study investigates whether intranasal administration of a KCNN2 blocking peptide, Leiurotoxin-1 Dab7 (Lei-Dab7), can improve cognitive flexibility, specifically reversal learning deficits, in these mice.</p><p><strong>Methods: </strong>We utilized a mouse model of prenatal alcohol exposure. Cognitive flexibility was assessed using the water T-maze test at postnatal day 40. Lei-Dab7's specificity and cytotoxicity were evaluated in vitro, and intranasal delivery efficiency was confirmed through immunohistochemistry, quantifying its distribution and binding to neurons with elevated KCNN2 expression in the prefrontal cortex.</p><p><strong>Results: </strong>Lei-Dab7 showed high specificity and negligible cytotoxicity in vitro. Intranasal administration efficiently delivered Lei-Dab7 to the prefrontal cortex, where it specifically bound to neurons expressing increased KCNN2 channels. Behavioral tests demonstrated that Lei-Dab7 significantly improved cognitive flexibility, reversing the deficits in the water T-maze test seen in ethanol-exposed mice, without apparent acute physiological adverse effects.</p><p><strong>Conclusions: </strong>Intranasal administration of KCNN2 blockers, such as Lei-Dab7, represents a promising, non-invasive therapeutic approach for treating cognitive inflexibility and possibly other cognitive dysfunctions associated with FASD.</p>","PeriodicalId":14134,"journal":{"name":"International Journal of Neuropsychopharmacology","volume":" ","pages":""},"PeriodicalIF":3.7000,"publicationDate":"2025-09-01","publicationTypes":"Journal Article","fieldsOfStudy":null,"isOpenAccess":false,"openAccessPdf":"https://www.ncbi.nlm.nih.gov/pmc/articles/PMC12418948/pdf/","citationCount":"0","resultStr":"{\"title\":\"Intranasal Administration of KCNN2 Blocking Peptide Improves Deficits in Cognitive Flexibility in Mouse Model of Fetal Alcohol Spectrum Disorders.\",\"authors\":\"Shahid Mohammad, Li Wang, Masaaki Torii, Kazue Hashimoto-Torii\",\"doi\":\"10.1093/ijnp/pyaf055\",\"DOIUrl\":null,\"url\":null,\"abstract\":\"<p><strong>Background: </strong>Fetal alcohol spectrum disorders (FASD) show a myriad of cognitive and neurological deficits, with the prevalence estimated to be 1% to 5 % in children. To date, there are no effective treatments for these deficits in FASD. In a mouse model of FASD, daily intraperitoneal administration of a potassium calcium-activated channel subfamily N member 2 (KCNN2) blocking peptide has been shown to improve motor learning deficits due to upregulation of KCNN2 channels. This study investigates whether intranasal administration of a KCNN2 blocking peptide, Leiurotoxin-1 Dab7 (Lei-Dab7), can improve cognitive flexibility, specifically reversal learning deficits, in these mice.</p><p><strong>Methods: </strong>We utilized a mouse model of prenatal alcohol exposure. Cognitive flexibility was assessed using the water T-maze test at postnatal day 40. Lei-Dab7's specificity and cytotoxicity were evaluated in vitro, and intranasal delivery efficiency was confirmed through immunohistochemistry, quantifying its distribution and binding to neurons with elevated KCNN2 expression in the prefrontal cortex.</p><p><strong>Results: </strong>Lei-Dab7 showed high specificity and negligible cytotoxicity in vitro. Intranasal administration efficiently delivered Lei-Dab7 to the prefrontal cortex, where it specifically bound to neurons expressing increased KCNN2 channels. Behavioral tests demonstrated that Lei-Dab7 significantly improved cognitive flexibility, reversing the deficits in the water T-maze test seen in ethanol-exposed mice, without apparent acute physiological adverse effects.</p><p><strong>Conclusions: </strong>Intranasal administration of KCNN2 blockers, such as Lei-Dab7, represents a promising, non-invasive therapeutic approach for treating cognitive inflexibility and possibly other cognitive dysfunctions associated with FASD.</p>\",\"PeriodicalId\":14134,\"journal\":{\"name\":\"International Journal of Neuropsychopharmacology\",\"volume\":\" \",\"pages\":\"\"},\"PeriodicalIF\":3.7000,\"publicationDate\":\"2025-09-01\",\"publicationTypes\":\"Journal Article\",\"fieldsOfStudy\":null,\"isOpenAccess\":false,\"openAccessPdf\":\"https://www.ncbi.nlm.nih.gov/pmc/articles/PMC12418948/pdf/\",\"citationCount\":\"0\",\"resultStr\":null,\"platform\":\"Semanticscholar\",\"paperid\":null,\"PeriodicalName\":\"International Journal of Neuropsychopharmacology\",\"FirstCategoryId\":\"3\",\"ListUrlMain\":\"https://doi.org/10.1093/ijnp/pyaf055\",\"RegionNum\":2,\"RegionCategory\":\"医学\",\"ArticlePicture\":[],\"TitleCN\":null,\"AbstractTextCN\":null,\"PMCID\":null,\"EPubDate\":\"\",\"PubModel\":\"\",\"JCR\":\"Q1\",\"JCRName\":\"CLINICAL NEUROLOGY\",\"Score\":null,\"Total\":0}","platform":"Semanticscholar","paperid":null,"PeriodicalName":"International Journal of Neuropsychopharmacology","FirstCategoryId":"3","ListUrlMain":"https://doi.org/10.1093/ijnp/pyaf055","RegionNum":2,"RegionCategory":"医学","ArticlePicture":[],"TitleCN":null,"AbstractTextCN":null,"PMCID":null,"EPubDate":"","PubModel":"","JCR":"Q1","JCRName":"CLINICAL NEUROLOGY","Score":null,"Total":0}
引用次数: 0

摘要

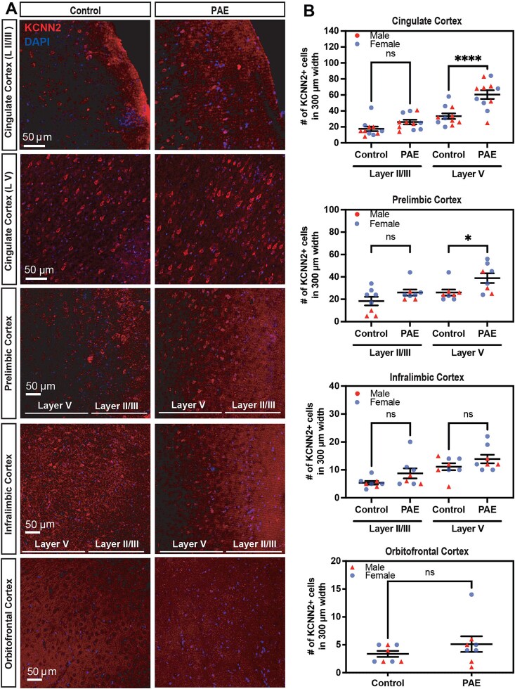
背景:胎儿酒精谱系障碍(FASD)表现出无数的认知和神经功能缺陷,在儿童中的患病率估计为1- 5%。迄今为止,尚无有效的治疗方法来治疗FASD的这些缺陷。在FASD小鼠模型中,每日腹腔注射KCNN2阻断肽已被证明可以改善由于KCNN2通道上调而导致的运动学习缺陷。本研究探讨了经鼻给药KCNN2阻断肽Lei-Dab7是否可以改善这些小鼠的认知灵活性,特别是逆转学习缺陷。方法:采用小鼠产前酒精暴露模型。在出生后第40天(P40)采用水t迷宫测试评估认知灵活性。体外评估Lei-Dab7的特异性和细胞毒性,并通过免疫组织化学证实其鼻内递送效率,量化其分布并与前额皮质(PFC)中KCNN2表达升高的神经元结合。结果:Lei-Dab7具有高特异性,体外细胞毒性可忽略。经鼻给药有效地将Lei-Dab7递送到PFC,在那里它特异性地结合到表达KCNN2通道增加的神经元上。行为测试表明,Lei-Dab7显著改善了认知灵活性,逆转了乙醇暴露小鼠在水t迷宫测试中的缺陷,没有明显的急性生理不良反应。结论:经鼻给药KCNN2阻滞剂,如Lei-Dab7,是一种很有前途的、无创的治疗方法,可用于治疗与FASD相关的认知不灵活性和其他可能的认知功能障碍。
本文章由计算机程序翻译,如有差异,请以英文原文为准。

Intranasal Administration of KCNN2 Blocking Peptide Improves Deficits in Cognitive Flexibility in Mouse Model of Fetal Alcohol Spectrum Disorders.

Intranasal Administration of KCNN2 Blocking Peptide Improves Deficits in Cognitive Flexibility in Mouse Model of Fetal Alcohol Spectrum Disorders.

Intranasal Administration of KCNN2 Blocking Peptide Improves Deficits in Cognitive Flexibility in Mouse Model of Fetal Alcohol Spectrum Disorders.

Intranasal Administration of KCNN2 Blocking Peptide Improves Deficits in Cognitive Flexibility in Mouse Model of Fetal Alcohol Spectrum Disorders.

Background: Fetal alcohol spectrum disorders (FASD) show a myriad of cognitive and neurological deficits, with the prevalence estimated to be 1% to 5 % in children. To date, there are no effective treatments for these deficits in FASD. In a mouse model of FASD, daily intraperitoneal administration of a potassium calcium-activated channel subfamily N member 2 (KCNN2) blocking peptide has been shown to improve motor learning deficits due to upregulation of KCNN2 channels. This study investigates whether intranasal administration of a KCNN2 blocking peptide, Leiurotoxin-1 Dab7 (Lei-Dab7), can improve cognitive flexibility, specifically reversal learning deficits, in these mice.

Methods: We utilized a mouse model of prenatal alcohol exposure. Cognitive flexibility was assessed using the water T-maze test at postnatal day 40. Lei-Dab7's specificity and cytotoxicity were evaluated in vitro, and intranasal delivery efficiency was confirmed through immunohistochemistry, quantifying its distribution and binding to neurons with elevated KCNN2 expression in the prefrontal cortex.

Results: Lei-Dab7 showed high specificity and negligible cytotoxicity in vitro. Intranasal administration efficiently delivered Lei-Dab7 to the prefrontal cortex, where it specifically bound to neurons expressing increased KCNN2 channels. Behavioral tests demonstrated that Lei-Dab7 significantly improved cognitive flexibility, reversing the deficits in the water T-maze test seen in ethanol-exposed mice, without apparent acute physiological adverse effects.

Conclusions: Intranasal administration of KCNN2 blockers, such as Lei-Dab7, represents a promising, non-invasive therapeutic approach for treating cognitive inflexibility and possibly other cognitive dysfunctions associated with FASD.

求助全文
通过发布文献求助,成功后即可免费获取论文全文。 去求助
来源期刊
CiteScore
8.40
自引率
2.10%
发文量
230
审稿时长
4-8 weeks
期刊介绍: The central focus of the journal is on research that advances understanding of existing and new neuropsychopharmacological agents including their mode of action and clinical application or provides insights into the biological basis of psychiatric disorders and thereby advances their pharmacological treatment. Such research may derive from the full spectrum of biological and psychological fields of inquiry encompassing classical and novel techniques in neuropsychopharmacology as well as strategies such as neuroimaging, genetics, psychoneuroendocrinology and neuropsychology.
×
引用
GB/T 7714-2015
复制
MLA
复制
APA
复制
导出至
BibTeX EndNote RefMan NoteFirst NoteExpress
×
提示
您的信息不完整,为了账户安全,请先补充。
现在去补充
×
提示
您因"违规操作"
具体请查看互助需知
我知道了
×
提示
确定
请完成安全验证×
copy
已复制链接
快去分享给好友吧!
我知道了
右上角分享
点击右上角分享
0
联系我们:info@booksci.cn Book学术提供免费学术资源搜索服务,方便国内外学者检索中英文文献。致力于提供最便捷和优质的服务体验。 Copyright © 2023 布克学术 All rights reserved.
京ICP备2023020795号-1
ghs 京公网安备 11010802042870号
Book学术文献互助
Book学术文献互助群
群 号:604180095
Book学术官方微信