静脉皮质类固醇治疗难治性严重溃疡性结肠炎患者环孢素抢救治疗的短期和长期疗效。

IF 3.4 3区 医学 Q1 GASTROENTEROLOGY & HEPATOLOGY
Therapeutic Advances in Gastroenterology Pub Date : 2025-08-08 eCollection Date: 2025-01-01 DOI:10.1177/17562848251361054
Bernadett Farkas, Peter Bacsur, Anita Bálint, Emese Ivány, Mariann Rutka, Anna Fábián, Zsófia Bősze, Renáta Bor, Zoltán Szepes, Klaudia Farkas, Tamás Molnár
{"title":"静脉皮质类固醇治疗难治性严重溃疡性结肠炎患者环孢素抢救治疗的短期和长期疗效。","authors":"Bernadett Farkas, Peter Bacsur, Anita Bálint, Emese Ivány, Mariann Rutka, Anna Fábián, Zsófia Bősze, Renáta Bor, Zoltán Szepes, Klaudia Farkas, Tamás Molnár","doi":"10.1177/17562848251361054","DOIUrl":null,"url":null,"abstract":"<p><strong>Background: </strong>Many patients with severe ulcerative colitis (UC) fail to respond to first-line corticosteroids and require second-line rescue therapy with cyclosporin (CsA) to avoid colectomy.</p><p><strong>Objectives: </strong>To assess the short- and long-term effectiveness and safety of CsA therapy.</p><p><strong>Design: </strong>A single-center, retrospective study was conducted, including patients who received IV CsA therapy for severe, steroid-refractory UC.</p><p><strong>Methods: </strong>Data on therapeutic response and adverse events (AEs) were reported. The Kaplan-Meier method was used to estimate colectomy-free survival rates. The incidence of inflammatory bowel disease flare-ups and the use of advanced therapies after CsA discontinuation were also assessed. Regression analyses were performed to identify predictors for therapeutic response, colectomy, and AEs with CsA.</p><p><strong>Results: </strong>A total of 92 UC patients (54.4% male, mean age: 40.0 ± 14.0 years) were included with the median follow-up time of 14 years (IQR: 7-18). Clinical response was achieved in 88.0%, and clinical remission was observed in 23.9% of patients after the median 6-day (IQR: 7-5) IV phase. A total of 40.7% of responders experienced clinical remission, whereas 13.6% had endoscopic remission at the time of CsA withdrawal (median after 5 months of therapy). Patients receiving concomitant immunomodulators were more likely to achieve clinical remission with CsA (<i>p</i> = 0.002; OR: 6.4). After CsA discontinuation, 23.5% of patients relapsed within 6 months, while 59.3% of patients were started on biologics. The probability of colectomy-free survival was 74.7%, 62.6%, 57.1%, and 45.6% at 1, 3, 5, and 14 years after CsA initiation. AEs were reported in 53.3% of patients, mainly hyperlipidaemia, hypertension, and infections. Hypoalbuminaemia (<35 g/L) at treatment initiation increased the risk of AEs (<i>p</i> = 0.03; OR: 0.4), whereas the occurrence of AEs was not associated with concomitant immunomodulator use (<i>p</i> = 0.9).</p><p><strong>Conclusion: </strong>CsA may be a potent therapeutic option to induce remission in steroid-refractory, severely active UC, and its effectiveness may be enhanced by the concomitant use of immunomodulators, without compromising safety.</p>","PeriodicalId":48770,"journal":{"name":"Therapeutic Advances in Gastroenterology","volume":"18 ","pages":"17562848251361054"},"PeriodicalIF":3.4000,"publicationDate":"2025-08-08","publicationTypes":"Journal Article","fieldsOfStudy":null,"isOpenAccess":false,"openAccessPdf":"https://www.ncbi.nlm.nih.gov/pmc/articles/PMC12334824/pdf/","citationCount":"0","resultStr":"{\"title\":\"Short- and longevity outcome of cyclosporin rescue therapy in severe ulcerative colitis refractory to intravenous corticosteroid treatment.\",\"authors\":\"Bernadett Farkas, Peter Bacsur, Anita Bálint, Emese Ivány, Mariann Rutka, Anna Fábián, Zsófia Bősze, Renáta Bor, Zoltán Szepes, Klaudia Farkas, Tamás Molnár\",\"doi\":\"10.1177/17562848251361054\",\"DOIUrl\":null,\"url\":null,\"abstract\":\"<p><strong>Background: </strong>Many patients with severe ulcerative colitis (UC) fail to respond to first-line corticosteroids and require second-line rescue therapy with cyclosporin (CsA) to avoid colectomy.</p><p><strong>Objectives: </strong>To assess the short- and long-term effectiveness and safety of CsA therapy.</p><p><strong>Design: </strong>A single-center, retrospective study was conducted, including patients who received IV CsA therapy for severe, steroid-refractory UC.</p><p><strong>Methods: </strong>Data on therapeutic response and adverse events (AEs) were reported. The Kaplan-Meier method was used to estimate colectomy-free survival rates. The incidence of inflammatory bowel disease flare-ups and the use of advanced therapies after CsA discontinuation were also assessed. Regression analyses were performed to identify predictors for therapeutic response, colectomy, and AEs with CsA.</p><p><strong>Results: </strong>A total of 92 UC patients (54.4% male, mean age: 40.0 ± 14.0 years) were included with the median follow-up time of 14 years (IQR: 7-18). Clinical response was achieved in 88.0%, and clinical remission was observed in 23.9% of patients after the median 6-day (IQR: 7-5) IV phase. A total of 40.7% of responders experienced clinical remission, whereas 13.6% had endoscopic remission at the time of CsA withdrawal (median after 5 months of therapy). Patients receiving concomitant immunomodulators were more likely to achieve clinical remission with CsA (<i>p</i> = 0.002; OR: 6.4). After CsA discontinuation, 23.5% of patients relapsed within 6 months, while 59.3% of patients were started on biologics. The probability of colectomy-free survival was 74.7%, 62.6%, 57.1%, and 45.6% at 1, 3, 5, and 14 years after CsA initiation. AEs were reported in 53.3% of patients, mainly hyperlipidaemia, hypertension, and infections. Hypoalbuminaemia (<35 g/L) at treatment initiation increased the risk of AEs (<i>p</i> = 0.03; OR: 0.4), whereas the occurrence of AEs was not associated with concomitant immunomodulator use (<i>p</i> = 0.9).</p><p><strong>Conclusion: </strong>CsA may be a potent therapeutic option to induce remission in steroid-refractory, severely active UC, and its effectiveness may be enhanced by the concomitant use of immunomodulators, without compromising safety.</p>\",\"PeriodicalId\":48770,\"journal\":{\"name\":\"Therapeutic Advances in Gastroenterology\",\"volume\":\"18 \",\"pages\":\"17562848251361054\"},\"PeriodicalIF\":3.4000,\"publicationDate\":\"2025-08-08\",\"publicationTypes\":\"Journal Article\",\"fieldsOfStudy\":null,\"isOpenAccess\":false,\"openAccessPdf\":\"https://www.ncbi.nlm.nih.gov/pmc/articles/PMC12334824/pdf/\",\"citationCount\":\"0\",\"resultStr\":null,\"platform\":\"Semanticscholar\",\"paperid\":null,\"PeriodicalName\":\"Therapeutic Advances in Gastroenterology\",\"FirstCategoryId\":\"3\",\"ListUrlMain\":\"https://doi.org/10.1177/17562848251361054\",\"RegionNum\":3,\"RegionCategory\":\"医学\",\"ArticlePicture\":[],\"TitleCN\":null,\"AbstractTextCN\":null,\"PMCID\":null,\"EPubDate\":\"2025/1/1 0:00:00\",\"PubModel\":\"eCollection\",\"JCR\":\"Q1\",\"JCRName\":\"GASTROENTEROLOGY & HEPATOLOGY\",\"Score\":null,\"Total\":0}","platform":"Semanticscholar","paperid":null,"PeriodicalName":"Therapeutic Advances in Gastroenterology","FirstCategoryId":"3","ListUrlMain":"https://doi.org/10.1177/17562848251361054","RegionNum":3,"RegionCategory":"医学","ArticlePicture":[],"TitleCN":null,"AbstractTextCN":null,"PMCID":null,"EPubDate":"2025/1/1 0:00:00","PubModel":"eCollection","JCR":"Q1","JCRName":"GASTROENTEROLOGY & HEPATOLOGY","Score":null,"Total":0}
引用次数: 0

摘要

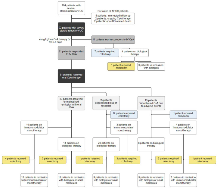
背景:许多严重溃疡性结肠炎(UC)患者对一线皮质类固醇治疗无效,需要环孢素(CsA)的二线抢救治疗以避免结肠切除术。目的:评价CsA治疗的短期、长期疗效和安全性。设计:进行了一项单中心回顾性研究,包括接受静脉CsA治疗严重类固醇难治性UC的患者。方法:报告治疗反应和不良事件(ae)的数据。Kaplan-Meier法用于估计无结肠切除术后的生存率。还评估了停用CsA后炎症性肠病发作的发生率和先进疗法的使用情况。进行回归分析以确定治疗反应、结肠切除术和不良反应与CsA的预测因素。结果:共纳入92例UC患者(男性54.4%,平均年龄40.0±14.0岁),中位随访时间14年(IQR: 7 ~ 18)。88.0%的患者在中位6天(IQR: 7-5) IV期后达到临床缓解,23.9%的患者达到临床缓解。共有40.7%的应答者经历了临床缓解,而13.6%的应答者在CsA停药时(治疗5个月后中位数)有内窥镜缓解。同时使用免疫调节剂的患者更有可能获得CsA的临床缓解(p = 0.002;或者:6.4)。停用CsA后,23.5%的患者在6个月内复发,而59.3%的患者开始使用生物制剂。CsA开始后1年、3年、5年和14年,无结肠切除术生存率分别为74.7%、62.6%、57.1%和45.6%。53.3%的患者报告不良反应,主要是高脂血症、高血压和感染。低白蛋白血症(p = 0.03;OR: 0.4),而不良事件的发生与同时使用免疫调节剂无关(p = 0.9)。结论:CsA可能是一种有效的治疗选择,可以诱导类固醇难治性严重活动性UC缓解,并且在不影响安全性的情况下,同时使用免疫调节剂可以增强其有效性。
本文章由计算机程序翻译,如有差异,请以英文原文为准。

Short- and longevity outcome of cyclosporin rescue therapy in severe ulcerative colitis refractory to intravenous corticosteroid treatment.

Short- and longevity outcome of cyclosporin rescue therapy in severe ulcerative colitis refractory to intravenous corticosteroid treatment.

Short- and longevity outcome of cyclosporin rescue therapy in severe ulcerative colitis refractory to intravenous corticosteroid treatment.

Short- and longevity outcome of cyclosporin rescue therapy in severe ulcerative colitis refractory to intravenous corticosteroid treatment.

Background: Many patients with severe ulcerative colitis (UC) fail to respond to first-line corticosteroids and require second-line rescue therapy with cyclosporin (CsA) to avoid colectomy.

Objectives: To assess the short- and long-term effectiveness and safety of CsA therapy.

Design: A single-center, retrospective study was conducted, including patients who received IV CsA therapy for severe, steroid-refractory UC.

Methods: Data on therapeutic response and adverse events (AEs) were reported. The Kaplan-Meier method was used to estimate colectomy-free survival rates. The incidence of inflammatory bowel disease flare-ups and the use of advanced therapies after CsA discontinuation were also assessed. Regression analyses were performed to identify predictors for therapeutic response, colectomy, and AEs with CsA.

Results: A total of 92 UC patients (54.4% male, mean age: 40.0 ± 14.0 years) were included with the median follow-up time of 14 years (IQR: 7-18). Clinical response was achieved in 88.0%, and clinical remission was observed in 23.9% of patients after the median 6-day (IQR: 7-5) IV phase. A total of 40.7% of responders experienced clinical remission, whereas 13.6% had endoscopic remission at the time of CsA withdrawal (median after 5 months of therapy). Patients receiving concomitant immunomodulators were more likely to achieve clinical remission with CsA (p = 0.002; OR: 6.4). After CsA discontinuation, 23.5% of patients relapsed within 6 months, while 59.3% of patients were started on biologics. The probability of colectomy-free survival was 74.7%, 62.6%, 57.1%, and 45.6% at 1, 3, 5, and 14 years after CsA initiation. AEs were reported in 53.3% of patients, mainly hyperlipidaemia, hypertension, and infections. Hypoalbuminaemia (<35 g/L) at treatment initiation increased the risk of AEs (p = 0.03; OR: 0.4), whereas the occurrence of AEs was not associated with concomitant immunomodulator use (p = 0.9).

Conclusion: CsA may be a potent therapeutic option to induce remission in steroid-refractory, severely active UC, and its effectiveness may be enhanced by the concomitant use of immunomodulators, without compromising safety.

求助全文
通过发布文献求助,成功后即可免费获取论文全文。 去求助
来源期刊
Therapeutic Advances in Gastroenterology
Therapeutic Advances in Gastroenterology GASTROENTEROLOGY & HEPATOLOGY-
CiteScore
6.70
自引率
2.40%
发文量
103
审稿时长
15 weeks
期刊介绍: Therapeutic Advances in Gastroenterology is an open access journal which delivers the highest quality peer-reviewed original research articles, reviews, and scholarly comment on pioneering efforts and innovative studies in the medical treatment of gastrointestinal and hepatic disorders. The journal has a strong clinical and pharmacological focus and is aimed at an international audience of clinicians and researchers in gastroenterology and related disciplines, providing an online forum for rapid dissemination of recent research and perspectives in this area. The editors welcome original research articles across all areas of gastroenterology and hepatology. The journal publishes original research articles and review articles primarily. Original research manuscripts may include laboratory, animal or human/clinical studies – all phases. Letters to the Editor and Case Reports will also be considered.
×
引用
GB/T 7714-2015
复制
MLA
复制
APA
复制
导出至
BibTeX EndNote RefMan NoteFirst NoteExpress
×
提示
您的信息不完整,为了账户安全,请先补充。
现在去补充
×
提示
您因"违规操作"
具体请查看互助需知
我知道了
×
提示
确定
请完成安全验证×
copy
已复制链接
快去分享给好友吧!
我知道了
右上角分享
点击右上角分享
0
联系我们:info@booksci.cn Book学术提供免费学术资源搜索服务,方便国内外学者检索中英文文献。致力于提供最便捷和优质的服务体验。 Copyright © 2023 布克学术 All rights reserved.
京ICP备2023020795号-1
ghs 京公网安备 11010802042870号
Book学术文献互助
Book学术文献互助群
群 号:604180095
Book学术官方微信