GALNT14基因变异与肝细胞癌中不同巨噬细胞类型有关,具有不同的预后价值。

IF 3.4 3区 医学 Q2 ONCOLOGY
Journal of Hepatocellular Carcinoma Pub Date : 2025-08-04 eCollection Date: 2025-01-01 DOI:10.2147/JHC.S530180
Yu-De Chu, Pei-Huan Ho, Wei-Ting Chen, Yu-Lin Shih, Ming-Wei Lai, Chao-Wei Hsu, Chau-Ting Yeh
{"title":"GALNT14基因变异与肝细胞癌中不同巨噬细胞类型有关,具有不同的预后价值。","authors":"Yu-De Chu, Pei-Huan Ho, Wei-Ting Chen, Yu-Lin Shih, Ming-Wei Lai, Chao-Wei Hsu, Chau-Ting Yeh","doi":"10.2147/JHC.S530180","DOIUrl":null,"url":null,"abstract":"<p><strong>Purpose: </strong>Surgical resection is the primary curative treatment for hepatocellular carcinoma (HCC), while high recurrence rates can limit the prognosis, emphasizing the need for reliable biomarkers. <i>GALNT14</i>-rs9679162 is associated with postoperative prognosis and therapeutic responses. However, relying on one single nucleotide polymorphism (SNP) greatly limits its predictive power. This study aims to identify an SNP panel to improve prognosis prediction and explore its role in modulating tumor-infiltrating immune cells (TIICs).</p><p><strong>Patients and methods: </strong>We included 345 HCC patients underwent surgical resection: 15 in the exploration cohort and 330 in the validation cohort. Genome-wide association study (GWAS) and PCR-based genotyping identified SNPs in linkage disequilibrium (LD) with rs9679162. The link between <i>GALNT14</i> expression and TIICs was analyzed. Prognostic evaluation was performed using Kaplan-Meier survival analysis and Cox proportional hazards models, with statistical significance set at P < 0.05.</p><p><strong>Results: </strong>GWAS identified 39 SNP loci linked to rs9679162 and associated with postoperative prognosis. In the validation cohort, 10 SNPs were selected and categorized into four groups. Eight SNPs showed strong LD with rs9679162 and were significantly associated with recurrence-free survival and metastasis-free survival. The predictive performance of the combined SNP groups surpassed that of rs9679162 alone, with the most effective stratification achieved by combining groups-2+3. Additionally, <i>GALNT14</i> expression, linked to the identified genotypes, correlated with M2-macrophage abundance within TIICs.</p><p><strong>Conclusion: </strong>An SNP panel in LD with rs9679162, particularly from group-2 (rs62140629, rs4952033, rs56284247) and group-3 (rs9679162, rs6752303), serves as a prognostic marker for HCC. GALNT14 expression was associated with M2-macrophages, suggesting an immune-regulatory mechanism.</p>","PeriodicalId":15906,"journal":{"name":"Journal of Hepatocellular Carcinoma","volume":"12 ","pages":"1695-1710"},"PeriodicalIF":3.4000,"publicationDate":"2025-08-04","publicationTypes":"Journal Article","fieldsOfStudy":null,"isOpenAccess":false,"openAccessPdf":"https://www.ncbi.nlm.nih.gov/pmc/articles/PMC12333627/pdf/","citationCount":"0","resultStr":"{\"title\":\"<i>GALNT14</i> Genetic Variants Harbor Differential Prognostic Values Linking to Distinct Macrophage Cell Types in Hepatocellular Carcinoma.\",\"authors\":\"Yu-De Chu, Pei-Huan Ho, Wei-Ting Chen, Yu-Lin Shih, Ming-Wei Lai, Chao-Wei Hsu, Chau-Ting Yeh\",\"doi\":\"10.2147/JHC.S530180\",\"DOIUrl\":null,\"url\":null,\"abstract\":\"<p><strong>Purpose: </strong>Surgical resection is the primary curative treatment for hepatocellular carcinoma (HCC), while high recurrence rates can limit the prognosis, emphasizing the need for reliable biomarkers. <i>GALNT14</i>-rs9679162 is associated with postoperative prognosis and therapeutic responses. However, relying on one single nucleotide polymorphism (SNP) greatly limits its predictive power. This study aims to identify an SNP panel to improve prognosis prediction and explore its role in modulating tumor-infiltrating immune cells (TIICs).</p><p><strong>Patients and methods: </strong>We included 345 HCC patients underwent surgical resection: 15 in the exploration cohort and 330 in the validation cohort. Genome-wide association study (GWAS) and PCR-based genotyping identified SNPs in linkage disequilibrium (LD) with rs9679162. The link between <i>GALNT14</i> expression and TIICs was analyzed. Prognostic evaluation was performed using Kaplan-Meier survival analysis and Cox proportional hazards models, with statistical significance set at P < 0.05.</p><p><strong>Results: </strong>GWAS identified 39 SNP loci linked to rs9679162 and associated with postoperative prognosis. In the validation cohort, 10 SNPs were selected and categorized into four groups. Eight SNPs showed strong LD with rs9679162 and were significantly associated with recurrence-free survival and metastasis-free survival. The predictive performance of the combined SNP groups surpassed that of rs9679162 alone, with the most effective stratification achieved by combining groups-2+3. Additionally, <i>GALNT14</i> expression, linked to the identified genotypes, correlated with M2-macrophage abundance within TIICs.</p><p><strong>Conclusion: </strong>An SNP panel in LD with rs9679162, particularly from group-2 (rs62140629, rs4952033, rs56284247) and group-3 (rs9679162, rs6752303), serves as a prognostic marker for HCC. GALNT14 expression was associated with M2-macrophages, suggesting an immune-regulatory mechanism.</p>\",\"PeriodicalId\":15906,\"journal\":{\"name\":\"Journal of Hepatocellular Carcinoma\",\"volume\":\"12 \",\"pages\":\"1695-1710\"},\"PeriodicalIF\":3.4000,\"publicationDate\":\"2025-08-04\",\"publicationTypes\":\"Journal Article\",\"fieldsOfStudy\":null,\"isOpenAccess\":false,\"openAccessPdf\":\"https://www.ncbi.nlm.nih.gov/pmc/articles/PMC12333627/pdf/\",\"citationCount\":\"0\",\"resultStr\":null,\"platform\":\"Semanticscholar\",\"paperid\":null,\"PeriodicalName\":\"Journal of Hepatocellular Carcinoma\",\"FirstCategoryId\":\"3\",\"ListUrlMain\":\"https://doi.org/10.2147/JHC.S530180\",\"RegionNum\":3,\"RegionCategory\":\"医学\",\"ArticlePicture\":[],\"TitleCN\":null,\"AbstractTextCN\":null,\"PMCID\":null,\"EPubDate\":\"2025/1/1 0:00:00\",\"PubModel\":\"eCollection\",\"JCR\":\"Q2\",\"JCRName\":\"ONCOLOGY\",\"Score\":null,\"Total\":0}","platform":"Semanticscholar","paperid":null,"PeriodicalName":"Journal of Hepatocellular Carcinoma","FirstCategoryId":"3","ListUrlMain":"https://doi.org/10.2147/JHC.S530180","RegionNum":3,"RegionCategory":"医学","ArticlePicture":[],"TitleCN":null,"AbstractTextCN":null,"PMCID":null,"EPubDate":"2025/1/1 0:00:00","PubModel":"eCollection","JCR":"Q2","JCRName":"ONCOLOGY","Score":null,"Total":0}
引用次数: 0

摘要

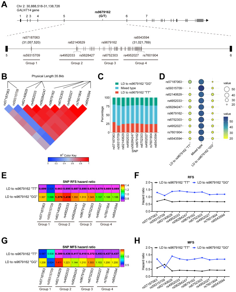
目的:手术切除是肝细胞癌(HCC)的主要治疗方法,但高复发率会限制预后,强调需要可靠的生物标志物。GALNT14-rs9679162与术后预后和治疗反应相关。然而,依赖于单核苷酸多态性(SNP)极大地限制了其预测能力。本研究旨在鉴定一个SNP小组,以改善预后预测,并探讨其在调节肿瘤浸润免疫细胞(TIICs)中的作用。患者和方法:我们纳入了345例接受手术切除的HCC患者:15例在探索组,330例在验证组。全基因组关联研究(GWAS)和基于pcr的基因分型鉴定出与rs9679162连锁不平衡(LD)的snp。分析GALNT14表达与TIICs之间的关系。采用Kaplan-Meier生存分析和Cox比例风险模型进行预后评价,P < 0.05为差异有统计学意义。结果:GWAS鉴定出39个与rs9679162相关且与术后预后相关的SNP位点。在验证队列中,选择10个snp并将其分为四组。8个snp与rs9679162具有强LD,与无复发生存和无转移生存显著相关。组合SNP组的预测性能超过单独rs9679162,其中组合组-2+3的分层效果最好。此外,GALNT14的表达与鉴定的基因型相关,与TIICs中m2 -巨噬细胞的丰度相关。结论:LD中rs9679162的SNP面板,特别是来自组2 (rs62140629, rs4952033, rss56284247)和组3 (rs9679162, rs6752303)的SNP面板,可作为HCC的预后标志物。GALNT14的表达与m2 -巨噬细胞相关,提示其免疫调节机制。
本文章由计算机程序翻译,如有差异,请以英文原文为准。

<i>GALNT14</i> Genetic Variants Harbor Differential Prognostic Values Linking to Distinct Macrophage Cell Types in Hepatocellular Carcinoma.

<i>GALNT14</i> Genetic Variants Harbor Differential Prognostic Values Linking to Distinct Macrophage Cell Types in Hepatocellular Carcinoma.

<i>GALNT14</i> Genetic Variants Harbor Differential Prognostic Values Linking to Distinct Macrophage Cell Types in Hepatocellular Carcinoma.

GALNT14 Genetic Variants Harbor Differential Prognostic Values Linking to Distinct Macrophage Cell Types in Hepatocellular Carcinoma.

Purpose: Surgical resection is the primary curative treatment for hepatocellular carcinoma (HCC), while high recurrence rates can limit the prognosis, emphasizing the need for reliable biomarkers. GALNT14-rs9679162 is associated with postoperative prognosis and therapeutic responses. However, relying on one single nucleotide polymorphism (SNP) greatly limits its predictive power. This study aims to identify an SNP panel to improve prognosis prediction and explore its role in modulating tumor-infiltrating immune cells (TIICs).

Patients and methods: We included 345 HCC patients underwent surgical resection: 15 in the exploration cohort and 330 in the validation cohort. Genome-wide association study (GWAS) and PCR-based genotyping identified SNPs in linkage disequilibrium (LD) with rs9679162. The link between GALNT14 expression and TIICs was analyzed. Prognostic evaluation was performed using Kaplan-Meier survival analysis and Cox proportional hazards models, with statistical significance set at P < 0.05.

Results: GWAS identified 39 SNP loci linked to rs9679162 and associated with postoperative prognosis. In the validation cohort, 10 SNPs were selected and categorized into four groups. Eight SNPs showed strong LD with rs9679162 and were significantly associated with recurrence-free survival and metastasis-free survival. The predictive performance of the combined SNP groups surpassed that of rs9679162 alone, with the most effective stratification achieved by combining groups-2+3. Additionally, GALNT14 expression, linked to the identified genotypes, correlated with M2-macrophage abundance within TIICs.

Conclusion: An SNP panel in LD with rs9679162, particularly from group-2 (rs62140629, rs4952033, rs56284247) and group-3 (rs9679162, rs6752303), serves as a prognostic marker for HCC. GALNT14 expression was associated with M2-macrophages, suggesting an immune-regulatory mechanism.

求助全文
通过发布文献求助,成功后即可免费获取论文全文。 去求助
来源期刊
CiteScore
0.50
自引率
2.40%
发文量
108
审稿时长
16 weeks
×
引用
GB/T 7714-2015
复制
MLA
复制
APA
复制
导出至
BibTeX EndNote RefMan NoteFirst NoteExpress
×
提示
您的信息不完整,为了账户安全,请先补充。
现在去补充
×
提示
您因"违规操作"
具体请查看互助需知
我知道了
×
提示
确定
请完成安全验证×
copy
已复制链接
快去分享给好友吧!
我知道了
右上角分享
点击右上角分享
0
联系我们:info@booksci.cn Book学术提供免费学术资源搜索服务,方便国内外学者检索中英文文献。致力于提供最便捷和优质的服务体验。 Copyright © 2023 布克学术 All rights reserved.
京ICP备2023020795号-1
ghs 京公网安备 11010802042870号
Book学术文献互助
Book学术文献互助群
群 号:604180095
Book学术官方微信