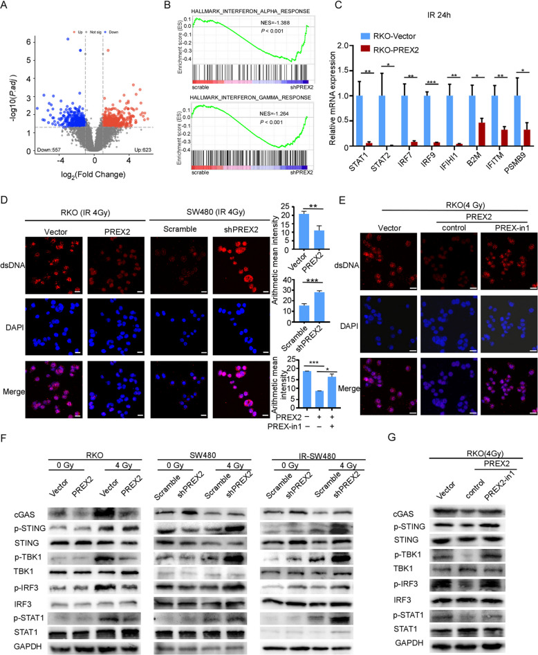
更正:PREX2在结直肠癌中通过cGAS/STING/IFNs通路抑制放疗诱导的肿瘤免疫原性,从而参与放疗耐药。

IF 8.3 1区 医学 Q1 MEDICINE, GENERAL & INTERNAL
Mingzhou Li, Jianbiao Xiao, Shasha Song, Fangyi Han, Hongling Liu, Yang Lin, Yunfei Ni, Sisi Zeng, Xin Zou, Jieqiong Wu, Feifei Wang, Shaowan Xu, You Liang, Peishuang Xu, Huirong Hong, Junfeng Qiu, Jianing Cao, Qin Zhu, Li Liang
{"title":"更正:PREX2在结直肠癌中通过cGAS/STING/IFNs通路抑制放疗诱导的肿瘤免疫原性,从而参与放疗耐药。","authors":"Mingzhou Li, Jianbiao Xiao, Shasha Song, Fangyi Han, Hongling Liu, Yang Lin, Yunfei Ni, Sisi Zeng, Xin Zou, Jieqiong Wu, Feifei Wang, Shaowan Xu, You Liang, Peishuang Xu, Huirong Hong, Junfeng Qiu, Jianing Cao, Qin Zhu, Li Liang","doi":"10.1186/s12916-025-04331-4","DOIUrl":null,"url":null,"abstract":"","PeriodicalId":9188,"journal":{"name":"BMC Medicine","volume":"23 1","pages":"465"},"PeriodicalIF":8.3000,"publicationDate":"2025-08-09","publicationTypes":"Journal Article","fieldsOfStudy":null,"isOpenAccess":false,"openAccessPdf":"https://www.ncbi.nlm.nih.gov/pmc/articles/PMC12335156/pdf/","citationCount":"0","resultStr":"{\"title\":\"Correction: PREX2 contributes to radiation resistance by inhibiting radiotherapy-induced tumor immunogenicity via cGAS/STING/IFNs pathway in colorectal cancer.\",\"authors\":\"Mingzhou Li, Jianbiao Xiao, Shasha Song, Fangyi Han, Hongling Liu, Yang Lin, Yunfei Ni, Sisi Zeng, Xin Zou, Jieqiong Wu, Feifei Wang, Shaowan Xu, You Liang, Peishuang Xu, Huirong Hong, Junfeng Qiu, Jianing Cao, Qin Zhu, Li Liang\",\"doi\":\"10.1186/s12916-025-04331-4\",\"DOIUrl\":null,\"url\":null,\"abstract\":\"\",\"PeriodicalId\":9188,\"journal\":{\"name\":\"BMC Medicine\",\"volume\":\"23 1\",\"pages\":\"465\"},\"PeriodicalIF\":8.3000,\"publicationDate\":\"2025-08-09\",\"publicationTypes\":\"Journal Article\",\"fieldsOfStudy\":null,\"isOpenAccess\":false,\"openAccessPdf\":\"https://www.ncbi.nlm.nih.gov/pmc/articles/PMC12335156/pdf/\",\"citationCount\":\"0\",\"resultStr\":null,\"platform\":\"Semanticscholar\",\"paperid\":null,\"PeriodicalName\":\"BMC Medicine\",\"FirstCategoryId\":\"3\",\"ListUrlMain\":\"https://doi.org/10.1186/s12916-025-04331-4\",\"RegionNum\":1,\"RegionCategory\":\"医学\",\"ArticlePicture\":[],\"TitleCN\":null,\"AbstractTextCN\":null,\"PMCID\":null,\"EPubDate\":\"\",\"PubModel\":\"\",\"JCR\":\"Q1\",\"JCRName\":\"MEDICINE, GENERAL & INTERNAL\",\"Score\":null,\"Total\":0}","platform":"Semanticscholar","paperid":null,"PeriodicalName":"BMC Medicine","FirstCategoryId":"3","ListUrlMain":"https://doi.org/10.1186/s12916-025-04331-4","RegionNum":1,"RegionCategory":"医学","ArticlePicture":[],"TitleCN":null,"AbstractTextCN":null,"PMCID":null,"EPubDate":"","PubModel":"","JCR":"Q1","JCRName":"MEDICINE, GENERAL & INTERNAL","Score":null,"Total":0}
引用次数: 0

摘要

本文章由计算机程序翻译,如有差异,请以英文原文为准。

Correction: PREX2 contributes to radiation resistance by inhibiting radiotherapy-induced tumor immunogenicity via cGAS/STING/IFNs pathway in colorectal cancer.

Correction: PREX2 contributes to radiation resistance by inhibiting radiotherapy-induced tumor immunogenicity via cGAS/STING/IFNs pathway in colorectal cancer.
求助全文
通过发布文献求助,成功后即可免费获取论文全文。 去求助
来源期刊
BMC Medicine
BMC Medicine 医学-医学:内科
CiteScore
13.10
自引率
1.10%
发文量
435
审稿时长
4-8 weeks
期刊介绍: BMC Medicine is an open access, transparent peer-reviewed general medical journal. It is the flagship journal of the BMC series and publishes outstanding and influential research in various areas including clinical practice, translational medicine, medical and health advances, public health, global health, policy, and general topics of interest to the biomedical and sociomedical professional communities. In addition to research articles, the journal also publishes stimulating debates, reviews, unique forum articles, and concise tutorials. All articles published in BMC Medicine are included in various databases such as Biological Abstracts, BIOSIS, CAS, Citebase, Current contents, DOAJ, Embase, MEDLINE, PubMed, Science Citation Index Expanded, OAIster, SCImago, Scopus, SOCOLAR, and Zetoc.
×
引用
GB/T 7714-2015
复制
MLA
复制
APA
复制
导出至
BibTeX EndNote RefMan NoteFirst NoteExpress
×
提示
您的信息不完整,为了账户安全,请先补充。
现在去补充
×
提示
您因"违规操作"
具体请查看互助需知
我知道了
×
提示
确定
请完成安全验证×
copy
已复制链接
快去分享给好友吧!
我知道了
右上角分享
点击右上角分享
0
联系我们:info@booksci.cn Book学术提供免费学术资源搜索服务,方便国内外学者检索中英文文献。致力于提供最便捷和优质的服务体验。 Copyright © 2023 布克学术 All rights reserved.
京ICP备2023020795号-1
ghs 京公网安备 11010802042870号
Book学术文献互助
Book学术文献互助群
群 号:604180095
Book学术官方微信