ai支持的共享决策(AI-SDM):概念框架。

IF 2
JMIR AI Pub Date : 2025-08-07 DOI:10.2196/75866
Mohammed As'ad, Nawarh Faran, Hala Joharji
{"title":"ai支持的共享决策(AI-SDM):概念框架。","authors":"Mohammed As'ad, Nawarh Faran, Hala Joharji","doi":"10.2196/75866","DOIUrl":null,"url":null,"abstract":"<p><strong>Unlabelled: </strong>Shared decision-making is central to patient-centered care but is often hampered by artificial intelligence (AI) systems that focus on technical transparency rather than delivering context-rich, clinically meaningful reasoning. Although AI explainability methods elucidate how decisions are made, they fall short of addressing the \"why\" that supports effective patient-clinician dialogue. To bridge this gap, we introduce artificial intelligence-supported shared decision-making (AI-SDM), a conceptual framework designed to integrate AI-based reasoning into shared decision-making to enhance care quality while preserving patient autonomy. AI-SDM is a structured, multimodel framework that synthesizes predictive modeling, evidence-based recommendations, and generative AI techniques to produce adaptive, context-sensitive explanations. The framework distinguishes conventional AI explainability from AI reasoning-prioritizing the generation of tailored, narrative justifications that inform shared decisions. A hypothetical clinical scenario in stroke management is used to illustrate how AI-SDM facilitates an iterative, triadic deliberation process between health care providers, patients, and AI outputs. This integration is intended to transform raw algorithmic data into actionable insights that directly support the decision-making process without supplanting human judgment.</p>","PeriodicalId":73551,"journal":{"name":"JMIR AI","volume":"4 ","pages":"e75866"},"PeriodicalIF":2.0000,"publicationDate":"2025-08-07","publicationTypes":"Journal Article","fieldsOfStudy":null,"isOpenAccess":false,"openAccessPdf":"https://www.ncbi.nlm.nih.gov/pmc/articles/PMC12331219/pdf/","citationCount":"0","resultStr":"{\"title\":\"AI-Supported Shared Decision-Making (AI-SDM): Conceptual Framework.\",\"authors\":\"Mohammed As'ad, Nawarh Faran, Hala Joharji\",\"doi\":\"10.2196/75866\",\"DOIUrl\":null,\"url\":null,\"abstract\":\"<p><strong>Unlabelled: </strong>Shared decision-making is central to patient-centered care but is often hampered by artificial intelligence (AI) systems that focus on technical transparency rather than delivering context-rich, clinically meaningful reasoning. Although AI explainability methods elucidate how decisions are made, they fall short of addressing the \\\"why\\\" that supports effective patient-clinician dialogue. To bridge this gap, we introduce artificial intelligence-supported shared decision-making (AI-SDM), a conceptual framework designed to integrate AI-based reasoning into shared decision-making to enhance care quality while preserving patient autonomy. AI-SDM is a structured, multimodel framework that synthesizes predictive modeling, evidence-based recommendations, and generative AI techniques to produce adaptive, context-sensitive explanations. The framework distinguishes conventional AI explainability from AI reasoning-prioritizing the generation of tailored, narrative justifications that inform shared decisions. A hypothetical clinical scenario in stroke management is used to illustrate how AI-SDM facilitates an iterative, triadic deliberation process between health care providers, patients, and AI outputs. This integration is intended to transform raw algorithmic data into actionable insights that directly support the decision-making process without supplanting human judgment.</p>\",\"PeriodicalId\":73551,\"journal\":{\"name\":\"JMIR AI\",\"volume\":\"4 \",\"pages\":\"e75866\"},\"PeriodicalIF\":2.0000,\"publicationDate\":\"2025-08-07\",\"publicationTypes\":\"Journal Article\",\"fieldsOfStudy\":null,\"isOpenAccess\":false,\"openAccessPdf\":\"https://www.ncbi.nlm.nih.gov/pmc/articles/PMC12331219/pdf/\",\"citationCount\":\"0\",\"resultStr\":null,\"platform\":\"Semanticscholar\",\"paperid\":null,\"PeriodicalName\":\"JMIR AI\",\"FirstCategoryId\":\"1085\",\"ListUrlMain\":\"https://doi.org/10.2196/75866\",\"RegionNum\":0,\"RegionCategory\":null,\"ArticlePicture\":[],\"TitleCN\":null,\"AbstractTextCN\":null,\"PMCID\":null,\"EPubDate\":\"\",\"PubModel\":\"\",\"JCR\":\"\",\"JCRName\":\"\",\"Score\":null,\"Total\":0}","platform":"Semanticscholar","paperid":null,"PeriodicalName":"JMIR AI","FirstCategoryId":"1085","ListUrlMain":"https://doi.org/10.2196/75866","RegionNum":0,"RegionCategory":null,"ArticlePicture":[],"TitleCN":null,"AbstractTextCN":null,"PMCID":null,"EPubDate":"","PubModel":"","JCR":"","JCRName":"","Score":null,"Total":0}
引用次数: 0

摘要

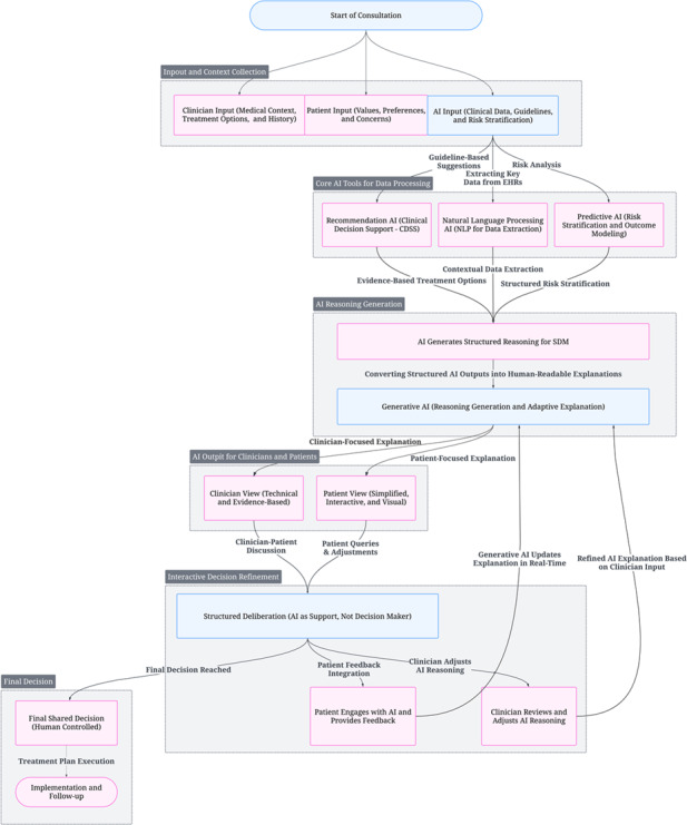
未标记:共享决策对于以患者为中心的护理至关重要,但往往受到人工智能(AI)系统的阻碍,这些系统关注的是技术透明度,而不是提供丰富的、有临床意义的推理。尽管人工智能的可解释性方法阐明了决策是如何做出的,但它们无法解决支持有效的医患对话的“为什么”。为了弥补这一差距,我们引入了人工智能支持的共享决策(AI-SDM),这是一个概念框架,旨在将基于人工智能的推理整合到共享决策中,以提高护理质量,同时保持患者的自主权。AI- sdm是一个结构化的多模型框架,它综合了预测建模、循证建议和生成式AI技术,以产生自适应的、上下文敏感的解释。该框架将传统的人工智能可解释性与人工智能推理区分开来——优先考虑生成定制的、叙述性的理由,为共同决策提供信息。在卒中管理中,一个假设的临床场景被用来说明AI- sdm如何促进卫生保健提供者、患者和AI输出之间的迭代、三方审议过程。这种整合旨在将原始算法数据转化为可操作的见解,直接支持决策过程,而不会取代人类的判断。
本文章由计算机程序翻译,如有差异,请以英文原文为准。

AI-Supported Shared Decision-Making (AI-SDM): Conceptual Framework.

AI-Supported Shared Decision-Making (AI-SDM): Conceptual Framework.

Unlabelled: Shared decision-making is central to patient-centered care but is often hampered by artificial intelligence (AI) systems that focus on technical transparency rather than delivering context-rich, clinically meaningful reasoning. Although AI explainability methods elucidate how decisions are made, they fall short of addressing the "why" that supports effective patient-clinician dialogue. To bridge this gap, we introduce artificial intelligence-supported shared decision-making (AI-SDM), a conceptual framework designed to integrate AI-based reasoning into shared decision-making to enhance care quality while preserving patient autonomy. AI-SDM is a structured, multimodel framework that synthesizes predictive modeling, evidence-based recommendations, and generative AI techniques to produce adaptive, context-sensitive explanations. The framework distinguishes conventional AI explainability from AI reasoning-prioritizing the generation of tailored, narrative justifications that inform shared decisions. A hypothetical clinical scenario in stroke management is used to illustrate how AI-SDM facilitates an iterative, triadic deliberation process between health care providers, patients, and AI outputs. This integration is intended to transform raw algorithmic data into actionable insights that directly support the decision-making process without supplanting human judgment.

求助全文
通过发布文献求助,成功后即可免费获取论文全文。 去求助
来源期刊
自引率
0.00%
发文量
0
×
引用
GB/T 7714-2015
复制
MLA
复制
APA
复制
导出至
BibTeX EndNote RefMan NoteFirst NoteExpress
×
提示
您的信息不完整,为了账户安全,请先补充。
现在去补充
×
提示
您因"违规操作"
具体请查看互助需知
我知道了
×
提示
确定
请完成安全验证×
copy
已复制链接
快去分享给好友吧!
我知道了
右上角分享
点击右上角分享
0
联系我们:info@booksci.cn Book学术提供免费学术资源搜索服务,方便国内外学者检索中英文文献。致力于提供最便捷和优质的服务体验。 Copyright © 2023 布克学术 All rights reserved.
京ICP备2023020795号-1
ghs 京公网安备 11010802042870号
Book学术文献互助
Book学术文献互助群
群 号:604180095
Book学术官方微信