游离皮瓣缺血-再灌注损伤:远程缺血预处理的分子机制和保护作用。

IF 4.2 2区 医学 Q1 Biochemistry, Genetics and Molecular Biology
Marius Drysch, Alexander Fiedler, Tabea Kurbacher, Sonja Verena Schmidt, Felix Reinkemeier, Flemming Puscz, Mustafa Becerikli, Maria Fueth, Pia Weskamp, Marcus Lehnhardt, Christoph Wallner, Alexander Sogorski
{"title":"游离皮瓣缺血-再灌注损伤:远程缺血预处理的分子机制和保护作用。","authors":"Marius Drysch, Alexander Fiedler, Tabea Kurbacher, Sonja Verena Schmidt, Felix Reinkemeier, Flemming Puscz, Mustafa Becerikli, Maria Fueth, Pia Weskamp, Marcus Lehnhardt, Christoph Wallner, Alexander Sogorski","doi":"10.1111/jcmm.70739","DOIUrl":null,"url":null,"abstract":"<p><p>Ischemia-reperfusion injury remains a major challenge in free flap surgery, contributing to oxidative stress, inflammation, and cell death that impair tissue viability and outcomes. Remote ischemic preconditioning (RIPC) has emerged as a potential protective strategy by modulating cellular stress responses, but its molecular mechanisms in free flaps remain incompletely understood. We prospectively enrolled 36 female patients undergoing autologous breast reconstruction with mainly deep inferior epigastric perforator (DIEP) free flaps, randomised into three groups: No RIPC, Early RIPC (24 h preconditioning), and Late RIPC (1 h preconditioning). Tissue samples were collected pre-ischemia and post-reperfusion for immunohistochemical and multiplex protein analyses. RIPC did not reduce oxidative stress markers, as 4-hydroxynonenal (4-HNE) levels were comparable across groups, while 3-nitrotyrosine levels paradoxically increased after RIPC. Early RIPC selectively modulated cell death pathways, with decreased expression of mitochondrial apoptotic marker caspase 9 and reduced necroptotic activation of mixed lineage kinase domain-like protein (MLKL) after reperfusion. Caspase 8 showed a transient modulation, suggesting effects on apoptosis-necroptosis crosstalk. Cyclophilin A levels were elevated after reperfusion in RIPC groups, indicating an adaptive stress response. These findings suggest that early RIPC exerts selective protection by modulating apoptosis and necroptosis, rather than broadly reducing oxidative stress. RIPC may represent a targeted strategy to improve free flap survival in reconstructive surgery.</p>","PeriodicalId":15215,"journal":{"name":"Journal of Cellular and Molecular Medicine","volume":"29 15","pages":"e70739"},"PeriodicalIF":4.2000,"publicationDate":"2025-08-01","publicationTypes":"Journal Article","fieldsOfStudy":null,"isOpenAccess":false,"openAccessPdf":"https://www.ncbi.nlm.nih.gov/pmc/articles/PMC12329344/pdf/","citationCount":"0","resultStr":"{\"title\":\"Ischemia-Reperfusion Injury in Free Flaps: Molecular Mechanisms and Protective Effects of Remote Ischemic Preconditioning.\",\"authors\":\"Marius Drysch, Alexander Fiedler, Tabea Kurbacher, Sonja Verena Schmidt, Felix Reinkemeier, Flemming Puscz, Mustafa Becerikli, Maria Fueth, Pia Weskamp, Marcus Lehnhardt, Christoph Wallner, Alexander Sogorski\",\"doi\":\"10.1111/jcmm.70739\",\"DOIUrl\":null,\"url\":null,\"abstract\":\"<p><p>Ischemia-reperfusion injury remains a major challenge in free flap surgery, contributing to oxidative stress, inflammation, and cell death that impair tissue viability and outcomes. Remote ischemic preconditioning (RIPC) has emerged as a potential protective strategy by modulating cellular stress responses, but its molecular mechanisms in free flaps remain incompletely understood. We prospectively enrolled 36 female patients undergoing autologous breast reconstruction with mainly deep inferior epigastric perforator (DIEP) free flaps, randomised into three groups: No RIPC, Early RIPC (24 h preconditioning), and Late RIPC (1 h preconditioning). Tissue samples were collected pre-ischemia and post-reperfusion for immunohistochemical and multiplex protein analyses. RIPC did not reduce oxidative stress markers, as 4-hydroxynonenal (4-HNE) levels were comparable across groups, while 3-nitrotyrosine levels paradoxically increased after RIPC. Early RIPC selectively modulated cell death pathways, with decreased expression of mitochondrial apoptotic marker caspase 9 and reduced necroptotic activation of mixed lineage kinase domain-like protein (MLKL) after reperfusion. Caspase 8 showed a transient modulation, suggesting effects on apoptosis-necroptosis crosstalk. Cyclophilin A levels were elevated after reperfusion in RIPC groups, indicating an adaptive stress response. These findings suggest that early RIPC exerts selective protection by modulating apoptosis and necroptosis, rather than broadly reducing oxidative stress. RIPC may represent a targeted strategy to improve free flap survival in reconstructive surgery.</p>\",\"PeriodicalId\":15215,\"journal\":{\"name\":\"Journal of Cellular and Molecular Medicine\",\"volume\":\"29 15\",\"pages\":\"e70739\"},\"PeriodicalIF\":4.2000,\"publicationDate\":\"2025-08-01\",\"publicationTypes\":\"Journal Article\",\"fieldsOfStudy\":null,\"isOpenAccess\":false,\"openAccessPdf\":\"https://www.ncbi.nlm.nih.gov/pmc/articles/PMC12329344/pdf/\",\"citationCount\":\"0\",\"resultStr\":null,\"platform\":\"Semanticscholar\",\"paperid\":null,\"PeriodicalName\":\"Journal of Cellular and Molecular Medicine\",\"FirstCategoryId\":\"3\",\"ListUrlMain\":\"https://doi.org/10.1111/jcmm.70739\",\"RegionNum\":2,\"RegionCategory\":\"医学\",\"ArticlePicture\":[],\"TitleCN\":null,\"AbstractTextCN\":null,\"PMCID\":null,\"EPubDate\":\"\",\"PubModel\":\"\",\"JCR\":\"Q1\",\"JCRName\":\"Biochemistry, Genetics and Molecular Biology\",\"Score\":null,\"Total\":0}","platform":"Semanticscholar","paperid":null,"PeriodicalName":"Journal of Cellular and Molecular Medicine","FirstCategoryId":"3","ListUrlMain":"https://doi.org/10.1111/jcmm.70739","RegionNum":2,"RegionCategory":"医学","ArticlePicture":[],"TitleCN":null,"AbstractTextCN":null,"PMCID":null,"EPubDate":"","PubModel":"","JCR":"Q1","JCRName":"Biochemistry, Genetics and Molecular Biology","Score":null,"Total":0}
引用次数: 0

摘要

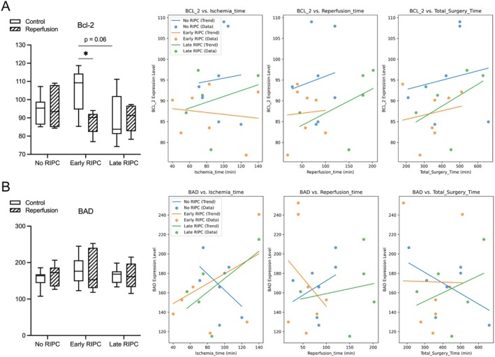
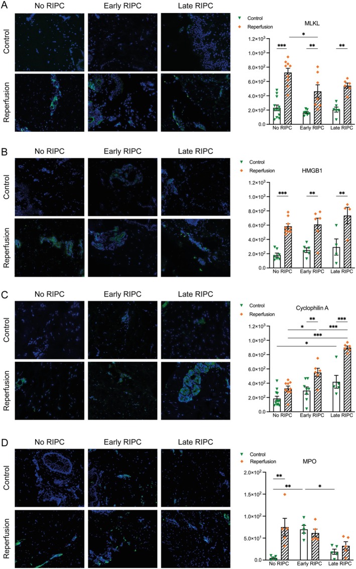
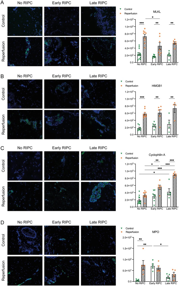
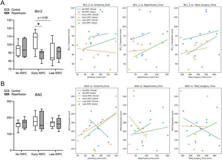
缺血再灌注损伤仍然是游离皮瓣手术的主要挑战,导致氧化应激、炎症和细胞死亡,损害组织活力和预后。远程缺血预处理(RIPC)作为一种潜在的保护策略,通过调节细胞应激反应而出现,但其在自由皮瓣中的分子机制尚不完全清楚。我们前瞻性地招募了36名接受自体乳房重建术的女性患者,主要采用深下腹穿支(DIEP)游离皮瓣,随机分为三组:未进行RIPC、早期RIPC(预处理24小时)和晚期RIPC(预处理1小时)。在缺血前和再灌注后收集组织样本进行免疫组织化学和多重蛋白分析。RIPC并没有降低氧化应激标志物,因为4-羟基壬烯醛(4-HNE)水平在各组之间是相似的,而3-硝基酪氨酸水平在RIPC后反而增加了。早期RIPC选择性地调节细胞死亡途径,减少线粒体凋亡标志物caspase 9的表达,减少再灌注后混合谱系激酶结构域样蛋白(MLKL)的坏死活化。Caspase 8表现出瞬时调节,提示其对细胞凋亡-坏死凋亡串扰有影响。RIPC组再灌注后亲环蛋白A水平升高,提示适应性应激反应。这些发现表明,早期RIPC通过调节细胞凋亡和坏死坏死发挥选择性保护作用,而不是广泛地减少氧化应激。RIPC可能是在重建手术中提高游离皮瓣存活率的有针对性的策略。
本文章由计算机程序翻译,如有差异,请以英文原文为准。

Ischemia-Reperfusion Injury in Free Flaps: Molecular Mechanisms and Protective Effects of Remote Ischemic Preconditioning.

Ischemia-Reperfusion Injury in Free Flaps: Molecular Mechanisms and Protective Effects of Remote Ischemic Preconditioning.

Ischemia-Reperfusion Injury in Free Flaps: Molecular Mechanisms and Protective Effects of Remote Ischemic Preconditioning.

Ischemia-Reperfusion Injury in Free Flaps: Molecular Mechanisms and Protective Effects of Remote Ischemic Preconditioning.

Ischemia-Reperfusion Injury in Free Flaps: Molecular Mechanisms and Protective Effects of Remote Ischemic Preconditioning.

Ischemia-Reperfusion Injury in Free Flaps: Molecular Mechanisms and Protective Effects of Remote Ischemic Preconditioning.

Ischemia-Reperfusion Injury in Free Flaps: Molecular Mechanisms and Protective Effects of Remote Ischemic Preconditioning.

Ischemia-reperfusion injury remains a major challenge in free flap surgery, contributing to oxidative stress, inflammation, and cell death that impair tissue viability and outcomes. Remote ischemic preconditioning (RIPC) has emerged as a potential protective strategy by modulating cellular stress responses, but its molecular mechanisms in free flaps remain incompletely understood. We prospectively enrolled 36 female patients undergoing autologous breast reconstruction with mainly deep inferior epigastric perforator (DIEP) free flaps, randomised into three groups: No RIPC, Early RIPC (24 h preconditioning), and Late RIPC (1 h preconditioning). Tissue samples were collected pre-ischemia and post-reperfusion for immunohistochemical and multiplex protein analyses. RIPC did not reduce oxidative stress markers, as 4-hydroxynonenal (4-HNE) levels were comparable across groups, while 3-nitrotyrosine levels paradoxically increased after RIPC. Early RIPC selectively modulated cell death pathways, with decreased expression of mitochondrial apoptotic marker caspase 9 and reduced necroptotic activation of mixed lineage kinase domain-like protein (MLKL) after reperfusion. Caspase 8 showed a transient modulation, suggesting effects on apoptosis-necroptosis crosstalk. Cyclophilin A levels were elevated after reperfusion in RIPC groups, indicating an adaptive stress response. These findings suggest that early RIPC exerts selective protection by modulating apoptosis and necroptosis, rather than broadly reducing oxidative stress. RIPC may represent a targeted strategy to improve free flap survival in reconstructive surgery.

求助全文
通过发布文献求助,成功后即可免费获取论文全文。 去求助
来源期刊
CiteScore
10.00
自引率
1.90%
发文量
496
审稿时长
28 weeks
期刊介绍: Bridging physiology and cellular medicine, and molecular biology and molecular therapeutics, Journal of Cellular and Molecular Medicine publishes basic research that furthers our understanding of the cellular and molecular mechanisms of disease and translational studies that convert this knowledge into therapeutic approaches.
×
引用
GB/T 7714-2015
复制
MLA
复制
APA
复制
导出至
BibTeX EndNote RefMan NoteFirst NoteExpress
×
提示
您的信息不完整,为了账户安全,请先补充。
现在去补充
×
提示
您因"违规操作"
具体请查看互助需知
我知道了
×
提示
确定
请完成安全验证×
copy
已复制链接
快去分享给好友吧!
我知道了
右上角分享
点击右上角分享
0
联系我们:info@booksci.cn Book学术提供免费学术资源搜索服务,方便国内外学者检索中英文文献。致力于提供最便捷和优质的服务体验。 Copyright © 2023 布克学术 All rights reserved.
京ICP备2023020795号-1
ghs 京公网安备 11010802042870号
Book学术文献互助
Book学术文献互助群
群 号:604180095
Book学术官方微信