酵母对细胞释放的挥发性有机化合物暴露的脂多糖反应的时间分辨监测。

IF 3.7 2区 生物学 Q2 BIOTECHNOLOGY & APPLIED MICROBIOLOGY
Applied and Environmental Microbiology Pub Date : 2025-09-17 Epub Date: 2025-08-06 DOI:10.1128/aem.00785-25
Huaying Liu, Maosheng Yao
{"title":"酵母对细胞释放的挥发性有机化合物暴露的脂多糖反应的时间分辨监测。","authors":"Huaying Liu, Maosheng Yao","doi":"10.1128/aem.00785-25","DOIUrl":null,"url":null,"abstract":"<p><p>Volatile organic compound (VOC) profiles function as dynamic fingerprints of physiological states and disease progression. Here, the eukaryotic organism <i>Saccharomyces cerevisiae</i> was used to investigate the emission characteristics of VOCs induced by lipopolysaccharide (LPS). Using multi-omics techniques and physiology methods, yeast cells were observed to undergo both stress and adaptation phases upon exposure, as characterized by changes in acetic acid-D and higher alcohols/aldehydes. The oxidative phosphorylation process in yeast was inhibited during the stress response, leading to an oxidative stress accompanied by growth inhibition and cell wall remodeling. The adaptive stage of cells reprogrammed metabolism to consume excess metabolic substrates generated during the stress stage, thus resulting in the production of secondary metabolites such as higher alcohols/aldehydes as biomarkers. Acetic acid detected could, in contrast, serve as an early biomarker for the oxidative stress of yeast. Using flow cytometry together with FITC labeling, LPS was further shown to bind to cells, leading to internalization and membrane damage compared to controls. This study provides time-resolved mechanistic insights into VOCs as non-invasive biomarkers. These findings suggest that dynamic VOC profiles from cells hold promise as a \"surveillance camera\" for monitoring cellular health.IMPORTANCEThe analysis of metabolically derived volatile organic compounds (VOCs) provides an approach for tracking cellular stress dynamics. We demonstrate that the VOC profile released by <i>S. cerevisiae</i> cells dynamically evolved with time during lipopolysaccharide (LPS)-induced stress, coordinated with transcriptomic and proteomic reprogramming. Through multiple omics techniques and physiology, yeast cells were observed to undergo both stress and adaptation phases, as characterized by changes in acetic acid-D and higher alcohols/aldehydes. These findings establish VOCs as real-time, non-invasive indicators of time-resolved stress responses, highlighting their potential as surveillance tools to detect early cellular perturbations caused by external threats.</p>","PeriodicalId":8002,"journal":{"name":"Applied and Environmental Microbiology","volume":" ","pages":"e0078525"},"PeriodicalIF":3.7000,"publicationDate":"2025-09-17","publicationTypes":"Journal Article","fieldsOfStudy":null,"isOpenAccess":false,"openAccessPdf":"https://www.ncbi.nlm.nih.gov/pmc/articles/PMC12442379/pdf/","citationCount":"0","resultStr":"{\"title\":\"Time-resolved monitoring of yeast responses to lipopolysaccharide exposure by cell-released volatile organic compounds.\",\"authors\":\"Huaying Liu, Maosheng Yao\",\"doi\":\"10.1128/aem.00785-25\",\"DOIUrl\":null,\"url\":null,\"abstract\":\"<p><p>Volatile organic compound (VOC) profiles function as dynamic fingerprints of physiological states and disease progression. Here, the eukaryotic organism <i>Saccharomyces cerevisiae</i> was used to investigate the emission characteristics of VOCs induced by lipopolysaccharide (LPS). Using multi-omics techniques and physiology methods, yeast cells were observed to undergo both stress and adaptation phases upon exposure, as characterized by changes in acetic acid-D and higher alcohols/aldehydes. The oxidative phosphorylation process in yeast was inhibited during the stress response, leading to an oxidative stress accompanied by growth inhibition and cell wall remodeling. The adaptive stage of cells reprogrammed metabolism to consume excess metabolic substrates generated during the stress stage, thus resulting in the production of secondary metabolites such as higher alcohols/aldehydes as biomarkers. Acetic acid detected could, in contrast, serve as an early biomarker for the oxidative stress of yeast. Using flow cytometry together with FITC labeling, LPS was further shown to bind to cells, leading to internalization and membrane damage compared to controls. This study provides time-resolved mechanistic insights into VOCs as non-invasive biomarkers. These findings suggest that dynamic VOC profiles from cells hold promise as a \\\"surveillance camera\\\" for monitoring cellular health.IMPORTANCEThe analysis of metabolically derived volatile organic compounds (VOCs) provides an approach for tracking cellular stress dynamics. We demonstrate that the VOC profile released by <i>S. cerevisiae</i> cells dynamically evolved with time during lipopolysaccharide (LPS)-induced stress, coordinated with transcriptomic and proteomic reprogramming. Through multiple omics techniques and physiology, yeast cells were observed to undergo both stress and adaptation phases, as characterized by changes in acetic acid-D and higher alcohols/aldehydes. These findings establish VOCs as real-time, non-invasive indicators of time-resolved stress responses, highlighting their potential as surveillance tools to detect early cellular perturbations caused by external threats.</p>\",\"PeriodicalId\":8002,\"journal\":{\"name\":\"Applied and Environmental Microbiology\",\"volume\":\" \",\"pages\":\"e0078525\"},\"PeriodicalIF\":3.7000,\"publicationDate\":\"2025-09-17\",\"publicationTypes\":\"Journal Article\",\"fieldsOfStudy\":null,\"isOpenAccess\":false,\"openAccessPdf\":\"https://www.ncbi.nlm.nih.gov/pmc/articles/PMC12442379/pdf/\",\"citationCount\":\"0\",\"resultStr\":null,\"platform\":\"Semanticscholar\",\"paperid\":null,\"PeriodicalName\":\"Applied and Environmental Microbiology\",\"FirstCategoryId\":\"99\",\"ListUrlMain\":\"https://doi.org/10.1128/aem.00785-25\",\"RegionNum\":2,\"RegionCategory\":\"生物学\",\"ArticlePicture\":[],\"TitleCN\":null,\"AbstractTextCN\":null,\"PMCID\":null,\"EPubDate\":\"2025/8/6 0:00:00\",\"PubModel\":\"Epub\",\"JCR\":\"Q2\",\"JCRName\":\"BIOTECHNOLOGY & APPLIED MICROBIOLOGY\",\"Score\":null,\"Total\":0}","platform":"Semanticscholar","paperid":null,"PeriodicalName":"Applied and Environmental Microbiology","FirstCategoryId":"99","ListUrlMain":"https://doi.org/10.1128/aem.00785-25","RegionNum":2,"RegionCategory":"生物学","ArticlePicture":[],"TitleCN":null,"AbstractTextCN":null,"PMCID":null,"EPubDate":"2025/8/6 0:00:00","PubModel":"Epub","JCR":"Q2","JCRName":"BIOTECHNOLOGY & APPLIED MICROBIOLOGY","Score":null,"Total":0}
引用次数: 0

摘要

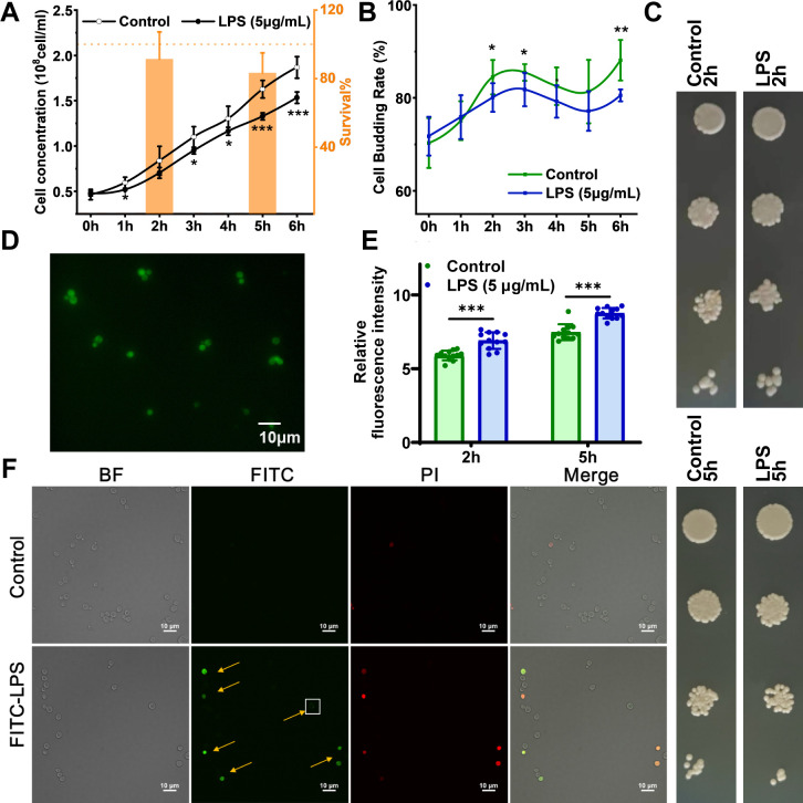
挥发性有机化合物(VOC)谱是生理状态和疾病进展的动态指纹。本研究以真核生物酿酒酵母(Saccharomyces cerevisiae)为研究对象,研究了脂多糖(LPS)诱导VOCs的释放特性。利用多组学技术和生理学方法,研究人员观察到酵母细胞在暴露后经历了应激和适应阶段,其特征是乙酸- d和高级醇/醛的变化。酵母的氧化磷酸化过程在应激反应中被抑制,导致氧化应激伴随生长抑制和细胞壁重塑。细胞的适应阶段重新编程代谢,以消耗应激阶段产生的多余代谢底物,从而产生次生代谢物,如高级醇/醛作为生物标志物。相比之下,检测到的醋酸可以作为酵母氧化应激的早期生物标志物。使用流式细胞术和FITC标记,进一步显示LPS与细胞结合,与对照组相比,导致内化和膜损伤。这项研究为VOCs作为非侵入性生物标志物提供了时间解决机制的见解。这些发现表明,来自细胞的动态VOC谱有望成为监测细胞健康的“监控摄像头”。分析代谢衍生的挥发性有机化合物(VOCs)为跟踪细胞应激动力学提供了一种方法。研究表明,在脂多糖(LPS)诱导的应激过程中,酿酒酵母细胞释放的VOC谱随着时间的推移而动态进化,并与转录组和蛋白质组重编程相协调。通过多组学技术和生理学,研究人员观察到酵母细胞经历了应激和适应阶段,其特征是乙酸- d和高级醇/醛的变化。这些发现表明,挥发性有机化合物是一种实时、非侵入性的时间分解应激反应指标,强调了它们作为监测工具的潜力,可以检测由外部威胁引起的早期细胞扰动。
本文章由计算机程序翻译,如有差异,请以英文原文为准。

Time-resolved monitoring of yeast responses to lipopolysaccharide exposure by cell-released volatile organic compounds.

Time-resolved monitoring of yeast responses to lipopolysaccharide exposure by cell-released volatile organic compounds.

Time-resolved monitoring of yeast responses to lipopolysaccharide exposure by cell-released volatile organic compounds.

Time-resolved monitoring of yeast responses to lipopolysaccharide exposure by cell-released volatile organic compounds.

Volatile organic compound (VOC) profiles function as dynamic fingerprints of physiological states and disease progression. Here, the eukaryotic organism Saccharomyces cerevisiae was used to investigate the emission characteristics of VOCs induced by lipopolysaccharide (LPS). Using multi-omics techniques and physiology methods, yeast cells were observed to undergo both stress and adaptation phases upon exposure, as characterized by changes in acetic acid-D and higher alcohols/aldehydes. The oxidative phosphorylation process in yeast was inhibited during the stress response, leading to an oxidative stress accompanied by growth inhibition and cell wall remodeling. The adaptive stage of cells reprogrammed metabolism to consume excess metabolic substrates generated during the stress stage, thus resulting in the production of secondary metabolites such as higher alcohols/aldehydes as biomarkers. Acetic acid detected could, in contrast, serve as an early biomarker for the oxidative stress of yeast. Using flow cytometry together with FITC labeling, LPS was further shown to bind to cells, leading to internalization and membrane damage compared to controls. This study provides time-resolved mechanistic insights into VOCs as non-invasive biomarkers. These findings suggest that dynamic VOC profiles from cells hold promise as a "surveillance camera" for monitoring cellular health.IMPORTANCEThe analysis of metabolically derived volatile organic compounds (VOCs) provides an approach for tracking cellular stress dynamics. We demonstrate that the VOC profile released by S. cerevisiae cells dynamically evolved with time during lipopolysaccharide (LPS)-induced stress, coordinated with transcriptomic and proteomic reprogramming. Through multiple omics techniques and physiology, yeast cells were observed to undergo both stress and adaptation phases, as characterized by changes in acetic acid-D and higher alcohols/aldehydes. These findings establish VOCs as real-time, non-invasive indicators of time-resolved stress responses, highlighting their potential as surveillance tools to detect early cellular perturbations caused by external threats.

求助全文
通过发布文献求助,成功后即可免费获取论文全文。 去求助
来源期刊
Applied and Environmental Microbiology
Applied and Environmental Microbiology 生物-生物工程与应用微生物
CiteScore
7.70
自引率
2.30%
发文量
730
审稿时长
1.9 months
期刊介绍: Applied and Environmental Microbiology (AEM) publishes papers that make significant contributions to (a) applied microbiology, including biotechnology, protein engineering, bioremediation, and food microbiology, (b) microbial ecology, including environmental, organismic, and genomic microbiology, and (c) interdisciplinary microbiology, including invertebrate microbiology, plant microbiology, aquatic microbiology, and geomicrobiology.
×
引用
GB/T 7714-2015
复制
MLA
复制
APA
复制
导出至
BibTeX EndNote RefMan NoteFirst NoteExpress
×
提示
您的信息不完整,为了账户安全,请先补充。
现在去补充
×
提示
您因"违规操作"
具体请查看互助需知
我知道了
×
提示
确定
请完成安全验证×
copy
已复制链接
快去分享给好友吧!
我知道了
右上角分享
点击右上角分享
0
联系我们:info@booksci.cn Book学术提供免费学术资源搜索服务,方便国内外学者检索中英文文献。致力于提供最便捷和优质的服务体验。 Copyright © 2023 布克学术 All rights reserved.
京ICP备2023020795号-1
ghs 京公网安备 11010802042870号
Book学术文献互助
Book学术文献互助群
群 号:604180095
Book学术官方微信