甲型流感病毒的5'端片段特异性非编码区在感染过程中调控竞争性多片段RNA转录和选择性基因组包装。

IF 3.8 2区 医学 Q2 VIROLOGY
Journal of Virology Pub Date : 2025-09-23 Epub Date: 2025-08-05 DOI:10.1128/jvi.00328-25
Zining Liu, Lei Zhang, Wenyu Zhang, Yuerong Lai, Tao Deng
{"title":"甲型流感病毒的5'端片段特异性非编码区在感染过程中调控竞争性多片段RNA转录和选择性基因组包装。","authors":"Zining Liu, Lei Zhang, Wenyu Zhang, Yuerong Lai, Tao Deng","doi":"10.1128/jvi.00328-25","DOIUrl":null,"url":null,"abstract":"<p><p>The 3' and 5' termini of the eight RNA segments of the influenza A virus (IAV) genome contain segment-specific or subtype-specific (in HA and NA segments) noncoding regions (ssNCRs), located between the highly conserved terminal promoter sequences and the coding start or stop codons. These ssNCRs vary significantly in both length and sequence among segments and have been implicated in selective genome packaging. Beyond their established role in packaging, we previously demonstrated that the 3'-end H1-ssNCR, together with its adjacent coding region, supports optimal replication of HA viral RNA (vRNA) in a multi-segment context. In this study, we discovered that truncation of the 5'-end H1-ssNCR, unlike its 3' counterpart, resulted in a reduction in HA mRNA levels in a template-competitive manner and impaired incorporation of HA vRNA into progeny virions. Interestingly, upon passaging of a recombinant virus carrying the most severely truncated 5'-end H1-ssNCR, an adaptive mutation occurred seven nucleotides upstream of the truncation site. This mutation restored both HA mRNA expression and HA vRNA packaging, thereby rescuing viral replication. Further analysis revealed that these regulatory effects may be mediated by RNA secondary structures formed around the 5'-end H1-ssNCR. Collectively, our findings reveal, for the first time, a dual regulatory role of the 5'-end segment-specific noncoding regions of influenza A virus RNA segments in modulating multi-segmental RNA transcription and selective genome packaging during infection.IMPORTANCEThe 3' and 5' segment-specific noncoding regions (ssNCRs) of influenza A virus (IAV) have long been recognized as critical signals for selective genome packaging. However, their potential roles in other regulatory processes remain largely unexplored. We previously reported that the 3'-end H1-ssNCR, together with its adjacent coding region, primarily determines optimal HA vRNA accumulation in a multi-segment environment. In this study, we further demonstrate that the 5'-end ssNCR plays a dual role in regulating viral RNA transcription in a template-competitive manner and governing vRNA incorporation into progeny virions. These findings reveal previously underappreciated levels of complexity, highlighting that ssNCRs contribute not only to genome packaging but also to the fine-tuning of viral RNA synthesis in multi-segmented negative-strand RNA viruses.</p>","PeriodicalId":17583,"journal":{"name":"Journal of Virology","volume":" ","pages":"e0032825"},"PeriodicalIF":3.8000,"publicationDate":"2025-09-23","publicationTypes":"Journal Article","fieldsOfStudy":null,"isOpenAccess":false,"openAccessPdf":"https://www.ncbi.nlm.nih.gov/pmc/articles/PMC12455950/pdf/","citationCount":"0","resultStr":"{\"title\":\"The 5'-end segment-specific noncoding region of influenza A virus regulates both competitive multi-segment RNA transcription and selective genome packaging during infection.\",\"authors\":\"Zining Liu, Lei Zhang, Wenyu Zhang, Yuerong Lai, Tao Deng\",\"doi\":\"10.1128/jvi.00328-25\",\"DOIUrl\":null,\"url\":null,\"abstract\":\"<p><p>The 3' and 5' termini of the eight RNA segments of the influenza A virus (IAV) genome contain segment-specific or subtype-specific (in HA and NA segments) noncoding regions (ssNCRs), located between the highly conserved terminal promoter sequences and the coding start or stop codons. These ssNCRs vary significantly in both length and sequence among segments and have been implicated in selective genome packaging. Beyond their established role in packaging, we previously demonstrated that the 3'-end H1-ssNCR, together with its adjacent coding region, supports optimal replication of HA viral RNA (vRNA) in a multi-segment context. In this study, we discovered that truncation of the 5'-end H1-ssNCR, unlike its 3' counterpart, resulted in a reduction in HA mRNA levels in a template-competitive manner and impaired incorporation of HA vRNA into progeny virions. Interestingly, upon passaging of a recombinant virus carrying the most severely truncated 5'-end H1-ssNCR, an adaptive mutation occurred seven nucleotides upstream of the truncation site. This mutation restored both HA mRNA expression and HA vRNA packaging, thereby rescuing viral replication. Further analysis revealed that these regulatory effects may be mediated by RNA secondary structures formed around the 5'-end H1-ssNCR. Collectively, our findings reveal, for the first time, a dual regulatory role of the 5'-end segment-specific noncoding regions of influenza A virus RNA segments in modulating multi-segmental RNA transcription and selective genome packaging during infection.IMPORTANCEThe 3' and 5' segment-specific noncoding regions (ssNCRs) of influenza A virus (IAV) have long been recognized as critical signals for selective genome packaging. However, their potential roles in other regulatory processes remain largely unexplored. We previously reported that the 3'-end H1-ssNCR, together with its adjacent coding region, primarily determines optimal HA vRNA accumulation in a multi-segment environment. In this study, we further demonstrate that the 5'-end ssNCR plays a dual role in regulating viral RNA transcription in a template-competitive manner and governing vRNA incorporation into progeny virions. These findings reveal previously underappreciated levels of complexity, highlighting that ssNCRs contribute not only to genome packaging but also to the fine-tuning of viral RNA synthesis in multi-segmented negative-strand RNA viruses.</p>\",\"PeriodicalId\":17583,\"journal\":{\"name\":\"Journal of Virology\",\"volume\":\" \",\"pages\":\"e0032825\"},\"PeriodicalIF\":3.8000,\"publicationDate\":\"2025-09-23\",\"publicationTypes\":\"Journal Article\",\"fieldsOfStudy\":null,\"isOpenAccess\":false,\"openAccessPdf\":\"https://www.ncbi.nlm.nih.gov/pmc/articles/PMC12455950/pdf/\",\"citationCount\":\"0\",\"resultStr\":null,\"platform\":\"Semanticscholar\",\"paperid\":null,\"PeriodicalName\":\"Journal of Virology\",\"FirstCategoryId\":\"3\",\"ListUrlMain\":\"https://doi.org/10.1128/jvi.00328-25\",\"RegionNum\":2,\"RegionCategory\":\"医学\",\"ArticlePicture\":[],\"TitleCN\":null,\"AbstractTextCN\":null,\"PMCID\":null,\"EPubDate\":\"2025/8/5 0:00:00\",\"PubModel\":\"Epub\",\"JCR\":\"Q2\",\"JCRName\":\"VIROLOGY\",\"Score\":null,\"Total\":0}","platform":"Semanticscholar","paperid":null,"PeriodicalName":"Journal of Virology","FirstCategoryId":"3","ListUrlMain":"https://doi.org/10.1128/jvi.00328-25","RegionNum":2,"RegionCategory":"医学","ArticlePicture":[],"TitleCN":null,"AbstractTextCN":null,"PMCID":null,"EPubDate":"2025/8/5 0:00:00","PubModel":"Epub","JCR":"Q2","JCRName":"VIROLOGY","Score":null,"Total":0}
引用次数: 0

摘要

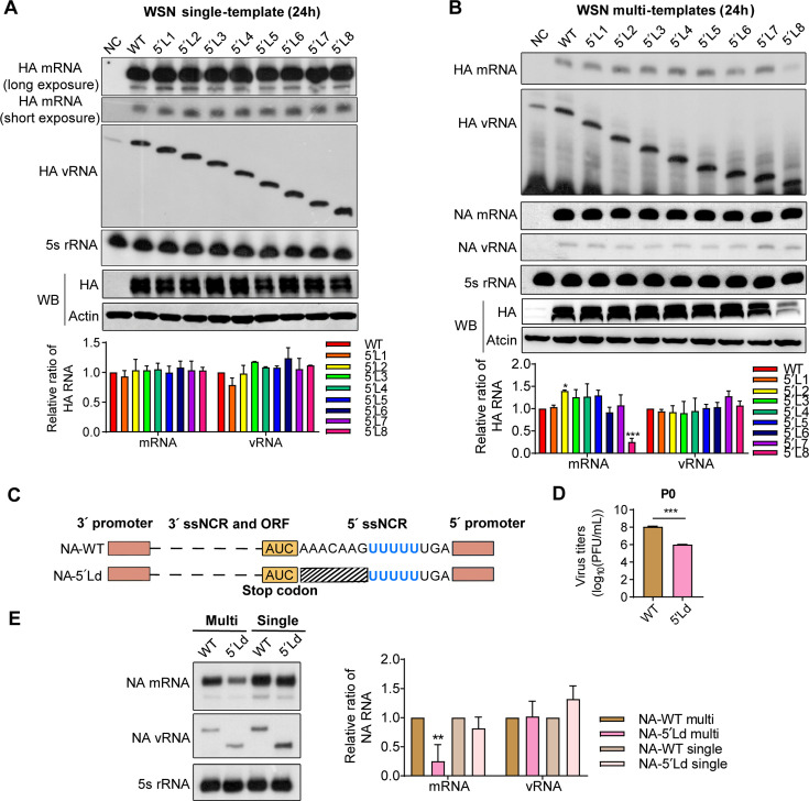
甲型流感病毒(IAV)基因组8个RNA片段的3‘和5’端包含片段特异性或亚型特异性(HA和NA片段)非编码区(ssNCRs),位于高度保守的末端启动子序列和编码开始或停止密码子之间。这些ssNCRs在片段之间的长度和序列上都有显著差异,并与选择性基因组包装有关。除了它们在包装中的作用外,我们之前已经证明了3'端H1-ssNCR及其邻近的编码区支持HA病毒RNA (vRNA)在多片段环境中的最佳复制。在这项研究中,我们发现5‘端H1-ssNCR的截断,与3’端不同,导致HA mRNA水平以模板竞争的方式降低,并损害HA vRNA进入子代病毒粒子的结合。有趣的是,当携带最严重截断的5'端H1-ssNCR的重组病毒传代时,在截断位点上游7个核苷酸处发生了适应性突变。这种突变恢复了HA mRNA的表达和HA vRNA的包装,从而挽救了病毒的复制。进一步分析表明,这些调控作用可能是由5'端H1-ssNCR周围形成的RNA二级结构介导的。总之,我们的研究结果首次揭示了甲型流感病毒RNA片段的5'端片段特异性非编码区在感染期间调节多片段RNA转录和选择性基因组包装中的双重调节作用。甲型流感病毒(IAV)的3‘和5’片段特异性非编码区(ssNCRs)一直被认为是选择性基因组包装的关键信号。然而,它们在其他监管过程中的潜在作用在很大程度上仍未被探索。我们之前报道过,3'端H1-ssNCR及其邻近的编码区,主要决定了多片段环境下HA vRNA的最佳积累。在这项研究中,我们进一步证明了5'端ssNCR在以模板竞争方式调节病毒RNA转录和控制vRNA并入子代病毒粒子方面发挥双重作用。这些发现揭示了以前被低估的复杂性水平,强调了ssNCRs不仅有助于基因组包装,还有助于多片段负链RNA病毒中病毒RNA合成的微调。
本文章由计算机程序翻译,如有差异,请以英文原文为准。

The 5'-end segment-specific noncoding region of influenza A virus regulates both competitive multi-segment RNA transcription and selective genome packaging during infection.

The 5'-end segment-specific noncoding region of influenza A virus regulates both competitive multi-segment RNA transcription and selective genome packaging during infection.

The 5'-end segment-specific noncoding region of influenza A virus regulates both competitive multi-segment RNA transcription and selective genome packaging during infection.

The 5'-end segment-specific noncoding region of influenza A virus regulates both competitive multi-segment RNA transcription and selective genome packaging during infection.

The 3' and 5' termini of the eight RNA segments of the influenza A virus (IAV) genome contain segment-specific or subtype-specific (in HA and NA segments) noncoding regions (ssNCRs), located between the highly conserved terminal promoter sequences and the coding start or stop codons. These ssNCRs vary significantly in both length and sequence among segments and have been implicated in selective genome packaging. Beyond their established role in packaging, we previously demonstrated that the 3'-end H1-ssNCR, together with its adjacent coding region, supports optimal replication of HA viral RNA (vRNA) in a multi-segment context. In this study, we discovered that truncation of the 5'-end H1-ssNCR, unlike its 3' counterpart, resulted in a reduction in HA mRNA levels in a template-competitive manner and impaired incorporation of HA vRNA into progeny virions. Interestingly, upon passaging of a recombinant virus carrying the most severely truncated 5'-end H1-ssNCR, an adaptive mutation occurred seven nucleotides upstream of the truncation site. This mutation restored both HA mRNA expression and HA vRNA packaging, thereby rescuing viral replication. Further analysis revealed that these regulatory effects may be mediated by RNA secondary structures formed around the 5'-end H1-ssNCR. Collectively, our findings reveal, for the first time, a dual regulatory role of the 5'-end segment-specific noncoding regions of influenza A virus RNA segments in modulating multi-segmental RNA transcription and selective genome packaging during infection.IMPORTANCEThe 3' and 5' segment-specific noncoding regions (ssNCRs) of influenza A virus (IAV) have long been recognized as critical signals for selective genome packaging. However, their potential roles in other regulatory processes remain largely unexplored. We previously reported that the 3'-end H1-ssNCR, together with its adjacent coding region, primarily determines optimal HA vRNA accumulation in a multi-segment environment. In this study, we further demonstrate that the 5'-end ssNCR plays a dual role in regulating viral RNA transcription in a template-competitive manner and governing vRNA incorporation into progeny virions. These findings reveal previously underappreciated levels of complexity, highlighting that ssNCRs contribute not only to genome packaging but also to the fine-tuning of viral RNA synthesis in multi-segmented negative-strand RNA viruses.

求助全文
通过发布文献求助,成功后即可免费获取论文全文。 去求助
来源期刊
Journal of Virology
Journal of Virology 医学-病毒学
CiteScore
10.10
自引率
7.40%
发文量
906
审稿时长
1 months
期刊介绍: Journal of Virology (JVI) explores the nature of the viruses of animals, archaea, bacteria, fungi, plants, and protozoa. We welcome papers on virion structure and assembly, viral genome replication and regulation of gene expression, genetic diversity and evolution, virus-cell interactions, cellular responses to infection, transformation and oncogenesis, gene delivery, viral pathogenesis and immunity, and vaccines and antiviral agents.
×
引用
GB/T 7714-2015
复制
MLA
复制
APA
复制
导出至
BibTeX EndNote RefMan NoteFirst NoteExpress
×
提示
您的信息不完整,为了账户安全,请先补充。
现在去补充
×
提示
您因"违规操作"
具体请查看互助需知
我知道了
×
提示
确定
请完成安全验证×
copy
已复制链接
快去分享给好友吧!
我知道了
右上角分享
点击右上角分享
0
联系我们:info@booksci.cn Book学术提供免费学术资源搜索服务,方便国内外学者检索中英文文献。致力于提供最便捷和优质的服务体验。 Copyright © 2023 布克学术 All rights reserved.
京ICP备2023020795号-1
ghs 京公网安备 11010802042870号
Book学术文献互助
Book学术文献互助群
群 号:604180095
Book学术官方微信