果蝇性染色体基因调控和雄性生殖系分化中Paf1C亚基Ctr9的同源依赖特化

IF 1.3 4区 生物学 Q4 CELL BIOLOGY
Genes to Cells Pub Date : 2025-08-05 DOI:10.1111/gtc.70040
Toshie Kai, Jinglan Zheng, Taichiro Iki
{"title":"果蝇性染色体基因调控和雄性生殖系分化中Paf1C亚基Ctr9的同源依赖特化","authors":"Toshie Kai,&nbsp;Jinglan Zheng,&nbsp;Taichiro Iki","doi":"10.1111/gtc.70040","DOIUrl":null,"url":null,"abstract":"<p>Testis-specific gene regulatory mechanisms govern the differentiation of germ cells into mature sperm. However, the molecular underpinnings are not fully elucidated. Here, we show the subunits forming Paf1C, a transcription regulator complex conserved across eukaryotes, have their individual paralogs predominantly expressed in <i>Drosophila</i> testes. One of these, namely, Ctr9 paralog enriched in testes (Ctr9t) was found to play a critical and nonredundant role in postmeiotic spermatid differentiation and male fertility in <i>D. melanogaster</i>. A proximity proteome analysis provides evidence that Ctr9t prefers the interaction between paralog members. We show endogenous Ctr9t is expressed and functional in germ cells at spermatocyte stages, accumulating in a distinct compartment within the nucleolus. There, Ctr9t co-localizes with Spermatocyte arrest (Sa), a testis-specific paralog of TATA-binding protein (TBP)-associated factor 8 (TAF8). We further demonstrate that <i>ctr9t</i> function is crucial for maintaining Sa in the nucleolus, but not vice versa. Transcriptome profiling reveals that Ctr9t acts as an activator for the set of male fertility genes on the Y chromosome, but it also acts as a global repressor of X chromosome genes. Collectively, our results shed light on the nucleolus-associated, paralog-dependent regulation of gene expression from sex chromosomes, which ensures the terminal differentiation of male germ cells.</p>","PeriodicalId":12742,"journal":{"name":"Genes to Cells","volume":"30 5","pages":""},"PeriodicalIF":1.3000,"publicationDate":"2025-08-05","publicationTypes":"Journal Article","fieldsOfStudy":null,"isOpenAccess":false,"openAccessPdf":"https://onlinelibrary.wiley.com/doi/epdf/10.1111/gtc.70040","citationCount":"0","resultStr":"{\"title\":\"Paralog-Dependent Specialization of Paf1C Subunit, Ctr9, for Sex Chromosome Gene Regulation and Male Germline Differentiation in Drosophila\",\"authors\":\"Toshie Kai,&nbsp;Jinglan Zheng,&nbsp;Taichiro Iki\",\"doi\":\"10.1111/gtc.70040\",\"DOIUrl\":null,\"url\":null,\"abstract\":\"<p>Testis-specific gene regulatory mechanisms govern the differentiation of germ cells into mature sperm. However, the molecular underpinnings are not fully elucidated. Here, we show the subunits forming Paf1C, a transcription regulator complex conserved across eukaryotes, have their individual paralogs predominantly expressed in <i>Drosophila</i> testes. One of these, namely, Ctr9 paralog enriched in testes (Ctr9t) was found to play a critical and nonredundant role in postmeiotic spermatid differentiation and male fertility in <i>D. melanogaster</i>. A proximity proteome analysis provides evidence that Ctr9t prefers the interaction between paralog members. We show endogenous Ctr9t is expressed and functional in germ cells at spermatocyte stages, accumulating in a distinct compartment within the nucleolus. There, Ctr9t co-localizes with Spermatocyte arrest (Sa), a testis-specific paralog of TATA-binding protein (TBP)-associated factor 8 (TAF8). We further demonstrate that <i>ctr9t</i> function is crucial for maintaining Sa in the nucleolus, but not vice versa. Transcriptome profiling reveals that Ctr9t acts as an activator for the set of male fertility genes on the Y chromosome, but it also acts as a global repressor of X chromosome genes. Collectively, our results shed light on the nucleolus-associated, paralog-dependent regulation of gene expression from sex chromosomes, which ensures the terminal differentiation of male germ cells.</p>\",\"PeriodicalId\":12742,\"journal\":{\"name\":\"Genes to Cells\",\"volume\":\"30 5\",\"pages\":\"\"},\"PeriodicalIF\":1.3000,\"publicationDate\":\"2025-08-05\",\"publicationTypes\":\"Journal Article\",\"fieldsOfStudy\":null,\"isOpenAccess\":false,\"openAccessPdf\":\"https://onlinelibrary.wiley.com/doi/epdf/10.1111/gtc.70040\",\"citationCount\":\"0\",\"resultStr\":null,\"platform\":\"Semanticscholar\",\"paperid\":null,\"PeriodicalName\":\"Genes to Cells\",\"FirstCategoryId\":\"99\",\"ListUrlMain\":\"https://onlinelibrary.wiley.com/doi/10.1111/gtc.70040\",\"RegionNum\":4,\"RegionCategory\":\"生物学\",\"ArticlePicture\":[],\"TitleCN\":null,\"AbstractTextCN\":null,\"PMCID\":null,\"EPubDate\":\"\",\"PubModel\":\"\",\"JCR\":\"Q4\",\"JCRName\":\"CELL BIOLOGY\",\"Score\":null,\"Total\":0}","platform":"Semanticscholar","paperid":null,"PeriodicalName":"Genes to Cells","FirstCategoryId":"99","ListUrlMain":"https://onlinelibrary.wiley.com/doi/10.1111/gtc.70040","RegionNum":4,"RegionCategory":"生物学","ArticlePicture":[],"TitleCN":null,"AbstractTextCN":null,"PMCID":null,"EPubDate":"","PubModel":"","JCR":"Q4","JCRName":"CELL BIOLOGY","Score":null,"Total":0}
引用次数: 0

摘要

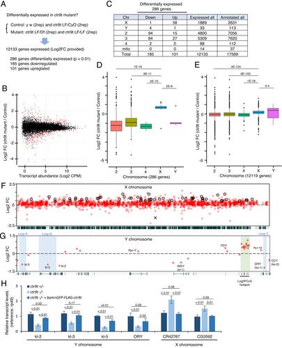
睾丸特异性基因调控机制控制生殖细胞向成熟精子的分化。然而,分子基础尚未完全阐明。在这里,我们展示了形成Paf1C(一种在真核生物中保守的转录调节复合体)的亚基,它们的个体相似物主要在果蝇睾丸中表达。其中,睾丸富集的Ctr9平行体(Ctr9t)被发现在黑腹龙减数分裂后精细胞分化和雄性生殖中起着关键而非冗余的作用。接近蛋白质组分析提供了证据,Ctr9t更倾向于平行成员之间的相互作用。我们发现,内源性Ctr9t在精母细胞阶段在生殖细胞中表达和发挥功能,并在核仁内的一个独特的室中积累。在那里,Ctr9t与精母细胞阻滞(Sa)共定位,Sa是睾丸特异性的塔塔结合蛋白(TBP)相关因子8 (TAF8)的类似物。我们进一步证明,ctr9t功能对于维持核仁中的Sa至关重要,而不是相反。转录组分析显示,Ctr9t作为Y染色体上一组男性生育基因的激活因子,但它也作为X染色体基因的全局抑制因子。总的来说,我们的研究结果揭示了核仁相关的、同源依赖的性染色体基因表达调控,这确保了雄性生殖细胞的最终分化。
本文章由计算机程序翻译,如有差异,请以英文原文为准。

Paralog-Dependent Specialization of Paf1C Subunit, Ctr9, for Sex Chromosome Gene Regulation and Male Germline Differentiation in Drosophila

Paralog-Dependent Specialization of Paf1C Subunit, Ctr9, for Sex Chromosome Gene Regulation and Male Germline Differentiation in Drosophila

Testis-specific gene regulatory mechanisms govern the differentiation of germ cells into mature sperm. However, the molecular underpinnings are not fully elucidated. Here, we show the subunits forming Paf1C, a transcription regulator complex conserved across eukaryotes, have their individual paralogs predominantly expressed in Drosophila testes. One of these, namely, Ctr9 paralog enriched in testes (Ctr9t) was found to play a critical and nonredundant role in postmeiotic spermatid differentiation and male fertility in D. melanogaster. A proximity proteome analysis provides evidence that Ctr9t prefers the interaction between paralog members. We show endogenous Ctr9t is expressed and functional in germ cells at spermatocyte stages, accumulating in a distinct compartment within the nucleolus. There, Ctr9t co-localizes with Spermatocyte arrest (Sa), a testis-specific paralog of TATA-binding protein (TBP)-associated factor 8 (TAF8). We further demonstrate that ctr9t function is crucial for maintaining Sa in the nucleolus, but not vice versa. Transcriptome profiling reveals that Ctr9t acts as an activator for the set of male fertility genes on the Y chromosome, but it also acts as a global repressor of X chromosome genes. Collectively, our results shed light on the nucleolus-associated, paralog-dependent regulation of gene expression from sex chromosomes, which ensures the terminal differentiation of male germ cells.

求助全文
通过发布文献求助,成功后即可免费获取论文全文。 去求助
来源期刊
Genes to Cells
Genes to Cells 生物-细胞生物学
CiteScore
3.40
自引率
0.00%
发文量
71
审稿时长
3 months
期刊介绍: Genes to Cells provides an international forum for the publication of papers describing important aspects of molecular and cellular biology. The journal aims to present papers that provide conceptual advance in the relevant field. Particular emphasis will be placed on work aimed at understanding the basic mechanisms underlying biological events.
×
引用
GB/T 7714-2015
复制
MLA
复制
APA
复制
导出至
BibTeX EndNote RefMan NoteFirst NoteExpress
×
提示
您的信息不完整,为了账户安全,请先补充。
现在去补充
×
提示
您因"违规操作"
具体请查看互助需知
我知道了
×
提示
确定
请完成安全验证×
copy
已复制链接
快去分享给好友吧!
我知道了
右上角分享
点击右上角分享
0
联系我们:info@booksci.cn Book学术提供免费学术资源搜索服务,方便国内外学者检索中英文文献。致力于提供最便捷和优质的服务体验。 Copyright © 2023 布克学术 All rights reserved.
京ICP备2023020795号-1
ghs 京公网安备 11010802042870号
Book学术文献互助
Book学术文献互助群
群 号:604180095
Book学术官方微信