走向信息弹性:将交叉性应用于黑人性少数男性的艾滋病毒/艾滋病信息实践

IF 4.3 2区 管理学 Q2 COMPUTER SCIENCE, INFORMATION SYSTEMS
Megan Threats
{"title":"走向信息弹性:将交叉性应用于黑人性少数男性的艾滋病毒/艾滋病信息实践","authors":"Megan Threats","doi":"10.1002/asi.24999","DOIUrl":null,"url":null,"abstract":"<p>Using intersectionality as a critical theoretical framework and analytical tool, this study investigated the HIV/AIDS information practices of Black sexual minority men (SMM). Twenty-two Black SMM were interviewed about their HIV/AIDS-related information practices. The resulting data were analyzed inductively using methods influenced by constructivist grounded theory. I propose information resilience as a strengths-based concept to describe protective and promotive information practices that focus on meeting individual or community-centric goals despite intersectional stigma and discrimination. Anticipated and experienced intersectional stigma and discrimination were the key motivators for protective information practices among Black SMM. Promotive factors, including peer support and self-efficacy, shaped promotive information practices to foster development and enhance well-being. The findings have implications for the incorporation of intersectionality theory into information practices research, contribute to theoretical development in the field of library and information science, and have implications for the design of information and technology-based HIV prevention and treatment interventions to address intersectional discrimination and its impact on Black sexual minority men.</p>","PeriodicalId":48810,"journal":{"name":"Journal of the Association for Information Science and Technology","volume":"76 8","pages":"1123-1140"},"PeriodicalIF":4.3000,"publicationDate":"2025-03-13","publicationTypes":"Journal Article","fieldsOfStudy":null,"isOpenAccess":false,"openAccessPdf":"https://onlinelibrary.wiley.com/doi/epdf/10.1002/asi.24999","citationCount":"0","resultStr":"{\"title\":\"Toward information resilience: Applying intersectionality to the HIV/AIDS information practices of Black sexual minority men\",\"authors\":\"Megan Threats\",\"doi\":\"10.1002/asi.24999\",\"DOIUrl\":null,\"url\":null,\"abstract\":\"<p>Using intersectionality as a critical theoretical framework and analytical tool, this study investigated the HIV/AIDS information practices of Black sexual minority men (SMM). Twenty-two Black SMM were interviewed about their HIV/AIDS-related information practices. The resulting data were analyzed inductively using methods influenced by constructivist grounded theory. I propose information resilience as a strengths-based concept to describe protective and promotive information practices that focus on meeting individual or community-centric goals despite intersectional stigma and discrimination. Anticipated and experienced intersectional stigma and discrimination were the key motivators for protective information practices among Black SMM. Promotive factors, including peer support and self-efficacy, shaped promotive information practices to foster development and enhance well-being. The findings have implications for the incorporation of intersectionality theory into information practices research, contribute to theoretical development in the field of library and information science, and have implications for the design of information and technology-based HIV prevention and treatment interventions to address intersectional discrimination and its impact on Black sexual minority men.</p>\",\"PeriodicalId\":48810,\"journal\":{\"name\":\"Journal of the Association for Information Science and Technology\",\"volume\":\"76 8\",\"pages\":\"1123-1140\"},\"PeriodicalIF\":4.3000,\"publicationDate\":\"2025-03-13\",\"publicationTypes\":\"Journal Article\",\"fieldsOfStudy\":null,\"isOpenAccess\":false,\"openAccessPdf\":\"https://onlinelibrary.wiley.com/doi/epdf/10.1002/asi.24999\",\"citationCount\":\"0\",\"resultStr\":null,\"platform\":\"Semanticscholar\",\"paperid\":null,\"PeriodicalName\":\"Journal of the Association for Information Science and Technology\",\"FirstCategoryId\":\"91\",\"ListUrlMain\":\"https://asistdl.onlinelibrary.wiley.com/doi/10.1002/asi.24999\",\"RegionNum\":2,\"RegionCategory\":\"管理学\",\"ArticlePicture\":[],\"TitleCN\":null,\"AbstractTextCN\":null,\"PMCID\":null,\"EPubDate\":\"\",\"PubModel\":\"\",\"JCR\":\"Q2\",\"JCRName\":\"COMPUTER SCIENCE, INFORMATION SYSTEMS\",\"Score\":null,\"Total\":0}","platform":"Semanticscholar","paperid":null,"PeriodicalName":"Journal of the Association for Information Science and Technology","FirstCategoryId":"91","ListUrlMain":"https://asistdl.onlinelibrary.wiley.com/doi/10.1002/asi.24999","RegionNum":2,"RegionCategory":"管理学","ArticlePicture":[],"TitleCN":null,"AbstractTextCN":null,"PMCID":null,"EPubDate":"","PubModel":"","JCR":"Q2","JCRName":"COMPUTER SCIENCE, INFORMATION SYSTEMS","Score":null,"Total":0}
引用次数: 0

摘要

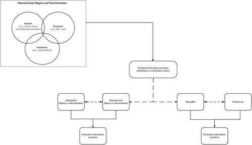
本研究以交叉性为重要理论框架和分析工具,对黑人性少数男性的HIV/AIDS信息实践进行了研究。对22名黑人SMM进行了关于他们与艾滋病毒/艾滋病相关的信息实践的采访。采用建构主义扎根理论影响的方法对所得数据进行归纳分析。我提出信息弹性作为一个基于优势的概念来描述保护性和促进性的信息实践,这些实践侧重于满足以个人或社区为中心的目标,尽管存在交叉的耻辱和歧视。预期和经历的交叉污名和歧视是黑人SMM保护信息实践的关键动机。促进因素,包括同伴支持和自我效能感,塑造了促进信息实践,以促进发展和提高福祉。研究结果有助于将交叉性理论纳入信息实践研究,有助于图书馆与信息科学领域的理论发展,并有助于设计基于信息和技术的艾滋病预防和治疗干预措施,以解决交叉性歧视及其对黑人性少数男性的影响。
本文章由计算机程序翻译,如有差异,请以英文原文为准。

Toward information resilience: Applying intersectionality to the HIV/AIDS information practices of Black sexual minority men

Toward information resilience: Applying intersectionality to the HIV/AIDS information practices of Black sexual minority men

Toward information resilience: Applying intersectionality to the HIV/AIDS information practices of Black sexual minority men

Toward information resilience: Applying intersectionality to the HIV/AIDS information practices of Black sexual minority men

Toward information resilience: Applying intersectionality to the HIV/AIDS information practices of Black sexual minority men

Using intersectionality as a critical theoretical framework and analytical tool, this study investigated the HIV/AIDS information practices of Black sexual minority men (SMM). Twenty-two Black SMM were interviewed about their HIV/AIDS-related information practices. The resulting data were analyzed inductively using methods influenced by constructivist grounded theory. I propose information resilience as a strengths-based concept to describe protective and promotive information practices that focus on meeting individual or community-centric goals despite intersectional stigma and discrimination. Anticipated and experienced intersectional stigma and discrimination were the key motivators for protective information practices among Black SMM. Promotive factors, including peer support and self-efficacy, shaped promotive information practices to foster development and enhance well-being. The findings have implications for the incorporation of intersectionality theory into information practices research, contribute to theoretical development in the field of library and information science, and have implications for the design of information and technology-based HIV prevention and treatment interventions to address intersectional discrimination and its impact on Black sexual minority men.

求助全文
通过发布文献求助,成功后即可免费获取论文全文。 去求助
来源期刊
CiteScore
8.30
自引率
8.60%
发文量
115
期刊介绍: The Journal of the Association for Information Science and Technology (JASIST) is a leading international forum for peer-reviewed research in information science. For more than half a century, JASIST has provided intellectual leadership by publishing original research that focuses on the production, discovery, recording, storage, representation, retrieval, presentation, manipulation, dissemination, use, and evaluation of information and on the tools and techniques associated with these processes. The Journal welcomes rigorous work of an empirical, experimental, ethnographic, conceptual, historical, socio-technical, policy-analytic, or critical-theoretical nature. JASIST also commissions in-depth review articles (“Advances in Information Science”) and reviews of print and other media.
×
引用
GB/T 7714-2015
复制
MLA
复制
APA
复制
导出至
BibTeX EndNote RefMan NoteFirst NoteExpress
×
提示
您的信息不完整,为了账户安全,请先补充。
现在去补充
×
提示
您因"违规操作"
具体请查看互助需知
我知道了
×
提示
确定
请完成安全验证×
copy
已复制链接
快去分享给好友吧!
我知道了
右上角分享
点击右上角分享
0
联系我们:info@booksci.cn Book学术提供免费学术资源搜索服务,方便国内外学者检索中英文文献。致力于提供最便捷和优质的服务体验。 Copyright © 2023 布克学术 All rights reserved.
京ICP备2023020795号-1
ghs 京公网安备 11010802042870号
Book学术文献互助
Book学术文献互助群
群 号:604180095
Book学术官方微信