靶向Src酪氨酸激酶增强乳腺癌中放射性碘的摄取。

IF 4.6
Endocrine-related cancer Pub Date : 2025-08-20 Print Date: 2025-08-01 DOI:10.1530/ERC-24-0312
Vikki L Poole, Mohammed M Alshahrani, Selvambigai Manivannan, Iñigo Landa, Aditi Hariharan, Rebecca J Thompson, Merve Kocbiyik, Caitlin E M Thornton, Katie Brookes, Alice Fletcher, Kristien Boelaert, Martin L Read, Christopher J McCabe, Vicki E Smith
{"title":"靶向Src酪氨酸激酶增强乳腺癌中放射性碘的摄取。","authors":"Vikki L Poole, Mohammed M Alshahrani, Selvambigai Manivannan, Iñigo Landa, Aditi Hariharan, Rebecca J Thompson, Merve Kocbiyik, Caitlin E M Thornton, Katie Brookes, Alice Fletcher, Kristien Boelaert, Martin L Read, Christopher J McCabe, Vicki E Smith","doi":"10.1530/ERC-24-0312","DOIUrl":null,"url":null,"abstract":"<p><p>Sodium iodide symporter (NIS) expression in breast cancer renders radioiodide (RAI) a promising treatment modality. However, insufficient functional NIS within the plasma membrane limits RAI uptake (RAIU). We aimed to elucidate NIS regulatory mechanisms that impede RAIU in breast cancer and identify molecular targets for stimulating RAI-avidity in breast tumours. Mechanistic interaction between pituitary tumor-transforming gene-binding factor (PBF/PTTG1IP) and NIS was investigated through NanoBiT, co-immunoprecipitation, immunofluorescent microscopy, subcellular localisation and RAIU assays utilising wild-type and CRISPR-Cas9 PBF knockout breast cancer cells. In breast cancer cells, NIS:PBF interaction resulted in diminished RAIU, reversible through reduced PBF phosphorylation by the Src inhibitor dasatinib. Src overexpression diminished RAIU in a PBF-dependent manner that was mediated by Src myristoylation by N-myristoyltransferase 1 (NMT1). NMT1 inhibition significantly enhanced RAIU via Src and PBF in breast and thyroid cancer cells. Bioinformatic analyses revealed clinical associations between high Src and NMT1 expression and increased tumour recurrence in RAI-treated thyroid cancers indicating RAI-resistance. In breast cancer, high PBF and Src expression was associated with the more aggressive tumours that are most likely to benefit from targeted RAI therapy. We describe a new NIS regulatory pathway in breast cancer cells via Src myristoylation and PBF phosphorylation and show that the same pathway exists in thyroid cells, the canonical setting for the exploitation of NIS function. These findings reveal that PBF interaction with NIS may be modulated by Src, which in turn is susceptible to NMT inhibition, and suggest that targeting NMT1 may represent an innovative approach for augmenting RAI-avidity in breast cancer.</p>","PeriodicalId":93989,"journal":{"name":"Endocrine-related cancer","volume":" ","pages":""},"PeriodicalIF":4.6000,"publicationDate":"2025-08-20","publicationTypes":"Journal Article","fieldsOfStudy":null,"isOpenAccess":false,"openAccessPdf":"https://www.ncbi.nlm.nih.gov/pmc/articles/PMC12372067/pdf/","citationCount":"0","resultStr":"{\"title\":\"Targeting Src tyrosine kinase to enhance radioiodide uptake in breast cancer.\",\"authors\":\"Vikki L Poole, Mohammed M Alshahrani, Selvambigai Manivannan, Iñigo Landa, Aditi Hariharan, Rebecca J Thompson, Merve Kocbiyik, Caitlin E M Thornton, Katie Brookes, Alice Fletcher, Kristien Boelaert, Martin L Read, Christopher J McCabe, Vicki E Smith\",\"doi\":\"10.1530/ERC-24-0312\",\"DOIUrl\":null,\"url\":null,\"abstract\":\"<p><p>Sodium iodide symporter (NIS) expression in breast cancer renders radioiodide (RAI) a promising treatment modality. However, insufficient functional NIS within the plasma membrane limits RAI uptake (RAIU). We aimed to elucidate NIS regulatory mechanisms that impede RAIU in breast cancer and identify molecular targets for stimulating RAI-avidity in breast tumours. Mechanistic interaction between pituitary tumor-transforming gene-binding factor (PBF/PTTG1IP) and NIS was investigated through NanoBiT, co-immunoprecipitation, immunofluorescent microscopy, subcellular localisation and RAIU assays utilising wild-type and CRISPR-Cas9 PBF knockout breast cancer cells. In breast cancer cells, NIS:PBF interaction resulted in diminished RAIU, reversible through reduced PBF phosphorylation by the Src inhibitor dasatinib. Src overexpression diminished RAIU in a PBF-dependent manner that was mediated by Src myristoylation by N-myristoyltransferase 1 (NMT1). NMT1 inhibition significantly enhanced RAIU via Src and PBF in breast and thyroid cancer cells. Bioinformatic analyses revealed clinical associations between high Src and NMT1 expression and increased tumour recurrence in RAI-treated thyroid cancers indicating RAI-resistance. In breast cancer, high PBF and Src expression was associated with the more aggressive tumours that are most likely to benefit from targeted RAI therapy. We describe a new NIS regulatory pathway in breast cancer cells via Src myristoylation and PBF phosphorylation and show that the same pathway exists in thyroid cells, the canonical setting for the exploitation of NIS function. These findings reveal that PBF interaction with NIS may be modulated by Src, which in turn is susceptible to NMT inhibition, and suggest that targeting NMT1 may represent an innovative approach for augmenting RAI-avidity in breast cancer.</p>\",\"PeriodicalId\":93989,\"journal\":{\"name\":\"Endocrine-related cancer\",\"volume\":\" \",\"pages\":\"\"},\"PeriodicalIF\":4.6000,\"publicationDate\":\"2025-08-20\",\"publicationTypes\":\"Journal Article\",\"fieldsOfStudy\":null,\"isOpenAccess\":false,\"openAccessPdf\":\"https://www.ncbi.nlm.nih.gov/pmc/articles/PMC12372067/pdf/\",\"citationCount\":\"0\",\"resultStr\":null,\"platform\":\"Semanticscholar\",\"paperid\":null,\"PeriodicalName\":\"Endocrine-related cancer\",\"FirstCategoryId\":\"1085\",\"ListUrlMain\":\"https://doi.org/10.1530/ERC-24-0312\",\"RegionNum\":0,\"RegionCategory\":null,\"ArticlePicture\":[],\"TitleCN\":null,\"AbstractTextCN\":null,\"PMCID\":null,\"EPubDate\":\"2025/8/1 0:00:00\",\"PubModel\":\"Print\",\"JCR\":\"\",\"JCRName\":\"\",\"Score\":null,\"Total\":0}","platform":"Semanticscholar","paperid":null,"PeriodicalName":"Endocrine-related cancer","FirstCategoryId":"1085","ListUrlMain":"https://doi.org/10.1530/ERC-24-0312","RegionNum":0,"RegionCategory":null,"ArticlePicture":[],"TitleCN":null,"AbstractTextCN":null,"PMCID":null,"EPubDate":"2025/8/1 0:00:00","PubModel":"Print","JCR":"","JCRName":"","Score":null,"Total":0}
引用次数: 0

摘要

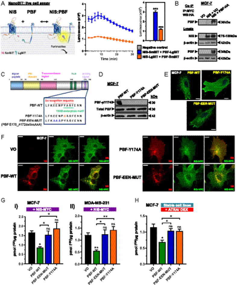
碘化钠同调体(NIS)在乳腺癌中的表达使得放射性碘化物(RAI)成为一种很有前景的治疗方式。然而,质膜内功能性NIS的不足限制了RAI摄取(RAIU)。我们的目的是阐明NIS在乳腺癌中阻碍RAIU的调控机制,并确定在乳腺肿瘤中刺激RAIU的分子靶点。利用野生型和CRISPR-Cas9敲除PBF的乳腺癌细胞,通过NanoBiT、共免疫沉淀、免疫荧光显微镜、亚细胞定位和RAIU检测,研究垂体瘤转化基因结合因子(PBF/PTTG1IP)与NIS的相互作用机制。在乳腺癌细胞中,NIS:PBF相互作用导致RAIU减少,通过Src抑制剂达沙替尼降低PBF磷酸化可逆转。Src过表达以pbf依赖的方式降低RAIU,这是由n -肉豆蔻酰基转移酶1 (NMT1)介导的Src肉豆蔻酰基化介导的。NMT1抑制通过Src和PBF显著增强乳腺癌和甲状腺癌细胞的RAIU。生物信息学分析显示,高Src和NMT1表达与rai治疗甲状腺癌肿瘤复发增加之间存在临床关联,表明rai耐药。在乳腺癌中,高PBF和Src表达与更具侵袭性的肿瘤相关,这些肿瘤最有可能从靶向RAI治疗中获益。我们在乳腺癌细胞中描述了一种新的NIS调控途径,通过Src豆油酰化和PBF磷酸化,并表明相同的途径存在于甲状腺细胞中,这是利用NIS功能的典型环境。这些研究结果表明,PBF与NIS的相互作用可能受到Src的调节,而Src又易受NMT抑制,这表明靶向NMT1可能是一种增加乳腺癌中rai -亲和度的创新方法。
本文章由计算机程序翻译,如有差异,请以英文原文为准。

Targeting Src tyrosine kinase to enhance radioiodide uptake in breast cancer.

Targeting Src tyrosine kinase to enhance radioiodide uptake in breast cancer.

Targeting Src tyrosine kinase to enhance radioiodide uptake in breast cancer.

Targeting Src tyrosine kinase to enhance radioiodide uptake in breast cancer.

Sodium iodide symporter (NIS) expression in breast cancer renders radioiodide (RAI) a promising treatment modality. However, insufficient functional NIS within the plasma membrane limits RAI uptake (RAIU). We aimed to elucidate NIS regulatory mechanisms that impede RAIU in breast cancer and identify molecular targets for stimulating RAI-avidity in breast tumours. Mechanistic interaction between pituitary tumor-transforming gene-binding factor (PBF/PTTG1IP) and NIS was investigated through NanoBiT, co-immunoprecipitation, immunofluorescent microscopy, subcellular localisation and RAIU assays utilising wild-type and CRISPR-Cas9 PBF knockout breast cancer cells. In breast cancer cells, NIS:PBF interaction resulted in diminished RAIU, reversible through reduced PBF phosphorylation by the Src inhibitor dasatinib. Src overexpression diminished RAIU in a PBF-dependent manner that was mediated by Src myristoylation by N-myristoyltransferase 1 (NMT1). NMT1 inhibition significantly enhanced RAIU via Src and PBF in breast and thyroid cancer cells. Bioinformatic analyses revealed clinical associations between high Src and NMT1 expression and increased tumour recurrence in RAI-treated thyroid cancers indicating RAI-resistance. In breast cancer, high PBF and Src expression was associated with the more aggressive tumours that are most likely to benefit from targeted RAI therapy. We describe a new NIS regulatory pathway in breast cancer cells via Src myristoylation and PBF phosphorylation and show that the same pathway exists in thyroid cells, the canonical setting for the exploitation of NIS function. These findings reveal that PBF interaction with NIS may be modulated by Src, which in turn is susceptible to NMT inhibition, and suggest that targeting NMT1 may represent an innovative approach for augmenting RAI-avidity in breast cancer.

求助全文
通过发布文献求助,成功后即可免费获取论文全文。 去求助
来源期刊
自引率
0.00%
发文量
0
×
引用
GB/T 7714-2015
复制
MLA
复制
APA
复制
导出至
BibTeX EndNote RefMan NoteFirst NoteExpress
×
提示
您的信息不完整,为了账户安全,请先补充。
现在去补充
×
提示
您因"违规操作"
具体请查看互助需知
我知道了
×
提示
确定
请完成安全验证×
copy
已复制链接
快去分享给好友吧!
我知道了
右上角分享
点击右上角分享
0
联系我们:info@booksci.cn Book学术提供免费学术资源搜索服务,方便国内外学者检索中英文文献。致力于提供最便捷和优质的服务体验。 Copyright © 2023 布克学术 All rights reserved.
京ICP备2023020795号-1
ghs 京公网安备 11010802042870号
Book学术文献互助
Book学术文献互助群
群 号:604180095
Book学术官方微信