靶向AKR1B1抑制代谢重编程以逆转肝细胞癌的全身治疗耐药

IF 52.7 1区 医学 Q1 BIOCHEMISTRY & MOLECULAR BIOLOGY
Qi Wang, Juan Liu, Ming Yang, Jun Zhou, Yaxuan Li, Jingjing Zheng, Hao Jia, Shuhua Yue, Yinpeng Le, Yuxin Su, Wenrui Ma, Ni An, Yunfang Wang, Jiahong Dong
{"title":"靶向AKR1B1抑制代谢重编程以逆转肝细胞癌的全身治疗耐药","authors":"Qi Wang, Juan Liu, Ming Yang, Jun Zhou, Yaxuan Li, Jingjing Zheng, Hao Jia, Shuhua Yue, Yinpeng Le, Yuxin Su, Wenrui Ma, Ni An, Yunfang Wang, Jiahong Dong","doi":"10.1038/s41392-025-02321-9","DOIUrl":null,"url":null,"abstract":"<p>Hepatocellular carcinoma (HCC) is a leading cause of cancer-related mortality, and resistance to systemic therapies remains a significant clinical challenge. This study investigated the mechanisms by which metabolic reprogramming contributes to systemic treatment resistance in HCC. We established HCC cell lines with multidrug resistance characteristics and observed enhanced metabolic activity in these cells. Integrated multiomics analyses revealed hyperactive glucose‒lipid and glutathione metabolic pathways that play critical roles in supporting tumor cell proliferation and survival. We constructed a metabolic reprogramming atlas for HCC-resistant cells and identified aldo-keto reductase (Aldo-keto reductase family 1 Member B1, AKR1B1) as a key regulator of this reprogramming, which sustains drug resistance by regulating energy metabolism and enhancing stress tolerance. Importantly, AKR1B1 expression levels are closely associated with drug resistance and poor prognosis in HCC patients. The secretory nature of AKR1B1 not only underscores its predictive value but also facilitates the intercellular transmission of drug resistance. In terms of overcoming resistance, the AKR1B1 inhibitor epalrestat significantly mitigated drug resistance when it was used in combination with standard therapies. These findings underscore the importance of metabolic reprogramming in the development of HCC resistance. AKR1B1, a key enzyme that regulates metabolic reprogramming, has been identified as a potential biomarker and therapeutic target, providing new insights into overcoming resistance in HCC treatment.</p>","PeriodicalId":21766,"journal":{"name":"Signal Transduction and Targeted Therapy","volume":"50 1","pages":""},"PeriodicalIF":52.7000,"publicationDate":"2025-08-01","publicationTypes":"Journal Article","fieldsOfStudy":null,"isOpenAccess":false,"openAccessPdf":"","citationCount":"0","resultStr":"{\"title\":\"Targeting AKR1B1 inhibits metabolic reprogramming to reverse systemic therapy resistance in hepatocellular carcinoma\",\"authors\":\"Qi Wang, Juan Liu, Ming Yang, Jun Zhou, Yaxuan Li, Jingjing Zheng, Hao Jia, Shuhua Yue, Yinpeng Le, Yuxin Su, Wenrui Ma, Ni An, Yunfang Wang, Jiahong Dong\",\"doi\":\"10.1038/s41392-025-02321-9\",\"DOIUrl\":null,\"url\":null,\"abstract\":\"<p>Hepatocellular carcinoma (HCC) is a leading cause of cancer-related mortality, and resistance to systemic therapies remains a significant clinical challenge. This study investigated the mechanisms by which metabolic reprogramming contributes to systemic treatment resistance in HCC. We established HCC cell lines with multidrug resistance characteristics and observed enhanced metabolic activity in these cells. Integrated multiomics analyses revealed hyperactive glucose‒lipid and glutathione metabolic pathways that play critical roles in supporting tumor cell proliferation and survival. We constructed a metabolic reprogramming atlas for HCC-resistant cells and identified aldo-keto reductase (Aldo-keto reductase family 1 Member B1, AKR1B1) as a key regulator of this reprogramming, which sustains drug resistance by regulating energy metabolism and enhancing stress tolerance. Importantly, AKR1B1 expression levels are closely associated with drug resistance and poor prognosis in HCC patients. The secretory nature of AKR1B1 not only underscores its predictive value but also facilitates the intercellular transmission of drug resistance. In terms of overcoming resistance, the AKR1B1 inhibitor epalrestat significantly mitigated drug resistance when it was used in combination with standard therapies. These findings underscore the importance of metabolic reprogramming in the development of HCC resistance. AKR1B1, a key enzyme that regulates metabolic reprogramming, has been identified as a potential biomarker and therapeutic target, providing new insights into overcoming resistance in HCC treatment.</p>\",\"PeriodicalId\":21766,\"journal\":{\"name\":\"Signal Transduction and Targeted Therapy\",\"volume\":\"50 1\",\"pages\":\"\"},\"PeriodicalIF\":52.7000,\"publicationDate\":\"2025-08-01\",\"publicationTypes\":\"Journal Article\",\"fieldsOfStudy\":null,\"isOpenAccess\":false,\"openAccessPdf\":\"\",\"citationCount\":\"0\",\"resultStr\":null,\"platform\":\"Semanticscholar\",\"paperid\":null,\"PeriodicalName\":\"Signal Transduction and Targeted Therapy\",\"FirstCategoryId\":\"3\",\"ListUrlMain\":\"https://doi.org/10.1038/s41392-025-02321-9\",\"RegionNum\":1,\"RegionCategory\":\"医学\",\"ArticlePicture\":[],\"TitleCN\":null,\"AbstractTextCN\":null,\"PMCID\":null,\"EPubDate\":\"\",\"PubModel\":\"\",\"JCR\":\"Q1\",\"JCRName\":\"BIOCHEMISTRY & MOLECULAR BIOLOGY\",\"Score\":null,\"Total\":0}","platform":"Semanticscholar","paperid":null,"PeriodicalName":"Signal Transduction and Targeted Therapy","FirstCategoryId":"3","ListUrlMain":"https://doi.org/10.1038/s41392-025-02321-9","RegionNum":1,"RegionCategory":"医学","ArticlePicture":[],"TitleCN":null,"AbstractTextCN":null,"PMCID":null,"EPubDate":"","PubModel":"","JCR":"Q1","JCRName":"BIOCHEMISTRY & MOLECULAR BIOLOGY","Score":null,"Total":0}
引用次数: 0

摘要

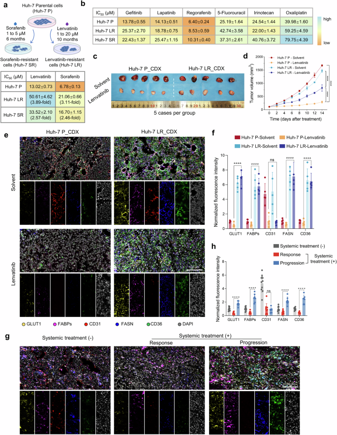
肝细胞癌(HCC)是癌症相关死亡的主要原因,对全身治疗的耐药性仍然是一个重大的临床挑战。本研究探讨了代谢重编程导致HCC系统性治疗耐药的机制。我们建立了具有多药耐药特征的HCC细胞系,并观察到这些细胞的代谢活性增强。综合多组学分析显示,过度活跃的糖脂和谷胱甘肽代谢途径在支持肿瘤细胞增殖和存活中起关键作用。我们构建了hcc耐药细胞的代谢重编程图谱,并鉴定出醛酮还原酶(aldo-keto reducase family 1 Member B1, AKR1B1)是这种重编程的关键调控因子,通过调节能量代谢和增强应激耐受性来维持耐药。重要的是,AKR1B1表达水平与HCC患者的耐药和不良预后密切相关。AKR1B1的分泌特性不仅强调了其预测价值,而且促进了耐药的细胞间传播。在克服耐药性方面,AKR1B1抑制剂依帕司他与标准疗法联合使用可显著减轻耐药性。这些发现强调了代谢重编程在HCC耐药发展中的重要性。AKR1B1是一种调节代谢重编程的关键酶,已被确定为潜在的生物标志物和治疗靶点,为克服HCC治疗中的耐药提供了新的见解。
本文章由计算机程序翻译,如有差异,请以英文原文为准。

Targeting AKR1B1 inhibits metabolic reprogramming to reverse systemic therapy resistance in hepatocellular carcinoma

Targeting AKR1B1 inhibits metabolic reprogramming to reverse systemic therapy resistance in hepatocellular carcinoma

Hepatocellular carcinoma (HCC) is a leading cause of cancer-related mortality, and resistance to systemic therapies remains a significant clinical challenge. This study investigated the mechanisms by which metabolic reprogramming contributes to systemic treatment resistance in HCC. We established HCC cell lines with multidrug resistance characteristics and observed enhanced metabolic activity in these cells. Integrated multiomics analyses revealed hyperactive glucose‒lipid and glutathione metabolic pathways that play critical roles in supporting tumor cell proliferation and survival. We constructed a metabolic reprogramming atlas for HCC-resistant cells and identified aldo-keto reductase (Aldo-keto reductase family 1 Member B1, AKR1B1) as a key regulator of this reprogramming, which sustains drug resistance by regulating energy metabolism and enhancing stress tolerance. Importantly, AKR1B1 expression levels are closely associated with drug resistance and poor prognosis in HCC patients. The secretory nature of AKR1B1 not only underscores its predictive value but also facilitates the intercellular transmission of drug resistance. In terms of overcoming resistance, the AKR1B1 inhibitor epalrestat significantly mitigated drug resistance when it was used in combination with standard therapies. These findings underscore the importance of metabolic reprogramming in the development of HCC resistance. AKR1B1, a key enzyme that regulates metabolic reprogramming, has been identified as a potential biomarker and therapeutic target, providing new insights into overcoming resistance in HCC treatment.

求助全文
通过发布文献求助,成功后即可免费获取论文全文。 去求助
来源期刊
Signal Transduction and Targeted Therapy
Signal Transduction and Targeted Therapy Biochemistry, Genetics and Molecular Biology-Genetics
CiteScore
44.50
自引率
1.50%
发文量
384
审稿时长
5 weeks
期刊介绍: Signal Transduction and Targeted Therapy is an open access journal that focuses on timely publication of cutting-edge discoveries and advancements in basic science and clinical research related to signal transduction and targeted therapy. Scope: The journal covers research on major human diseases, including, but not limited to: Cancer,Cardiovascular diseases,Autoimmune diseases,Nervous system diseases.
×
引用
GB/T 7714-2015
复制
MLA
复制
APA
复制
导出至
BibTeX EndNote RefMan NoteFirst NoteExpress
×
提示
您的信息不完整,为了账户安全,请先补充。
现在去补充
×
提示
您因"违规操作"
具体请查看互助需知
我知道了
×
提示
确定
请完成安全验证×
copy
已复制链接
快去分享给好友吧!
我知道了
右上角分享
点击右上角分享
0
联系我们:info@booksci.cn Book学术提供免费学术资源搜索服务,方便国内外学者检索中英文文献。致力于提供最便捷和优质的服务体验。 Copyright © 2023 布克学术 All rights reserved.
京ICP备2023020795号-1
ghs 京公网安备 11010802042870号
Book学术文献互助
Book学术文献互助群
群 号:604180095
Book学术官方微信