β-烟酰胺单核苷酸对高毒力肺炎克雷伯菌血流感染和肝损伤具有保护作用。

IF 3.1 2区 生物学 Q2 MICROBIOLOGY
mSphere Pub Date : 2025-08-26 Epub Date: 2025-07-31 DOI:10.1128/msphere.00361-25
Zubai Cao, Bao Meng, Jie Chen, Ruomu Ge, Yanyan Liu, Jiabin Li
{"title":"β-烟酰胺单核苷酸对高毒力肺炎克雷伯菌血流感染和肝损伤具有保护作用。","authors":"Zubai Cao, Bao Meng, Jie Chen, Ruomu Ge, Yanyan Liu, Jiabin Li","doi":"10.1128/msphere.00361-25","DOIUrl":null,"url":null,"abstract":"<p><p>In clinical practice, hypervirulent <i>Klebsiella pneumoniae</i> (hvKP) often causes bloodstream infections (BSI) and liver abscesses; however, the mechanism of hvKP-induced liver abscess formation remains unclear. β-Nicotinamide mononucleotide (NMN) has been reported to have potential therapeutic effects on sepsis, but its impact on hvKP BSI is still unclear. Supplementation with NMN improved the survival rate of hvKP BSI, and the protective effects of NMN disappeared after macrophage depletion. NMN treatment can reduce NF-κB signaling pathway activation in bone marrow-derived macrophages (BMDM) after hvKP infection, as well as the transcription of <i>Il6</i>, <i>Il1b</i>, <i>Tnf</i>, and <i>Cxcl2</i>. NMN, combined with antibiotic therapy, blocked the formation of hvKP liver abscesses. The treatment regimen of NMN combined with antibiotics effectively reduced the levels of inflammatory factors in the liver, inhibited the activation of the NF-κB signaling pathway, and reduced the infiltration of neutrophils into the liver. These results indicate that NMN exerts a protective effect against hvKP BSI by inhibiting excessive inflammatory response, and NMN has therapeutic potential for preventing liver injury caused by hvKP.IMPORTANCEThis study found that β-nicotinamide mononucleotide (NMN) can protect mice against hvKP BSI via inhibiting the NF-κB signaling pathway activation. Supplementing NMN with antibiotic treatment alleviated the inflammatory response of the liver and reduced the formation of liver abscess, providing insight into the mechanism of liver abscess research.</p>","PeriodicalId":19052,"journal":{"name":"mSphere","volume":" ","pages":"e0036125"},"PeriodicalIF":3.1000,"publicationDate":"2025-08-26","publicationTypes":"Journal Article","fieldsOfStudy":null,"isOpenAccess":false,"openAccessPdf":"https://www.ncbi.nlm.nih.gov/pmc/articles/PMC12379607/pdf/","citationCount":"0","resultStr":"{\"title\":\"β-Nicotinamide mononucleotide protects against hypervirulent <i>Klebsiella pneumoniae</i> bloodstream infection and liver injury.\",\"authors\":\"Zubai Cao, Bao Meng, Jie Chen, Ruomu Ge, Yanyan Liu, Jiabin Li\",\"doi\":\"10.1128/msphere.00361-25\",\"DOIUrl\":null,\"url\":null,\"abstract\":\"<p><p>In clinical practice, hypervirulent <i>Klebsiella pneumoniae</i> (hvKP) often causes bloodstream infections (BSI) and liver abscesses; however, the mechanism of hvKP-induced liver abscess formation remains unclear. β-Nicotinamide mononucleotide (NMN) has been reported to have potential therapeutic effects on sepsis, but its impact on hvKP BSI is still unclear. Supplementation with NMN improved the survival rate of hvKP BSI, and the protective effects of NMN disappeared after macrophage depletion. NMN treatment can reduce NF-κB signaling pathway activation in bone marrow-derived macrophages (BMDM) after hvKP infection, as well as the transcription of <i>Il6</i>, <i>Il1b</i>, <i>Tnf</i>, and <i>Cxcl2</i>. NMN, combined with antibiotic therapy, blocked the formation of hvKP liver abscesses. The treatment regimen of NMN combined with antibiotics effectively reduced the levels of inflammatory factors in the liver, inhibited the activation of the NF-κB signaling pathway, and reduced the infiltration of neutrophils into the liver. These results indicate that NMN exerts a protective effect against hvKP BSI by inhibiting excessive inflammatory response, and NMN has therapeutic potential for preventing liver injury caused by hvKP.IMPORTANCEThis study found that β-nicotinamide mononucleotide (NMN) can protect mice against hvKP BSI via inhibiting the NF-κB signaling pathway activation. Supplementing NMN with antibiotic treatment alleviated the inflammatory response of the liver and reduced the formation of liver abscess, providing insight into the mechanism of liver abscess research.</p>\",\"PeriodicalId\":19052,\"journal\":{\"name\":\"mSphere\",\"volume\":\" \",\"pages\":\"e0036125\"},\"PeriodicalIF\":3.1000,\"publicationDate\":\"2025-08-26\",\"publicationTypes\":\"Journal Article\",\"fieldsOfStudy\":null,\"isOpenAccess\":false,\"openAccessPdf\":\"https://www.ncbi.nlm.nih.gov/pmc/articles/PMC12379607/pdf/\",\"citationCount\":\"0\",\"resultStr\":null,\"platform\":\"Semanticscholar\",\"paperid\":null,\"PeriodicalName\":\"mSphere\",\"FirstCategoryId\":\"99\",\"ListUrlMain\":\"https://doi.org/10.1128/msphere.00361-25\",\"RegionNum\":2,\"RegionCategory\":\"生物学\",\"ArticlePicture\":[],\"TitleCN\":null,\"AbstractTextCN\":null,\"PMCID\":null,\"EPubDate\":\"2025/7/31 0:00:00\",\"PubModel\":\"Epub\",\"JCR\":\"Q2\",\"JCRName\":\"MICROBIOLOGY\",\"Score\":null,\"Total\":0}","platform":"Semanticscholar","paperid":null,"PeriodicalName":"mSphere","FirstCategoryId":"99","ListUrlMain":"https://doi.org/10.1128/msphere.00361-25","RegionNum":2,"RegionCategory":"生物学","ArticlePicture":[],"TitleCN":null,"AbstractTextCN":null,"PMCID":null,"EPubDate":"2025/7/31 0:00:00","PubModel":"Epub","JCR":"Q2","JCRName":"MICROBIOLOGY","Score":null,"Total":0}
引用次数: 0

摘要

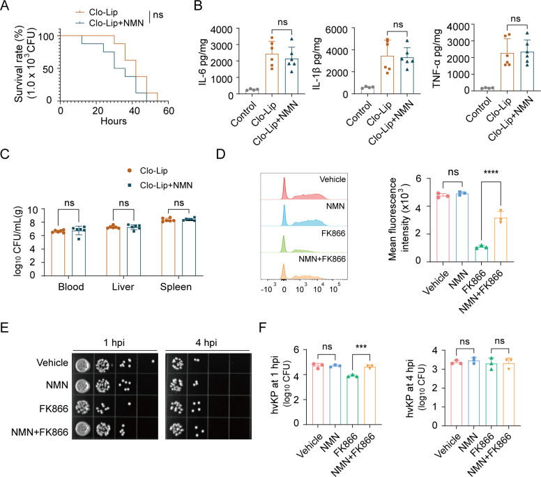
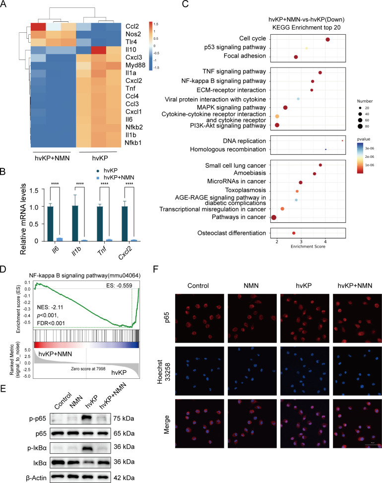
在临床实践中,高致病性肺炎克雷伯菌(hvKP)经常引起血流感染(BSI)和肝脓肿;然而,hvkp诱导肝脓肿形成的机制尚不清楚。据报道,β-烟酰胺单核苷酸(NMN)对脓毒症有潜在的治疗作用,但其对hvKP BSI的影响尚不清楚。补充NMN可提高hvKP BSI的存活率,巨噬细胞耗竭后NMN的保护作用消失。NMN处理可降低hvKP感染后骨髓源性巨噬细胞(bone marrow macrophages, BMDM)中NF-κB信号通路的激活,以及Il6、Il1b、Tnf、Cxcl2的转录。NMN联合抗生素治疗可阻断hvKP肝脓肿的形成。NMN联合抗生素治疗方案可有效降低肝脏炎症因子水平,抑制NF-κB信号通路的激活,减少中性粒细胞向肝脏的浸润。这些结果表明,NMN通过抑制过度炎症反应对hvKP BSI具有保护作用,NMN具有预防hvKP引起的肝损伤的治疗潜力。本研究发现,β-烟酰胺单核苷酸(NMN)可通过抑制NF-κB信号通路激活来保护小鼠抗hvKP BSI。在抗生素治疗的基础上补充NMN,减轻了肝脏的炎症反应,减少了肝脓肿的形成,为肝脓肿的机制研究提供了新的思路。
本文章由计算机程序翻译,如有差异,请以英文原文为准。

β-Nicotinamide mononucleotide protects against hypervirulent <i>Klebsiella pneumoniae</i> bloodstream infection and liver injury.

β-Nicotinamide mononucleotide protects against hypervirulent <i>Klebsiella pneumoniae</i> bloodstream infection and liver injury.

β-Nicotinamide mononucleotide protects against hypervirulent <i>Klebsiella pneumoniae</i> bloodstream infection and liver injury.

β-Nicotinamide mononucleotide protects against hypervirulent Klebsiella pneumoniae bloodstream infection and liver injury.

In clinical practice, hypervirulent Klebsiella pneumoniae (hvKP) often causes bloodstream infections (BSI) and liver abscesses; however, the mechanism of hvKP-induced liver abscess formation remains unclear. β-Nicotinamide mononucleotide (NMN) has been reported to have potential therapeutic effects on sepsis, but its impact on hvKP BSI is still unclear. Supplementation with NMN improved the survival rate of hvKP BSI, and the protective effects of NMN disappeared after macrophage depletion. NMN treatment can reduce NF-κB signaling pathway activation in bone marrow-derived macrophages (BMDM) after hvKP infection, as well as the transcription of Il6, Il1b, Tnf, and Cxcl2. NMN, combined with antibiotic therapy, blocked the formation of hvKP liver abscesses. The treatment regimen of NMN combined with antibiotics effectively reduced the levels of inflammatory factors in the liver, inhibited the activation of the NF-κB signaling pathway, and reduced the infiltration of neutrophils into the liver. These results indicate that NMN exerts a protective effect against hvKP BSI by inhibiting excessive inflammatory response, and NMN has therapeutic potential for preventing liver injury caused by hvKP.IMPORTANCEThis study found that β-nicotinamide mononucleotide (NMN) can protect mice against hvKP BSI via inhibiting the NF-κB signaling pathway activation. Supplementing NMN with antibiotic treatment alleviated the inflammatory response of the liver and reduced the formation of liver abscess, providing insight into the mechanism of liver abscess research.

求助全文
通过发布文献求助,成功后即可免费获取论文全文。 去求助
来源期刊
mSphere
mSphere Immunology and Microbiology-Microbiology
CiteScore
8.50
自引率
2.10%
发文量
192
审稿时长
11 weeks
期刊介绍: mSphere™ is a multi-disciplinary open-access journal that will focus on rapid publication of fundamental contributions to our understanding of microbiology. Its scope will reflect the immense range of fields within the microbial sciences, creating new opportunities for researchers to share findings that are transforming our understanding of human health and disease, ecosystems, neuroscience, agriculture, energy production, climate change, evolution, biogeochemical cycling, and food and drug production. Submissions will be encouraged of all high-quality work that makes fundamental contributions to our understanding of microbiology. mSphere™ will provide streamlined decisions, while carrying on ASM''s tradition for rigorous peer review.
×
引用
GB/T 7714-2015
复制
MLA
复制
APA
复制
导出至
BibTeX EndNote RefMan NoteFirst NoteExpress
×
提示
您的信息不完整,为了账户安全,请先补充。
现在去补充
×
提示
您因"违规操作"
具体请查看互助需知
我知道了
×
提示
确定
请完成安全验证×
copy
已复制链接
快去分享给好友吧!
我知道了
右上角分享
点击右上角分享
0
联系我们:info@booksci.cn Book学术提供免费学术资源搜索服务,方便国内外学者检索中英文文献。致力于提供最便捷和优质的服务体验。 Copyright © 2023 布克学术 All rights reserved.
京ICP备2023020795号-1
ghs 京公网安备 11010802042870号
Book学术文献互助
Book学术文献互助群
群 号:604180095
Book学术官方微信