REGγ通过PPP2CB降解激活TBK1-IFNβ信号通路调控抗病毒应答。

IF 6.2 2区 生物学 Q1 BIOCHEMISTRY & MOLECULAR BIOLOGY
Yi Li, Pei Wang, Jiamin Ma, Qing Tu, Yuan Yuan, Ying Chen, Lin Wang, Yuwei Chen, Feng Chen, Suvi Biesinger, Henry J Li, Jinbao Li, Liangfang Yao
{"title":"REGγ通过PPP2CB降解激活TBK1-IFNβ信号通路调控抗病毒应答。","authors":"Yi Li, Pei Wang, Jiamin Ma, Qing Tu, Yuan Yuan, Ying Chen, Lin Wang, Yuwei Chen, Feng Chen, Suvi Biesinger, Henry J Li, Jinbao Li, Liangfang Yao","doi":"10.1007/s00018-025-05816-4","DOIUrl":null,"url":null,"abstract":"<p><p>Although significant progressions in antiviral studies of IFNβ have been demonstrated, the role of the proteasome in modulating cross-talk between TBK1-IFNβ signaling and viral replication during viral infection is not fully elucidated. Here, we discover that deficiency of REGγ, a proteasome activator, significantly reduces IFNβ production and increases viral replications in mice, leading to increased mortality in virus infection models. Our mechanistic study indicates that REGγ interacts with and degrades the protein phosphatase subunit Protein Phosphatase 2 Catalytic Subunit Beta (PPP2CB). This degradation disrupts the dephosphorylation of TBK1 and its interaction with IRF3, resulting in the activation of IFNβ-mediated antiviral signaling. In response to viral infection, up-regulation of REGγ in macrophages accelerates the degradation of PPP2CB, which increases the activation of TBK1-IRF3-IFNβ axis and thereby restricts viral replications and pathology. Interestingly, IFNβ enhances REGγ expression in viral infection, forming a positive feedback regulatory loop. In conclusion, our work demonstrates that REGγ is a positive modulator of IFNβ signaling during antiviral response, highlighting that this procedure is regulated via REGγ degradation of PPP2CB and provides a new insight into the coordination between antiviral response and proteasome activity. Thus, REGγ-proteasome activity and phosphatase PPP2CB may be potential targets in host defense against viruses.</p>","PeriodicalId":10007,"journal":{"name":"Cellular and Molecular Life Sciences","volume":"82 1","pages":"296"},"PeriodicalIF":6.2000,"publicationDate":"2025-07-30","publicationTypes":"Journal Article","fieldsOfStudy":null,"isOpenAccess":false,"openAccessPdf":"https://www.ncbi.nlm.nih.gov/pmc/articles/PMC12311087/pdf/","citationCount":"0","resultStr":"{\"title\":\"REGγ regulates antiviral response by activating TBK1-IFNβ signaling through degradation of PPP2CB.\",\"authors\":\"Yi Li, Pei Wang, Jiamin Ma, Qing Tu, Yuan Yuan, Ying Chen, Lin Wang, Yuwei Chen, Feng Chen, Suvi Biesinger, Henry J Li, Jinbao Li, Liangfang Yao\",\"doi\":\"10.1007/s00018-025-05816-4\",\"DOIUrl\":null,\"url\":null,\"abstract\":\"<p><p>Although significant progressions in antiviral studies of IFNβ have been demonstrated, the role of the proteasome in modulating cross-talk between TBK1-IFNβ signaling and viral replication during viral infection is not fully elucidated. Here, we discover that deficiency of REGγ, a proteasome activator, significantly reduces IFNβ production and increases viral replications in mice, leading to increased mortality in virus infection models. Our mechanistic study indicates that REGγ interacts with and degrades the protein phosphatase subunit Protein Phosphatase 2 Catalytic Subunit Beta (PPP2CB). This degradation disrupts the dephosphorylation of TBK1 and its interaction with IRF3, resulting in the activation of IFNβ-mediated antiviral signaling. In response to viral infection, up-regulation of REGγ in macrophages accelerates the degradation of PPP2CB, which increases the activation of TBK1-IRF3-IFNβ axis and thereby restricts viral replications and pathology. Interestingly, IFNβ enhances REGγ expression in viral infection, forming a positive feedback regulatory loop. In conclusion, our work demonstrates that REGγ is a positive modulator of IFNβ signaling during antiviral response, highlighting that this procedure is regulated via REGγ degradation of PPP2CB and provides a new insight into the coordination between antiviral response and proteasome activity. Thus, REGγ-proteasome activity and phosphatase PPP2CB may be potential targets in host defense against viruses.</p>\",\"PeriodicalId\":10007,\"journal\":{\"name\":\"Cellular and Molecular Life Sciences\",\"volume\":\"82 1\",\"pages\":\"296\"},\"PeriodicalIF\":6.2000,\"publicationDate\":\"2025-07-30\",\"publicationTypes\":\"Journal Article\",\"fieldsOfStudy\":null,\"isOpenAccess\":false,\"openAccessPdf\":\"https://www.ncbi.nlm.nih.gov/pmc/articles/PMC12311087/pdf/\",\"citationCount\":\"0\",\"resultStr\":null,\"platform\":\"Semanticscholar\",\"paperid\":null,\"PeriodicalName\":\"Cellular and Molecular Life Sciences\",\"FirstCategoryId\":\"99\",\"ListUrlMain\":\"https://doi.org/10.1007/s00018-025-05816-4\",\"RegionNum\":2,\"RegionCategory\":\"生物学\",\"ArticlePicture\":[],\"TitleCN\":null,\"AbstractTextCN\":null,\"PMCID\":null,\"EPubDate\":\"\",\"PubModel\":\"\",\"JCR\":\"Q1\",\"JCRName\":\"BIOCHEMISTRY & MOLECULAR BIOLOGY\",\"Score\":null,\"Total\":0}","platform":"Semanticscholar","paperid":null,"PeriodicalName":"Cellular and Molecular Life Sciences","FirstCategoryId":"99","ListUrlMain":"https://doi.org/10.1007/s00018-025-05816-4","RegionNum":2,"RegionCategory":"生物学","ArticlePicture":[],"TitleCN":null,"AbstractTextCN":null,"PMCID":null,"EPubDate":"","PubModel":"","JCR":"Q1","JCRName":"BIOCHEMISTRY & MOLECULAR BIOLOGY","Score":null,"Total":0}
引用次数: 0

摘要

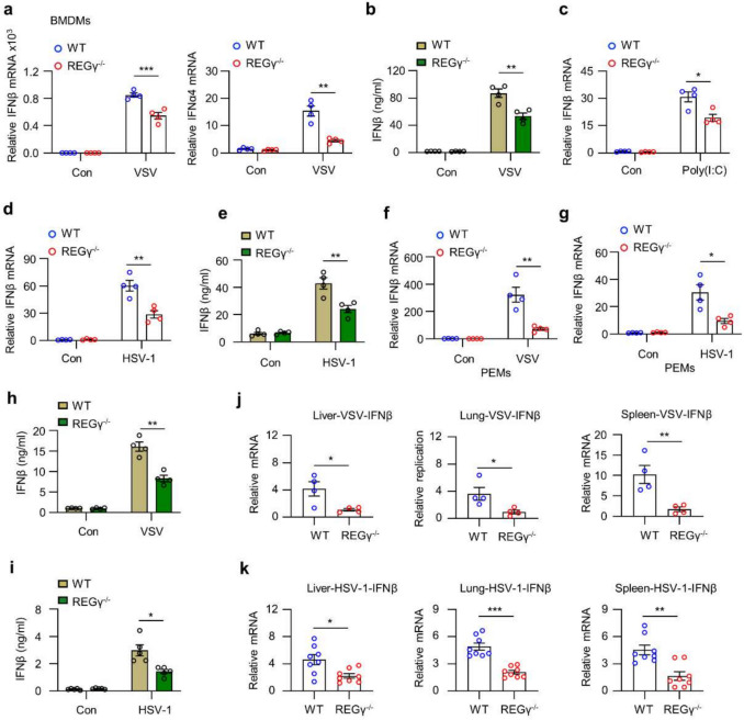
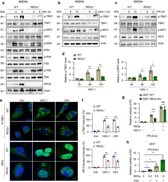
尽管IFNβ的抗病毒研究已取得重大进展,但在病毒感染期间,蛋白酶体在调节TBK1-IFNβ信号传导和病毒复制之间的串扰中的作用尚未完全阐明。在这里,我们发现REGγ(一种蛋白酶体激活剂)的缺乏显著降低了小鼠体内IFNβ的产生,增加了病毒的复制,导致病毒感染模型中的死亡率增加。我们的机制研究表明,REGγ与蛋白磷酸酶亚基蛋白磷酸酶2催化亚基β (PPP2CB)相互作用并降解。这种降解破坏了TBK1的去磷酸化及其与IRF3的相互作用,导致ifn β介导的抗病毒信号的激活。在病毒感染的反应中,巨噬细胞中REGγ的上调加速了PPP2CB的降解,从而增加了TBK1-IRF3-IFNβ轴的激活,从而限制了病毒的复制和病理。有趣的是,IFNβ在病毒感染中增强REGγ的表达,形成一个正反馈调节回路。总之,我们的研究表明REGγ在抗病毒反应中是IFNβ信号的积极调节剂,强调这一过程是通过REGγ降解PPP2CB来调节的,并为抗病毒反应和蛋白酶体活性之间的协调提供了新的见解。因此,regγ -蛋白酶体活性和磷酸酶PPP2CB可能是宿主防御病毒的潜在靶点。
本文章由计算机程序翻译,如有差异,请以英文原文为准。

REGγ regulates antiviral response by activating TBK1-IFNβ signaling through degradation of PPP2CB.

REGγ regulates antiviral response by activating TBK1-IFNβ signaling through degradation of PPP2CB.

REGγ regulates antiviral response by activating TBK1-IFNβ signaling through degradation of PPP2CB.

REGγ regulates antiviral response by activating TBK1-IFNβ signaling through degradation of PPP2CB.

Although significant progressions in antiviral studies of IFNβ have been demonstrated, the role of the proteasome in modulating cross-talk between TBK1-IFNβ signaling and viral replication during viral infection is not fully elucidated. Here, we discover that deficiency of REGγ, a proteasome activator, significantly reduces IFNβ production and increases viral replications in mice, leading to increased mortality in virus infection models. Our mechanistic study indicates that REGγ interacts with and degrades the protein phosphatase subunit Protein Phosphatase 2 Catalytic Subunit Beta (PPP2CB). This degradation disrupts the dephosphorylation of TBK1 and its interaction with IRF3, resulting in the activation of IFNβ-mediated antiviral signaling. In response to viral infection, up-regulation of REGγ in macrophages accelerates the degradation of PPP2CB, which increases the activation of TBK1-IRF3-IFNβ axis and thereby restricts viral replications and pathology. Interestingly, IFNβ enhances REGγ expression in viral infection, forming a positive feedback regulatory loop. In conclusion, our work demonstrates that REGγ is a positive modulator of IFNβ signaling during antiviral response, highlighting that this procedure is regulated via REGγ degradation of PPP2CB and provides a new insight into the coordination between antiviral response and proteasome activity. Thus, REGγ-proteasome activity and phosphatase PPP2CB may be potential targets in host defense against viruses.

求助全文
通过发布文献求助,成功后即可免费获取论文全文。 去求助
来源期刊
Cellular and Molecular Life Sciences
Cellular and Molecular Life Sciences 生物-生化与分子生物学
CiteScore
13.20
自引率
1.20%
发文量
546
审稿时长
1.0 months
期刊介绍: Journal Name: Cellular and Molecular Life Sciences (CMLS) Location: Basel, Switzerland Focus: Multidisciplinary journal Publishes research articles, reviews, multi-author reviews, and visions & reflections articles Coverage: Latest aspects of biological and biomedical research Areas include: Biochemistry and molecular biology Cell biology Molecular and cellular aspects of biomedicine Neuroscience Pharmacology Immunology Additional Features: Welcomes comments on any article published in CMLS Accepts suggestions for topics to be covered
×
引用
GB/T 7714-2015
复制
MLA
复制
APA
复制
导出至
BibTeX EndNote RefMan NoteFirst NoteExpress
×
提示
您的信息不完整,为了账户安全,请先补充。
现在去补充
×
提示
您因"违规操作"
具体请查看互助需知
我知道了
×
提示
确定
请完成安全验证×
copy
已复制链接
快去分享给好友吧!
我知道了
右上角分享
点击右上角分享
0
联系我们:info@booksci.cn Book学术提供免费学术资源搜索服务,方便国内外学者检索中英文文献。致力于提供最便捷和优质的服务体验。 Copyright © 2023 布克学术 All rights reserved.
京ICP备2023020795号-1
ghs 京公网安备 11010802042870号
Book学术文献互助
Book学术文献互助群
群 号:604180095
Book学术官方微信