乍得人用抗生素全国消费量(2017-2021年):一项描述性横断面研究。

Frontiers in antibiotics Pub Date : 2025-07-11 eCollection Date: 2025-01-01 DOI:10.3389/frabi.2025.1612557
Zongo R Frank Edgard, Kadidjia Bakari Traoré, Colette Ngabéré, Martine Yoyammel, Abatcha Oumar Kadai, John Eyong Efobi, Mathieu Hota, Didi Lamireou, Badawi Haroun Mahamat, Hamit Mahamat Alio, Jacques L Tamuzi, Patrick D M C Katoto, Charles S Wiysonge, Blanche-Philomene Melanga Anya
{"title":"乍得人用抗生素全国消费量(2017-2021年):一项描述性横断面研究。","authors":"Zongo R Frank Edgard, Kadidjia Bakari Traoré, Colette Ngabéré, Martine Yoyammel, Abatcha Oumar Kadai, John Eyong Efobi, Mathieu Hota, Didi Lamireou, Badawi Haroun Mahamat, Hamit Mahamat Alio, Jacques L Tamuzi, Patrick D M C Katoto, Charles S Wiysonge, Blanche-Philomene Melanga Anya","doi":"10.3389/frabi.2025.1612557","DOIUrl":null,"url":null,"abstract":"<p><strong>Background: </strong>Antibiotic resistance (ABR) to commonly used antibiotics is significant in sub-Saharan Africa (SSA). In SSA, Chad has one of the highest antimicrobial resistance (AMR) rates. The link between ABR and antibiotic consumption (ABC) is well-established. However, no ABC-related studies have been conducted in Chad recently. The purpose of this study is to examine the trajectory of ABC in Chad from 2017 to 2021, using the World Health Organization's (WHO) Access, Watch, and Reserve (AWaRe) antibiotic classification.</p><p><strong>Methods: </strong>A descriptive retrospective study was conducted in N'Djamena, using antibiotic import and distribution data collected from the General Directorate of Pharmacy and four wholesale distributors of medicines. The defined daily doses (DDDs) and the mean relative change (MRC) were used to compute the results. Results were presented in terms of tables and graphs. The results were compared to the WHO's guidelines for ABC use via the AWaRe categorization.</p><p><strong>Results: </strong>Between 2017 and 2021, an average ABC of 2.5 doses per inhabitant per year was observed, peaking in 2020 at 5.3 doses per inhabitant. In terms of DDD, the ten most commonly consumed antibiotics during the time, in descending order, were amoxicillin, ampicillin, sulfamethoxazole/trimethoprim, doxycycline, ciprofloxacin, phenoxymethyl-penicillin, erythromycin, ceftriaxone, azithromycin, and gentamicin. However, the MRC analysis detected an increase in benzathine benzyl penicillin, benzylpenicillin, ampicillin, amoxicillin+clavulanic acid, flucloxacillin, ceftriaxone, cefixime, cefpodoxime and cefalexin, cotrimoxazole, ciprofloxacin, levofloxacin, norfloxacin, ofloxacin, and azithromycin. Controversially, amoxicillin, cefotaxime, doxycycline, erythromycin, and moxifloxacin had a lower MRC from 2017 to 2021. Although 90% of the ABC are from the \"Access\" group, the \"Watch\" group has increased over time.</p><p><strong>Conclusions: </strong>Our findings indicated a significant ABC in the Chadian population from 2017 to 2021, which may elucidate the country's elevated ABR. On average, 90% of ABC were categorized in the \"Access\" group, although utilization of the Watch group increased over time. This requires the prompt implementation of the monitoring system for ABC at all tiers in Chad.</p>","PeriodicalId":73065,"journal":{"name":"Frontiers in antibiotics","volume":"4 ","pages":"1612557"},"PeriodicalIF":0.0000,"publicationDate":"2025-07-11","publicationTypes":"Journal Article","fieldsOfStudy":null,"isOpenAccess":false,"openAccessPdf":"https://www.ncbi.nlm.nih.gov/pmc/articles/PMC12290472/pdf/","citationCount":"0","resultStr":"{\"title\":\"National antibiotic consumption for human use in Chad (2017-2021): a descriptive cross-sectional study.\",\"authors\":\"Zongo R Frank Edgard, Kadidjia Bakari Traoré, Colette Ngabéré, Martine Yoyammel, Abatcha Oumar Kadai, John Eyong Efobi, Mathieu Hota, Didi Lamireou, Badawi Haroun Mahamat, Hamit Mahamat Alio, Jacques L Tamuzi, Patrick D M C Katoto, Charles S Wiysonge, Blanche-Philomene Melanga Anya\",\"doi\":\"10.3389/frabi.2025.1612557\",\"DOIUrl\":null,\"url\":null,\"abstract\":\"<p><strong>Background: </strong>Antibiotic resistance (ABR) to commonly used antibiotics is significant in sub-Saharan Africa (SSA). In SSA, Chad has one of the highest antimicrobial resistance (AMR) rates. The link between ABR and antibiotic consumption (ABC) is well-established. However, no ABC-related studies have been conducted in Chad recently. The purpose of this study is to examine the trajectory of ABC in Chad from 2017 to 2021, using the World Health Organization's (WHO) Access, Watch, and Reserve (AWaRe) antibiotic classification.</p><p><strong>Methods: </strong>A descriptive retrospective study was conducted in N'Djamena, using antibiotic import and distribution data collected from the General Directorate of Pharmacy and four wholesale distributors of medicines. The defined daily doses (DDDs) and the mean relative change (MRC) were used to compute the results. Results were presented in terms of tables and graphs. The results were compared to the WHO's guidelines for ABC use via the AWaRe categorization.</p><p><strong>Results: </strong>Between 2017 and 2021, an average ABC of 2.5 doses per inhabitant per year was observed, peaking in 2020 at 5.3 doses per inhabitant. In terms of DDD, the ten most commonly consumed antibiotics during the time, in descending order, were amoxicillin, ampicillin, sulfamethoxazole/trimethoprim, doxycycline, ciprofloxacin, phenoxymethyl-penicillin, erythromycin, ceftriaxone, azithromycin, and gentamicin. However, the MRC analysis detected an increase in benzathine benzyl penicillin, benzylpenicillin, ampicillin, amoxicillin+clavulanic acid, flucloxacillin, ceftriaxone, cefixime, cefpodoxime and cefalexin, cotrimoxazole, ciprofloxacin, levofloxacin, norfloxacin, ofloxacin, and azithromycin. Controversially, amoxicillin, cefotaxime, doxycycline, erythromycin, and moxifloxacin had a lower MRC from 2017 to 2021. Although 90% of the ABC are from the \\\"Access\\\" group, the \\\"Watch\\\" group has increased over time.</p><p><strong>Conclusions: </strong>Our findings indicated a significant ABC in the Chadian population from 2017 to 2021, which may elucidate the country's elevated ABR. On average, 90% of ABC were categorized in the \\\"Access\\\" group, although utilization of the Watch group increased over time. This requires the prompt implementation of the monitoring system for ABC at all tiers in Chad.</p>\",\"PeriodicalId\":73065,\"journal\":{\"name\":\"Frontiers in antibiotics\",\"volume\":\"4 \",\"pages\":\"1612557\"},\"PeriodicalIF\":0.0000,\"publicationDate\":\"2025-07-11\",\"publicationTypes\":\"Journal Article\",\"fieldsOfStudy\":null,\"isOpenAccess\":false,\"openAccessPdf\":\"https://www.ncbi.nlm.nih.gov/pmc/articles/PMC12290472/pdf/\",\"citationCount\":\"0\",\"resultStr\":null,\"platform\":\"Semanticscholar\",\"paperid\":null,\"PeriodicalName\":\"Frontiers in antibiotics\",\"FirstCategoryId\":\"1085\",\"ListUrlMain\":\"https://doi.org/10.3389/frabi.2025.1612557\",\"RegionNum\":0,\"RegionCategory\":null,\"ArticlePicture\":[],\"TitleCN\":null,\"AbstractTextCN\":null,\"PMCID\":null,\"EPubDate\":\"2025/1/1 0:00:00\",\"PubModel\":\"eCollection\",\"JCR\":\"\",\"JCRName\":\"\",\"Score\":null,\"Total\":0}","platform":"Semanticscholar","paperid":null,"PeriodicalName":"Frontiers in antibiotics","FirstCategoryId":"1085","ListUrlMain":"https://doi.org/10.3389/frabi.2025.1612557","RegionNum":0,"RegionCategory":null,"ArticlePicture":[],"TitleCN":null,"AbstractTextCN":null,"PMCID":null,"EPubDate":"2025/1/1 0:00:00","PubModel":"eCollection","JCR":"","JCRName":"","Score":null,"Total":0}
引用次数: 0

摘要

背景:在撒哈拉以南非洲(SSA),对常用抗生素的耐药性(ABR)很重要。在撒哈拉以南非洲,乍得是抗菌素耐药性(AMR)最高的国家之一。ABR与抗生素消费(ABC)之间的联系已得到证实。但是,最近在乍得没有进行与abc有关的研究。本研究的目的是利用世界卫生组织(WHO)的获取、观察和储备(AWaRe)抗生素分类,研究2017年至2021年乍得ABC的发展轨迹。方法:在恩贾梅纳进行了一项描述性回顾性研究,使用从药学总局和四家药品批发经销商收集的抗生素进口和分销数据。用限定日剂量(DDDs)和平均相对变化(MRC)计算结果。结果以表格和图表的形式呈现。通过AWaRe分类,将结果与世界卫生组织的ABC使用指南进行比较。结果:在2017年至2021年期间,观察到的平均ABC为每位居民每年2.5剂,到2020年达到峰值,为每位居民5.3剂。在DDD方面,10种最常使用的抗生素,从大到小依次是阿莫西林、氨苄西林、磺胺甲恶唑/甲氧苄啶、多西环素、环丙沙星、苯氧甲基青霉素、红霉素、头孢曲松、阿奇霉素和庆大霉素。然而,MRC分析检测到苄星青霉素、苄青霉素、氨苄西林、阿莫西林+克拉维酸、氟氯西林、头孢曲松、头孢克肟、头孢多肟和头孢alexin、复方新诺明、环丙沙星、左氧氟沙星、诺氟沙星、氧氟沙星和阿奇霉素的含量增加。有争议的是,从2017年到2021年,阿莫西林、头孢噻肟、多西环素、红霉素和莫西沙星的MRC较低。虽然90%的ABC来自“访问”组,但“观察”组随着时间的推移而增加。结论:我们的研究结果表明,从2017年到2021年,乍得人口中的ABC显著增加,这可能解释了该国ABR升高的原因。平均而言,90%的ABC被归类为“访问”组,尽管观察组的利用率随着时间的推移而增加。这就要求在乍得各级迅速实施ABC监测系统。
本文章由计算机程序翻译,如有差异,请以英文原文为准。

National antibiotic consumption for human use in Chad (2017-2021): a descriptive cross-sectional study.

National antibiotic consumption for human use in Chad (2017-2021): a descriptive cross-sectional study.

National antibiotic consumption for human use in Chad (2017-2021): a descriptive cross-sectional study.

National antibiotic consumption for human use in Chad (2017-2021): a descriptive cross-sectional study.

Background: Antibiotic resistance (ABR) to commonly used antibiotics is significant in sub-Saharan Africa (SSA). In SSA, Chad has one of the highest antimicrobial resistance (AMR) rates. The link between ABR and antibiotic consumption (ABC) is well-established. However, no ABC-related studies have been conducted in Chad recently. The purpose of this study is to examine the trajectory of ABC in Chad from 2017 to 2021, using the World Health Organization's (WHO) Access, Watch, and Reserve (AWaRe) antibiotic classification.

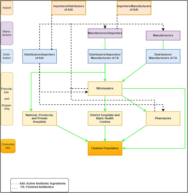
Methods: A descriptive retrospective study was conducted in N'Djamena, using antibiotic import and distribution data collected from the General Directorate of Pharmacy and four wholesale distributors of medicines. The defined daily doses (DDDs) and the mean relative change (MRC) were used to compute the results. Results were presented in terms of tables and graphs. The results were compared to the WHO's guidelines for ABC use via the AWaRe categorization.

Results: Between 2017 and 2021, an average ABC of 2.5 doses per inhabitant per year was observed, peaking in 2020 at 5.3 doses per inhabitant. In terms of DDD, the ten most commonly consumed antibiotics during the time, in descending order, were amoxicillin, ampicillin, sulfamethoxazole/trimethoprim, doxycycline, ciprofloxacin, phenoxymethyl-penicillin, erythromycin, ceftriaxone, azithromycin, and gentamicin. However, the MRC analysis detected an increase in benzathine benzyl penicillin, benzylpenicillin, ampicillin, amoxicillin+clavulanic acid, flucloxacillin, ceftriaxone, cefixime, cefpodoxime and cefalexin, cotrimoxazole, ciprofloxacin, levofloxacin, norfloxacin, ofloxacin, and azithromycin. Controversially, amoxicillin, cefotaxime, doxycycline, erythromycin, and moxifloxacin had a lower MRC from 2017 to 2021. Although 90% of the ABC are from the "Access" group, the "Watch" group has increased over time.

Conclusions: Our findings indicated a significant ABC in the Chadian population from 2017 to 2021, which may elucidate the country's elevated ABR. On average, 90% of ABC were categorized in the "Access" group, although utilization of the Watch group increased over time. This requires the prompt implementation of the monitoring system for ABC at all tiers in Chad.

求助全文
通过发布文献求助,成功后即可免费获取论文全文。 去求助
来源期刊
自引率
0.00%
发文量
0
×
引用
GB/T 7714-2015
复制
MLA
复制
APA
复制
导出至
BibTeX EndNote RefMan NoteFirst NoteExpress
×
提示
您的信息不完整,为了账户安全,请先补充。
现在去补充
×
提示
您因"违规操作"
具体请查看互助需知
我知道了
×
提示
确定
请完成安全验证×
copy
已复制链接
快去分享给好友吧!
我知道了
右上角分享
点击右上角分享
0
联系我们:info@booksci.cn Book学术提供免费学术资源搜索服务,方便国内外学者检索中英文文献。致力于提供最便捷和优质的服务体验。 Copyright © 2023 布克学术 All rights reserved.
京ICP备2023020795号-1
ghs 京公网安备 11010802042870号
Book学术文献互助
Book学术文献互助群
群 号:604180095
Book学术官方微信