基于新一代测序的创新全尺寸致病性串联重复突变精确检测系统。

IF 2.7 4区 医学 Q2 MEDICINE, RESEARCH & EXPERIMENTAL
Experimental Biology and Medicine Pub Date : 2025-07-11 eCollection Date: 2025-01-01 DOI:10.3389/ebm.2025.10128
Li-Li Zhang, Zhe Wang, Ying Zhou, Dai-Yang Li, Xiao-Nian Tu, Yu-Xia Li, Ke-Ming Du, Zhong-Zheng Zheng
{"title":"基于新一代测序的创新全尺寸致病性串联重复突变精确检测系统。","authors":"Li-Li Zhang, Zhe Wang, Ying Zhou, Dai-Yang Li, Xiao-Nian Tu, Yu-Xia Li, Ke-Ming Du, Zhong-Zheng Zheng","doi":"10.3389/ebm.2025.10128","DOIUrl":null,"url":null,"abstract":"<p><p>Accurate identifying internal tandem duplication (ITD) mutation is indispensable for diagnosis and prognosis of acute myeloid leukemia (AML) patients, but specialized full-size detection tools are lacking. Therefore, we aimed to develop a reliable system for accurate assessment of ITD mutations of various size ranges and improve prognosis for AML. Bone marrow samples from AML patients from December 2021 to March 2022 were collected for methodology establishment. After a large-scale sample testing by next-generation sequencing (NGS), a short-read tandem duplication recognition system based on soft-clip was established. During performance validation, the lower detection limit was set to a parameter close to capillary electrophoresis (\"gold standard\") by adjusting reference values (sensitivity 3-5%). Data simulation was performed using the FLT3 gene CDS as wild-type data. Methodological concordance of this system with capillary electrophoresis was analyzed. The applicability to other pathogenic tandem duplication mutations was validated. We have developed an innovative NGS-based system named \"ITDFinder\" for accurate detection of ITD mutations, with the lower detection limit of 4%, corresponding to a sequencing depth of 1000X. Compared to capillary electrophoresis, ITDFinder exhibited good consistency (mean difference: -0.0085) in mutation detection and correlation across various length of ITD. Clinical case validation (n = 1,032) showed an overall agreement rate of 96.5% between the two approaches used for characterization. In addition, data simulation results suggested that the new system could observe BCOR-ITD and KMT2A-PTD mutations (depths, 500-1300X; mutation rates, 0.04-0.8). The innovative mutation detection system is appropriate to small-to large-sized ITDs and other pathogenic tandem duplication mutations, expected to save 96.3% of the workload. This offers significant potential for accurate clinical assessment of ITD mutations and subsequent prognosis in AML patients.</p>","PeriodicalId":12163,"journal":{"name":"Experimental Biology and Medicine","volume":"250 ","pages":"10128"},"PeriodicalIF":2.7000,"publicationDate":"2025-07-11","publicationTypes":"Journal Article","fieldsOfStudy":null,"isOpenAccess":false,"openAccessPdf":"https://www.ncbi.nlm.nih.gov/pmc/articles/PMC12289491/pdf/","citationCount":"0","resultStr":"{\"title\":\"An innovative full-size pathogenic tandem duplication mutation precise detection system based on next-generation sequencing.\",\"authors\":\"Li-Li Zhang, Zhe Wang, Ying Zhou, Dai-Yang Li, Xiao-Nian Tu, Yu-Xia Li, Ke-Ming Du, Zhong-Zheng Zheng\",\"doi\":\"10.3389/ebm.2025.10128\",\"DOIUrl\":null,\"url\":null,\"abstract\":\"<p><p>Accurate identifying internal tandem duplication (ITD) mutation is indispensable for diagnosis and prognosis of acute myeloid leukemia (AML) patients, but specialized full-size detection tools are lacking. Therefore, we aimed to develop a reliable system for accurate assessment of ITD mutations of various size ranges and improve prognosis for AML. Bone marrow samples from AML patients from December 2021 to March 2022 were collected for methodology establishment. After a large-scale sample testing by next-generation sequencing (NGS), a short-read tandem duplication recognition system based on soft-clip was established. During performance validation, the lower detection limit was set to a parameter close to capillary electrophoresis (\\\"gold standard\\\") by adjusting reference values (sensitivity 3-5%). Data simulation was performed using the FLT3 gene CDS as wild-type data. Methodological concordance of this system with capillary electrophoresis was analyzed. The applicability to other pathogenic tandem duplication mutations was validated. We have developed an innovative NGS-based system named \\\"ITDFinder\\\" for accurate detection of ITD mutations, with the lower detection limit of 4%, corresponding to a sequencing depth of 1000X. Compared to capillary electrophoresis, ITDFinder exhibited good consistency (mean difference: -0.0085) in mutation detection and correlation across various length of ITD. Clinical case validation (n = 1,032) showed an overall agreement rate of 96.5% between the two approaches used for characterization. In addition, data simulation results suggested that the new system could observe BCOR-ITD and KMT2A-PTD mutations (depths, 500-1300X; mutation rates, 0.04-0.8). The innovative mutation detection system is appropriate to small-to large-sized ITDs and other pathogenic tandem duplication mutations, expected to save 96.3% of the workload. This offers significant potential for accurate clinical assessment of ITD mutations and subsequent prognosis in AML patients.</p>\",\"PeriodicalId\":12163,\"journal\":{\"name\":\"Experimental Biology and Medicine\",\"volume\":\"250 \",\"pages\":\"10128\"},\"PeriodicalIF\":2.7000,\"publicationDate\":\"2025-07-11\",\"publicationTypes\":\"Journal Article\",\"fieldsOfStudy\":null,\"isOpenAccess\":false,\"openAccessPdf\":\"https://www.ncbi.nlm.nih.gov/pmc/articles/PMC12289491/pdf/\",\"citationCount\":\"0\",\"resultStr\":null,\"platform\":\"Semanticscholar\",\"paperid\":null,\"PeriodicalName\":\"Experimental Biology and Medicine\",\"FirstCategoryId\":\"3\",\"ListUrlMain\":\"https://doi.org/10.3389/ebm.2025.10128\",\"RegionNum\":4,\"RegionCategory\":\"医学\",\"ArticlePicture\":[],\"TitleCN\":null,\"AbstractTextCN\":null,\"PMCID\":null,\"EPubDate\":\"2025/1/1 0:00:00\",\"PubModel\":\"eCollection\",\"JCR\":\"Q2\",\"JCRName\":\"MEDICINE, RESEARCH & EXPERIMENTAL\",\"Score\":null,\"Total\":0}","platform":"Semanticscholar","paperid":null,"PeriodicalName":"Experimental Biology and Medicine","FirstCategoryId":"3","ListUrlMain":"https://doi.org/10.3389/ebm.2025.10128","RegionNum":4,"RegionCategory":"医学","ArticlePicture":[],"TitleCN":null,"AbstractTextCN":null,"PMCID":null,"EPubDate":"2025/1/1 0:00:00","PubModel":"eCollection","JCR":"Q2","JCRName":"MEDICINE, RESEARCH & EXPERIMENTAL","Score":null,"Total":0}
引用次数: 0

摘要

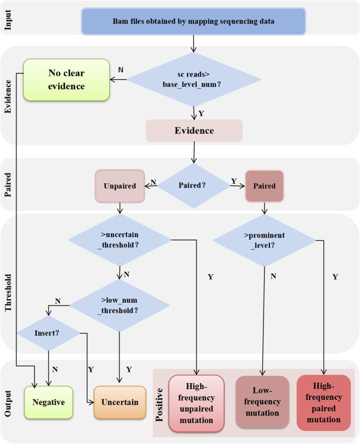
准确识别内部串联重复(ITD)突变对于急性髓性白血病(AML)患者的诊断和预后是必不可少的,但缺乏专门的全尺寸检测工具。因此,我们旨在开发一种可靠的系统来准确评估不同大小范围的ITD突变,并改善AML的预后。收集2021年12月至2022年3月AML患者的骨髓样本用于方法学建立。经过新一代测序(NGS)的大规模样本测试,建立了基于软夹的短读串联重复识别系统。在性能验证时,通过调整参考值(灵敏度3-5%)将检测下限设置为接近毛细管电泳(“金标准”)的参数。采用FLT3基因CDS作为野生型数据进行数据模拟。分析了该体系与毛细管电泳的方法学一致性。对其他致病串联重复突变的适用性进行了验证。我们开发了一种基于ngs的创新系统“ITDFinder”,用于准确检测ITD突变,最低检测限为4%,对应的测序深度为1000X。与毛细管电泳相比,ITDFinder在不同长度的ITD突变检测和相关性方面具有良好的一致性(平均差值为-0.0085)。临床病例验证(n = 1,032)显示,用于表征的两种方法之间的总体一致性为96.5%。此外,数据模拟结果表明,新系统可以观测到bcr - itd和KMT2A-PTD突变(深度,500-1300X;突变率为0.04-0.8)。创新的突变检测系统适用于小到大的过渡段和其他致病性串联重复突变,预计可节省96.3%的工作量。这为AML患者ITD突变和后续预后的准确临床评估提供了重要的潜力。
本文章由计算机程序翻译,如有差异,请以英文原文为准。

An innovative full-size pathogenic tandem duplication mutation precise detection system based on next-generation sequencing.

An innovative full-size pathogenic tandem duplication mutation precise detection system based on next-generation sequencing.

An innovative full-size pathogenic tandem duplication mutation precise detection system based on next-generation sequencing.

An innovative full-size pathogenic tandem duplication mutation precise detection system based on next-generation sequencing.

Accurate identifying internal tandem duplication (ITD) mutation is indispensable for diagnosis and prognosis of acute myeloid leukemia (AML) patients, but specialized full-size detection tools are lacking. Therefore, we aimed to develop a reliable system for accurate assessment of ITD mutations of various size ranges and improve prognosis for AML. Bone marrow samples from AML patients from December 2021 to March 2022 were collected for methodology establishment. After a large-scale sample testing by next-generation sequencing (NGS), a short-read tandem duplication recognition system based on soft-clip was established. During performance validation, the lower detection limit was set to a parameter close to capillary electrophoresis ("gold standard") by adjusting reference values (sensitivity 3-5%). Data simulation was performed using the FLT3 gene CDS as wild-type data. Methodological concordance of this system with capillary electrophoresis was analyzed. The applicability to other pathogenic tandem duplication mutations was validated. We have developed an innovative NGS-based system named "ITDFinder" for accurate detection of ITD mutations, with the lower detection limit of 4%, corresponding to a sequencing depth of 1000X. Compared to capillary electrophoresis, ITDFinder exhibited good consistency (mean difference: -0.0085) in mutation detection and correlation across various length of ITD. Clinical case validation (n = 1,032) showed an overall agreement rate of 96.5% between the two approaches used for characterization. In addition, data simulation results suggested that the new system could observe BCOR-ITD and KMT2A-PTD mutations (depths, 500-1300X; mutation rates, 0.04-0.8). The innovative mutation detection system is appropriate to small-to large-sized ITDs and other pathogenic tandem duplication mutations, expected to save 96.3% of the workload. This offers significant potential for accurate clinical assessment of ITD mutations and subsequent prognosis in AML patients.

求助全文
通过发布文献求助,成功后即可免费获取论文全文。 去求助
来源期刊
Experimental Biology and Medicine
Experimental Biology and Medicine 医学-医学:研究与实验
CiteScore
6.00
自引率
0.00%
发文量
157
审稿时长
1 months
期刊介绍: Experimental Biology and Medicine (EBM) is a global, peer-reviewed journal dedicated to the publication of multidisciplinary and interdisciplinary research in the biomedical sciences. EBM provides both research and review articles as well as meeting symposia and brief communications. Articles in EBM represent cutting edge research at the overlapping junctions of the biological, physical and engineering sciences that impact upon the health and welfare of the world''s population. Topics covered in EBM include: Anatomy/Pathology; Biochemistry and Molecular Biology; Bioimaging; Biomedical Engineering; Bionanoscience; Cell and Developmental Biology; Endocrinology and Nutrition; Environmental Health/Biomarkers/Precision Medicine; Genomics, Proteomics, and Bioinformatics; Immunology/Microbiology/Virology; Mechanisms of Aging; Neuroscience; Pharmacology and Toxicology; Physiology; Stem Cell Biology; Structural Biology; Systems Biology and Microphysiological Systems; and Translational Research.
×
引用
GB/T 7714-2015
复制
MLA
复制
APA
复制
导出至
BibTeX EndNote RefMan NoteFirst NoteExpress
×
提示
您的信息不完整,为了账户安全,请先补充。
现在去补充
×
提示
您因"违规操作"
具体请查看互助需知
我知道了
×
提示
确定
请完成安全验证×
copy
已复制链接
快去分享给好友吧!
我知道了
右上角分享
点击右上角分享
0
联系我们:info@booksci.cn Book学术提供免费学术资源搜索服务,方便国内外学者检索中英文文献。致力于提供最便捷和优质的服务体验。 Copyright © 2023 布克学术 All rights reserved.
京ICP备2023020795号-1
ghs 京公网安备 11010802042870号
Book学术文献互助
Book学术文献互助群
群 号:604180095
Book学术官方微信