原花青素b2诱导的LKB1-AMPK激活通过抑制mTOR信号传导减轻血管平滑肌细胞增殖。

IF 2.2 4区 医学 Q3 PHARMACOLOGY & PHARMACY
Korean Journal of Physiology & Pharmacology Pub Date : 2025-09-01 Epub Date: 2025-07-24 DOI:10.4196/kjpp.25.108
Hee Young Park, Seul Gi Kim, Gyeong Ju Bae, Jin Young Sung, Hyoung Chul Choi
{"title":"原花青素b2诱导的LKB1-AMPK激活通过抑制mTOR信号传导减轻血管平滑肌细胞增殖。","authors":"Hee Young Park, Seul Gi Kim, Gyeong Ju Bae, Jin Young Sung, Hyoung Chul Choi","doi":"10.4196/kjpp.25.108","DOIUrl":null,"url":null,"abstract":"<p><p>Vascular smooth muscle cell (VSMC) proliferation contributes to intimal thickening in atherosclerosis and restenosis diseases. As a proanthocyanidin type B, procyanidin B2 (PB2) is abundantly found in cocoa, apples, and grapes and is reported to have vascular protective effects. However, the mechanisms by which PB2 inhibits proliferation of VSMCs are not clearly understood. Therefore, the purpose of this study was to investigate the underlying mechanism of PB2-induced inhibition of cell proliferation in VSMCs. We found that PB2 dose- and time-dependently increased phosphorylation of liver kinase B1 (LKB1) and AMP-activated protein kinase (AMPK) in VSMCs. AMPK is a serine-threonine kinase and serves as a key sensor of cellular energy. PB2 induced LKB1 translocation from nucleus to cytosol which led to AMPK activation. In addition, PB2-induced AMPK activation decreased cell proliferation and cell cycle progression by inhibiting mammalian target of rapamycin signaling pathway. Transfection with LKB1 or AMPK siRNA and transduction of dominant-negative isoforms of the α1 and α2 subunits of AMPK eliminated anti-proliferative effects of PB2. These results demonstrate that PB2 might be a preventive agent for cardiovascular disorders such as atherosclerosis and hypertension.</p>","PeriodicalId":54746,"journal":{"name":"Korean Journal of Physiology & Pharmacology","volume":" ","pages":"659-667"},"PeriodicalIF":2.2000,"publicationDate":"2025-09-01","publicationTypes":"Journal Article","fieldsOfStudy":null,"isOpenAccess":false,"openAccessPdf":"https://www.ncbi.nlm.nih.gov/pmc/articles/PMC12381801/pdf/","citationCount":"0","resultStr":"{\"title\":\"Procyanidin B2-induced LKB1-AMPK activation mitigates vascular smooth muscle cell proliferation through inhibition of mTOR signaling.\",\"authors\":\"Hee Young Park, Seul Gi Kim, Gyeong Ju Bae, Jin Young Sung, Hyoung Chul Choi\",\"doi\":\"10.4196/kjpp.25.108\",\"DOIUrl\":null,\"url\":null,\"abstract\":\"<p><p>Vascular smooth muscle cell (VSMC) proliferation contributes to intimal thickening in atherosclerosis and restenosis diseases. As a proanthocyanidin type B, procyanidin B2 (PB2) is abundantly found in cocoa, apples, and grapes and is reported to have vascular protective effects. However, the mechanisms by which PB2 inhibits proliferation of VSMCs are not clearly understood. Therefore, the purpose of this study was to investigate the underlying mechanism of PB2-induced inhibition of cell proliferation in VSMCs. We found that PB2 dose- and time-dependently increased phosphorylation of liver kinase B1 (LKB1) and AMP-activated protein kinase (AMPK) in VSMCs. AMPK is a serine-threonine kinase and serves as a key sensor of cellular energy. PB2 induced LKB1 translocation from nucleus to cytosol which led to AMPK activation. In addition, PB2-induced AMPK activation decreased cell proliferation and cell cycle progression by inhibiting mammalian target of rapamycin signaling pathway. Transfection with LKB1 or AMPK siRNA and transduction of dominant-negative isoforms of the α1 and α2 subunits of AMPK eliminated anti-proliferative effects of PB2. These results demonstrate that PB2 might be a preventive agent for cardiovascular disorders such as atherosclerosis and hypertension.</p>\",\"PeriodicalId\":54746,\"journal\":{\"name\":\"Korean Journal of Physiology & Pharmacology\",\"volume\":\" \",\"pages\":\"659-667\"},\"PeriodicalIF\":2.2000,\"publicationDate\":\"2025-09-01\",\"publicationTypes\":\"Journal Article\",\"fieldsOfStudy\":null,\"isOpenAccess\":false,\"openAccessPdf\":\"https://www.ncbi.nlm.nih.gov/pmc/articles/PMC12381801/pdf/\",\"citationCount\":\"0\",\"resultStr\":null,\"platform\":\"Semanticscholar\",\"paperid\":null,\"PeriodicalName\":\"Korean Journal of Physiology & Pharmacology\",\"FirstCategoryId\":\"3\",\"ListUrlMain\":\"https://doi.org/10.4196/kjpp.25.108\",\"RegionNum\":4,\"RegionCategory\":\"医学\",\"ArticlePicture\":[],\"TitleCN\":null,\"AbstractTextCN\":null,\"PMCID\":null,\"EPubDate\":\"2025/7/24 0:00:00\",\"PubModel\":\"Epub\",\"JCR\":\"Q3\",\"JCRName\":\"PHARMACOLOGY & PHARMACY\",\"Score\":null,\"Total\":0}","platform":"Semanticscholar","paperid":null,"PeriodicalName":"Korean Journal of Physiology & Pharmacology","FirstCategoryId":"3","ListUrlMain":"https://doi.org/10.4196/kjpp.25.108","RegionNum":4,"RegionCategory":"医学","ArticlePicture":[],"TitleCN":null,"AbstractTextCN":null,"PMCID":null,"EPubDate":"2025/7/24 0:00:00","PubModel":"Epub","JCR":"Q3","JCRName":"PHARMACOLOGY & PHARMACY","Score":null,"Total":0}
引用次数: 0

摘要

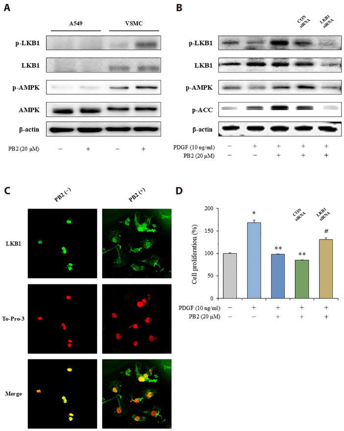
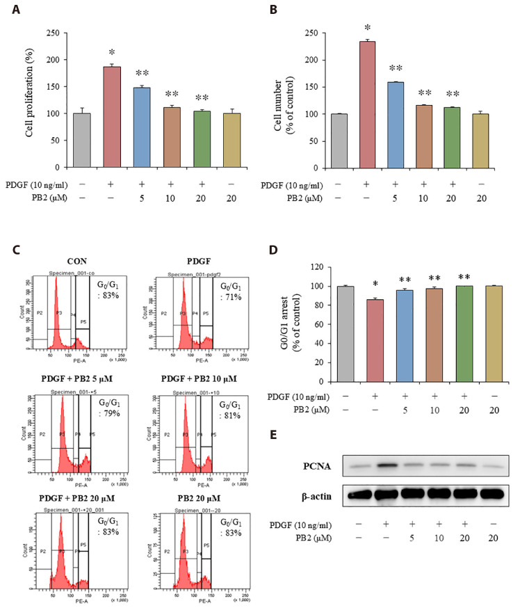
血管平滑肌细胞(VSMC)增生有助于动脉粥样硬化和再狭窄疾病的内膜增厚。原花青素B2 (PB2)是一种B型原花青素,在可可、苹果和葡萄中大量存在,据报道具有血管保护作用。然而,PB2抑制VSMCs增殖的机制尚不清楚。因此,本研究的目的是探讨pb2诱导的VSMCs细胞增殖抑制的潜在机制。我们发现PB2剂量依赖性和时间依赖性地增加了VSMCs中肝激酶B1 (LKB1)和amp活化蛋白激酶(AMPK)的磷酸化。AMPK是一种丝氨酸-苏氨酸激酶,是细胞能量的关键传感器。PB2诱导LKB1从细胞核向细胞质转移,导致AMPK活化。此外,pb2诱导的AMPK活化通过抑制哺乳动物雷帕霉素信号通路靶点而降低细胞增殖和细胞周期进程。转染LKB1或AMPK siRNA并转导AMPK α1和α2亚基的显性阴性亚型可消除PB2的抗增殖作用。这些结果表明,PB2可能是预防心血管疾病如动脉粥样硬化和高血压的药物。
本文章由计算机程序翻译,如有差异,请以英文原文为准。

Procyanidin B2-induced LKB1-AMPK activation mitigates vascular smooth muscle cell proliferation through inhibition of mTOR signaling.

Procyanidin B2-induced LKB1-AMPK activation mitigates vascular smooth muscle cell proliferation through inhibition of mTOR signaling.

Procyanidin B2-induced LKB1-AMPK activation mitigates vascular smooth muscle cell proliferation through inhibition of mTOR signaling.

Procyanidin B2-induced LKB1-AMPK activation mitigates vascular smooth muscle cell proliferation through inhibition of mTOR signaling.

Vascular smooth muscle cell (VSMC) proliferation contributes to intimal thickening in atherosclerosis and restenosis diseases. As a proanthocyanidin type B, procyanidin B2 (PB2) is abundantly found in cocoa, apples, and grapes and is reported to have vascular protective effects. However, the mechanisms by which PB2 inhibits proliferation of VSMCs are not clearly understood. Therefore, the purpose of this study was to investigate the underlying mechanism of PB2-induced inhibition of cell proliferation in VSMCs. We found that PB2 dose- and time-dependently increased phosphorylation of liver kinase B1 (LKB1) and AMP-activated protein kinase (AMPK) in VSMCs. AMPK is a serine-threonine kinase and serves as a key sensor of cellular energy. PB2 induced LKB1 translocation from nucleus to cytosol which led to AMPK activation. In addition, PB2-induced AMPK activation decreased cell proliferation and cell cycle progression by inhibiting mammalian target of rapamycin signaling pathway. Transfection with LKB1 or AMPK siRNA and transduction of dominant-negative isoforms of the α1 and α2 subunits of AMPK eliminated anti-proliferative effects of PB2. These results demonstrate that PB2 might be a preventive agent for cardiovascular disorders such as atherosclerosis and hypertension.

求助全文
通过发布文献求助,成功后即可免费获取论文全文。 去求助
来源期刊
Korean Journal of Physiology & Pharmacology
Korean Journal of Physiology & Pharmacology PHARMACOLOGY & PHARMACY-PHYSIOLOGY
CiteScore
3.20
自引率
5.00%
发文量
53
审稿时长
6-12 weeks
期刊介绍: The Korean Journal of Physiology & Pharmacology (Korean J. Physiol. Pharmacol., KJPP) is the official journal of both the Korean Physiological Society (KPS) and the Korean Society of Pharmacology (KSP). The journal launched in 1997 and is published bi-monthly in English. KJPP publishes original, peer-reviewed, scientific research-based articles that report successful advances in physiology and pharmacology. KJPP welcomes the submission of all original research articles in the field of physiology and pharmacology, especially the new and innovative findings. The scope of researches includes the action mechanism, pharmacological effect, utilization, and interaction of chemicals with biological system as well as the development of new drug targets. Theoretical articles that use computational models for further understanding of the physiological or pharmacological processes are also welcomed. Investigative translational research articles on human disease with an emphasis on physiology or pharmacology are also invited. KJPP does not publish work on the actions of crude biological extracts of either unknown chemical composition (e.g. unpurified and unvalidated) or unknown concentration. Reviews are normally commissioned, but consideration will be given to unsolicited contributions. All papers accepted for publication in KJPP will appear simultaneously in the printed Journal and online.
×
引用
GB/T 7714-2015
复制
MLA
复制
APA
复制
导出至
BibTeX EndNote RefMan NoteFirst NoteExpress
×
提示
您的信息不完整,为了账户安全,请先补充。
现在去补充
×
提示
您因"违规操作"
具体请查看互助需知
我知道了
×
提示
确定
请完成安全验证×
copy
已复制链接
快去分享给好友吧!
我知道了
右上角分享
点击右上角分享
0
联系我们:info@booksci.cn Book学术提供免费学术资源搜索服务,方便国内外学者检索中英文文献。致力于提供最便捷和优质的服务体验。 Copyright © 2023 布克学术 All rights reserved.
京ICP备2023020795号-1
ghs 京公网安备 11010802042870号
Book学术文献互助
Book学术文献互助群
群 号:604180095
Book学术官方微信