环状RNA circAtxn10通过靶向miR-143-3p和Chrna1调控骨骼肌细胞分化。

IF 2.2 4区 医学 Q3 PHARMACOLOGY & PHARMACY
Korean Journal of Physiology & Pharmacology Pub Date : 2025-09-01 Epub Date: 2025-07-24 DOI:10.4196/kjpp.25.046
Nakwon Choe, Anna Jeong, Hosouk Joung, Dongtak Jeong, Young-Kook Kim, Hyun Kook, Duk-Hwa Kwon
{"title":"环状RNA circAtxn10通过靶向miR-143-3p和Chrna1调控骨骼肌细胞分化。","authors":"Nakwon Choe, Anna Jeong, Hosouk Joung, Dongtak Jeong, Young-Kook Kim, Hyun Kook, Duk-Hwa Kwon","doi":"10.4196/kjpp.25.046","DOIUrl":null,"url":null,"abstract":"<p><p>Skeletal muscle differentiation is a complex process regulated by a network of genes and transcription factors. Recent studies have revealed the roles of circular RNAs (circRNAs) and microRNAs (miRNAs) in modulating gene expression during myogenesis. In this study, we focused on the functional interplay between circAtxn10, miR-143-3p, and the nicotinic acetylcholine receptor subunit alpha 1 (Chrna1) in skeletal muscle differentiation. Our results demonstrate that circAtxn10 expression increases during myogenic differentiation and acts as a sponge for miR-143-3p through direct binding. We identified Chrna1 as a direct target of miR-143-3p through three binding sites in its 3'-UTR and showed that both miR-143-3p mimic and Chrna1 knockdown significantly impair myogenesis. Notably, Chrna1 overexpression dramatically enhanced myogenic marker expression and myotube formation. Our findings establish a regulatory axis involving circAtxn10, miR-143-3p, and Chrna1 that plays a critical role in modulating skeletal muscle differentiation, providing new insights into the complex molecular mechanisms regulating myogenesis.</p>","PeriodicalId":54746,"journal":{"name":"Korean Journal of Physiology & Pharmacology","volume":" ","pages":"637-648"},"PeriodicalIF":2.2000,"publicationDate":"2025-09-01","publicationTypes":"Journal Article","fieldsOfStudy":null,"isOpenAccess":false,"openAccessPdf":"https://www.ncbi.nlm.nih.gov/pmc/articles/PMC12381802/pdf/","citationCount":"0","resultStr":"{\"title\":\"Circular RNA circAtxn10 regulates skeletal muscle cell differentiation by targeting miR-143-3p and Chrna1.\",\"authors\":\"Nakwon Choe, Anna Jeong, Hosouk Joung, Dongtak Jeong, Young-Kook Kim, Hyun Kook, Duk-Hwa Kwon\",\"doi\":\"10.4196/kjpp.25.046\",\"DOIUrl\":null,\"url\":null,\"abstract\":\"<p><p>Skeletal muscle differentiation is a complex process regulated by a network of genes and transcription factors. Recent studies have revealed the roles of circular RNAs (circRNAs) and microRNAs (miRNAs) in modulating gene expression during myogenesis. In this study, we focused on the functional interplay between circAtxn10, miR-143-3p, and the nicotinic acetylcholine receptor subunit alpha 1 (Chrna1) in skeletal muscle differentiation. Our results demonstrate that circAtxn10 expression increases during myogenic differentiation and acts as a sponge for miR-143-3p through direct binding. We identified Chrna1 as a direct target of miR-143-3p through three binding sites in its 3'-UTR and showed that both miR-143-3p mimic and Chrna1 knockdown significantly impair myogenesis. Notably, Chrna1 overexpression dramatically enhanced myogenic marker expression and myotube formation. Our findings establish a regulatory axis involving circAtxn10, miR-143-3p, and Chrna1 that plays a critical role in modulating skeletal muscle differentiation, providing new insights into the complex molecular mechanisms regulating myogenesis.</p>\",\"PeriodicalId\":54746,\"journal\":{\"name\":\"Korean Journal of Physiology & Pharmacology\",\"volume\":\" \",\"pages\":\"637-648\"},\"PeriodicalIF\":2.2000,\"publicationDate\":\"2025-09-01\",\"publicationTypes\":\"Journal Article\",\"fieldsOfStudy\":null,\"isOpenAccess\":false,\"openAccessPdf\":\"https://www.ncbi.nlm.nih.gov/pmc/articles/PMC12381802/pdf/\",\"citationCount\":\"0\",\"resultStr\":null,\"platform\":\"Semanticscholar\",\"paperid\":null,\"PeriodicalName\":\"Korean Journal of Physiology & Pharmacology\",\"FirstCategoryId\":\"3\",\"ListUrlMain\":\"https://doi.org/10.4196/kjpp.25.046\",\"RegionNum\":4,\"RegionCategory\":\"医学\",\"ArticlePicture\":[],\"TitleCN\":null,\"AbstractTextCN\":null,\"PMCID\":null,\"EPubDate\":\"2025/7/24 0:00:00\",\"PubModel\":\"Epub\",\"JCR\":\"Q3\",\"JCRName\":\"PHARMACOLOGY & PHARMACY\",\"Score\":null,\"Total\":0}","platform":"Semanticscholar","paperid":null,"PeriodicalName":"Korean Journal of Physiology & Pharmacology","FirstCategoryId":"3","ListUrlMain":"https://doi.org/10.4196/kjpp.25.046","RegionNum":4,"RegionCategory":"医学","ArticlePicture":[],"TitleCN":null,"AbstractTextCN":null,"PMCID":null,"EPubDate":"2025/7/24 0:00:00","PubModel":"Epub","JCR":"Q3","JCRName":"PHARMACOLOGY & PHARMACY","Score":null,"Total":0}
引用次数: 0

摘要

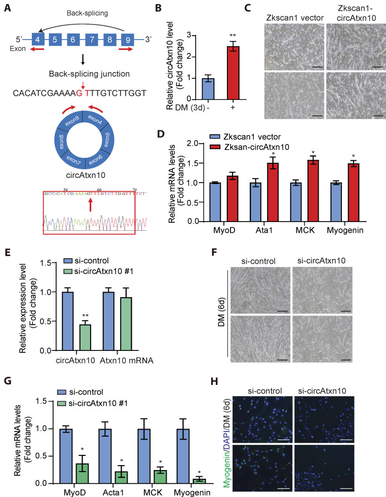
骨骼肌分化是一个由基因和转录因子网络调控的复杂过程。最近的研究揭示了环状rna (circRNAs)和微rna (miRNAs)在肌肉发生过程中调节基因表达的作用。在本研究中,我们重点研究了circAtxn10、miR-143-3p和烟碱乙酰胆碱受体亚基α 1 (Chrna1)在骨骼肌分化中的功能相互作用。我们的研究结果表明,circAtxn10的表达在成肌分化过程中增加,并通过直接结合作为miR-143-3p的海绵。我们通过其3'-UTR中的三个结合位点鉴定出Chrna1是miR-143-3p的直接靶点,并表明miR-143-3p模拟物和Chrna1敲低均显著损害肌肉发生。值得注意的是,Chrna1过表达显著增强了肌源性标志物的表达和肌管的形成。我们的研究结果建立了一个涉及circAtxn10、miR-143-3p和Chrna1的调控轴,它在调节骨骼肌分化中起着关键作用,为调节肌肉形成的复杂分子机制提供了新的见解。
本文章由计算机程序翻译,如有差异,请以英文原文为准。

Circular RNA circAtxn10 regulates skeletal muscle cell differentiation by targeting miR-143-3p and Chrna1.

Circular RNA circAtxn10 regulates skeletal muscle cell differentiation by targeting miR-143-3p and Chrna1.

Circular RNA circAtxn10 regulates skeletal muscle cell differentiation by targeting miR-143-3p and Chrna1.

Circular RNA circAtxn10 regulates skeletal muscle cell differentiation by targeting miR-143-3p and Chrna1.

Skeletal muscle differentiation is a complex process regulated by a network of genes and transcription factors. Recent studies have revealed the roles of circular RNAs (circRNAs) and microRNAs (miRNAs) in modulating gene expression during myogenesis. In this study, we focused on the functional interplay between circAtxn10, miR-143-3p, and the nicotinic acetylcholine receptor subunit alpha 1 (Chrna1) in skeletal muscle differentiation. Our results demonstrate that circAtxn10 expression increases during myogenic differentiation and acts as a sponge for miR-143-3p through direct binding. We identified Chrna1 as a direct target of miR-143-3p through three binding sites in its 3'-UTR and showed that both miR-143-3p mimic and Chrna1 knockdown significantly impair myogenesis. Notably, Chrna1 overexpression dramatically enhanced myogenic marker expression and myotube formation. Our findings establish a regulatory axis involving circAtxn10, miR-143-3p, and Chrna1 that plays a critical role in modulating skeletal muscle differentiation, providing new insights into the complex molecular mechanisms regulating myogenesis.

求助全文
通过发布文献求助,成功后即可免费获取论文全文。 去求助
来源期刊
Korean Journal of Physiology & Pharmacology
Korean Journal of Physiology & Pharmacology PHARMACOLOGY & PHARMACY-PHYSIOLOGY
CiteScore
3.20
自引率
5.00%
发文量
53
审稿时长
6-12 weeks
期刊介绍: The Korean Journal of Physiology & Pharmacology (Korean J. Physiol. Pharmacol., KJPP) is the official journal of both the Korean Physiological Society (KPS) and the Korean Society of Pharmacology (KSP). The journal launched in 1997 and is published bi-monthly in English. KJPP publishes original, peer-reviewed, scientific research-based articles that report successful advances in physiology and pharmacology. KJPP welcomes the submission of all original research articles in the field of physiology and pharmacology, especially the new and innovative findings. The scope of researches includes the action mechanism, pharmacological effect, utilization, and interaction of chemicals with biological system as well as the development of new drug targets. Theoretical articles that use computational models for further understanding of the physiological or pharmacological processes are also welcomed. Investigative translational research articles on human disease with an emphasis on physiology or pharmacology are also invited. KJPP does not publish work on the actions of crude biological extracts of either unknown chemical composition (e.g. unpurified and unvalidated) or unknown concentration. Reviews are normally commissioned, but consideration will be given to unsolicited contributions. All papers accepted for publication in KJPP will appear simultaneously in the printed Journal and online.
×
引用
GB/T 7714-2015
复制
MLA
复制
APA
复制
导出至
BibTeX EndNote RefMan NoteFirst NoteExpress
×
提示
您的信息不完整,为了账户安全,请先补充。
现在去补充
×
提示
您因"违规操作"
具体请查看互助需知
我知道了
×
提示
确定
请完成安全验证×
copy
已复制链接
快去分享给好友吧!
我知道了
右上角分享
点击右上角分享
0
联系我们:info@booksci.cn Book学术提供免费学术资源搜索服务,方便国内外学者检索中英文文献。致力于提供最便捷和优质的服务体验。 Copyright © 2023 布克学术 All rights reserved.
京ICP备2023020795号-1
ghs 京公网安备 11010802042870号
Book学术文献互助
Book学术文献互助群
群 号:604180095
Book学术官方微信