产前不同剂量、阶段和疗程的阿莫西林暴露对子代卵巢发育的影响。

IF 6.4 2区 医学 Q1 BIOCHEMISTRY & MOLECULAR BIOLOGY
Jing Huang, Yating Li, Ming Zhang, Tiancheng Wu, Yuanzhen Zhang, Hui Wang
{"title":"产前不同剂量、阶段和疗程的阿莫西林暴露对子代卵巢发育的影响。","authors":"Jing Huang, Yating Li, Ming Zhang, Tiancheng Wu, Yuanzhen Zhang, Hui Wang","doi":"10.1186/s10020-025-01322-2","DOIUrl":null,"url":null,"abstract":"<p><strong>Background: </strong>Amoxicillin, a commonly used broad-spectrum penicillin antibiotic in pregnancy, has sparked controversy regarding its impact on fetal growth and development. There remains a lack of systematic research on the specific influence of prenatal amoxicillin exposure (PAmE) on the ovarian development of the offspring, as well as the precise \" toxicity windows \".</p><p><strong>Methods: </strong>We established PAmE mouse models at different stages [(gestational day, GD) 10-12, GD13-15 or GD16-18], doses (75, 150 or 300 mg/kg·d), and courses (single/multiple courses). On GD18, fetal serum and ovaries were collected to assess changes in serum estradiol levels and evaluate ovarian morphology, pregranulosa cell function, and oocyte-related parameters.</p><p><strong>Results: </strong>PAmE led to pathological damage in fetal mouse ovaries, characterized by disrupted germ cell cysts and reduced the number of germ cells. Cell proliferation was enhanced while apoptosis was reduced. Moreover, PAmE upregulated the expression of pregranulosa cell steroid synthesis-related genes (e.g., Sf1, Star, P450scc) in the fetal ovaries, particularly in the high-dose groups at all gestational stages. The expression of the oocyte marker gene Figlα increased in all PAmE groups, while follicle development-related genes (Nobox and Bmp15) were downregulated, particularly during early to mid-pregnancy and in the single-course exposure groups. Further investigation revealed that PAmE enhanced IGF1 expression in fetal ovaries and inhibited the Pten-Akt-Foxo3a signaling pathway.</p><p><strong>Conclusions: </strong>Amoxicillin exhibits ovarian developmental toxicity, influencing fetal ovarian cell proliferation, apoptosis, pregranulosa cell estrogen synthesis, oocyte numbers, and follicle assembly. This study provides evidence guiding the rational use of amoxicillin in pregnancy and assessing potential ovarian development risks.</p>","PeriodicalId":18813,"journal":{"name":"Molecular Medicine","volume":"31 1","pages":"261"},"PeriodicalIF":6.4000,"publicationDate":"2025-07-22","publicationTypes":"Journal Article","fieldsOfStudy":null,"isOpenAccess":false,"openAccessPdf":"https://www.ncbi.nlm.nih.gov/pmc/articles/PMC12285120/pdf/","citationCount":"0","resultStr":"{\"title\":\"The impact of prenatal amoxicillin exposure at different doses, stages, and courses on offspring ovarian development.\",\"authors\":\"Jing Huang, Yating Li, Ming Zhang, Tiancheng Wu, Yuanzhen Zhang, Hui Wang\",\"doi\":\"10.1186/s10020-025-01322-2\",\"DOIUrl\":null,\"url\":null,\"abstract\":\"<p><strong>Background: </strong>Amoxicillin, a commonly used broad-spectrum penicillin antibiotic in pregnancy, has sparked controversy regarding its impact on fetal growth and development. There remains a lack of systematic research on the specific influence of prenatal amoxicillin exposure (PAmE) on the ovarian development of the offspring, as well as the precise \\\" toxicity windows \\\".</p><p><strong>Methods: </strong>We established PAmE mouse models at different stages [(gestational day, GD) 10-12, GD13-15 or GD16-18], doses (75, 150 or 300 mg/kg·d), and courses (single/multiple courses). On GD18, fetal serum and ovaries were collected to assess changes in serum estradiol levels and evaluate ovarian morphology, pregranulosa cell function, and oocyte-related parameters.</p><p><strong>Results: </strong>PAmE led to pathological damage in fetal mouse ovaries, characterized by disrupted germ cell cysts and reduced the number of germ cells. Cell proliferation was enhanced while apoptosis was reduced. Moreover, PAmE upregulated the expression of pregranulosa cell steroid synthesis-related genes (e.g., Sf1, Star, P450scc) in the fetal ovaries, particularly in the high-dose groups at all gestational stages. The expression of the oocyte marker gene Figlα increased in all PAmE groups, while follicle development-related genes (Nobox and Bmp15) were downregulated, particularly during early to mid-pregnancy and in the single-course exposure groups. Further investigation revealed that PAmE enhanced IGF1 expression in fetal ovaries and inhibited the Pten-Akt-Foxo3a signaling pathway.</p><p><strong>Conclusions: </strong>Amoxicillin exhibits ovarian developmental toxicity, influencing fetal ovarian cell proliferation, apoptosis, pregranulosa cell estrogen synthesis, oocyte numbers, and follicle assembly. This study provides evidence guiding the rational use of amoxicillin in pregnancy and assessing potential ovarian development risks.</p>\",\"PeriodicalId\":18813,\"journal\":{\"name\":\"Molecular Medicine\",\"volume\":\"31 1\",\"pages\":\"261\"},\"PeriodicalIF\":6.4000,\"publicationDate\":\"2025-07-22\",\"publicationTypes\":\"Journal Article\",\"fieldsOfStudy\":null,\"isOpenAccess\":false,\"openAccessPdf\":\"https://www.ncbi.nlm.nih.gov/pmc/articles/PMC12285120/pdf/\",\"citationCount\":\"0\",\"resultStr\":null,\"platform\":\"Semanticscholar\",\"paperid\":null,\"PeriodicalName\":\"Molecular Medicine\",\"FirstCategoryId\":\"3\",\"ListUrlMain\":\"https://doi.org/10.1186/s10020-025-01322-2\",\"RegionNum\":2,\"RegionCategory\":\"医学\",\"ArticlePicture\":[],\"TitleCN\":null,\"AbstractTextCN\":null,\"PMCID\":null,\"EPubDate\":\"\",\"PubModel\":\"\",\"JCR\":\"Q1\",\"JCRName\":\"BIOCHEMISTRY & MOLECULAR BIOLOGY\",\"Score\":null,\"Total\":0}","platform":"Semanticscholar","paperid":null,"PeriodicalName":"Molecular Medicine","FirstCategoryId":"3","ListUrlMain":"https://doi.org/10.1186/s10020-025-01322-2","RegionNum":2,"RegionCategory":"医学","ArticlePicture":[],"TitleCN":null,"AbstractTextCN":null,"PMCID":null,"EPubDate":"","PubModel":"","JCR":"Q1","JCRName":"BIOCHEMISTRY & MOLECULAR BIOLOGY","Score":null,"Total":0}
引用次数: 0

摘要

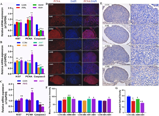
背景:阿莫西林是妊娠期常用的广谱青霉素类抗生素,其对胎儿生长发育的影响引发了争议。关于产前阿莫西林暴露(PAmE)对子代卵巢发育的具体影响,以及确切的“毒性窗口”,目前仍缺乏系统的研究。方法:建立不同阶段[(孕日,GD) 10-12、GD13-15或GD16-18]、剂量(75、150或300 mg/kg·d)和疗程(单疗程/多疗程)的PAmE小鼠模型。在GD18时,收集胎儿血清和卵巢,评估血清雌二醇水平的变化,评估卵巢形态、颗粒前细胞功能和卵母细胞相关参数。结果:PAmE导致胎鼠卵巢病理损伤,表现为生殖细胞囊肿破坏,生殖细胞数量减少。细胞增殖增强,细胞凋亡减少。此外,PAmE上调了胎儿卵巢中颗粒前细胞类固醇合成相关基因(如Sf1、Star、P450scc)的表达,特别是在所有妊娠阶段的高剂量组。在所有PAmE组中,卵母细胞标记基因Figlα的表达均增加,而卵泡发育相关基因(Nobox和Bmp15)的表达则下调,特别是在妊娠早期至中期和单疗程暴露组。进一步研究发现,PAmE可增强胎儿卵巢中IGF1的表达,抑制Pten-Akt-Foxo3a信号通路。结论:阿莫西林具有卵巢发育毒性,影响胎儿卵巢细胞增殖、凋亡、颗粒前细胞雌激素合成、卵母细胞数量和卵泡组装。本研究为指导妊娠期合理使用阿莫西林及评估卵巢发育潜在风险提供了依据。
本文章由计算机程序翻译,如有差异,请以英文原文为准。

The impact of prenatal amoxicillin exposure at different doses, stages, and courses on offspring ovarian development.

The impact of prenatal amoxicillin exposure at different doses, stages, and courses on offspring ovarian development.

The impact of prenatal amoxicillin exposure at different doses, stages, and courses on offspring ovarian development.

The impact of prenatal amoxicillin exposure at different doses, stages, and courses on offspring ovarian development.

Background: Amoxicillin, a commonly used broad-spectrum penicillin antibiotic in pregnancy, has sparked controversy regarding its impact on fetal growth and development. There remains a lack of systematic research on the specific influence of prenatal amoxicillin exposure (PAmE) on the ovarian development of the offspring, as well as the precise " toxicity windows ".

Methods: We established PAmE mouse models at different stages [(gestational day, GD) 10-12, GD13-15 or GD16-18], doses (75, 150 or 300 mg/kg·d), and courses (single/multiple courses). On GD18, fetal serum and ovaries were collected to assess changes in serum estradiol levels and evaluate ovarian morphology, pregranulosa cell function, and oocyte-related parameters.

Results: PAmE led to pathological damage in fetal mouse ovaries, characterized by disrupted germ cell cysts and reduced the number of germ cells. Cell proliferation was enhanced while apoptosis was reduced. Moreover, PAmE upregulated the expression of pregranulosa cell steroid synthesis-related genes (e.g., Sf1, Star, P450scc) in the fetal ovaries, particularly in the high-dose groups at all gestational stages. The expression of the oocyte marker gene Figlα increased in all PAmE groups, while follicle development-related genes (Nobox and Bmp15) were downregulated, particularly during early to mid-pregnancy and in the single-course exposure groups. Further investigation revealed that PAmE enhanced IGF1 expression in fetal ovaries and inhibited the Pten-Akt-Foxo3a signaling pathway.

Conclusions: Amoxicillin exhibits ovarian developmental toxicity, influencing fetal ovarian cell proliferation, apoptosis, pregranulosa cell estrogen synthesis, oocyte numbers, and follicle assembly. This study provides evidence guiding the rational use of amoxicillin in pregnancy and assessing potential ovarian development risks.

求助全文
通过发布文献求助,成功后即可免费获取论文全文。 去求助
来源期刊
Molecular Medicine
Molecular Medicine 医学-生化与分子生物学
CiteScore
8.60
自引率
0.00%
发文量
137
审稿时长
1 months
期刊介绍: Molecular Medicine is an open access journal that focuses on publishing recent findings related to disease pathogenesis at the molecular or physiological level. These insights can potentially contribute to the development of specific tools for disease diagnosis, treatment, or prevention. The journal considers manuscripts that present material pertinent to the genetic, molecular, or cellular underpinnings of critical physiological or disease processes. Submissions to Molecular Medicine are expected to elucidate the broader implications of the research findings for human disease and medicine in a manner that is accessible to a wide audience.
×
引用
GB/T 7714-2015
复制
MLA
复制
APA
复制
导出至
BibTeX EndNote RefMan NoteFirst NoteExpress
×
提示
您的信息不完整,为了账户安全,请先补充。
现在去补充
×
提示
您因"违规操作"
具体请查看互助需知
我知道了
×
提示
确定
请完成安全验证×
copy
已复制链接
快去分享给好友吧!
我知道了
右上角分享
点击右上角分享
0
联系我们:info@booksci.cn Book学术提供免费学术资源搜索服务,方便国内外学者检索中英文文献。致力于提供最便捷和优质的服务体验。 Copyright © 2023 布克学术 All rights reserved.
京ICP备2023020795号-1
ghs 京公网安备 11010802042870号
Book学术文献互助
Book学术文献互助群
群 号:604180095
Book学术官方微信