星形胶质细胞中β -淀粉样蛋白诱导炎症的AhR调控。

IF 4 3区 医学 Q2 NEUROSCIENCES
Frontiers in Cellular Neuroscience Pub Date : 2025-07-08 eCollection Date: 2025-01-01 DOI:10.3389/fncel.2025.1618209
Emmanuel Ojo, Temitope Adu, Raheem F H Ai Aameri, Shelley A Tischkau
{"title":"星形胶质细胞中β -淀粉样蛋白诱导炎症的AhR调控。","authors":"Emmanuel Ojo, Temitope Adu, Raheem F H Ai Aameri, Shelley A Tischkau","doi":"10.3389/fncel.2025.1618209","DOIUrl":null,"url":null,"abstract":"<p><strong>Introduction: </strong>Amyloid beta (Aβ) plaques, tau tangles, and neuroinflammation are common features present in Alzheimer's Disease (AD), and glial cells are essential mediators of the inflammatory reaction. Aryl hydrocarbon receptor (AhR), a transcription factor engaged in regulation of immune function, may be involved in the pathogenesis of AD, through modulation of neuroinflammation. This study explores how AhR affects astrocyte function in response to inflammatory stimuli, with emphasis on Aβ.</p><p><strong>Methods and results: </strong>In primary hippocampal astrocyte cultures from wild type (WT, C57BL6/J) or AhR germline knockout (AhRKO) mice, pretreatment with the AhR agonist, 6-Formylindolo[3,2-b] carbazole (FICZ), attenuated Aβ-induction of reactive astrocyte development, characterized by decreased astrocyte complement C3 expression and decreased proinflammatory cytokine release. In addition, Aβ exposure exacerbated TNF-a cytokine release and increased GFAP immunoreactivity in astrocytes derived from AhRKO mice. In response to Aβ injection into the mouse hippocampus <i>in vivo</i>, AhRKO mice demonstrated increased astrocyte hypertrophy, reinforcing AhR function in regulating astrocyte responses to neuroinflammation.</p><p><strong>Discussion: </strong>These findings suggest that AhR activation in astrocytes attenuates development of the neuroinflammatory state, and identifies AhR as an interesting therapeutic target to mitigate neuroinflammation and the progression of AD.</p>","PeriodicalId":12432,"journal":{"name":"Frontiers in Cellular Neuroscience","volume":"19 ","pages":"1618209"},"PeriodicalIF":4.0000,"publicationDate":"2025-07-08","publicationTypes":"Journal Article","fieldsOfStudy":null,"isOpenAccess":false,"openAccessPdf":"https://www.ncbi.nlm.nih.gov/pmc/articles/PMC12279702/pdf/","citationCount":"0","resultStr":"{\"title\":\"AhR regulation of amyloid beta-induced inflammation in astrocyte cells.\",\"authors\":\"Emmanuel Ojo, Temitope Adu, Raheem F H Ai Aameri, Shelley A Tischkau\",\"doi\":\"10.3389/fncel.2025.1618209\",\"DOIUrl\":null,\"url\":null,\"abstract\":\"<p><strong>Introduction: </strong>Amyloid beta (Aβ) plaques, tau tangles, and neuroinflammation are common features present in Alzheimer's Disease (AD), and glial cells are essential mediators of the inflammatory reaction. Aryl hydrocarbon receptor (AhR), a transcription factor engaged in regulation of immune function, may be involved in the pathogenesis of AD, through modulation of neuroinflammation. This study explores how AhR affects astrocyte function in response to inflammatory stimuli, with emphasis on Aβ.</p><p><strong>Methods and results: </strong>In primary hippocampal astrocyte cultures from wild type (WT, C57BL6/J) or AhR germline knockout (AhRKO) mice, pretreatment with the AhR agonist, 6-Formylindolo[3,2-b] carbazole (FICZ), attenuated Aβ-induction of reactive astrocyte development, characterized by decreased astrocyte complement C3 expression and decreased proinflammatory cytokine release. In addition, Aβ exposure exacerbated TNF-a cytokine release and increased GFAP immunoreactivity in astrocytes derived from AhRKO mice. In response to Aβ injection into the mouse hippocampus <i>in vivo</i>, AhRKO mice demonstrated increased astrocyte hypertrophy, reinforcing AhR function in regulating astrocyte responses to neuroinflammation.</p><p><strong>Discussion: </strong>These findings suggest that AhR activation in astrocytes attenuates development of the neuroinflammatory state, and identifies AhR as an interesting therapeutic target to mitigate neuroinflammation and the progression of AD.</p>\",\"PeriodicalId\":12432,\"journal\":{\"name\":\"Frontiers in Cellular Neuroscience\",\"volume\":\"19 \",\"pages\":\"1618209\"},\"PeriodicalIF\":4.0000,\"publicationDate\":\"2025-07-08\",\"publicationTypes\":\"Journal Article\",\"fieldsOfStudy\":null,\"isOpenAccess\":false,\"openAccessPdf\":\"https://www.ncbi.nlm.nih.gov/pmc/articles/PMC12279702/pdf/\",\"citationCount\":\"0\",\"resultStr\":null,\"platform\":\"Semanticscholar\",\"paperid\":null,\"PeriodicalName\":\"Frontiers in Cellular Neuroscience\",\"FirstCategoryId\":\"3\",\"ListUrlMain\":\"https://doi.org/10.3389/fncel.2025.1618209\",\"RegionNum\":3,\"RegionCategory\":\"医学\",\"ArticlePicture\":[],\"TitleCN\":null,\"AbstractTextCN\":null,\"PMCID\":null,\"EPubDate\":\"2025/1/1 0:00:00\",\"PubModel\":\"eCollection\",\"JCR\":\"Q2\",\"JCRName\":\"NEUROSCIENCES\",\"Score\":null,\"Total\":0}","platform":"Semanticscholar","paperid":null,"PeriodicalName":"Frontiers in Cellular Neuroscience","FirstCategoryId":"3","ListUrlMain":"https://doi.org/10.3389/fncel.2025.1618209","RegionNum":3,"RegionCategory":"医学","ArticlePicture":[],"TitleCN":null,"AbstractTextCN":null,"PMCID":null,"EPubDate":"2025/1/1 0:00:00","PubModel":"eCollection","JCR":"Q2","JCRName":"NEUROSCIENCES","Score":null,"Total":0}
引用次数: 0

摘要

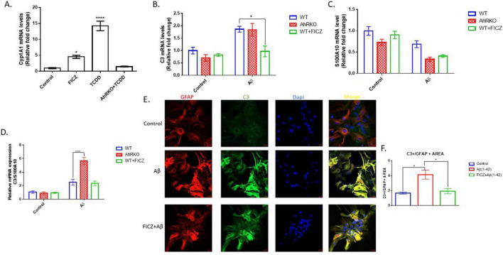
淀粉样蛋白(β)斑块、tau蛋白缠结和神经炎症是阿尔茨海默病(AD)的共同特征,胶质细胞是炎症反应的重要介质。芳烃受体(Aryl hydrocarbon receptor, AhR)是一种参与免疫功能调控的转录因子,可能通过调节神经炎症参与AD的发病过程。本研究探讨了AhR如何影响星形胶质细胞在炎症刺激下的功能,重点是Aβ。方法和结果:在野生型(WT, C57BL6/J)或AhR胚系敲除(AhRKO)小鼠的原代海马星形胶质细胞培养中,AhR激动剂6-甲酰基吲哚[3,2-b]卡唑(FICZ)预处理,减弱a - β诱导的反应性星形胶质细胞发育,其特征是星形胶质细胞补体C3表达减少,促炎细胞因子释放减少。此外,Aβ暴露增加了来自AhRKO小鼠的星形胶质细胞中TNF-a细胞因子的释放和GFAP免疫反应性。在小鼠海马体内注射Aβ后,AhRKO小鼠表现出星形胶质细胞肥大增加,增强了AhR调节星形胶质细胞对神经炎症反应的功能。讨论:这些发现表明,星形胶质细胞中AhR的激活可以减轻神经炎症状态的发展,并将AhR确定为减轻神经炎症和AD进展的有趣治疗靶点。
本文章由计算机程序翻译,如有差异,请以英文原文为准。

AhR regulation of amyloid beta-induced inflammation in astrocyte cells.

AhR regulation of amyloid beta-induced inflammation in astrocyte cells.

AhR regulation of amyloid beta-induced inflammation in astrocyte cells.

AhR regulation of amyloid beta-induced inflammation in astrocyte cells.

Introduction: Amyloid beta (Aβ) plaques, tau tangles, and neuroinflammation are common features present in Alzheimer's Disease (AD), and glial cells are essential mediators of the inflammatory reaction. Aryl hydrocarbon receptor (AhR), a transcription factor engaged in regulation of immune function, may be involved in the pathogenesis of AD, through modulation of neuroinflammation. This study explores how AhR affects astrocyte function in response to inflammatory stimuli, with emphasis on Aβ.

Methods and results: In primary hippocampal astrocyte cultures from wild type (WT, C57BL6/J) or AhR germline knockout (AhRKO) mice, pretreatment with the AhR agonist, 6-Formylindolo[3,2-b] carbazole (FICZ), attenuated Aβ-induction of reactive astrocyte development, characterized by decreased astrocyte complement C3 expression and decreased proinflammatory cytokine release. In addition, Aβ exposure exacerbated TNF-a cytokine release and increased GFAP immunoreactivity in astrocytes derived from AhRKO mice. In response to Aβ injection into the mouse hippocampus in vivo, AhRKO mice demonstrated increased astrocyte hypertrophy, reinforcing AhR function in regulating astrocyte responses to neuroinflammation.

Discussion: These findings suggest that AhR activation in astrocytes attenuates development of the neuroinflammatory state, and identifies AhR as an interesting therapeutic target to mitigate neuroinflammation and the progression of AD.

求助全文
通过发布文献求助,成功后即可免费获取论文全文。 去求助
来源期刊
CiteScore
7.90
自引率
3.80%
发文量
627
审稿时长
6-12 weeks
期刊介绍: Frontiers in Cellular Neuroscience is a leading journal in its field, publishing rigorously peer-reviewed research that advances our understanding of the cellular mechanisms underlying cell function in the nervous system across all species. Specialty Chief Editors Egidio D‘Angelo at the University of Pavia and Christian Hansel at the University of Chicago are supported by an outstanding Editorial Board of international researchers. This multidisciplinary open-access journal is at the forefront of disseminating and communicating scientific knowledge and impactful discoveries to researchers, academics, clinicians and the public worldwide.
×
引用
GB/T 7714-2015
复制
MLA
复制
APA
复制
导出至
BibTeX EndNote RefMan NoteFirst NoteExpress
×
提示
您的信息不完整,为了账户安全,请先补充。
现在去补充
×
提示
您因"违规操作"
具体请查看互助需知
我知道了
×
提示
确定
请完成安全验证×
copy
已复制链接
快去分享给好友吧!
我知道了
右上角分享
点击右上角分享
0
联系我们:info@booksci.cn Book学术提供免费学术资源搜索服务,方便国内外学者检索中英文文献。致力于提供最便捷和优质的服务体验。 Copyright © 2023 布克学术 All rights reserved.
京ICP备2023020795号-1
ghs 京公网安备 11010802042870号
Book学术文献互助
Book学术文献互助群
群 号:604180095
Book学术官方微信