通过GPX4/NRF2途径,靶向prmt1介导的TAF15甲基化,通过抑制铁下沉来保护心肌梗死。

IF 4.4 2区 医学 Q1 GENETICS & HEREDITY
Guanshen Huang, Liwei He, Bishan Liang, Mingjian Gao, Jianming Huang, Hao Xia, Xinyu Li, Hai Li, Yunjun Ruan
{"title":"通过GPX4/NRF2途径,靶向prmt1介导的TAF15甲基化,通过抑制铁下沉来保护心肌梗死。","authors":"Guanshen Huang, Liwei He, Bishan Liang, Mingjian Gao, Jianming Huang, Hao Xia, Xinyu Li, Hai Li, Yunjun Ruan","doi":"10.1186/s13148-025-01935-8","DOIUrl":null,"url":null,"abstract":"<p><strong>Background: </strong>Acute myocardial infarction (AMI) remains a leading cause of morbidity and mortality worldwide. Ferroptosis, an iron-dependent form of regulated cell death, plays a crucial role in AMI progression. However, the molecular mechanisms regulating ferroptosis in AMI remain poorly understood. This study aims to investigate the role and potential regulatory mechanism of TAF15 in AMI.</p><p><strong>Methods: </strong>Bioinformatics analysis of gene expression datasets was conducted to identify differentially expressed genes in AMI samples. TAF15 expression was evaluated in clinical AMI patient blood samples, ischemia/reperfusion (I/R)-treated HL-1 cardiomyocytes, and myocardial tissues from the AMI mouse model using qRT-PCR and Western blot analyses. Gain- and loss-of-function experiments were performed to assess the effects of TAF15 and PRMT1 on myocardial injury, oxidative stress, and ferroptosis markers (Fe<sup>2</sup>⁺, MDA, GSH, GPX4, ROS) using electrocardiography, histopathology, CCK-8, EdU, TUNEL, ELISA, flow cytometry, qRT-PCR, and Western blot assays. Mechanistic studies, including luciferase reporter assays, chromatin immunoprecipitation (ChIP-qPCR), and bisulfite sequencing, were conducted to examine PRMT1-mediated TAF15 methylation and its regulatory effects.</p><p><strong>Results: </strong>TAF15 was significantly downregulated in AMI, as observed in patient samples and experimental models. Functionally, TAF15 overexpression significantly improved myocardial function by inhibiting ferroptosis. Notably, TAF15 overexpression restored GPX4 and NRF2 expression, reduced Fe<sup>2</sup>⁺ accumulation and lipid peroxidation (MDA levels), and increased GSH levels in both HL-1 cardiomyocytes and AMI mouse model. Mechanistic investigations revealed that TAF15 interacted with NRF2, enhancing TAF15 transcription and subsequently activating the GPX4/NRF2 axis, which protects against ferroptosis-induced cardiomyocyte death. Additionally, PRMT1 negatively regulated TAF15 via hypermethylation. PRMT1 knockdown significantly upregulated TAF15 expression, leading to reduced ferroptosis and improved cardiac function.</p><p><strong>Conclusions: </strong>This study establishes TAF15 as a novel regulator of ferroptosis in AMI, activating the GPX4/NRF2 pathway to mitigate oxidative stress and myocardial injury. Furthermore, PRMT1-mediated TAF15 hypermethylation promotes ferroptosis, thereby exacerbating myocardial damage. These findings suggest that targeting the PRMT1/TAF15/GPX4-NRF2 axis represents a promising therapeutic strategy for AMI treatment by inhibiting ferroptotic cell death and improving cardiac function.</p>","PeriodicalId":10366,"journal":{"name":"Clinical Epigenetics","volume":"17 1","pages":"129"},"PeriodicalIF":4.4000,"publicationDate":"2025-07-22","publicationTypes":"Journal Article","fieldsOfStudy":null,"isOpenAccess":false,"openAccessPdf":"https://www.ncbi.nlm.nih.gov/pmc/articles/PMC12285139/pdf/","citationCount":"0","resultStr":"{\"title\":\"Targeting PRMT1-mediated methylation of TAF15 to protect against myocardial infarction by inhibiting ferroptosis via the GPX4/NRF2 pathway.\",\"authors\":\"Guanshen Huang, Liwei He, Bishan Liang, Mingjian Gao, Jianming Huang, Hao Xia, Xinyu Li, Hai Li, Yunjun Ruan\",\"doi\":\"10.1186/s13148-025-01935-8\",\"DOIUrl\":null,\"url\":null,\"abstract\":\"<p><strong>Background: </strong>Acute myocardial infarction (AMI) remains a leading cause of morbidity and mortality worldwide. Ferroptosis, an iron-dependent form of regulated cell death, plays a crucial role in AMI progression. However, the molecular mechanisms regulating ferroptosis in AMI remain poorly understood. This study aims to investigate the role and potential regulatory mechanism of TAF15 in AMI.</p><p><strong>Methods: </strong>Bioinformatics analysis of gene expression datasets was conducted to identify differentially expressed genes in AMI samples. TAF15 expression was evaluated in clinical AMI patient blood samples, ischemia/reperfusion (I/R)-treated HL-1 cardiomyocytes, and myocardial tissues from the AMI mouse model using qRT-PCR and Western blot analyses. Gain- and loss-of-function experiments were performed to assess the effects of TAF15 and PRMT1 on myocardial injury, oxidative stress, and ferroptosis markers (Fe<sup>2</sup>⁺, MDA, GSH, GPX4, ROS) using electrocardiography, histopathology, CCK-8, EdU, TUNEL, ELISA, flow cytometry, qRT-PCR, and Western blot assays. Mechanistic studies, including luciferase reporter assays, chromatin immunoprecipitation (ChIP-qPCR), and bisulfite sequencing, were conducted to examine PRMT1-mediated TAF15 methylation and its regulatory effects.</p><p><strong>Results: </strong>TAF15 was significantly downregulated in AMI, as observed in patient samples and experimental models. Functionally, TAF15 overexpression significantly improved myocardial function by inhibiting ferroptosis. Notably, TAF15 overexpression restored GPX4 and NRF2 expression, reduced Fe<sup>2</sup>⁺ accumulation and lipid peroxidation (MDA levels), and increased GSH levels in both HL-1 cardiomyocytes and AMI mouse model. Mechanistic investigations revealed that TAF15 interacted with NRF2, enhancing TAF15 transcription and subsequently activating the GPX4/NRF2 axis, which protects against ferroptosis-induced cardiomyocyte death. Additionally, PRMT1 negatively regulated TAF15 via hypermethylation. PRMT1 knockdown significantly upregulated TAF15 expression, leading to reduced ferroptosis and improved cardiac function.</p><p><strong>Conclusions: </strong>This study establishes TAF15 as a novel regulator of ferroptosis in AMI, activating the GPX4/NRF2 pathway to mitigate oxidative stress and myocardial injury. Furthermore, PRMT1-mediated TAF15 hypermethylation promotes ferroptosis, thereby exacerbating myocardial damage. These findings suggest that targeting the PRMT1/TAF15/GPX4-NRF2 axis represents a promising therapeutic strategy for AMI treatment by inhibiting ferroptotic cell death and improving cardiac function.</p>\",\"PeriodicalId\":10366,\"journal\":{\"name\":\"Clinical Epigenetics\",\"volume\":\"17 1\",\"pages\":\"129\"},\"PeriodicalIF\":4.4000,\"publicationDate\":\"2025-07-22\",\"publicationTypes\":\"Journal Article\",\"fieldsOfStudy\":null,\"isOpenAccess\":false,\"openAccessPdf\":\"https://www.ncbi.nlm.nih.gov/pmc/articles/PMC12285139/pdf/\",\"citationCount\":\"0\",\"resultStr\":null,\"platform\":\"Semanticscholar\",\"paperid\":null,\"PeriodicalName\":\"Clinical Epigenetics\",\"FirstCategoryId\":\"3\",\"ListUrlMain\":\"https://doi.org/10.1186/s13148-025-01935-8\",\"RegionNum\":2,\"RegionCategory\":\"医学\",\"ArticlePicture\":[],\"TitleCN\":null,\"AbstractTextCN\":null,\"PMCID\":null,\"EPubDate\":\"\",\"PubModel\":\"\",\"JCR\":\"Q1\",\"JCRName\":\"GENETICS & HEREDITY\",\"Score\":null,\"Total\":0}","platform":"Semanticscholar","paperid":null,"PeriodicalName":"Clinical Epigenetics","FirstCategoryId":"3","ListUrlMain":"https://doi.org/10.1186/s13148-025-01935-8","RegionNum":2,"RegionCategory":"医学","ArticlePicture":[],"TitleCN":null,"AbstractTextCN":null,"PMCID":null,"EPubDate":"","PubModel":"","JCR":"Q1","JCRName":"GENETICS & HEREDITY","Score":null,"Total":0}
引用次数: 0

摘要

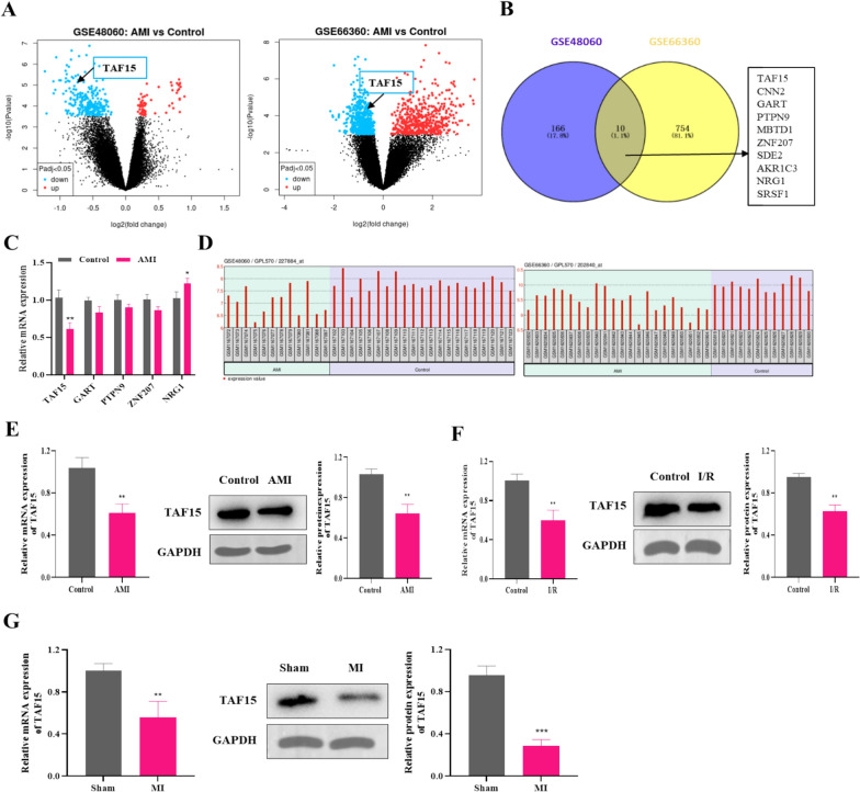
背景:急性心肌梗死(AMI)仍然是世界范围内发病率和死亡率的主要原因。铁凋亡是一种铁依赖性的细胞死亡形式,在AMI的进展中起着至关重要的作用。然而,AMI中调节铁下垂的分子机制仍然知之甚少。本研究旨在探讨TAF15在AMI中的作用及可能的调控机制。方法:对基因表达数据集进行生物信息学分析,鉴定AMI样本中差异表达基因。采用qRT-PCR和Western blot分析,在AMI临床患者血液样本、缺血/再灌注(I/R)处理的HL-1心肌细胞和AMI小鼠模型心肌组织中评估TAF15的表达。通过心电图、组织病理学、CCK-8、EdU、TUNEL、ELISA、流式细胞术、qRT-PCR和Western blot检测,进行功能获得和功能丧失实验,评估TAF15和PRMT1对心肌损伤、氧化应激和铁死亡标志物(Fe2 +、MDA、GSH、GPX4、ROS)的影响。机制研究,包括荧光素酶报告基因检测、染色质免疫沉淀(ChIP-qPCR)和亚硫酸酯测序,研究了prmt1介导的TAF15甲基化及其调控作用。结果:在AMI患者样本和实验模型中均观察到TAF15明显下调。功能上,TAF15过表达通过抑制铁下垂显著改善心肌功能。值得注意的是,在HL-1心肌细胞和AMI小鼠模型中,TAF15过表达恢复了GPX4和NRF2的表达,减少了Fe2 +的积累和脂质过氧化(MDA水平),增加了GSH水平。机制研究表明,TAF15与NRF2相互作用,增强TAF15的转录,随后激活GPX4/NRF2轴,从而保护心肌细胞免受铁中毒诱导的死亡。此外,PRMT1通过高甲基化负调控TAF15。PRMT1敲低显著上调TAF15表达,导致铁下垂减少,心功能改善。结论:本研究确立了TAF15作为AMI中铁下沉的一种新的调节因子,激活GPX4/NRF2通路,减轻氧化应激和心肌损伤。此外,prmt1介导的TAF15高甲基化促进铁下垂,从而加剧心肌损伤。这些发现表明,靶向PRMT1/TAF15/GPX4-NRF2轴通过抑制铁细胞死亡和改善心功能,是一种很有前景的AMI治疗策略。
本文章由计算机程序翻译,如有差异,请以英文原文为准。

Targeting PRMT1-mediated methylation of TAF15 to protect against myocardial infarction by inhibiting ferroptosis via the GPX4/NRF2 pathway.

Targeting PRMT1-mediated methylation of TAF15 to protect against myocardial infarction by inhibiting ferroptosis via the GPX4/NRF2 pathway.

Targeting PRMT1-mediated methylation of TAF15 to protect against myocardial infarction by inhibiting ferroptosis via the GPX4/NRF2 pathway.

Targeting PRMT1-mediated methylation of TAF15 to protect against myocardial infarction by inhibiting ferroptosis via the GPX4/NRF2 pathway.

Background: Acute myocardial infarction (AMI) remains a leading cause of morbidity and mortality worldwide. Ferroptosis, an iron-dependent form of regulated cell death, plays a crucial role in AMI progression. However, the molecular mechanisms regulating ferroptosis in AMI remain poorly understood. This study aims to investigate the role and potential regulatory mechanism of TAF15 in AMI.

Methods: Bioinformatics analysis of gene expression datasets was conducted to identify differentially expressed genes in AMI samples. TAF15 expression was evaluated in clinical AMI patient blood samples, ischemia/reperfusion (I/R)-treated HL-1 cardiomyocytes, and myocardial tissues from the AMI mouse model using qRT-PCR and Western blot analyses. Gain- and loss-of-function experiments were performed to assess the effects of TAF15 and PRMT1 on myocardial injury, oxidative stress, and ferroptosis markers (Fe2⁺, MDA, GSH, GPX4, ROS) using electrocardiography, histopathology, CCK-8, EdU, TUNEL, ELISA, flow cytometry, qRT-PCR, and Western blot assays. Mechanistic studies, including luciferase reporter assays, chromatin immunoprecipitation (ChIP-qPCR), and bisulfite sequencing, were conducted to examine PRMT1-mediated TAF15 methylation and its regulatory effects.

Results: TAF15 was significantly downregulated in AMI, as observed in patient samples and experimental models. Functionally, TAF15 overexpression significantly improved myocardial function by inhibiting ferroptosis. Notably, TAF15 overexpression restored GPX4 and NRF2 expression, reduced Fe2⁺ accumulation and lipid peroxidation (MDA levels), and increased GSH levels in both HL-1 cardiomyocytes and AMI mouse model. Mechanistic investigations revealed that TAF15 interacted with NRF2, enhancing TAF15 transcription and subsequently activating the GPX4/NRF2 axis, which protects against ferroptosis-induced cardiomyocyte death. Additionally, PRMT1 negatively regulated TAF15 via hypermethylation. PRMT1 knockdown significantly upregulated TAF15 expression, leading to reduced ferroptosis and improved cardiac function.

Conclusions: This study establishes TAF15 as a novel regulator of ferroptosis in AMI, activating the GPX4/NRF2 pathway to mitigate oxidative stress and myocardial injury. Furthermore, PRMT1-mediated TAF15 hypermethylation promotes ferroptosis, thereby exacerbating myocardial damage. These findings suggest that targeting the PRMT1/TAF15/GPX4-NRF2 axis represents a promising therapeutic strategy for AMI treatment by inhibiting ferroptotic cell death and improving cardiac function.

求助全文
通过发布文献求助,成功后即可免费获取论文全文。 去求助
来源期刊
自引率
5.30%
发文量
150
期刊介绍: Clinical Epigenetics, the official journal of the Clinical Epigenetics Society, is an open access, peer-reviewed journal that encompasses all aspects of epigenetic principles and mechanisms in relation to human disease, diagnosis and therapy. Clinical trials and research in disease model organisms are particularly welcome.
×
引用
GB/T 7714-2015
复制
MLA
复制
APA
复制
导出至
BibTeX EndNote RefMan NoteFirst NoteExpress
×
提示
您的信息不完整,为了账户安全,请先补充。
现在去补充
×
提示
您因"违规操作"
具体请查看互助需知
我知道了
×
提示
确定
请完成安全验证×
copy
已复制链接
快去分享给好友吧!
我知道了
右上角分享
点击右上角分享
0
联系我们:info@booksci.cn Book学术提供免费学术资源搜索服务,方便国内外学者检索中英文文献。致力于提供最便捷和优质的服务体验。 Copyright © 2023 布克学术 All rights reserved.
京ICP备2023020795号-1
ghs 京公网安备 11010802042870号
Book学术文献互助
Book学术文献互助群
群 号:604180095
Book学术官方微信