以红系为主的骨髓增生异常肿瘤表现出独特的基因组景观,在venetoclaxs为基础的治疗后预后较差

IF 13.4 1区 医学 Q1 HEMATOLOGY
Alexandre Bazinet, Sanam Loghavi, Yue Wei, Alex Bataller, Koji Sasaki, Naszrin Arani, Faezeh Darbaniyan, Kelly Chien, Danielle Hammond, Ian Bouligny, Rashmi Kanagal-Shamanna, Natthakan Thongon, Guilin Tang, Samuel Urrutia, Tapan Kadia, Courtney DiNardo, Naval Daver, Nicholas Short, Ghayas Issa, Naveen Pemmaraju, Elias Jabbour, Sa A. Wang, Wei Wang, Gautam Borthakur, Carlos Bueso-Ramos, Farhad Ravandi, L. Jeffrey Medeiros, Hagop Kantarjian, Guillermo Garcia-Manero, Guillermo Montalban-Bravo
{"title":"以红系为主的骨髓增生异常肿瘤表现出独特的基因组景观,在venetoclaxs为基础的治疗后预后较差","authors":"Alexandre Bazinet, Sanam Loghavi, Yue Wei, Alex Bataller, Koji Sasaki, Naszrin Arani, Faezeh Darbaniyan, Kelly Chien, Danielle Hammond, Ian Bouligny, Rashmi Kanagal-Shamanna, Natthakan Thongon, Guilin Tang, Samuel Urrutia, Tapan Kadia, Courtney DiNardo, Naval Daver, Nicholas Short, Ghayas Issa, Naveen Pemmaraju, Elias Jabbour, Sa A. Wang, Wei Wang, Gautam Borthakur, Carlos Bueso-Ramos, Farhad Ravandi, L. Jeffrey Medeiros, Hagop Kantarjian, Guillermo Garcia-Manero, Guillermo Montalban-Bravo","doi":"10.1038/s41375-025-02711-6","DOIUrl":null,"url":null,"abstract":"Erythroid differentiation confers BCL-XL dependence and venetoclax resistance in acute myeloid leukemia (AML). However, whether myelodysplastic neoplasms (MDS) with erythroid predominance (EP), defined by ≥50% erythroid bone marrow elements, have distinct biology and drug sensitivities remains unknown. To study this, we evaluated an MDS patient cohort (n = 371) and showed that EP MDS (n = 67, 18%) are characterized by higher TP53 (multihit TP53: 36% vs 17%, p = 0.004), BCOR and WT1 and lower ASXL1 and SRSF2 mutation frequencies compared to non-EP (NEP) MDS (n = 304, 82%). TP53-mutant variant allele frequencies and allelic states correlated with erythroid population expansions. EP MDS was characterized by 3 genetic subgroups with distinct survival (TP53 mutant: 11.4 months; splicing mutant: not reached; not otherwise specifiable (NOS): 19.5 months, p < 0.001). EP MDS had a higher incidence of leukemic transformation (32% vs 12%, p = 0.040) and worse survival (8.3 months vs not reached, p = 0.041) after HMA-venetoclax therapy among 112 HMA-venetoclax-treated MDS patients. Expansion of erythroid populations during venetoclax failure was observed in 11 (33%) patients. EP MDS had higher BCL-XL expression levels at the RNA and protein levels compared to NEP MDS. These data support the dynamic assessment of erythroid predominance in MDS and warrant evaluation of BCL-XL inhibitors in these patients.","PeriodicalId":18109,"journal":{"name":"Leukemia","volume":"39 9","pages":"2256-2265"},"PeriodicalIF":13.4000,"publicationDate":"2025-07-21","publicationTypes":"Journal Article","fieldsOfStudy":null,"isOpenAccess":false,"openAccessPdf":"","citationCount":"0","resultStr":"{\"title\":\"Erythroid-predominant myelodysplastic neoplasms exhibit a distinct genomic landscape with poor outcomes after venetoclax-based therapy\",\"authors\":\"Alexandre Bazinet, Sanam Loghavi, Yue Wei, Alex Bataller, Koji Sasaki, Naszrin Arani, Faezeh Darbaniyan, Kelly Chien, Danielle Hammond, Ian Bouligny, Rashmi Kanagal-Shamanna, Natthakan Thongon, Guilin Tang, Samuel Urrutia, Tapan Kadia, Courtney DiNardo, Naval Daver, Nicholas Short, Ghayas Issa, Naveen Pemmaraju, Elias Jabbour, Sa A. Wang, Wei Wang, Gautam Borthakur, Carlos Bueso-Ramos, Farhad Ravandi, L. Jeffrey Medeiros, Hagop Kantarjian, Guillermo Garcia-Manero, Guillermo Montalban-Bravo\",\"doi\":\"10.1038/s41375-025-02711-6\",\"DOIUrl\":null,\"url\":null,\"abstract\":\"Erythroid differentiation confers BCL-XL dependence and venetoclax resistance in acute myeloid leukemia (AML). However, whether myelodysplastic neoplasms (MDS) with erythroid predominance (EP), defined by ≥50% erythroid bone marrow elements, have distinct biology and drug sensitivities remains unknown. To study this, we evaluated an MDS patient cohort (n = 371) and showed that EP MDS (n = 67, 18%) are characterized by higher TP53 (multihit TP53: 36% vs 17%, p = 0.004), BCOR and WT1 and lower ASXL1 and SRSF2 mutation frequencies compared to non-EP (NEP) MDS (n = 304, 82%). TP53-mutant variant allele frequencies and allelic states correlated with erythroid population expansions. EP MDS was characterized by 3 genetic subgroups with distinct survival (TP53 mutant: 11.4 months; splicing mutant: not reached; not otherwise specifiable (NOS): 19.5 months, p < 0.001). EP MDS had a higher incidence of leukemic transformation (32% vs 12%, p = 0.040) and worse survival (8.3 months vs not reached, p = 0.041) after HMA-venetoclax therapy among 112 HMA-venetoclax-treated MDS patients. Expansion of erythroid populations during venetoclax failure was observed in 11 (33%) patients. EP MDS had higher BCL-XL expression levels at the RNA and protein levels compared to NEP MDS. These data support the dynamic assessment of erythroid predominance in MDS and warrant evaluation of BCL-XL inhibitors in these patients.\",\"PeriodicalId\":18109,\"journal\":{\"name\":\"Leukemia\",\"volume\":\"39 9\",\"pages\":\"2256-2265\"},\"PeriodicalIF\":13.4000,\"publicationDate\":\"2025-07-21\",\"publicationTypes\":\"Journal Article\",\"fieldsOfStudy\":null,\"isOpenAccess\":false,\"openAccessPdf\":\"\",\"citationCount\":\"0\",\"resultStr\":null,\"platform\":\"Semanticscholar\",\"paperid\":null,\"PeriodicalName\":\"Leukemia\",\"FirstCategoryId\":\"3\",\"ListUrlMain\":\"https://www.nature.com/articles/s41375-025-02711-6\",\"RegionNum\":1,\"RegionCategory\":\"医学\",\"ArticlePicture\":[],\"TitleCN\":null,\"AbstractTextCN\":null,\"PMCID\":null,\"EPubDate\":\"\",\"PubModel\":\"\",\"JCR\":\"Q1\",\"JCRName\":\"HEMATOLOGY\",\"Score\":null,\"Total\":0}","platform":"Semanticscholar","paperid":null,"PeriodicalName":"Leukemia","FirstCategoryId":"3","ListUrlMain":"https://www.nature.com/articles/s41375-025-02711-6","RegionNum":1,"RegionCategory":"医学","ArticlePicture":[],"TitleCN":null,"AbstractTextCN":null,"PMCID":null,"EPubDate":"","PubModel":"","JCR":"Q1","JCRName":"HEMATOLOGY","Score":null,"Total":0}
引用次数: 0

摘要

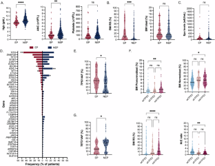
在急性髓性白血病(AML)中,红系分化赋予BCL-XL依赖性和venetoclax耐药性。然而,具有红系优势(EP)的骨髓增生异常肿瘤(MDS)是否具有明显的生物学和药物敏感性尚不清楚,红系骨髓因子≥50%。为了研究这一点,我们评估了一个MDS患者队列(n = 371),发现EP MDS (n = 67, 18%)的特点是TP53(多hit TP53: 36% vs 17%, p = 0.004)、BCOR和WT1高于非EP (NEP) MDS (n = 304, 82%), ASXL1和SRSF2突变频率低。tp53突变型等位基因频率和等位基因状态与红系群体扩增相关。EP MDS以3个遗传亚群为特征,生存期不同(TP53突变体:11.4个月;剪接突变体:未达到;未明确(NOS): 19.5个月,p < 0.001)。在112例HMA-venetoclax治疗的MDS患者中,HMA-venetoclax治疗后EP MDS的白血病转化发生率更高(32% vs 12%, p = 0.040),生存期更差(8.3个月vs未达到,p = 0.041)。11例(33%)患者在venetoclax失败时观察到红系种群扩大。与NEP MDS相比,EP MDS在RNA和蛋白质水平上表达更高的BCL-XL。这些数据支持MDS中红系优势的动态评估,并为这些患者中BCL-XL抑制剂的评估提供了依据。
本文章由计算机程序翻译,如有差异,请以英文原文为准。

Erythroid-predominant myelodysplastic neoplasms exhibit a distinct genomic landscape with poor outcomes after venetoclax-based therapy

Erythroid-predominant myelodysplastic neoplasms exhibit a distinct genomic landscape with poor outcomes after venetoclax-based therapy

Erythroid-predominant myelodysplastic neoplasms exhibit a distinct genomic landscape with poor outcomes after venetoclax-based therapy
Erythroid differentiation confers BCL-XL dependence and venetoclax resistance in acute myeloid leukemia (AML). However, whether myelodysplastic neoplasms (MDS) with erythroid predominance (EP), defined by ≥50% erythroid bone marrow elements, have distinct biology and drug sensitivities remains unknown. To study this, we evaluated an MDS patient cohort (n = 371) and showed that EP MDS (n = 67, 18%) are characterized by higher TP53 (multihit TP53: 36% vs 17%, p = 0.004), BCOR and WT1 and lower ASXL1 and SRSF2 mutation frequencies compared to non-EP (NEP) MDS (n = 304, 82%). TP53-mutant variant allele frequencies and allelic states correlated with erythroid population expansions. EP MDS was characterized by 3 genetic subgroups with distinct survival (TP53 mutant: 11.4 months; splicing mutant: not reached; not otherwise specifiable (NOS): 19.5 months, p < 0.001). EP MDS had a higher incidence of leukemic transformation (32% vs 12%, p = 0.040) and worse survival (8.3 months vs not reached, p = 0.041) after HMA-venetoclax therapy among 112 HMA-venetoclax-treated MDS patients. Expansion of erythroid populations during venetoclax failure was observed in 11 (33%) patients. EP MDS had higher BCL-XL expression levels at the RNA and protein levels compared to NEP MDS. These data support the dynamic assessment of erythroid predominance in MDS and warrant evaluation of BCL-XL inhibitors in these patients.
求助全文
通过发布文献求助,成功后即可免费获取论文全文。 去求助
来源期刊
Leukemia
Leukemia 医学-血液学
CiteScore
18.10
自引率
3.50%
发文量
270
审稿时长
3-6 weeks
期刊介绍: Title: Leukemia Journal Overview: Publishes high-quality, peer-reviewed research Covers all aspects of research and treatment of leukemia and allied diseases Includes studies of normal hemopoiesis due to comparative relevance Topics of Interest: Oncogenes Growth factors Stem cells Leukemia genomics Cell cycle Signal transduction Molecular targets for therapy And more Content Types: Original research articles Reviews Letters Correspondence Comments elaborating on significant advances and covering topical issues
×
引用
GB/T 7714-2015
复制
MLA
复制
APA
复制
导出至
BibTeX EndNote RefMan NoteFirst NoteExpress
×
提示
您的信息不完整,为了账户安全,请先补充。
现在去补充
×
提示
您因"违规操作"
具体请查看互助需知
我知道了
×
提示
确定
请完成安全验证×
copy
已复制链接
快去分享给好友吧!
我知道了
右上角分享
点击右上角分享
0
联系我们:info@booksci.cn Book学术提供免费学术资源搜索服务,方便国内外学者检索中英文文献。致力于提供最便捷和优质的服务体验。 Copyright © 2023 布克学术 All rights reserved.
京ICP备2023020795号-1
ghs 京公网安备 11010802042870号
Book学术文献互助
Book学术文献互助群
群 号:604180095
Book学术官方微信