热应激靶向并降解BCR::ABL1癌蛋白以克服费城染色体阳性急性淋巴细胞白血病的耐药

IF 13.4 1区 医学 Q1 HEMATOLOGY
Chang Yang, Yuan-Yuan Kang, Chen-Ying Zhu, Yafang Ma, Pei-Han Yu, Tao Yang, Yong-Qin Liu, Ze-Yan Zhang, Noriyuki Suzuki, Yasumitsu Ogra, Mikael Björklund, Hua Naranmandura
{"title":"热应激靶向并降解BCR::ABL1癌蛋白以克服费城染色体阳性急性淋巴细胞白血病的耐药","authors":"Chang Yang, Yuan-Yuan Kang, Chen-Ying Zhu, Yafang Ma, Pei-Han Yu, Tao Yang, Yong-Qin Liu, Ze-Yan Zhang, Noriyuki Suzuki, Yasumitsu Ogra, Mikael Björklund, Hua Naranmandura","doi":"10.1038/s41375-025-02709-0","DOIUrl":null,"url":null,"abstract":"BCR::ABL1 oncofusion protein drives Philadelphia-chromosome positive acute lymphoblastic leukemia (Ph+ ALL), making it a critical therapeutic target. Tyrosine kinase inhibitors (TKIs) targeting BCR::ABL1 have revolutionized the treatment of Ph+ ALL patients. However, mutations in the kinase domain of BCR::ABL1 commonly impair the sensitivity to TKIs, resulting in drug resistance and poor prognosis in Ph+ ALL. Here we report that heat stress selectively destabilizes BCR::ABL1 and its common drug-resistant mutants without affecting the native BCR and ABL proteins through inducing liquid-to-solid phase transition. Mechanistic studies revealed that heat stress facilitated recruitment of BCR::ABL1 signaling components (e.g., SHIP2, Sts1, PI3K-p85α and Shc) in a kinase activity dependent manner and stimulated BCR::ABL1 oligomerization through its coiled-coil domain, resulting in formation of a large, thermally unstable signaling complex. This process triggers non-canonical K27-linked ubiquitination mediated by c-Cbl E3 ubiquitin ligase, ultimately leading to BCR::ABL1 degradation via the ubiquitin-proteasome pathway. Functionally, heat stress effectively suppressed proliferation of BCR::ABL1-driven leukemia cells, including drug resistant mutants in vitro and decreased tumor burden in vivo. Our findings established that thermal-based therapy as a novel strategy to selectively target and degrade both unmutated and drug-resistant BCR::ABL1 oncoproteins, offering a promising adjuvant approach to overcome TKI resistance in Ph+ ALL.","PeriodicalId":18109,"journal":{"name":"Leukemia","volume":"39 9","pages":"2140-2151"},"PeriodicalIF":13.4000,"publicationDate":"2025-07-22","publicationTypes":"Journal Article","fieldsOfStudy":null,"isOpenAccess":false,"openAccessPdf":"https://www.nature.comhttps://www.nature.com/articles/s41375-025-02709-0.pdf","citationCount":"0","resultStr":"{\"title\":\"Heat stress targets and degrades BCR::ABL1 oncoproteins to overcome drug-resistance in Philadelphia chromosome-positive acute lymphoblastic leukemia\",\"authors\":\"Chang Yang, Yuan-Yuan Kang, Chen-Ying Zhu, Yafang Ma, Pei-Han Yu, Tao Yang, Yong-Qin Liu, Ze-Yan Zhang, Noriyuki Suzuki, Yasumitsu Ogra, Mikael Björklund, Hua Naranmandura\",\"doi\":\"10.1038/s41375-025-02709-0\",\"DOIUrl\":null,\"url\":null,\"abstract\":\"BCR::ABL1 oncofusion protein drives Philadelphia-chromosome positive acute lymphoblastic leukemia (Ph+ ALL), making it a critical therapeutic target. Tyrosine kinase inhibitors (TKIs) targeting BCR::ABL1 have revolutionized the treatment of Ph+ ALL patients. However, mutations in the kinase domain of BCR::ABL1 commonly impair the sensitivity to TKIs, resulting in drug resistance and poor prognosis in Ph+ ALL. Here we report that heat stress selectively destabilizes BCR::ABL1 and its common drug-resistant mutants without affecting the native BCR and ABL proteins through inducing liquid-to-solid phase transition. Mechanistic studies revealed that heat stress facilitated recruitment of BCR::ABL1 signaling components (e.g., SHIP2, Sts1, PI3K-p85α and Shc) in a kinase activity dependent manner and stimulated BCR::ABL1 oligomerization through its coiled-coil domain, resulting in formation of a large, thermally unstable signaling complex. This process triggers non-canonical K27-linked ubiquitination mediated by c-Cbl E3 ubiquitin ligase, ultimately leading to BCR::ABL1 degradation via the ubiquitin-proteasome pathway. Functionally, heat stress effectively suppressed proliferation of BCR::ABL1-driven leukemia cells, including drug resistant mutants in vitro and decreased tumor burden in vivo. Our findings established that thermal-based therapy as a novel strategy to selectively target and degrade both unmutated and drug-resistant BCR::ABL1 oncoproteins, offering a promising adjuvant approach to overcome TKI resistance in Ph+ ALL.\",\"PeriodicalId\":18109,\"journal\":{\"name\":\"Leukemia\",\"volume\":\"39 9\",\"pages\":\"2140-2151\"},\"PeriodicalIF\":13.4000,\"publicationDate\":\"2025-07-22\",\"publicationTypes\":\"Journal Article\",\"fieldsOfStudy\":null,\"isOpenAccess\":false,\"openAccessPdf\":\"https://www.nature.comhttps://www.nature.com/articles/s41375-025-02709-0.pdf\",\"citationCount\":\"0\",\"resultStr\":null,\"platform\":\"Semanticscholar\",\"paperid\":null,\"PeriodicalName\":\"Leukemia\",\"FirstCategoryId\":\"3\",\"ListUrlMain\":\"https://www.nature.com/articles/s41375-025-02709-0\",\"RegionNum\":1,\"RegionCategory\":\"医学\",\"ArticlePicture\":[],\"TitleCN\":null,\"AbstractTextCN\":null,\"PMCID\":null,\"EPubDate\":\"\",\"PubModel\":\"\",\"JCR\":\"Q1\",\"JCRName\":\"HEMATOLOGY\",\"Score\":null,\"Total\":0}","platform":"Semanticscholar","paperid":null,"PeriodicalName":"Leukemia","FirstCategoryId":"3","ListUrlMain":"https://www.nature.com/articles/s41375-025-02709-0","RegionNum":1,"RegionCategory":"医学","ArticlePicture":[],"TitleCN":null,"AbstractTextCN":null,"PMCID":null,"EPubDate":"","PubModel":"","JCR":"Q1","JCRName":"HEMATOLOGY","Score":null,"Total":0}
引用次数: 0

摘要

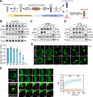
BCR::ABL1混淆蛋白驱动philadelphia -染色体阳性急性淋巴细胞白血病(Ph+ ALL),使其成为关键的治疗靶点。靶向BCR::ABL1的酪氨酸激酶抑制剂(TKIs)已经彻底改变了Ph+ ALL患者的治疗。然而,在Ph+ ALL中,BCR::ABL1激酶结构域的突变通常会损害TKIs的敏感性,导致耐药和预后不良。在这里,我们报道了热应激选择性地破坏BCR::ABL1及其常见的耐药突变体的稳定性,而不影响天然BCR和ABL蛋白,通过诱导液相到固相转变。机制研究表明,热应激促进BCR::ABL1信号成分(如SHIP2、Sts1、PI3K-p85α和Shc)以激酶活性依赖的方式募集,并通过其线圈结构域刺激BCR::ABL1寡聚化,导致形成一个大的、热不稳定的信号复合物。这一过程触发了由c-Cbl E3泛素连接酶介导的非规范k27连锁泛素化,最终通过泛素-蛋白酶体途径导致BCR::ABL1降解。在功能上,热应激在体外有效抑制BCR:: abl1驱动的白血病细胞(包括耐药突变体)的增殖,并在体内降低肿瘤负荷。我们的研究结果表明,热疗法是一种选择性靶向和降解未突变和耐药BCR::ABL1癌蛋白的新策略,为克服Ph+ ALL中TKI耐药提供了一种有希望的辅助方法。
本文章由计算机程序翻译,如有差异,请以英文原文为准。

Heat stress targets and degrades BCR::ABL1 oncoproteins to overcome drug-resistance in Philadelphia chromosome-positive acute lymphoblastic leukemia

Heat stress targets and degrades BCR::ABL1 oncoproteins to overcome drug-resistance in Philadelphia chromosome-positive acute lymphoblastic leukemia

Heat stress targets and degrades BCR::ABL1 oncoproteins to overcome drug-resistance in Philadelphia chromosome-positive acute lymphoblastic leukemia
BCR::ABL1 oncofusion protein drives Philadelphia-chromosome positive acute lymphoblastic leukemia (Ph+ ALL), making it a critical therapeutic target. Tyrosine kinase inhibitors (TKIs) targeting BCR::ABL1 have revolutionized the treatment of Ph+ ALL patients. However, mutations in the kinase domain of BCR::ABL1 commonly impair the sensitivity to TKIs, resulting in drug resistance and poor prognosis in Ph+ ALL. Here we report that heat stress selectively destabilizes BCR::ABL1 and its common drug-resistant mutants without affecting the native BCR and ABL proteins through inducing liquid-to-solid phase transition. Mechanistic studies revealed that heat stress facilitated recruitment of BCR::ABL1 signaling components (e.g., SHIP2, Sts1, PI3K-p85α and Shc) in a kinase activity dependent manner and stimulated BCR::ABL1 oligomerization through its coiled-coil domain, resulting in formation of a large, thermally unstable signaling complex. This process triggers non-canonical K27-linked ubiquitination mediated by c-Cbl E3 ubiquitin ligase, ultimately leading to BCR::ABL1 degradation via the ubiquitin-proteasome pathway. Functionally, heat stress effectively suppressed proliferation of BCR::ABL1-driven leukemia cells, including drug resistant mutants in vitro and decreased tumor burden in vivo. Our findings established that thermal-based therapy as a novel strategy to selectively target and degrade both unmutated and drug-resistant BCR::ABL1 oncoproteins, offering a promising adjuvant approach to overcome TKI resistance in Ph+ ALL.
求助全文
通过发布文献求助,成功后即可免费获取论文全文。 去求助
来源期刊
Leukemia
Leukemia 医学-血液学
CiteScore
18.10
自引率
3.50%
发文量
270
审稿时长
3-6 weeks
期刊介绍: Title: Leukemia Journal Overview: Publishes high-quality, peer-reviewed research Covers all aspects of research and treatment of leukemia and allied diseases Includes studies of normal hemopoiesis due to comparative relevance Topics of Interest: Oncogenes Growth factors Stem cells Leukemia genomics Cell cycle Signal transduction Molecular targets for therapy And more Content Types: Original research articles Reviews Letters Correspondence Comments elaborating on significant advances and covering topical issues
×
引用
GB/T 7714-2015
复制
MLA
复制
APA
复制
导出至
BibTeX EndNote RefMan NoteFirst NoteExpress
×
提示
您的信息不完整,为了账户安全,请先补充。
现在去补充
×
提示
您因"违规操作"
具体请查看互助需知
我知道了
×
提示
确定
请完成安全验证×
copy
已复制链接
快去分享给好友吧!
我知道了
右上角分享
点击右上角分享
0
联系我们:info@booksci.cn Book学术提供免费学术资源搜索服务,方便国内外学者检索中英文文献。致力于提供最便捷和优质的服务体验。 Copyright © 2023 布克学术 All rights reserved.
京ICP备2023020795号-1
ghs 京公网安备 11010802042870号
Book学术文献互助
Book学术文献互助群
群 号:604180095
Book学术官方微信