MitSorter:基于差异甲基化的mtDNA和NuMT - ONT读取准确区分的独立工具。

IF 2.8 Q2 MATHEMATICAL & COMPUTATIONAL BIOLOGY
Bioinformatics advances Pub Date : 2025-07-10 eCollection Date: 2025-01-01 DOI:10.1093/bioadv/vbaf135
Sharon Natasha Cox, Angelo Sante Varvara, Graziano Pesole
{"title":"MitSorter:基于差异甲基化的mtDNA和NuMT - ONT读取准确区分的独立工具。","authors":"Sharon Natasha Cox, Angelo Sante Varvara, Graziano Pesole","doi":"10.1093/bioadv/vbaf135","DOIUrl":null,"url":null,"abstract":"<p><strong>Motivation: </strong>The accurate differentiation between mitochondrial DNA (mtDNA) and nuclear mitochondrial DNA segments (NuMTs) is a critical challenge in studies involving mitochondrial disorders. Mapping the mtDNA mutation spectrum and quantifying heteroplasmy are complex tasks when using next-generation sequencing methods, mostly due to NuMTs contamination in data analysis.</p><p><strong>Results: </strong>Here, we present a novel, easy-to-use standalone command-line tool designed to reliably discriminate long reads originated by either mtDNA or NuMTs and generated by Oxford Nanopore Technologies (ONT) sequencing based on the known lack of CpG methylation in human mtDNA. MitSorter aligns the reads to the mitochondrial genome incorporating base modification calls directly from raw POD5 files. The resulting BAM file is then partitioned into two separate BAM files: one containing unmethylated reads and the other containing methylated reads. We show that MitSorter analysis can provide a more accurate landscape of the mtDNA mutation profile. We describe here the tool's features, computational framework, validation approach, and its potential applications in other genomic research areas.</p><p><strong>Availability and implementation: </strong>Source code and documentation, are available at https://github.com/asvarvara/MitSorter.</p>","PeriodicalId":72368,"journal":{"name":"Bioinformatics advances","volume":"5 1","pages":"vbaf135"},"PeriodicalIF":2.8000,"publicationDate":"2025-07-10","publicationTypes":"Journal Article","fieldsOfStudy":null,"isOpenAccess":false,"openAccessPdf":"https://www.ncbi.nlm.nih.gov/pmc/articles/PMC12275464/pdf/","citationCount":"0","resultStr":"{\"title\":\"MitSorter: a standalone tool for accurate discrimination of mtDNA and NuMT ONT reads based on differential methylation.\",\"authors\":\"Sharon Natasha Cox, Angelo Sante Varvara, Graziano Pesole\",\"doi\":\"10.1093/bioadv/vbaf135\",\"DOIUrl\":null,\"url\":null,\"abstract\":\"<p><strong>Motivation: </strong>The accurate differentiation between mitochondrial DNA (mtDNA) and nuclear mitochondrial DNA segments (NuMTs) is a critical challenge in studies involving mitochondrial disorders. Mapping the mtDNA mutation spectrum and quantifying heteroplasmy are complex tasks when using next-generation sequencing methods, mostly due to NuMTs contamination in data analysis.</p><p><strong>Results: </strong>Here, we present a novel, easy-to-use standalone command-line tool designed to reliably discriminate long reads originated by either mtDNA or NuMTs and generated by Oxford Nanopore Technologies (ONT) sequencing based on the known lack of CpG methylation in human mtDNA. MitSorter aligns the reads to the mitochondrial genome incorporating base modification calls directly from raw POD5 files. The resulting BAM file is then partitioned into two separate BAM files: one containing unmethylated reads and the other containing methylated reads. We show that MitSorter analysis can provide a more accurate landscape of the mtDNA mutation profile. We describe here the tool's features, computational framework, validation approach, and its potential applications in other genomic research areas.</p><p><strong>Availability and implementation: </strong>Source code and documentation, are available at https://github.com/asvarvara/MitSorter.</p>\",\"PeriodicalId\":72368,\"journal\":{\"name\":\"Bioinformatics advances\",\"volume\":\"5 1\",\"pages\":\"vbaf135\"},\"PeriodicalIF\":2.8000,\"publicationDate\":\"2025-07-10\",\"publicationTypes\":\"Journal Article\",\"fieldsOfStudy\":null,\"isOpenAccess\":false,\"openAccessPdf\":\"https://www.ncbi.nlm.nih.gov/pmc/articles/PMC12275464/pdf/\",\"citationCount\":\"0\",\"resultStr\":null,\"platform\":\"Semanticscholar\",\"paperid\":null,\"PeriodicalName\":\"Bioinformatics advances\",\"FirstCategoryId\":\"1085\",\"ListUrlMain\":\"https://doi.org/10.1093/bioadv/vbaf135\",\"RegionNum\":0,\"RegionCategory\":null,\"ArticlePicture\":[],\"TitleCN\":null,\"AbstractTextCN\":null,\"PMCID\":null,\"EPubDate\":\"2025/1/1 0:00:00\",\"PubModel\":\"eCollection\",\"JCR\":\"Q2\",\"JCRName\":\"MATHEMATICAL & COMPUTATIONAL BIOLOGY\",\"Score\":null,\"Total\":0}","platform":"Semanticscholar","paperid":null,"PeriodicalName":"Bioinformatics advances","FirstCategoryId":"1085","ListUrlMain":"https://doi.org/10.1093/bioadv/vbaf135","RegionNum":0,"RegionCategory":null,"ArticlePicture":[],"TitleCN":null,"AbstractTextCN":null,"PMCID":null,"EPubDate":"2025/1/1 0:00:00","PubModel":"eCollection","JCR":"Q2","JCRName":"MATHEMATICAL & COMPUTATIONAL BIOLOGY","Score":null,"Total":0}
引用次数: 0

摘要

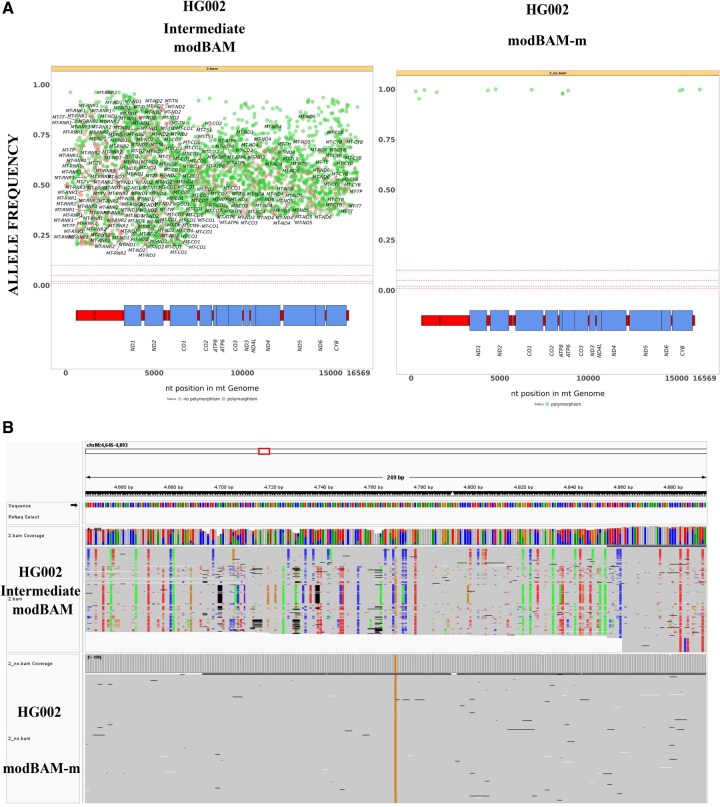
动机:准确区分线粒体DNA (mtDNA)和核线粒体DNA片段(NuMTs)是线粒体疾病研究中的一个关键挑战。当使用下一代测序方法时,绘制mtDNA突变谱和定量异质性是一项复杂的任务,主要是由于数据分析中的numt污染。结果:在这里,我们提出了一个新颖的,易于使用的独立命令行工具,旨在可靠地区分由mtDNA或numt起源的长读段,并由牛津纳米孔技术(ONT)基于人类mtDNA中已知的CpG甲基化缺失测序产生。MitSorter将读取到的序列与直接来自原始POD5文件的线粒体基因组结合碱基修饰调用进行比对。然后将生成的BAM文件划分为两个独立的BAM文件:一个包含未甲基化的读取,另一个包含甲基化的读取。我们表明,MitSorter分析可以提供更准确的mtDNA突变概况。本文描述了该工具的特点、计算框架、验证方法及其在其他基因组研究领域的潜在应用。可用性和实现:源代码和文档,可从https://github.com/asvarvara/MitSorter获得。
本文章由计算机程序翻译,如有差异,请以英文原文为准。

MitSorter: a standalone tool for accurate discrimination of mtDNA and NuMT ONT reads based on differential methylation.

MitSorter: a standalone tool for accurate discrimination of mtDNA and NuMT ONT reads based on differential methylation.

MitSorter: a standalone tool for accurate discrimination of mtDNA and NuMT ONT reads based on differential methylation.

Motivation: The accurate differentiation between mitochondrial DNA (mtDNA) and nuclear mitochondrial DNA segments (NuMTs) is a critical challenge in studies involving mitochondrial disorders. Mapping the mtDNA mutation spectrum and quantifying heteroplasmy are complex tasks when using next-generation sequencing methods, mostly due to NuMTs contamination in data analysis.

Results: Here, we present a novel, easy-to-use standalone command-line tool designed to reliably discriminate long reads originated by either mtDNA or NuMTs and generated by Oxford Nanopore Technologies (ONT) sequencing based on the known lack of CpG methylation in human mtDNA. MitSorter aligns the reads to the mitochondrial genome incorporating base modification calls directly from raw POD5 files. The resulting BAM file is then partitioned into two separate BAM files: one containing unmethylated reads and the other containing methylated reads. We show that MitSorter analysis can provide a more accurate landscape of the mtDNA mutation profile. We describe here the tool's features, computational framework, validation approach, and its potential applications in other genomic research areas.

Availability and implementation: Source code and documentation, are available at https://github.com/asvarvara/MitSorter.

求助全文
通过发布文献求助,成功后即可免费获取论文全文。 去求助
来源期刊
CiteScore
1.60
自引率
0.00%
发文量
0
×
引用
GB/T 7714-2015
复制
MLA
复制
APA
复制
导出至
BibTeX EndNote RefMan NoteFirst NoteExpress
×
提示
您的信息不完整,为了账户安全,请先补充。
现在去补充
×
提示
您因"违规操作"
具体请查看互助需知
我知道了
×
提示
确定
请完成安全验证×
copy
已复制链接
快去分享给好友吧!
我知道了
右上角分享
点击右上角分享
0
联系我们:info@booksci.cn Book学术提供免费学术资源搜索服务,方便国内外学者检索中英文文献。致力于提供最便捷和优质的服务体验。 Copyright © 2023 布克学术 All rights reserved.
京ICP备2023020795号-1
ghs 京公网安备 11010802042870号
Book学术文献互助
Book学术文献互助群
群 号:604180095
Book学术官方微信