CFI-400945与电离辐射对三阴性乳腺癌DNA损伤反应的影响

IF 1.7 4区 医学 Q4 ONCOLOGY
Translational cancer research Pub Date : 2025-06-30 Epub Date: 2025-06-18 DOI:10.21037/tcr-2024-2495
Harjot Athwal, Vasudeva Bhat, Alison L Allan, Armen Parsyan
{"title":"CFI-400945与电离辐射对三阴性乳腺癌DNA损伤反应的影响","authors":"Harjot Athwal, Vasudeva Bhat, Alison L Allan, Armen Parsyan","doi":"10.21037/tcr-2024-2495","DOIUrl":null,"url":null,"abstract":"<p><p>Breast cancer is the leading cause of cancer-related morbidity and mortality in women. Triple-negative breast cancer (TNBC) is the most aggressive subtype of breast cancer, often resistant to therapies including radiation treatment (RT). Developing new strategies for TNBC treatment is of paramount importance. In our previous studies, we have shown that a novel drug, Polo-like kinase 4 inhibitor CFI-400945, acts synergistically with RT to enhance antiproliferative effects in TNBC. Since one of the main anticancer mechanisms of RT is deoxyribonucleic acid (DNA) damage with ensuing DNA damage response (DDR) activation, in the current study, we aimed to investigate if and how CFI-400945 modulates DDR in response to RT. Using MDA-MB-231 and MDA-MB-468 TNBC cell lines, we investigated the levels and the foci formation of γ-H2AX, Ku70 and Rad51 proteins-the markers of DNA damage, non-homologous end joining (NHEJ) and homologous recombination (HR) repair pathways, respectively. We demonstrate that RT induces sustained DNA damage that is not further meaningfully enhanced or prolonged by CFI-400945. We also observed cell-line-dependent differences in the timing of activation of NHEJ and HR pathways in response to RT, and that CFI-400945 might lead to impeding RT-induced NHEJ pathway activation or result in earlier activation of the HR pathway. Notably, despite activation of the DDR responses, DNA damage persisted for 24 or more hours after RT. While some of these observations were cell-line dependent (emphasizing known molecular heterogeneity of TNBC), we highlight that canonical DDR pathways activity in response to RT might be inefficient and modulated by drugs, such as CFI-400945-a cancer cell vulnerability that warrants further investigations for better understanding the biology of TNBC, its responses to treatment and novel drug development.</p>","PeriodicalId":23216,"journal":{"name":"Translational cancer research","volume":"14 6","pages":"3822-3832"},"PeriodicalIF":1.7000,"publicationDate":"2025-06-30","publicationTypes":"Journal Article","fieldsOfStudy":null,"isOpenAccess":false,"openAccessPdf":"https://www.ncbi.nlm.nih.gov/pmc/articles/PMC12268609/pdf/","citationCount":"0","resultStr":"{\"title\":\"Investigation of effects of CFI-400945 and ionizing radiation on DNA damage response in triple-negative breast cancer.\",\"authors\":\"Harjot Athwal, Vasudeva Bhat, Alison L Allan, Armen Parsyan\",\"doi\":\"10.21037/tcr-2024-2495\",\"DOIUrl\":null,\"url\":null,\"abstract\":\"<p><p>Breast cancer is the leading cause of cancer-related morbidity and mortality in women. Triple-negative breast cancer (TNBC) is the most aggressive subtype of breast cancer, often resistant to therapies including radiation treatment (RT). Developing new strategies for TNBC treatment is of paramount importance. In our previous studies, we have shown that a novel drug, Polo-like kinase 4 inhibitor CFI-400945, acts synergistically with RT to enhance antiproliferative effects in TNBC. Since one of the main anticancer mechanisms of RT is deoxyribonucleic acid (DNA) damage with ensuing DNA damage response (DDR) activation, in the current study, we aimed to investigate if and how CFI-400945 modulates DDR in response to RT. Using MDA-MB-231 and MDA-MB-468 TNBC cell lines, we investigated the levels and the foci formation of γ-H2AX, Ku70 and Rad51 proteins-the markers of DNA damage, non-homologous end joining (NHEJ) and homologous recombination (HR) repair pathways, respectively. We demonstrate that RT induces sustained DNA damage that is not further meaningfully enhanced or prolonged by CFI-400945. We also observed cell-line-dependent differences in the timing of activation of NHEJ and HR pathways in response to RT, and that CFI-400945 might lead to impeding RT-induced NHEJ pathway activation or result in earlier activation of the HR pathway. Notably, despite activation of the DDR responses, DNA damage persisted for 24 or more hours after RT. While some of these observations were cell-line dependent (emphasizing known molecular heterogeneity of TNBC), we highlight that canonical DDR pathways activity in response to RT might be inefficient and modulated by drugs, such as CFI-400945-a cancer cell vulnerability that warrants further investigations for better understanding the biology of TNBC, its responses to treatment and novel drug development.</p>\",\"PeriodicalId\":23216,\"journal\":{\"name\":\"Translational cancer research\",\"volume\":\"14 6\",\"pages\":\"3822-3832\"},\"PeriodicalIF\":1.7000,\"publicationDate\":\"2025-06-30\",\"publicationTypes\":\"Journal Article\",\"fieldsOfStudy\":null,\"isOpenAccess\":false,\"openAccessPdf\":\"https://www.ncbi.nlm.nih.gov/pmc/articles/PMC12268609/pdf/\",\"citationCount\":\"0\",\"resultStr\":null,\"platform\":\"Semanticscholar\",\"paperid\":null,\"PeriodicalName\":\"Translational cancer research\",\"FirstCategoryId\":\"3\",\"ListUrlMain\":\"https://doi.org/10.21037/tcr-2024-2495\",\"RegionNum\":4,\"RegionCategory\":\"医学\",\"ArticlePicture\":[],\"TitleCN\":null,\"AbstractTextCN\":null,\"PMCID\":null,\"EPubDate\":\"2025/6/18 0:00:00\",\"PubModel\":\"Epub\",\"JCR\":\"Q4\",\"JCRName\":\"ONCOLOGY\",\"Score\":null,\"Total\":0}","platform":"Semanticscholar","paperid":null,"PeriodicalName":"Translational cancer research","FirstCategoryId":"3","ListUrlMain":"https://doi.org/10.21037/tcr-2024-2495","RegionNum":4,"RegionCategory":"医学","ArticlePicture":[],"TitleCN":null,"AbstractTextCN":null,"PMCID":null,"EPubDate":"2025/6/18 0:00:00","PubModel":"Epub","JCR":"Q4","JCRName":"ONCOLOGY","Score":null,"Total":0}
引用次数: 0

摘要

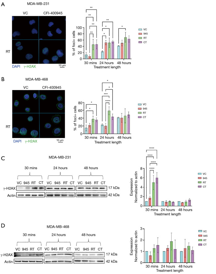
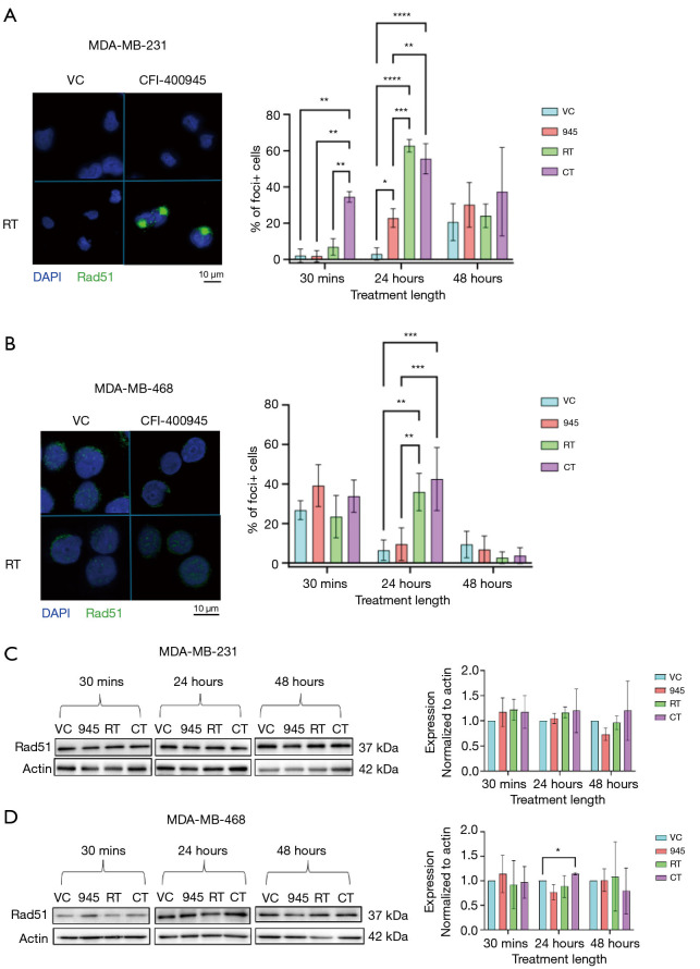
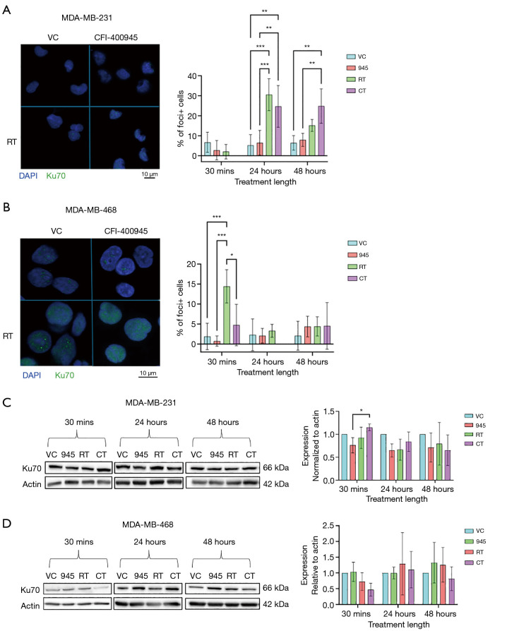
乳腺癌是妇女癌症相关发病和死亡的主要原因。三阴性乳腺癌(TNBC)是最具侵袭性的乳腺癌亚型,通常对包括放射治疗(RT)在内的治疗具有耐药性。制定TNBC治疗的新策略至关重要。在我们之前的研究中,我们已经证明了一种新的药物,polo样激酶4抑制剂CFI-400945,与RT协同作用,增强TNBC的抗增殖作用。由于RT的主要抗癌机制之一是脱氧核糖核酸(DNA)损伤和随后的DNA损伤反应(DDR)激活,因此在本研究中,我们旨在研究CFI-400945是否以及如何调节DDR以响应RT。利用MDA-MB-231和MDA-MB-468 TNBC细胞系,我们分别研究了DNA损伤、非同源末端连接(NHEJ)和同源重组(HR)修复途径的标记γ-H2AX、Ku70和Rad51蛋白的水平和灶形成。我们证明,RT诱导持续的DNA损伤,而CFI-400945不会进一步有意义地增强或延长这种损伤。我们还观察到NHEJ和HR通路在RT反应中激活时间的细胞系依赖性差异,并且CFI-400945可能导致RT诱导的NHEJ通路激活或导致HR通路的早期激活。值得注意的是,尽管激活了DDR反应,但DNA损伤在RT后持续了24小时或更长时间。虽然这些观察结果中的一些是细胞系依赖的(强调已知的TNBC分子异质性),但我们强调,典型的DDR通路响应RT的活性可能是低效的,并受到药物的调节,例如cfi -400945-一种癌细胞脆弱性,值得进一步研究,以更好地了解TNBC的生物学。它对治疗和新药开发的反应。
本文章由计算机程序翻译,如有差异,请以英文原文为准。

Investigation of effects of CFI-400945 and ionizing radiation on DNA damage response in triple-negative breast cancer.

Investigation of effects of CFI-400945 and ionizing radiation on DNA damage response in triple-negative breast cancer.

Investigation of effects of CFI-400945 and ionizing radiation on DNA damage response in triple-negative breast cancer.

Investigation of effects of CFI-400945 and ionizing radiation on DNA damage response in triple-negative breast cancer.

Breast cancer is the leading cause of cancer-related morbidity and mortality in women. Triple-negative breast cancer (TNBC) is the most aggressive subtype of breast cancer, often resistant to therapies including radiation treatment (RT). Developing new strategies for TNBC treatment is of paramount importance. In our previous studies, we have shown that a novel drug, Polo-like kinase 4 inhibitor CFI-400945, acts synergistically with RT to enhance antiproliferative effects in TNBC. Since one of the main anticancer mechanisms of RT is deoxyribonucleic acid (DNA) damage with ensuing DNA damage response (DDR) activation, in the current study, we aimed to investigate if and how CFI-400945 modulates DDR in response to RT. Using MDA-MB-231 and MDA-MB-468 TNBC cell lines, we investigated the levels and the foci formation of γ-H2AX, Ku70 and Rad51 proteins-the markers of DNA damage, non-homologous end joining (NHEJ) and homologous recombination (HR) repair pathways, respectively. We demonstrate that RT induces sustained DNA damage that is not further meaningfully enhanced or prolonged by CFI-400945. We also observed cell-line-dependent differences in the timing of activation of NHEJ and HR pathways in response to RT, and that CFI-400945 might lead to impeding RT-induced NHEJ pathway activation or result in earlier activation of the HR pathway. Notably, despite activation of the DDR responses, DNA damage persisted for 24 or more hours after RT. While some of these observations were cell-line dependent (emphasizing known molecular heterogeneity of TNBC), we highlight that canonical DDR pathways activity in response to RT might be inefficient and modulated by drugs, such as CFI-400945-a cancer cell vulnerability that warrants further investigations for better understanding the biology of TNBC, its responses to treatment and novel drug development.

求助全文
通过发布文献求助,成功后即可免费获取论文全文。 去求助
来源期刊
CiteScore
2.10
自引率
0.00%
发文量
252
期刊介绍: Translational Cancer Research (Transl Cancer Res TCR; Print ISSN: 2218-676X; Online ISSN 2219-6803; http://tcr.amegroups.com/) is an Open Access, peer-reviewed journal, indexed in Science Citation Index Expanded (SCIE). TCR publishes laboratory studies of novel therapeutic interventions as well as clinical trials which evaluate new treatment paradigms for cancer; results of novel research investigations which bridge the laboratory and clinical settings including risk assessment, cellular and molecular characterization, prevention, detection, diagnosis and treatment of human cancers with the overall goal of improving the clinical care of cancer patients. The focus of TCR is original, peer-reviewed, science-based research that successfully advances clinical medicine toward the goal of improving patients'' quality of life. The editors and an international advisory group of scientists and clinician-scientists as well as other experts will hold TCR articles to the high-quality standards. We accept Original Articles as well as Review Articles, Editorials and Brief Articles.
×
引用
GB/T 7714-2015
复制
MLA
复制
APA
复制
导出至
BibTeX EndNote RefMan NoteFirst NoteExpress
×
提示
您的信息不完整,为了账户安全,请先补充。
现在去补充
×
提示
您因"违规操作"
具体请查看互助需知
我知道了
×
提示
确定
请完成安全验证×
copy
已复制链接
快去分享给好友吧!
我知道了
右上角分享
点击右上角分享
0
联系我们:info@booksci.cn Book学术提供免费学术资源搜索服务,方便国内外学者检索中英文文献。致力于提供最便捷和优质的服务体验。 Copyright © 2023 布克学术 All rights reserved.
京ICP备2023020795号-1
ghs 京公网安备 11010802042870号
Book学术文献互助
Book学术文献互助群
群 号:604180095
Book学术官方微信