揭示tam衍生的细胞外囊泡通过Treg极化和免疫抑制在胶质瘤进展中的作用。

IF 7.3 1区 医学 Q1 BIOCHEMISTRY & MOLECULAR BIOLOGY
Shoudan Zhang, Lin Zhang, Ning Guan, Xu Feng, Miaomiao Lu, Yanyun Wang
{"title":"揭示tam衍生的细胞外囊泡通过Treg极化和免疫抑制在胶质瘤进展中的作用。","authors":"Shoudan Zhang, Lin Zhang, Ning Guan, Xu Feng, Miaomiao Lu, Yanyun Wang","doi":"10.1038/s41388-025-03497-8","DOIUrl":null,"url":null,"abstract":"In the context of gliomas, tumor-associated macrophages (TAMs) and regulatory T cells (Tregs) play crucial roles in shaping the tumor microenvironment (TME). This study focused on elucidating the mechanism by which TAM-derived extracellular vesicles (EVs) influence Treg differentiation and contribute to glioma progression. Through comprehensive single-cell RNA sequencing (scRNA-seq) analysis, the glioma TME was characterized by an abundance of TAMs exhibiting M2 polarization and increased Treg differentiation. Notably, TAM EVs were identified as potent inducers of Treg differentiation, with the downregulation of Bactericidal/Permeability-Increasing protein (BPI) being associated with this process. In vivo experiments utilizing a mouse model of glioma further demonstrated that TAM-derived EVs promoted glioma growth by enhancing Treg-mediated immunosuppression while dampening pro-inflammatory responses. This study highlights the critical role of TAM-derived EVs in modulating Treg differentiation and supporting glioma progression, suggesting that interventions targeting TAM EVs or regulating BPI expression could offer novel therapeutic avenues for combating immune suppression and inhibiting glioma development.","PeriodicalId":19524,"journal":{"name":"Oncogene","volume":"44 36","pages":"3364-3385"},"PeriodicalIF":7.3000,"publicationDate":"2025-07-18","publicationTypes":"Journal Article","fieldsOfStudy":null,"isOpenAccess":false,"openAccessPdf":"","citationCount":"0","resultStr":"{\"title\":\"Unveiling the role of TAM-derived extracellular vesicles in glioma progression through Treg polarization and immune suppression\",\"authors\":\"Shoudan Zhang, Lin Zhang, Ning Guan, Xu Feng, Miaomiao Lu, Yanyun Wang\",\"doi\":\"10.1038/s41388-025-03497-8\",\"DOIUrl\":null,\"url\":null,\"abstract\":\"In the context of gliomas, tumor-associated macrophages (TAMs) and regulatory T cells (Tregs) play crucial roles in shaping the tumor microenvironment (TME). This study focused on elucidating the mechanism by which TAM-derived extracellular vesicles (EVs) influence Treg differentiation and contribute to glioma progression. Through comprehensive single-cell RNA sequencing (scRNA-seq) analysis, the glioma TME was characterized by an abundance of TAMs exhibiting M2 polarization and increased Treg differentiation. Notably, TAM EVs were identified as potent inducers of Treg differentiation, with the downregulation of Bactericidal/Permeability-Increasing protein (BPI) being associated with this process. In vivo experiments utilizing a mouse model of glioma further demonstrated that TAM-derived EVs promoted glioma growth by enhancing Treg-mediated immunosuppression while dampening pro-inflammatory responses. This study highlights the critical role of TAM-derived EVs in modulating Treg differentiation and supporting glioma progression, suggesting that interventions targeting TAM EVs or regulating BPI expression could offer novel therapeutic avenues for combating immune suppression and inhibiting glioma development.\",\"PeriodicalId\":19524,\"journal\":{\"name\":\"Oncogene\",\"volume\":\"44 36\",\"pages\":\"3364-3385\"},\"PeriodicalIF\":7.3000,\"publicationDate\":\"2025-07-18\",\"publicationTypes\":\"Journal Article\",\"fieldsOfStudy\":null,\"isOpenAccess\":false,\"openAccessPdf\":\"\",\"citationCount\":\"0\",\"resultStr\":null,\"platform\":\"Semanticscholar\",\"paperid\":null,\"PeriodicalName\":\"Oncogene\",\"FirstCategoryId\":\"3\",\"ListUrlMain\":\"https://www.nature.com/articles/s41388-025-03497-8\",\"RegionNum\":1,\"RegionCategory\":\"医学\",\"ArticlePicture\":[],\"TitleCN\":null,\"AbstractTextCN\":null,\"PMCID\":null,\"EPubDate\":\"\",\"PubModel\":\"\",\"JCR\":\"Q1\",\"JCRName\":\"BIOCHEMISTRY & MOLECULAR BIOLOGY\",\"Score\":null,\"Total\":0}","platform":"Semanticscholar","paperid":null,"PeriodicalName":"Oncogene","FirstCategoryId":"3","ListUrlMain":"https://www.nature.com/articles/s41388-025-03497-8","RegionNum":1,"RegionCategory":"医学","ArticlePicture":[],"TitleCN":null,"AbstractTextCN":null,"PMCID":null,"EPubDate":"","PubModel":"","JCR":"Q1","JCRName":"BIOCHEMISTRY & MOLECULAR BIOLOGY","Score":null,"Total":0}
引用次数: 0

摘要

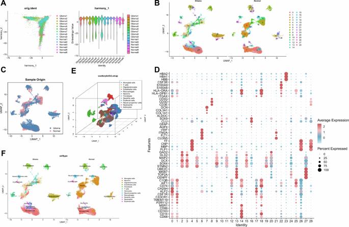
在胶质瘤的背景下,肿瘤相关巨噬细胞(tam)和调节性T细胞(Tregs)在形成肿瘤微环境(TME)中起着至关重要的作用。本研究的重点是阐明tam衍生的细胞外囊泡(EVs)影响Treg分化并促进胶质瘤进展的机制。通过全面的单细胞RNA测序(scRNA-seq)分析,胶质瘤TME的特征是大量的tam表现出M2极化和Treg分化增加。值得注意的是,TAM ev被鉴定为Treg分化的有效诱导剂,其杀菌/通透性增加蛋白(BPI)的下调与这一过程有关。利用小鼠胶质瘤模型的体内实验进一步证明,tam衍生的ev通过增强treg介导的免疫抑制,同时抑制促炎反应,促进胶质瘤的生长。这项研究强调了TAM衍生的ev在调节Treg分化和支持胶质瘤进展中的关键作用,表明针对TAM ev或调节BPI表达的干预可能为对抗免疫抑制和抑制胶质瘤的发展提供新的治疗途径。
本文章由计算机程序翻译,如有差异,请以英文原文为准。

Unveiling the role of TAM-derived extracellular vesicles in glioma progression through Treg polarization and immune suppression

Unveiling the role of TAM-derived extracellular vesicles in glioma progression through Treg polarization and immune suppression
In the context of gliomas, tumor-associated macrophages (TAMs) and regulatory T cells (Tregs) play crucial roles in shaping the tumor microenvironment (TME). This study focused on elucidating the mechanism by which TAM-derived extracellular vesicles (EVs) influence Treg differentiation and contribute to glioma progression. Through comprehensive single-cell RNA sequencing (scRNA-seq) analysis, the glioma TME was characterized by an abundance of TAMs exhibiting M2 polarization and increased Treg differentiation. Notably, TAM EVs were identified as potent inducers of Treg differentiation, with the downregulation of Bactericidal/Permeability-Increasing protein (BPI) being associated with this process. In vivo experiments utilizing a mouse model of glioma further demonstrated that TAM-derived EVs promoted glioma growth by enhancing Treg-mediated immunosuppression while dampening pro-inflammatory responses. This study highlights the critical role of TAM-derived EVs in modulating Treg differentiation and supporting glioma progression, suggesting that interventions targeting TAM EVs or regulating BPI expression could offer novel therapeutic avenues for combating immune suppression and inhibiting glioma development.
求助全文
通过发布文献求助,成功后即可免费获取论文全文。 去求助
来源期刊
Oncogene
Oncogene 医学-生化与分子生物学
CiteScore
15.30
自引率
1.20%
发文量
404
审稿时长
1 months
期刊介绍: Oncogene is dedicated to advancing our understanding of cancer processes through the publication of exceptional research. The journal seeks to disseminate work that challenges conventional theories and contributes to establishing new paradigms in the etio-pathogenesis, diagnosis, treatment, or prevention of cancers. Emphasis is placed on research shedding light on processes driving metastatic spread and providing crucial insights into cancer biology beyond existing knowledge. Areas covered include the cellular and molecular biology of cancer, resistance to cancer therapies, and the development of improved approaches to enhance survival. Oncogene spans the spectrum of cancer biology, from fundamental and theoretical work to translational, applied, and clinical research, including early and late Phase clinical trials, particularly those with biologic and translational endpoints.
×
引用
GB/T 7714-2015
复制
MLA
复制
APA
复制
导出至
BibTeX EndNote RefMan NoteFirst NoteExpress
×
提示
您的信息不完整,为了账户安全,请先补充。
现在去补充
×
提示
您因"违规操作"
具体请查看互助需知
我知道了
×
提示
确定
请完成安全验证×
copy
已复制链接
快去分享给好友吧!
我知道了
右上角分享
点击右上角分享
0
联系我们:info@booksci.cn Book学术提供免费学术资源搜索服务,方便国内外学者检索中英文文献。致力于提供最便捷和优质的服务体验。 Copyright © 2023 布克学术 All rights reserved.
京ICP备2023020795号-1
ghs 京公网安备 11010802042870号
Book学术文献互助
Book学术文献互助群
群 号:604180095
Book学术官方微信