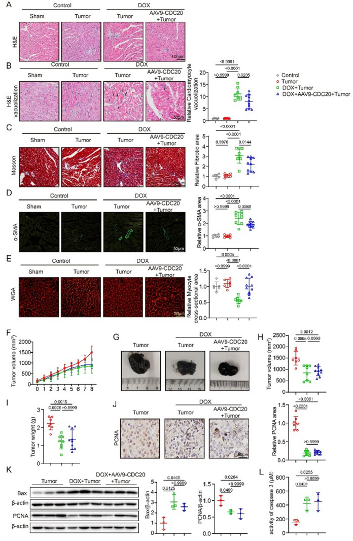
更正:CDC20通过调节CCDC69的降解来保护心脏免受阿霉素诱导的心脏毒性。

IF 10.2 1区 生物学 Q1 BIOCHEMISTRY & MOLECULAR BIOLOGY
Zhenyu Feng, Ningning Zhang, Liang Wang, Xumin Guan, Yunpeng Xie, Yun-Long Xia
{"title":"更正:CDC20通过调节CCDC69的降解来保护心脏免受阿霉素诱导的心脏毒性。","authors":"Zhenyu Feng, Ningning Zhang, Liang Wang, Xumin Guan, Yunpeng Xie, Yun-Long Xia","doi":"10.1186/s11658-025-00767-x","DOIUrl":null,"url":null,"abstract":"","PeriodicalId":9688,"journal":{"name":"Cellular & Molecular Biology Letters","volume":"30 1","pages":"85"},"PeriodicalIF":10.2000,"publicationDate":"2025-07-19","publicationTypes":"Journal Article","fieldsOfStudy":null,"isOpenAccess":false,"openAccessPdf":"https://www.ncbi.nlm.nih.gov/pmc/articles/PMC12276703/pdf/","citationCount":"0","resultStr":"{\"title\":\"Correction: CDC20 protects the heart from doxorubicin-induced cardiotoxicity by modulating CCDC69 degradation.\",\"authors\":\"Zhenyu Feng, Ningning Zhang, Liang Wang, Xumin Guan, Yunpeng Xie, Yun-Long Xia\",\"doi\":\"10.1186/s11658-025-00767-x\",\"DOIUrl\":null,\"url\":null,\"abstract\":\"\",\"PeriodicalId\":9688,\"journal\":{\"name\":\"Cellular & Molecular Biology Letters\",\"volume\":\"30 1\",\"pages\":\"85\"},\"PeriodicalIF\":10.2000,\"publicationDate\":\"2025-07-19\",\"publicationTypes\":\"Journal Article\",\"fieldsOfStudy\":null,\"isOpenAccess\":false,\"openAccessPdf\":\"https://www.ncbi.nlm.nih.gov/pmc/articles/PMC12276703/pdf/\",\"citationCount\":\"0\",\"resultStr\":null,\"platform\":\"Semanticscholar\",\"paperid\":null,\"PeriodicalName\":\"Cellular & Molecular Biology Letters\",\"FirstCategoryId\":\"99\",\"ListUrlMain\":\"https://doi.org/10.1186/s11658-025-00767-x\",\"RegionNum\":1,\"RegionCategory\":\"生物学\",\"ArticlePicture\":[],\"TitleCN\":null,\"AbstractTextCN\":null,\"PMCID\":null,\"EPubDate\":\"\",\"PubModel\":\"\",\"JCR\":\"Q1\",\"JCRName\":\"BIOCHEMISTRY & MOLECULAR BIOLOGY\",\"Score\":null,\"Total\":0}","platform":"Semanticscholar","paperid":null,"PeriodicalName":"Cellular & Molecular Biology Letters","FirstCategoryId":"99","ListUrlMain":"https://doi.org/10.1186/s11658-025-00767-x","RegionNum":1,"RegionCategory":"生物学","ArticlePicture":[],"TitleCN":null,"AbstractTextCN":null,"PMCID":null,"EPubDate":"","PubModel":"","JCR":"Q1","JCRName":"BIOCHEMISTRY & MOLECULAR BIOLOGY","Score":null,"Total":0}
引用次数: 0

摘要

本文章由计算机程序翻译,如有差异,请以英文原文为准。

Correction: CDC20 protects the heart from doxorubicin-induced cardiotoxicity by modulating CCDC69 degradation.

Correction: CDC20 protects the heart from doxorubicin-induced cardiotoxicity by modulating CCDC69 degradation.
求助全文
通过发布文献求助,成功后即可免费获取论文全文。 去求助
来源期刊
Cellular & Molecular Biology Letters
Cellular & Molecular Biology Letters 生物-生化与分子生物学
CiteScore
11.60
自引率
13.30%
发文量
101
审稿时长
3 months
期刊介绍: Cellular & Molecular Biology Letters is an international journal dedicated to the dissemination of fundamental knowledge in all areas of cellular and molecular biology, cancer cell biology, and certain aspects of biochemistry, biophysics and biotechnology.
×
引用
GB/T 7714-2015
复制
MLA
复制
APA
复制
导出至
BibTeX EndNote RefMan NoteFirst NoteExpress
×
提示
您的信息不完整,为了账户安全,请先补充。
现在去补充
×
提示
您因"违规操作"
具体请查看互助需知
我知道了
×
提示
确定
请完成安全验证×
copy
已复制链接
快去分享给好友吧!
我知道了
右上角分享
点击右上角分享
0
联系我们:info@booksci.cn Book学术提供免费学术资源搜索服务,方便国内外学者检索中英文文献。致力于提供最便捷和优质的服务体验。 Copyright © 2023 布克学术 All rights reserved.
京ICP备2023020795号-1
ghs 京公网安备 11010802042870号
Book学术文献互助
Book学术文献互助群
群 号:604180095
Book学术官方微信