斑马鱼遗传lncRNA和circRNA库的综合分析。

IF 2.8 Q2 MATHEMATICAL & COMPUTATIONAL BIOLOGY
Bioinformatics advances Pub Date : 2025-06-12 eCollection Date: 2025-01-01 DOI:10.1093/bioadv/vbaf139
Dheeraj Chandra Joshi, Aakanksha Kadam, Chetana Sachidanandan, Beena Pillai
{"title":"斑马鱼遗传lncRNA和circRNA库的综合分析。","authors":"Dheeraj Chandra Joshi, Aakanksha Kadam, Chetana Sachidanandan, Beena Pillai","doi":"10.1093/bioadv/vbaf139","DOIUrl":null,"url":null,"abstract":"<p><strong>Motivation: </strong>Inherited non-coding RNAs can be the third major component of epigenetic information transfer from one generation to the next. Here, we present a comprehensive resource of lncRNAs and circular RNAs that are inherited, compiled from meta-analysis of zebrafish transcriptomics data and comparative genomics with mouse and human. Maternal and paternal inheritance of mRNA into the zygote is accepted to be an important regulator of embryonic development as well as adult characteristics. Although inheritance of certain specific miRNAs is known, other non-coding RNA inheritance remains less explored.</p><p><strong>Results: </strong>We performed a comprehensive analysis of the inherited lncRNAs and circRNAs in zebrafish. We discovered that nearly 20% of all known lncRNA and 7% of circRNAs are inherited. Many of these lncRNAs are conserved in mammals, and are expressed widely in adult tissues of zebrafish. The male and female gametes carry a highly similar pool of inherited lncRNAs, with only a few sperm/oocyte specific transcripts. The majority of inherited circRNAs originate from genes important for fertilization and can potentially regulate translational processes. Contrary to general belief, the inherited lncRNAs and circRNAs do not undergo degradation en masse coincidental to zygotic genomic activation, suggesting that these RNAs may have more sustained roles in development.</p>","PeriodicalId":72368,"journal":{"name":"Bioinformatics advances","volume":"5 1","pages":"vbaf139"},"PeriodicalIF":2.8000,"publicationDate":"2025-06-12","publicationTypes":"Journal Article","fieldsOfStudy":null,"isOpenAccess":false,"openAccessPdf":"https://www.ncbi.nlm.nih.gov/pmc/articles/PMC12267137/pdf/","citationCount":"0","resultStr":"{\"title\":\"A comprehensive analysis of the inherited lncRNA and circRNA repertoire of zebrafish.\",\"authors\":\"Dheeraj Chandra Joshi, Aakanksha Kadam, Chetana Sachidanandan, Beena Pillai\",\"doi\":\"10.1093/bioadv/vbaf139\",\"DOIUrl\":null,\"url\":null,\"abstract\":\"<p><strong>Motivation: </strong>Inherited non-coding RNAs can be the third major component of epigenetic information transfer from one generation to the next. Here, we present a comprehensive resource of lncRNAs and circular RNAs that are inherited, compiled from meta-analysis of zebrafish transcriptomics data and comparative genomics with mouse and human. Maternal and paternal inheritance of mRNA into the zygote is accepted to be an important regulator of embryonic development as well as adult characteristics. Although inheritance of certain specific miRNAs is known, other non-coding RNA inheritance remains less explored.</p><p><strong>Results: </strong>We performed a comprehensive analysis of the inherited lncRNAs and circRNAs in zebrafish. We discovered that nearly 20% of all known lncRNA and 7% of circRNAs are inherited. Many of these lncRNAs are conserved in mammals, and are expressed widely in adult tissues of zebrafish. The male and female gametes carry a highly similar pool of inherited lncRNAs, with only a few sperm/oocyte specific transcripts. The majority of inherited circRNAs originate from genes important for fertilization and can potentially regulate translational processes. Contrary to general belief, the inherited lncRNAs and circRNAs do not undergo degradation en masse coincidental to zygotic genomic activation, suggesting that these RNAs may have more sustained roles in development.</p>\",\"PeriodicalId\":72368,\"journal\":{\"name\":\"Bioinformatics advances\",\"volume\":\"5 1\",\"pages\":\"vbaf139\"},\"PeriodicalIF\":2.8000,\"publicationDate\":\"2025-06-12\",\"publicationTypes\":\"Journal Article\",\"fieldsOfStudy\":null,\"isOpenAccess\":false,\"openAccessPdf\":\"https://www.ncbi.nlm.nih.gov/pmc/articles/PMC12267137/pdf/\",\"citationCount\":\"0\",\"resultStr\":null,\"platform\":\"Semanticscholar\",\"paperid\":null,\"PeriodicalName\":\"Bioinformatics advances\",\"FirstCategoryId\":\"1085\",\"ListUrlMain\":\"https://doi.org/10.1093/bioadv/vbaf139\",\"RegionNum\":0,\"RegionCategory\":null,\"ArticlePicture\":[],\"TitleCN\":null,\"AbstractTextCN\":null,\"PMCID\":null,\"EPubDate\":\"2025/1/1 0:00:00\",\"PubModel\":\"eCollection\",\"JCR\":\"Q2\",\"JCRName\":\"MATHEMATICAL & COMPUTATIONAL BIOLOGY\",\"Score\":null,\"Total\":0}","platform":"Semanticscholar","paperid":null,"PeriodicalName":"Bioinformatics advances","FirstCategoryId":"1085","ListUrlMain":"https://doi.org/10.1093/bioadv/vbaf139","RegionNum":0,"RegionCategory":null,"ArticlePicture":[],"TitleCN":null,"AbstractTextCN":null,"PMCID":null,"EPubDate":"2025/1/1 0:00:00","PubModel":"eCollection","JCR":"Q2","JCRName":"MATHEMATICAL & COMPUTATIONAL BIOLOGY","Score":null,"Total":0}
引用次数: 0

摘要

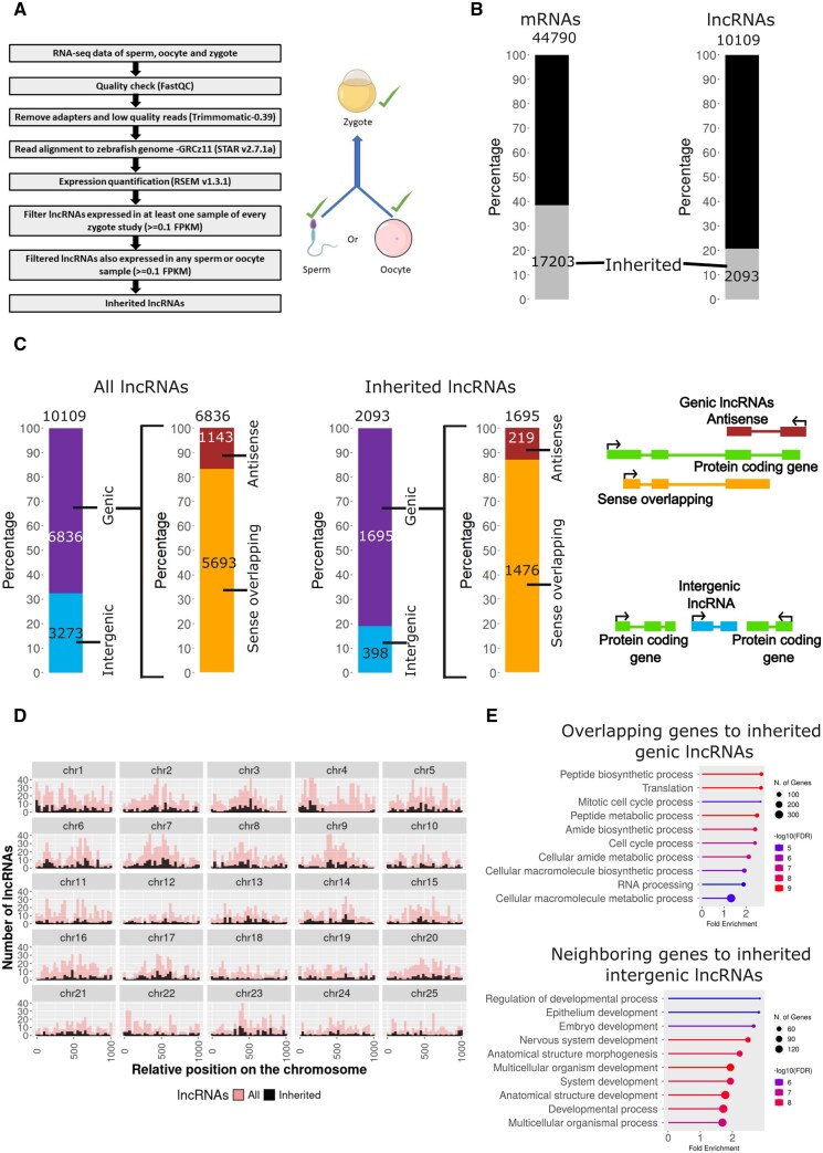
动机:遗传的非编码rna可能是表观遗传信息从一代传递到下一代的第三个主要组成部分。在这里,我们从斑马鱼转录组学数据的荟萃分析和小鼠和人类的比较基因组学中编译了遗传的lncrna和环状rna的综合资源。父母亲将mRNA遗传到受精卵中被认为是胚胎发育和成人特征的重要调节因子。虽然某些特定mirna的遗传是已知的,但其他非编码RNA的遗传仍然较少探索。结果:我们对斑马鱼遗传的lncrna和circrna进行了全面的分析。我们发现近20%的已知lncRNA和7%的circrna是遗传的。这些lncrna中的许多在哺乳动物中是保守的,并且在斑马鱼的成年组织中广泛表达。雄性和雌性配子携带高度相似的遗传lncrna库,只有少数精子/卵母细胞特异性转录本。大多数遗传环状rna起源于对受精重要的基因,并可能调节翻译过程。与普遍看法相反,遗传的lncrna和circrna不会随着合子基因组激活而大量降解,这表明这些rna可能在发育过程中具有更持久的作用。
本文章由计算机程序翻译,如有差异,请以英文原文为准。

A comprehensive analysis of the inherited lncRNA and circRNA repertoire of zebrafish.

A comprehensive analysis of the inherited lncRNA and circRNA repertoire of zebrafish.

A comprehensive analysis of the inherited lncRNA and circRNA repertoire of zebrafish.

A comprehensive analysis of the inherited lncRNA and circRNA repertoire of zebrafish.

Motivation: Inherited non-coding RNAs can be the third major component of epigenetic information transfer from one generation to the next. Here, we present a comprehensive resource of lncRNAs and circular RNAs that are inherited, compiled from meta-analysis of zebrafish transcriptomics data and comparative genomics with mouse and human. Maternal and paternal inheritance of mRNA into the zygote is accepted to be an important regulator of embryonic development as well as adult characteristics. Although inheritance of certain specific miRNAs is known, other non-coding RNA inheritance remains less explored.

Results: We performed a comprehensive analysis of the inherited lncRNAs and circRNAs in zebrafish. We discovered that nearly 20% of all known lncRNA and 7% of circRNAs are inherited. Many of these lncRNAs are conserved in mammals, and are expressed widely in adult tissues of zebrafish. The male and female gametes carry a highly similar pool of inherited lncRNAs, with only a few sperm/oocyte specific transcripts. The majority of inherited circRNAs originate from genes important for fertilization and can potentially regulate translational processes. Contrary to general belief, the inherited lncRNAs and circRNAs do not undergo degradation en masse coincidental to zygotic genomic activation, suggesting that these RNAs may have more sustained roles in development.

求助全文
通过发布文献求助,成功后即可免费获取论文全文。 去求助
来源期刊
CiteScore
1.60
自引率
0.00%
发文量
0
×
引用
GB/T 7714-2015
复制
MLA
复制
APA
复制
导出至
BibTeX EndNote RefMan NoteFirst NoteExpress
×
提示
您的信息不完整,为了账户安全,请先补充。
现在去补充
×
提示
您因"违规操作"
具体请查看互助需知
我知道了
×
提示
确定
请完成安全验证×
copy
已复制链接
快去分享给好友吧!
我知道了
右上角分享
点击右上角分享
0
联系我们:info@booksci.cn Book学术提供免费学术资源搜索服务,方便国内外学者检索中英文文献。致力于提供最便捷和优质的服务体验。 Copyright © 2023 布克学术 All rights reserved.
京ICP备2023020795号-1
ghs 京公网安备 11010802042870号
Book学术文献互助
Book学术文献互助群
群 号:604180095
Book学术官方微信