生物信息学分析确定肺动脉高压发病机制的潜在关键基因- hsph1。

IF 2.5 4区 医学 Q2 CARDIAC & CARDIOVASCULAR SYSTEMS
Pulmonary Circulation Pub Date : 2025-07-16 eCollection Date: 2025-07-01 DOI:10.1002/pul2.70127
Yuelong Ji, Xia Li, Rui Wang, Zhongsu Wang, Guangdong Yu, Conghu Yuan, Xiangnan Li
{"title":"生物信息学分析确定肺动脉高压发病机制的潜在关键基因- hsph1。","authors":"Yuelong Ji, Xia Li, Rui Wang, Zhongsu Wang, Guangdong Yu, Conghu Yuan, Xiangnan Li","doi":"10.1002/pul2.70127","DOIUrl":null,"url":null,"abstract":"<p><p>Pulmonary arterial hypertension (PAH) is a progressive vascular disease characterized by small artery occlusion, increased pulmonary vascular resistance, and right heart failure. HSPH1, a member of the heat shock protein family, has been shown to inhibit protein aggregation but its role in PAH remains unclear. The purpose of this study was to explore the expression pattern and potential mechanism of HSPH1 in PAH, and to provide new diagnostic markers for PAH. In the study differentially expressed genes from two GEO microarray datasets (GSE53408, GSE113439) were analyzed to identify potential biomarkers for PAH. The expression of HSPH1 in normal lung tissue and pulmonary hypertension tissue was verified by bioinformatics and various experiments. This study also validated the potential mechanism of action of HSPH1 in PAH through transfection techniques. In addition, clinical correlation analysis was used to verify whether HSPH1 was correlated with clinical indicators (age, smoking history, hypertension, SII, NLR, PLR). The results showed that the protein level of HSPH1 was significantly increased in the pulmonary artery tissue of rats with pulmonary hypertension. In the plasma of patients with clinical PAH, the expression of HSPH1 mRNA was also observed to be significantly increased, and its expression was also associated with inflammatory markers such as NLR, PLR and SII. In addition, wet experiments found that HSPH1 could promote the proliferation of pulmonary artery smooth muscle cells, promote epithelial-mesenchymal transformation and inhibit apoptosis. These findings suggest that HSPH1 plays a crucial role in PAH progression and may serve as a potential diagnostic biomarker for the disease.</p>","PeriodicalId":20927,"journal":{"name":"Pulmonary Circulation","volume":"15 3","pages":"e70127"},"PeriodicalIF":2.5000,"publicationDate":"2025-07-16","publicationTypes":"Journal Article","fieldsOfStudy":null,"isOpenAccess":false,"openAccessPdf":"https://www.ncbi.nlm.nih.gov/pmc/articles/PMC12267103/pdf/","citationCount":"0","resultStr":"{\"title\":\"Bioinformatics Analysis Identifies a Potential Key Gene in the Pathogenesis of Pulmonary Hypertension-HSPH1.\",\"authors\":\"Yuelong Ji, Xia Li, Rui Wang, Zhongsu Wang, Guangdong Yu, Conghu Yuan, Xiangnan Li\",\"doi\":\"10.1002/pul2.70127\",\"DOIUrl\":null,\"url\":null,\"abstract\":\"<p><p>Pulmonary arterial hypertension (PAH) is a progressive vascular disease characterized by small artery occlusion, increased pulmonary vascular resistance, and right heart failure. HSPH1, a member of the heat shock protein family, has been shown to inhibit protein aggregation but its role in PAH remains unclear. The purpose of this study was to explore the expression pattern and potential mechanism of HSPH1 in PAH, and to provide new diagnostic markers for PAH. In the study differentially expressed genes from two GEO microarray datasets (GSE53408, GSE113439) were analyzed to identify potential biomarkers for PAH. The expression of HSPH1 in normal lung tissue and pulmonary hypertension tissue was verified by bioinformatics and various experiments. This study also validated the potential mechanism of action of HSPH1 in PAH through transfection techniques. In addition, clinical correlation analysis was used to verify whether HSPH1 was correlated with clinical indicators (age, smoking history, hypertension, SII, NLR, PLR). The results showed that the protein level of HSPH1 was significantly increased in the pulmonary artery tissue of rats with pulmonary hypertension. In the plasma of patients with clinical PAH, the expression of HSPH1 mRNA was also observed to be significantly increased, and its expression was also associated with inflammatory markers such as NLR, PLR and SII. In addition, wet experiments found that HSPH1 could promote the proliferation of pulmonary artery smooth muscle cells, promote epithelial-mesenchymal transformation and inhibit apoptosis. These findings suggest that HSPH1 plays a crucial role in PAH progression and may serve as a potential diagnostic biomarker for the disease.</p>\",\"PeriodicalId\":20927,\"journal\":{\"name\":\"Pulmonary Circulation\",\"volume\":\"15 3\",\"pages\":\"e70127\"},\"PeriodicalIF\":2.5000,\"publicationDate\":\"2025-07-16\",\"publicationTypes\":\"Journal Article\",\"fieldsOfStudy\":null,\"isOpenAccess\":false,\"openAccessPdf\":\"https://www.ncbi.nlm.nih.gov/pmc/articles/PMC12267103/pdf/\",\"citationCount\":\"0\",\"resultStr\":null,\"platform\":\"Semanticscholar\",\"paperid\":null,\"PeriodicalName\":\"Pulmonary Circulation\",\"FirstCategoryId\":\"3\",\"ListUrlMain\":\"https://doi.org/10.1002/pul2.70127\",\"RegionNum\":4,\"RegionCategory\":\"医学\",\"ArticlePicture\":[],\"TitleCN\":null,\"AbstractTextCN\":null,\"PMCID\":null,\"EPubDate\":\"2025/7/1 0:00:00\",\"PubModel\":\"eCollection\",\"JCR\":\"Q2\",\"JCRName\":\"CARDIAC & CARDIOVASCULAR SYSTEMS\",\"Score\":null,\"Total\":0}","platform":"Semanticscholar","paperid":null,"PeriodicalName":"Pulmonary Circulation","FirstCategoryId":"3","ListUrlMain":"https://doi.org/10.1002/pul2.70127","RegionNum":4,"RegionCategory":"医学","ArticlePicture":[],"TitleCN":null,"AbstractTextCN":null,"PMCID":null,"EPubDate":"2025/7/1 0:00:00","PubModel":"eCollection","JCR":"Q2","JCRName":"CARDIAC & CARDIOVASCULAR SYSTEMS","Score":null,"Total":0}
引用次数: 0

摘要

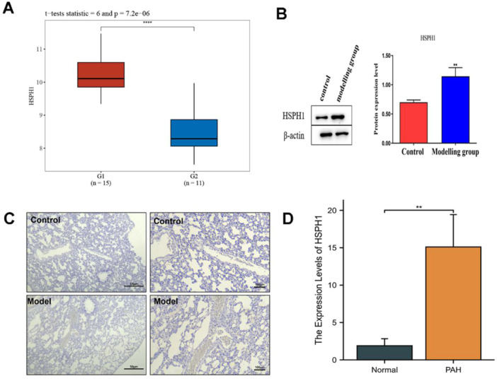
肺动脉高压(PAH)是一种进行性血管疾病,以小动脉闭塞、肺血管阻力增加和右心衰为特征。HSPH1是热休克蛋白家族的一员,已被证明可以抑制蛋白质聚集,但其在PAH中的作用尚不清楚。本研究旨在探讨HSPH1在PAH中的表达模式及其潜在机制,为PAH的诊断提供新的标志物。在这项研究中,我们分析了来自两个GEO微阵列数据集(GSE53408, GSE113439)的差异表达基因,以确定PAH的潜在生物标志物。HSPH1在正常肺组织和肺动脉高压组织中的表达通过生物信息学和各种实验验证。本研究还通过转染技术验证了HSPH1在PAH中的潜在作用机制。此外,通过临床相关性分析验证HSPH1是否与临床指标(年龄、吸烟史、高血压、SII、NLR、PLR)相关。结果显示,肺动脉高压大鼠肺动脉组织中HSPH1蛋白水平明显升高。在临床PAH患者的血浆中,HSPH1 mRNA的表达也明显升高,其表达也与NLR、PLR、SII等炎症标志物相关。湿法实验发现HSPH1能促进肺动脉平滑肌细胞增殖,促进上皮-间质转化,抑制细胞凋亡。这些发现表明,HSPH1在PAH的进展中起着至关重要的作用,可能作为该疾病的潜在诊断生物标志物。
本文章由计算机程序翻译,如有差异,请以英文原文为准。

Bioinformatics Analysis Identifies a Potential Key Gene in the Pathogenesis of Pulmonary Hypertension-HSPH1.

Bioinformatics Analysis Identifies a Potential Key Gene in the Pathogenesis of Pulmonary Hypertension-HSPH1.

Bioinformatics Analysis Identifies a Potential Key Gene in the Pathogenesis of Pulmonary Hypertension-HSPH1.

Bioinformatics Analysis Identifies a Potential Key Gene in the Pathogenesis of Pulmonary Hypertension-HSPH1.

Pulmonary arterial hypertension (PAH) is a progressive vascular disease characterized by small artery occlusion, increased pulmonary vascular resistance, and right heart failure. HSPH1, a member of the heat shock protein family, has been shown to inhibit protein aggregation but its role in PAH remains unclear. The purpose of this study was to explore the expression pattern and potential mechanism of HSPH1 in PAH, and to provide new diagnostic markers for PAH. In the study differentially expressed genes from two GEO microarray datasets (GSE53408, GSE113439) were analyzed to identify potential biomarkers for PAH. The expression of HSPH1 in normal lung tissue and pulmonary hypertension tissue was verified by bioinformatics and various experiments. This study also validated the potential mechanism of action of HSPH1 in PAH through transfection techniques. In addition, clinical correlation analysis was used to verify whether HSPH1 was correlated with clinical indicators (age, smoking history, hypertension, SII, NLR, PLR). The results showed that the protein level of HSPH1 was significantly increased in the pulmonary artery tissue of rats with pulmonary hypertension. In the plasma of patients with clinical PAH, the expression of HSPH1 mRNA was also observed to be significantly increased, and its expression was also associated with inflammatory markers such as NLR, PLR and SII. In addition, wet experiments found that HSPH1 could promote the proliferation of pulmonary artery smooth muscle cells, promote epithelial-mesenchymal transformation and inhibit apoptosis. These findings suggest that HSPH1 plays a crucial role in PAH progression and may serve as a potential diagnostic biomarker for the disease.

求助全文
通过发布文献求助,成功后即可免费获取论文全文。 去求助
来源期刊
Pulmonary Circulation
Pulmonary Circulation Medicine-Pulmonary and Respiratory Medicine
CiteScore
4.20
自引率
11.50%
发文量
153
审稿时长
15 weeks
期刊介绍: Pulmonary Circulation''s main goal is to encourage basic, translational, and clinical research by investigators, physician-scientists, and clinicans, in the hope of increasing survival rates for pulmonary hypertension and other pulmonary vascular diseases worldwide, and developing new therapeutic approaches for the diseases. Freely available online, Pulmonary Circulation allows diverse knowledge of research, techniques, and case studies to reach a wide readership of specialists in order to improve patient care and treatment outcomes.
×
引用
GB/T 7714-2015
复制
MLA
复制
APA
复制
导出至
BibTeX EndNote RefMan NoteFirst NoteExpress
×
提示
您的信息不完整,为了账户安全,请先补充。
现在去补充
×
提示
您因"违规操作"
具体请查看互助需知
我知道了
×
提示
确定
请完成安全验证×
copy
已复制链接
快去分享给好友吧!
我知道了
右上角分享
点击右上角分享
0
联系我们:info@booksci.cn Book学术提供免费学术资源搜索服务,方便国内外学者检索中英文文献。致力于提供最便捷和优质的服务体验。 Copyright © 2023 布克学术 All rights reserved.
京ICP备2023020795号-1
ghs 京公网安备 11010802042870号
Book学术文献互助
Book学术文献互助群
群 号:604180095
Book学术官方微信