YOD1通过去泛素化PKM2调节帕金森病多巴胺神经元的氧化损伤

IF 6.8 1区 医学 Q1 MEDICINE, RESEARCH & EXPERIMENTAL
Xia Zhao, Jinfeng Sun, Fan Chen, Hao Tang, Yuqing Zeng, Luyao Li, Qin Yu, Linjie Chen, Muzaffar Hammad, Xiaoxia Xu, Ziyao Meng, Wei Wang, Guang Liang
{"title":"YOD1通过去泛素化PKM2调节帕金森病多巴胺神经元的氧化损伤","authors":"Xia Zhao,&nbsp;Jinfeng Sun,&nbsp;Fan Chen,&nbsp;Hao Tang,&nbsp;Yuqing Zeng,&nbsp;Luyao Li,&nbsp;Qin Yu,&nbsp;Linjie Chen,&nbsp;Muzaffar Hammad,&nbsp;Xiaoxia Xu,&nbsp;Ziyao Meng,&nbsp;Wei Wang,&nbsp;Guang Liang","doi":"10.1002/ctm2.70420","DOIUrl":null,"url":null,"abstract":"<div>\n \n \n <section>\n \n <h3> Background</h3>\n \n <p>Parkinson's disease (PD) is a common neurodegenerative movement disorder, mainly characterized by the degeneration and loss of dopaminergic neurons in the substantia nigra. Oxidative stress is considered to be a key contributor to dopaminergic neuronal degeneration, triggering a series of downstream events such as mitochondrial dysfunction, neuroinflammation and misfolded protein aggregation, which ultimately exacerbate the development of PD. Deubiquitinating enzymes (DUBs) regulate oxidative stress, but their roles in PD remain unclear.</p>\n </section>\n \n <section>\n \n <h3> Methods</h3>\n \n <p>GEO database analysis and western blotting were used to analyze the expression of YOD1in PD patients and PD mouse models. Genetic knockout (KO) of YOD1 was performed to assess its effects in PD pathogenesis. The substance of YOD1 was measured via co-immunoprecipitation (Co-IP) coupled with LC-MS/MS analysis. Then the effect of YOD1-mediated motor deficits and oxidative damage were investigated using open field test, swimming test, pole test, immunofluorescence (IF) and cellular analyses.</p>\n </section>\n \n <section>\n \n <h3> Results</h3>\n \n <p>YOD1 was highly expressed in PD patients and 6-OHDA-induced PD model mice and mediated reactive oxygen species (ROS) production. YOD1 KO ameliorated motor impairments and oxidative stress in PD model mice. YOD1 directly bound PKM2 and reduces its ubiquitination level by removing the K63-linked ubiquitin chain of PKM2, thereby increasing the tetramer level and reducing the dimer level of PKM2. It then inhibited dimerized PKM2 entry into the nucleus and regulated Nrf2-mediated antioxidant responses, but YOD1 does not change the stability of PKM2 protein.</p>\n </section>\n \n <section>\n \n <h3> Conclusions</h3>\n \n <p>Our study identifies YOD1 as a oxidative-sensitive regulator of PD progression, operating via the YOD1-PKM2-Nrf2 axis. Targeting YOD1 may offer a novel therapeutic strategy for PD.</p>\n </section>\n \n <section>\n \n <h3> Key points</h3>\n \n <div>\n <ul>\n \n <li>YOD1 is highly elevated in different PD model mice and patients with PD.</li>\n \n <li>YOD1 is a key regulator in oxidative stress and PD pathology.</li>\n \n <li>YOD1-deficient exhibit a protective effect on neuronal oxidative injury.</li>\n \n <li>YOD1 targets PKM2-Nrf2 axis in response to oxidative stress.</li>\n </ul>\n </div>\n </section>\n </div>","PeriodicalId":10189,"journal":{"name":"Clinical and Translational Medicine","volume":"15 7","pages":""},"PeriodicalIF":6.8000,"publicationDate":"2025-07-18","publicationTypes":"Journal Article","fieldsOfStudy":null,"isOpenAccess":false,"openAccessPdf":"https://onlinelibrary.wiley.com/doi/epdf/10.1002/ctm2.70420","citationCount":"0","resultStr":"{\"title\":\"YOD1 regulates oxidative damage of dopamine neurons in Parkinson's disease by deubiquitinating PKM2\",\"authors\":\"Xia Zhao,&nbsp;Jinfeng Sun,&nbsp;Fan Chen,&nbsp;Hao Tang,&nbsp;Yuqing Zeng,&nbsp;Luyao Li,&nbsp;Qin Yu,&nbsp;Linjie Chen,&nbsp;Muzaffar Hammad,&nbsp;Xiaoxia Xu,&nbsp;Ziyao Meng,&nbsp;Wei Wang,&nbsp;Guang Liang\",\"doi\":\"10.1002/ctm2.70420\",\"DOIUrl\":null,\"url\":null,\"abstract\":\"<div>\\n \\n \\n <section>\\n \\n <h3> Background</h3>\\n \\n <p>Parkinson's disease (PD) is a common neurodegenerative movement disorder, mainly characterized by the degeneration and loss of dopaminergic neurons in the substantia nigra. Oxidative stress is considered to be a key contributor to dopaminergic neuronal degeneration, triggering a series of downstream events such as mitochondrial dysfunction, neuroinflammation and misfolded protein aggregation, which ultimately exacerbate the development of PD. Deubiquitinating enzymes (DUBs) regulate oxidative stress, but their roles in PD remain unclear.</p>\\n </section>\\n \\n <section>\\n \\n <h3> Methods</h3>\\n \\n <p>GEO database analysis and western blotting were used to analyze the expression of YOD1in PD patients and PD mouse models. Genetic knockout (KO) of YOD1 was performed to assess its effects in PD pathogenesis. The substance of YOD1 was measured via co-immunoprecipitation (Co-IP) coupled with LC-MS/MS analysis. Then the effect of YOD1-mediated motor deficits and oxidative damage were investigated using open field test, swimming test, pole test, immunofluorescence (IF) and cellular analyses.</p>\\n </section>\\n \\n <section>\\n \\n <h3> Results</h3>\\n \\n <p>YOD1 was highly expressed in PD patients and 6-OHDA-induced PD model mice and mediated reactive oxygen species (ROS) production. YOD1 KO ameliorated motor impairments and oxidative stress in PD model mice. YOD1 directly bound PKM2 and reduces its ubiquitination level by removing the K63-linked ubiquitin chain of PKM2, thereby increasing the tetramer level and reducing the dimer level of PKM2. It then inhibited dimerized PKM2 entry into the nucleus and regulated Nrf2-mediated antioxidant responses, but YOD1 does not change the stability of PKM2 protein.</p>\\n </section>\\n \\n <section>\\n \\n <h3> Conclusions</h3>\\n \\n <p>Our study identifies YOD1 as a oxidative-sensitive regulator of PD progression, operating via the YOD1-PKM2-Nrf2 axis. Targeting YOD1 may offer a novel therapeutic strategy for PD.</p>\\n </section>\\n \\n <section>\\n \\n <h3> Key points</h3>\\n \\n <div>\\n <ul>\\n \\n <li>YOD1 is highly elevated in different PD model mice and patients with PD.</li>\\n \\n <li>YOD1 is a key regulator in oxidative stress and PD pathology.</li>\\n \\n <li>YOD1-deficient exhibit a protective effect on neuronal oxidative injury.</li>\\n \\n <li>YOD1 targets PKM2-Nrf2 axis in response to oxidative stress.</li>\\n </ul>\\n </div>\\n </section>\\n </div>\",\"PeriodicalId\":10189,\"journal\":{\"name\":\"Clinical and Translational Medicine\",\"volume\":\"15 7\",\"pages\":\"\"},\"PeriodicalIF\":6.8000,\"publicationDate\":\"2025-07-18\",\"publicationTypes\":\"Journal Article\",\"fieldsOfStudy\":null,\"isOpenAccess\":false,\"openAccessPdf\":\"https://onlinelibrary.wiley.com/doi/epdf/10.1002/ctm2.70420\",\"citationCount\":\"0\",\"resultStr\":null,\"platform\":\"Semanticscholar\",\"paperid\":null,\"PeriodicalName\":\"Clinical and Translational Medicine\",\"FirstCategoryId\":\"3\",\"ListUrlMain\":\"https://onlinelibrary.wiley.com/doi/10.1002/ctm2.70420\",\"RegionNum\":1,\"RegionCategory\":\"医学\",\"ArticlePicture\":[],\"TitleCN\":null,\"AbstractTextCN\":null,\"PMCID\":null,\"EPubDate\":\"\",\"PubModel\":\"\",\"JCR\":\"Q1\",\"JCRName\":\"MEDICINE, RESEARCH & EXPERIMENTAL\",\"Score\":null,\"Total\":0}","platform":"Semanticscholar","paperid":null,"PeriodicalName":"Clinical and Translational Medicine","FirstCategoryId":"3","ListUrlMain":"https://onlinelibrary.wiley.com/doi/10.1002/ctm2.70420","RegionNum":1,"RegionCategory":"医学","ArticlePicture":[],"TitleCN":null,"AbstractTextCN":null,"PMCID":null,"EPubDate":"","PubModel":"","JCR":"Q1","JCRName":"MEDICINE, RESEARCH & EXPERIMENTAL","Score":null,"Total":0}
引用次数: 0

摘要

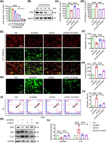
帕金森病(PD)是一种常见的神经退行性运动障碍,主要表现为黑质多巴胺能神经元的变性和丧失。氧化应激被认为是多巴胺能神经元变性的关键因素,引发线粒体功能障碍、神经炎症和错误折叠蛋白聚集等一系列下游事件,最终加剧PD的发展。去泛素化酶(DUBs)调节氧化应激,但其在PD中的作用尚不清楚。方法采用GEO数据库分析和western blotting方法分析yod1在PD患者和PD小鼠模型中的表达。通过YOD1基因敲除(KO)来评估其在PD发病机制中的作用。通过共免疫沉淀(Co-IP)结合LC-MS/MS分析测定YOD1的物质含量。采用开阔场实验、游泳实验、极杆实验、免疫荧光(IF)和细胞分析等方法研究yod1对大鼠运动功能障碍和氧化损伤的影响。结果YOD1在PD患者和6- ohda诱导的PD模型小鼠中高表达,并介导活性氧(ROS)的产生。YOD1 KO可改善PD模型小鼠的运动损伤和氧化应激。YOD1直接结合PKM2,通过去除PKM2的k63连接的泛素链,降低PKM2的泛素化水平,从而提高PKM2的四聚体水平,降低PKM2的二聚体水平。随后,YOD1抑制二聚体PKM2进入细胞核并调节nrf2介导的抗氧化反应,但YOD1不改变PKM2蛋白的稳定性。我们的研究发现YOD1是PD进展的氧化敏感调节剂,通过YOD1- pkm2 - nrf2轴起作用。靶向YOD1可能为PD提供一种新的治疗策略。YOD1在不同PD模型小鼠和PD患者中均高表达。YOD1是氧化应激和PD病理的关键调节因子。yod1缺陷对神经元氧化损伤具有保护作用。YOD1靶向PKM2-Nrf2轴响应氧化应激。
本文章由计算机程序翻译,如有差异,请以英文原文为准。

YOD1 regulates oxidative damage of dopamine neurons in Parkinson's disease by deubiquitinating PKM2

YOD1 regulates oxidative damage of dopamine neurons in Parkinson's disease by deubiquitinating PKM2

Background

Parkinson's disease (PD) is a common neurodegenerative movement disorder, mainly characterized by the degeneration and loss of dopaminergic neurons in the substantia nigra. Oxidative stress is considered to be a key contributor to dopaminergic neuronal degeneration, triggering a series of downstream events such as mitochondrial dysfunction, neuroinflammation and misfolded protein aggregation, which ultimately exacerbate the development of PD. Deubiquitinating enzymes (DUBs) regulate oxidative stress, but their roles in PD remain unclear.

Methods

GEO database analysis and western blotting were used to analyze the expression of YOD1in PD patients and PD mouse models. Genetic knockout (KO) of YOD1 was performed to assess its effects in PD pathogenesis. The substance of YOD1 was measured via co-immunoprecipitation (Co-IP) coupled with LC-MS/MS analysis. Then the effect of YOD1-mediated motor deficits and oxidative damage were investigated using open field test, swimming test, pole test, immunofluorescence (IF) and cellular analyses.

Results

YOD1 was highly expressed in PD patients and 6-OHDA-induced PD model mice and mediated reactive oxygen species (ROS) production. YOD1 KO ameliorated motor impairments and oxidative stress in PD model mice. YOD1 directly bound PKM2 and reduces its ubiquitination level by removing the K63-linked ubiquitin chain of PKM2, thereby increasing the tetramer level and reducing the dimer level of PKM2. It then inhibited dimerized PKM2 entry into the nucleus and regulated Nrf2-mediated antioxidant responses, but YOD1 does not change the stability of PKM2 protein.

Conclusions

Our study identifies YOD1 as a oxidative-sensitive regulator of PD progression, operating via the YOD1-PKM2-Nrf2 axis. Targeting YOD1 may offer a novel therapeutic strategy for PD.

Key points

  • YOD1 is highly elevated in different PD model mice and patients with PD.
  • YOD1 is a key regulator in oxidative stress and PD pathology.
  • YOD1-deficient exhibit a protective effect on neuronal oxidative injury.
  • YOD1 targets PKM2-Nrf2 axis in response to oxidative stress.
求助全文
通过发布文献求助,成功后即可免费获取论文全文。 去求助
来源期刊
CiteScore
15.90
自引率
1.90%
发文量
450
审稿时长
4 weeks
期刊介绍: Clinical and Translational Medicine (CTM) is an international, peer-reviewed, open-access journal dedicated to accelerating the translation of preclinical research into clinical applications and fostering communication between basic and clinical scientists. It highlights the clinical potential and application of various fields including biotechnologies, biomaterials, bioengineering, biomarkers, molecular medicine, omics science, bioinformatics, immunology, molecular imaging, drug discovery, regulation, and health policy. With a focus on the bench-to-bedside approach, CTM prioritizes studies and clinical observations that generate hypotheses relevant to patients and diseases, guiding investigations in cellular and molecular medicine. The journal encourages submissions from clinicians, researchers, policymakers, and industry professionals.
×
引用
GB/T 7714-2015
复制
MLA
复制
APA
复制
导出至
BibTeX EndNote RefMan NoteFirst NoteExpress
×
提示
您的信息不完整,为了账户安全,请先补充。
现在去补充
×
提示
您因"违规操作"
具体请查看互助需知
我知道了
×
提示
确定
请完成安全验证×
copy
已复制链接
快去分享给好友吧!
我知道了
右上角分享
点击右上角分享
0
联系我们:info@booksci.cn Book学术提供免费学术资源搜索服务,方便国内外学者检索中英文文献。致力于提供最便捷和优质的服务体验。 Copyright © 2023 布克学术 All rights reserved.
京ICP备2023020795号-1
ghs 京公网安备 11010802042870号
Book学术文献互助
Book学术文献互助群
群 号:604180095
Book学术官方微信