时空序列加载IL-24和GCDs的非对称双层敷料用于糖尿病创面的治疗

IF 6.8 1区 医学 Q1 MEDICINE, RESEARCH & EXPERIMENTAL
Sijia Li, Jinjin Lu, Nianqiang Jin, Yuan Su, Songning Han, Jiankang He, Wenqiang Xie
{"title":"时空序列加载IL-24和GCDs的非对称双层敷料用于糖尿病创面的治疗","authors":"Sijia Li,&nbsp;Jinjin Lu,&nbsp;Nianqiang Jin,&nbsp;Yuan Su,&nbsp;Songning Han,&nbsp;Jiankang He,&nbsp;Wenqiang Xie","doi":"10.1002/ctm2.70402","DOIUrl":null,"url":null,"abstract":"<p>Dear Editor</p><p>Diabetic wounds pose a significant global health challenge, affecting hundreds of millions of diabetes patients and imposing substantial financial burdens on healthcare systems.<span><sup>1</sup></span> Despite conventional treatments, the underlying mechanisms remain poorly understood, resulting in unsatisfactory clinical outcomes. Diabetic wounds exhibit severely impaired fibroblast-to-myofibroblast transition (FMT), a process essential for wound contraction and matrix remodelling. Hyperglycaemia, advanced glycation end products, and chronic inflammation disrupt key signalling pathways regulating FMT, resulting in deficient myofibroblast differentiation and compromised wound healing.<span><sup>2</sup></span> Recent biomaterial advances in diabetic wound care include hydrogel dressings incorporating growth factors, cytokines, and antimicrobial agents. However, current approaches typically target single mechanisms and fail to simultaneously address impaired cellular function, bacterial infection, and chronic inflammation—the complex interplay characterising diabetic wounds.<span><sup>3</sup></span> Interleukin-24 (IL-24) exhibits exceptional promise in stimulating cellular proliferation, differentiation, and extracellular matrix production.<span><sup>4</sup></span> We postulate that IL-24 may facilitate the impaired FMT, thereby enhancing diabetic wound repair. Nevertheless, clinical application encounters significant obstacles, including potential bacterial attraction and challenges in maintaining stable, sustained local delivery at wound sites.<span><sup>5</sup></span> To address IL-24′s bacterial chemotaxis, we incorporated ginseng-derived carbon quantum dots (GCDs) possessing wide-ranging antimicrobial effects and superior biocompatibility.<span><sup>6</sup></span> In this study, we discovered significant IL-24 upregulation during diabetic wound healing. Using IL-24 knockout mice, we demonstrated that IL-24 promotes healing by inducing FMT through in vivo and in vitro experiments. Building on these findings, we developed a novel asymmetric dual-layer hydrogel dressing. The tissue side layer delivers IL-24 to enhance FMT, while the outside layer, containing GCDs, provides antibacterial effects through reactive oxygen species (ROS) release. Animal models confirmed this dressing's dual efficacy in promoting wound healing and preventing infection. Our findings establish IL-24 as a promising therapeutic target and demonstrate that this dual-layer hydrogel represents an innovative strategy for diabetic wound management.</p><p>Analysis of gene expression signatures from GEO databases revealed significant IL-24 upregulation in diabetic wounds, demonstrating expression patterns parallel to established wound healing genes (Figure 1A–C). We confirmed these bioinformatic findings through immunohistochemical (IHC) analysis of STZ-induced diabetic C57 mice, which validated elevated IL-24 expression in diabetic wound tissues (Figure 1D–F). To elucidate IL-24′s functional significance, we generated IL-24 knockout (KO) mice and established a diabetic model with dorsal wounds (Figure 1G and H). Planimetric assessment demonstrated that IL-24<sup>KO</sup> diabetic mice exhibited markedly impaired wound closure (merely 60% by day 6) compared to wild-type diabetic controls (80% closure) (Figure 1I–K). Histological examination through H&amp;E staining corroborated these findings, revealing substantially wider wounds in IL-24 <sup>KO</sup> diabetic mice (Figure 1L and M). Masson staining identified loosely arranged collagenous architecture and significantly diminished fibrosis ratios in IL-24<sup>KO</sup> diabetic wounds, indicating compromised fibroblast function during the proliferative healing phase (Figure 1N and O). Notably, myofibroblast populations characterised by α-SMA expression were considerably reduced in IL-24<sup>KO</sup> diabetic wounds, suggesting dysregulated FMT. Immunofluorescence (IF) analysis revealed attenuated proliferative capacity of myofibroblasts (Ki67+/Vimentin+) in IL-24<sup>KO</sup> specimens (Figure 1P and Q), while IHC confirmed decreased α-SMA and COL1 expression, indicating impaired extracellular matrix production (Figure 1R–U). Collectively, these findings demonstrate that IL-24 deficiency significantly compromises wound healing progression in type 1 diabetic mice through myofibroblast dysfunction.</p><p>To investigate IL-24′s impact on fibroblasts, we employed L929 cells as an in vitro model. CCK-8 assays identified 100 ng/mL as the optimal concentration for enhancing proliferation (Figure 2A). Previous studies have shown that the in vivo levels of IL-24 range from pg/mL to ng/mL levels. Our 100 ng/mL concentration is well-established in literature, with studies demonstrating optimal IL-24 activity at 50–150 ng/mL in cell culture systems, particularly 75–125 ng/mL for fibroblast applications.<span><sup>7, 8</sup></span> Time-lapse microscopy confirmed significant cellular expansion following recombinant IL-24 (rIL-24) administration (Figure 2B and C). Flow cytometric analysis revealed elevated cell populations in G1 and G2 phases after rIL-24 treatment, confirming enhanced proliferative capacity (Figure 2D and E). Wound healing assays demonstrated substantially augmented migratory potential in rIL-24-treated fibroblasts (Figure 2F and G). Western blot analysis showed markedly upregulated expression of α-SMA and COL1 in response to rIL-24, indicating enhanced myofibroblast differentiation and collagen production (Figure 2H–K). These findings collectively establish that IL-24 remarkably boosts core fibroblast capabilities crucial for wound recovery, specifically proliferation, migration, and FMT.</p><p>In this study, we identified GCDs from Northeast China ginseng as an effective antibacterial agent. GCDs synthesised through 8-h solvothermal treatment at 200°C demonstrated robust photoluminescence and exceptional fluorescent properties (Figure 3A). HRTEM revealed uniform morphology without aggregation, with approximately 10 nm diameter, confirmed by particle size analysis (Figure 3B and C). The negative zeta potential indicated capacity to attract positively charged bacteria (Figure 3D). XPS and FTIR analyses confirmed C, N, and O as primary constituents, with characteristic vibration peaks at 1750, 2854, and 3400 cm<sup>−1</sup> (Figure 3E–I). CFU assays demonstrated significant inhibition of both <i>S. aureus</i> and <i>P. aeruginosa</i> proliferation (Figure 3J–L). Live/Dead staining verified bacterial death, establishing broad-spectrum antimicrobial efficacy (Figure 3M–O). Flow cytometry revealed GCDs substantially enhanced ROS production in both bacterial strains, elucidating their bactericidal mechanism through oxidative stress (Figure 3P–R). The ROS released by GCDs cause negligible damage to normal tissue cells. The differential effects on bacterial versus tissue cells can be attributed to fundamental differences in cellular antioxidant capacity. Mammalian cells possess sophisticated enzymatic defence systems (SOD, catalase, GPx) and compartmentalised organelles for ROS scavenging, while bacterial antioxidant systems are primitive and limited, rendering them more susceptible to oxidative damage. Moreover, GCDs exhibit cytoprotective properties by activating endogenous antioxidant pathways upon cellular uptake, further enhancing the protective effects in tissue cells.<span><sup>9, 10</sup></span> We employed thermosensitive hydrogel pluronics (HGP) as the delivery vehicle for rIL-24 and GCDs. HGP exhibits excellent fluidity at room temperature while solidifying at body temperature, enabling precise adaptation to diverse wound topographies (Figure S1A and B). This biocompatible carrier achieves sustained rIL-24 release over five days, confirmed through hemolysis tests showing PBS-equivalent safety profiles, with the hydrogel matrix showing controlled biodegradation (Figure S1C–F). To evaluate our composite material's therapeutic efficacy on diabetic wounds, we established mouse models treated with HGP (control), HGP@GCDs, or HGP@rIL-24&amp;GCDs (Figure 4A). H&amp;E staining of major organs confirmed excellent biocompatibility across all formulations, with no detectable abnormalities (Figure 4O). The therapeutic assessment revealed HGP@rIL-24&amp;GCDs significantly accelerated wound closure compared to both control and HGP@GCDs groups (Figure 4B–D). Histological analysis through H&amp;E staining demonstrated significantly reduced wound widths in the HGP@rIL-24&amp;GCDs group (Figure 4E and F). Masson staining exhibited more organised collagen fibre architecture and elevated fibrosis rates following HGP@rIL-24&amp;GCDs treatment (Figure 4G and H). Though GCDs' antibacterial properties modestly enhanced healing, IL-24 emerged as the pivotal therapeutic component. Further investigations revealed HGP@rIL-24&amp;GCDs substantially augmented fibroblast proliferation, myofibroblast differentiation, and collagen synthesis compared to alternative treatments, underscoring IL-24′s crucial role in diabetic wound repair mechanisms (Figure 4I–N). Overall, our research identified IL-24′s critical role in diabetic wound healing through FMT induction, confirmed via knockout studies. We developed an innovative asymmetric dual-layer hydrogel dressing: the tissue-facing layer delivers IL-24 to enhance tissue regeneration, while the external layer incorporates GCDs that release ROS for antimicrobial protection. Animal models validated this dressing's dual functionality in accelerating wound closure and preventing infection. This spatiotemporal approach effectively addresses bacterial vulnerability while maximising IL-24′s regenerative capacity, representing a promising comprehensive strategy for improved diabetic wound management. Although limitations include single diabetic model validation, short-term assessment, and incomplete molecular mechanism characterisation, our thermosensitive hydrogel platform demonstrates exceptional clinical translation potential with practical application advantages and excellent biocompatibility. The dual-functionality approach addresses critical unmet clinical needs, requiring only standardised manufacturing and clinical validation for successful therapeutic implementation. In conclusion, this study provides compelling evidence for IL-24′s therapeutic potential in diabetic wound healing and demonstrates the feasibility of an innovative dual-layer delivery system. While challenges remain for clinical translation, the fundamental scientific advances and therapeutic strategy presented here offer significant promise for addressing the unmet clinical need in diabetic wound management.</p><p>Conceptualisation: W.X. Investigation: S.L., J.L., N.J. Formal analysis: N.J., S.H. Writing: S.L., J.L. Funding acquisition: W.X. Supervision: Y.S., J.H.</p><p>The authors declare that they have no known competing financial interests or personal relationships that could have appeared to influence the work reported in this paper.</p><p>The animal welfare and experimental procedures in this study were approved by the Animal Care and Use Committee of Ruige Biotechnology (No.: 20240410-003).</p>","PeriodicalId":10189,"journal":{"name":"Clinical and Translational Medicine","volume":"15 7","pages":""},"PeriodicalIF":6.8000,"publicationDate":"2025-07-16","publicationTypes":"Journal Article","fieldsOfStudy":null,"isOpenAccess":false,"openAccessPdf":"https://onlinelibrary.wiley.com/doi/epdf/10.1002/ctm2.70402","citationCount":"0","resultStr":"{\"title\":\"Asymmetric bilayer dressings with spatiotemporal sequence loaded with IL-24 and GCDs for the treatment of diabetic wounds\",\"authors\":\"Sijia Li,&nbsp;Jinjin Lu,&nbsp;Nianqiang Jin,&nbsp;Yuan Su,&nbsp;Songning Han,&nbsp;Jiankang He,&nbsp;Wenqiang Xie\",\"doi\":\"10.1002/ctm2.70402\",\"DOIUrl\":null,\"url\":null,\"abstract\":\"<p>Dear Editor</p><p>Diabetic wounds pose a significant global health challenge, affecting hundreds of millions of diabetes patients and imposing substantial financial burdens on healthcare systems.<span><sup>1</sup></span> Despite conventional treatments, the underlying mechanisms remain poorly understood, resulting in unsatisfactory clinical outcomes. Diabetic wounds exhibit severely impaired fibroblast-to-myofibroblast transition (FMT), a process essential for wound contraction and matrix remodelling. Hyperglycaemia, advanced glycation end products, and chronic inflammation disrupt key signalling pathways regulating FMT, resulting in deficient myofibroblast differentiation and compromised wound healing.<span><sup>2</sup></span> Recent biomaterial advances in diabetic wound care include hydrogel dressings incorporating growth factors, cytokines, and antimicrobial agents. However, current approaches typically target single mechanisms and fail to simultaneously address impaired cellular function, bacterial infection, and chronic inflammation—the complex interplay characterising diabetic wounds.<span><sup>3</sup></span> Interleukin-24 (IL-24) exhibits exceptional promise in stimulating cellular proliferation, differentiation, and extracellular matrix production.<span><sup>4</sup></span> We postulate that IL-24 may facilitate the impaired FMT, thereby enhancing diabetic wound repair. Nevertheless, clinical application encounters significant obstacles, including potential bacterial attraction and challenges in maintaining stable, sustained local delivery at wound sites.<span><sup>5</sup></span> To address IL-24′s bacterial chemotaxis, we incorporated ginseng-derived carbon quantum dots (GCDs) possessing wide-ranging antimicrobial effects and superior biocompatibility.<span><sup>6</sup></span> In this study, we discovered significant IL-24 upregulation during diabetic wound healing. Using IL-24 knockout mice, we demonstrated that IL-24 promotes healing by inducing FMT through in vivo and in vitro experiments. Building on these findings, we developed a novel asymmetric dual-layer hydrogel dressing. The tissue side layer delivers IL-24 to enhance FMT, while the outside layer, containing GCDs, provides antibacterial effects through reactive oxygen species (ROS) release. Animal models confirmed this dressing's dual efficacy in promoting wound healing and preventing infection. Our findings establish IL-24 as a promising therapeutic target and demonstrate that this dual-layer hydrogel represents an innovative strategy for diabetic wound management.</p><p>Analysis of gene expression signatures from GEO databases revealed significant IL-24 upregulation in diabetic wounds, demonstrating expression patterns parallel to established wound healing genes (Figure 1A–C). We confirmed these bioinformatic findings through immunohistochemical (IHC) analysis of STZ-induced diabetic C57 mice, which validated elevated IL-24 expression in diabetic wound tissues (Figure 1D–F). To elucidate IL-24′s functional significance, we generated IL-24 knockout (KO) mice and established a diabetic model with dorsal wounds (Figure 1G and H). Planimetric assessment demonstrated that IL-24<sup>KO</sup> diabetic mice exhibited markedly impaired wound closure (merely 60% by day 6) compared to wild-type diabetic controls (80% closure) (Figure 1I–K). Histological examination through H&amp;E staining corroborated these findings, revealing substantially wider wounds in IL-24 <sup>KO</sup> diabetic mice (Figure 1L and M). Masson staining identified loosely arranged collagenous architecture and significantly diminished fibrosis ratios in IL-24<sup>KO</sup> diabetic wounds, indicating compromised fibroblast function during the proliferative healing phase (Figure 1N and O). Notably, myofibroblast populations characterised by α-SMA expression were considerably reduced in IL-24<sup>KO</sup> diabetic wounds, suggesting dysregulated FMT. Immunofluorescence (IF) analysis revealed attenuated proliferative capacity of myofibroblasts (Ki67+/Vimentin+) in IL-24<sup>KO</sup> specimens (Figure 1P and Q), while IHC confirmed decreased α-SMA and COL1 expression, indicating impaired extracellular matrix production (Figure 1R–U). Collectively, these findings demonstrate that IL-24 deficiency significantly compromises wound healing progression in type 1 diabetic mice through myofibroblast dysfunction.</p><p>To investigate IL-24′s impact on fibroblasts, we employed L929 cells as an in vitro model. CCK-8 assays identified 100 ng/mL as the optimal concentration for enhancing proliferation (Figure 2A). Previous studies have shown that the in vivo levels of IL-24 range from pg/mL to ng/mL levels. Our 100 ng/mL concentration is well-established in literature, with studies demonstrating optimal IL-24 activity at 50–150 ng/mL in cell culture systems, particularly 75–125 ng/mL for fibroblast applications.<span><sup>7, 8</sup></span> Time-lapse microscopy confirmed significant cellular expansion following recombinant IL-24 (rIL-24) administration (Figure 2B and C). Flow cytometric analysis revealed elevated cell populations in G1 and G2 phases after rIL-24 treatment, confirming enhanced proliferative capacity (Figure 2D and E). Wound healing assays demonstrated substantially augmented migratory potential in rIL-24-treated fibroblasts (Figure 2F and G). Western blot analysis showed markedly upregulated expression of α-SMA and COL1 in response to rIL-24, indicating enhanced myofibroblast differentiation and collagen production (Figure 2H–K). These findings collectively establish that IL-24 remarkably boosts core fibroblast capabilities crucial for wound recovery, specifically proliferation, migration, and FMT.</p><p>In this study, we identified GCDs from Northeast China ginseng as an effective antibacterial agent. GCDs synthesised through 8-h solvothermal treatment at 200°C demonstrated robust photoluminescence and exceptional fluorescent properties (Figure 3A). HRTEM revealed uniform morphology without aggregation, with approximately 10 nm diameter, confirmed by particle size analysis (Figure 3B and C). The negative zeta potential indicated capacity to attract positively charged bacteria (Figure 3D). XPS and FTIR analyses confirmed C, N, and O as primary constituents, with characteristic vibration peaks at 1750, 2854, and 3400 cm<sup>−1</sup> (Figure 3E–I). CFU assays demonstrated significant inhibition of both <i>S. aureus</i> and <i>P. aeruginosa</i> proliferation (Figure 3J–L). Live/Dead staining verified bacterial death, establishing broad-spectrum antimicrobial efficacy (Figure 3M–O). Flow cytometry revealed GCDs substantially enhanced ROS production in both bacterial strains, elucidating their bactericidal mechanism through oxidative stress (Figure 3P–R). The ROS released by GCDs cause negligible damage to normal tissue cells. The differential effects on bacterial versus tissue cells can be attributed to fundamental differences in cellular antioxidant capacity. Mammalian cells possess sophisticated enzymatic defence systems (SOD, catalase, GPx) and compartmentalised organelles for ROS scavenging, while bacterial antioxidant systems are primitive and limited, rendering them more susceptible to oxidative damage. Moreover, GCDs exhibit cytoprotective properties by activating endogenous antioxidant pathways upon cellular uptake, further enhancing the protective effects in tissue cells.<span><sup>9, 10</sup></span> We employed thermosensitive hydrogel pluronics (HGP) as the delivery vehicle for rIL-24 and GCDs. HGP exhibits excellent fluidity at room temperature while solidifying at body temperature, enabling precise adaptation to diverse wound topographies (Figure S1A and B). This biocompatible carrier achieves sustained rIL-24 release over five days, confirmed through hemolysis tests showing PBS-equivalent safety profiles, with the hydrogel matrix showing controlled biodegradation (Figure S1C–F). To evaluate our composite material's therapeutic efficacy on diabetic wounds, we established mouse models treated with HGP (control), HGP@GCDs, or HGP@rIL-24&amp;GCDs (Figure 4A). H&amp;E staining of major organs confirmed excellent biocompatibility across all formulations, with no detectable abnormalities (Figure 4O). The therapeutic assessment revealed HGP@rIL-24&amp;GCDs significantly accelerated wound closure compared to both control and HGP@GCDs groups (Figure 4B–D). Histological analysis through H&amp;E staining demonstrated significantly reduced wound widths in the HGP@rIL-24&amp;GCDs group (Figure 4E and F). Masson staining exhibited more organised collagen fibre architecture and elevated fibrosis rates following HGP@rIL-24&amp;GCDs treatment (Figure 4G and H). Though GCDs' antibacterial properties modestly enhanced healing, IL-24 emerged as the pivotal therapeutic component. Further investigations revealed HGP@rIL-24&amp;GCDs substantially augmented fibroblast proliferation, myofibroblast differentiation, and collagen synthesis compared to alternative treatments, underscoring IL-24′s crucial role in diabetic wound repair mechanisms (Figure 4I–N). Overall, our research identified IL-24′s critical role in diabetic wound healing through FMT induction, confirmed via knockout studies. We developed an innovative asymmetric dual-layer hydrogel dressing: the tissue-facing layer delivers IL-24 to enhance tissue regeneration, while the external layer incorporates GCDs that release ROS for antimicrobial protection. Animal models validated this dressing's dual functionality in accelerating wound closure and preventing infection. This spatiotemporal approach effectively addresses bacterial vulnerability while maximising IL-24′s regenerative capacity, representing a promising comprehensive strategy for improved diabetic wound management. Although limitations include single diabetic model validation, short-term assessment, and incomplete molecular mechanism characterisation, our thermosensitive hydrogel platform demonstrates exceptional clinical translation potential with practical application advantages and excellent biocompatibility. The dual-functionality approach addresses critical unmet clinical needs, requiring only standardised manufacturing and clinical validation for successful therapeutic implementation. In conclusion, this study provides compelling evidence for IL-24′s therapeutic potential in diabetic wound healing and demonstrates the feasibility of an innovative dual-layer delivery system. While challenges remain for clinical translation, the fundamental scientific advances and therapeutic strategy presented here offer significant promise for addressing the unmet clinical need in diabetic wound management.</p><p>Conceptualisation: W.X. Investigation: S.L., J.L., N.J. Formal analysis: N.J., S.H. Writing: S.L., J.L. Funding acquisition: W.X. Supervision: Y.S., J.H.</p><p>The authors declare that they have no known competing financial interests or personal relationships that could have appeared to influence the work reported in this paper.</p><p>The animal welfare and experimental procedures in this study were approved by the Animal Care and Use Committee of Ruige Biotechnology (No.: 20240410-003).</p>\",\"PeriodicalId\":10189,\"journal\":{\"name\":\"Clinical and Translational Medicine\",\"volume\":\"15 7\",\"pages\":\"\"},\"PeriodicalIF\":6.8000,\"publicationDate\":\"2025-07-16\",\"publicationTypes\":\"Journal Article\",\"fieldsOfStudy\":null,\"isOpenAccess\":false,\"openAccessPdf\":\"https://onlinelibrary.wiley.com/doi/epdf/10.1002/ctm2.70402\",\"citationCount\":\"0\",\"resultStr\":null,\"platform\":\"Semanticscholar\",\"paperid\":null,\"PeriodicalName\":\"Clinical and Translational Medicine\",\"FirstCategoryId\":\"3\",\"ListUrlMain\":\"https://onlinelibrary.wiley.com/doi/10.1002/ctm2.70402\",\"RegionNum\":1,\"RegionCategory\":\"医学\",\"ArticlePicture\":[],\"TitleCN\":null,\"AbstractTextCN\":null,\"PMCID\":null,\"EPubDate\":\"\",\"PubModel\":\"\",\"JCR\":\"Q1\",\"JCRName\":\"MEDICINE, RESEARCH & EXPERIMENTAL\",\"Score\":null,\"Total\":0}","platform":"Semanticscholar","paperid":null,"PeriodicalName":"Clinical and Translational Medicine","FirstCategoryId":"3","ListUrlMain":"https://onlinelibrary.wiley.com/doi/10.1002/ctm2.70402","RegionNum":1,"RegionCategory":"医学","ArticlePicture":[],"TitleCN":null,"AbstractTextCN":null,"PMCID":null,"EPubDate":"","PubModel":"","JCR":"Q1","JCRName":"MEDICINE, RESEARCH & EXPERIMENTAL","Score":null,"Total":0}
引用次数: 0

摘要

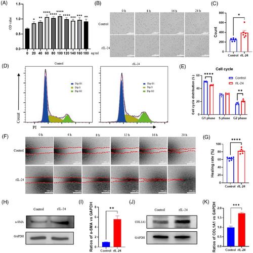
糖尿病伤口是一项重大的全球健康挑战,影响到数亿糖尿病患者,并给卫生保健系统带来沉重的经济负担尽管有常规治疗,但潜在的机制仍然知之甚少,导致临床结果不满意。糖尿病伤口表现出严重受损的成纤维细胞到肌成纤维细胞的转化(FMT),这是伤口收缩和基质重塑所必需的过程。高血糖、晚期糖基化终产物和慢性炎症破坏了调节FMT的关键信号通路,导致肌成纤维细胞分化不足和伤口愈合受损最近生物材料在糖尿病伤口护理方面的进展包括含有生长因子、细胞因子和抗菌剂的水凝胶敷料。然而,目前的方法通常针对单一机制,无法同时解决细胞功能受损,细菌感染和慢性炎症-糖尿病伤口特征的复杂相互作用白细胞介素-24 (IL-24)在刺激细胞增殖、分化和细胞外基质生成方面表现出非凡的前景我们假设IL-24可能促进受损的FMT,从而促进糖尿病伤口修复。然而,临床应用遇到了重大障碍,包括潜在的细菌吸引和在伤口部位保持稳定、持续的局部递送的挑战为了解决IL-24的细菌趋化性,我们加入了人参衍生的碳量子点(GCDs),它具有广泛的抗菌作用和优越的生物相容性在这项研究中,我们发现IL-24在糖尿病伤口愈合过程中显著上调。我们使用IL-24敲除小鼠,通过体内和体外实验证明IL-24通过诱导FMT促进愈合。基于这些发现,我们开发了一种新型的不对称双层水凝胶敷料。组织侧层提供IL-24以增强FMT,而外层含有GCDs,通过释放活性氧(ROS)提供抗菌作用。动物模型证实了这种敷料在促进伤口愈合和预防感染方面的双重功效。我们的研究结果确立了IL-24作为一个有希望的治疗靶点,并证明这种双层水凝胶代表了糖尿病伤口管理的创新策略。GEO数据库的基因表达特征分析显示,IL-24在糖尿病伤口中显著上调,其表达模式与已建立的伤口愈合基因相似(图1A-C)。我们通过对stz诱导的糖尿病C57小鼠的免疫组化(IHC)分析证实了这些生物信息学发现,证实了IL-24在糖尿病创面组织中的表达升高(图1D-F)。为了阐明IL-24的功能意义,我们制造了IL-24敲除(KO)小鼠,并建立了背部创伤的糖尿病模型(图1G和H)。平面测量评估显示,与野生型糖尿病对照组(80%)相比,IL-24KO糖尿病小鼠的伤口愈合明显受损(第6天仅为60%)(图1 - k)。H&amp;E染色的组织学检查证实了这些发现,显示IL-24 KO糖尿病小鼠的伤口明显更宽(图1L和M)。Masson染色发现IL-24KO糖尿病伤口的胶原结构排列松散,纤维化比例显著降低,表明在增殖愈合阶段成纤维细胞功能受损(图1N和O)。值得注意的是,以α-SMA表达为特征的肌成纤维细胞群体在IL-24KO糖尿病伤口中显著减少,表明FMT失调。免疫荧光(IF)分析显示IL-24KO标本中肌成纤维细胞(Ki67+/Vimentin+)的增殖能力减弱(图1P和Q),而免疫组化证实α-SMA和COL1表达降低,表明细胞外基质生成受损(图1R-U)。总之,这些发现表明IL-24缺乏通过肌成纤维细胞功能障碍显著影响1型糖尿病小鼠的伤口愈合进展。为了研究IL-24对成纤维细胞的影响,我们采用L929细胞作为体外模型。CCK-8实验确定100 ng/mL为促进增殖的最佳浓度(图2A)。先前的研究表明,IL-24在体内的水平在pg/mL到ng/mL之间。我们的100 ng/mL浓度已在文献中得到证实,研究表明,在细胞培养系统中,IL-24的最佳活性为50-150 ng/mL,特别是在成纤维细胞应用中,IL-24的活性为75-125 ng/mL。7,8延时显微镜证实重组IL-24 (IL-24)给药后细胞明显扩增(图2B和C)。
本文章由计算机程序翻译,如有差异,请以英文原文为准。

Asymmetric bilayer dressings with spatiotemporal sequence loaded with IL-24 and GCDs for the treatment of diabetic wounds

Asymmetric bilayer dressings with spatiotemporal sequence loaded with IL-24 and GCDs for the treatment of diabetic wounds

Dear Editor

Diabetic wounds pose a significant global health challenge, affecting hundreds of millions of diabetes patients and imposing substantial financial burdens on healthcare systems.1 Despite conventional treatments, the underlying mechanisms remain poorly understood, resulting in unsatisfactory clinical outcomes. Diabetic wounds exhibit severely impaired fibroblast-to-myofibroblast transition (FMT), a process essential for wound contraction and matrix remodelling. Hyperglycaemia, advanced glycation end products, and chronic inflammation disrupt key signalling pathways regulating FMT, resulting in deficient myofibroblast differentiation and compromised wound healing.2 Recent biomaterial advances in diabetic wound care include hydrogel dressings incorporating growth factors, cytokines, and antimicrobial agents. However, current approaches typically target single mechanisms and fail to simultaneously address impaired cellular function, bacterial infection, and chronic inflammation—the complex interplay characterising diabetic wounds.3 Interleukin-24 (IL-24) exhibits exceptional promise in stimulating cellular proliferation, differentiation, and extracellular matrix production.4 We postulate that IL-24 may facilitate the impaired FMT, thereby enhancing diabetic wound repair. Nevertheless, clinical application encounters significant obstacles, including potential bacterial attraction and challenges in maintaining stable, sustained local delivery at wound sites.5 To address IL-24′s bacterial chemotaxis, we incorporated ginseng-derived carbon quantum dots (GCDs) possessing wide-ranging antimicrobial effects and superior biocompatibility.6 In this study, we discovered significant IL-24 upregulation during diabetic wound healing. Using IL-24 knockout mice, we demonstrated that IL-24 promotes healing by inducing FMT through in vivo and in vitro experiments. Building on these findings, we developed a novel asymmetric dual-layer hydrogel dressing. The tissue side layer delivers IL-24 to enhance FMT, while the outside layer, containing GCDs, provides antibacterial effects through reactive oxygen species (ROS) release. Animal models confirmed this dressing's dual efficacy in promoting wound healing and preventing infection. Our findings establish IL-24 as a promising therapeutic target and demonstrate that this dual-layer hydrogel represents an innovative strategy for diabetic wound management.

Analysis of gene expression signatures from GEO databases revealed significant IL-24 upregulation in diabetic wounds, demonstrating expression patterns parallel to established wound healing genes (Figure 1A–C). We confirmed these bioinformatic findings through immunohistochemical (IHC) analysis of STZ-induced diabetic C57 mice, which validated elevated IL-24 expression in diabetic wound tissues (Figure 1D–F). To elucidate IL-24′s functional significance, we generated IL-24 knockout (KO) mice and established a diabetic model with dorsal wounds (Figure 1G and H). Planimetric assessment demonstrated that IL-24KO diabetic mice exhibited markedly impaired wound closure (merely 60% by day 6) compared to wild-type diabetic controls (80% closure) (Figure 1I–K). Histological examination through H&E staining corroborated these findings, revealing substantially wider wounds in IL-24 KO diabetic mice (Figure 1L and M). Masson staining identified loosely arranged collagenous architecture and significantly diminished fibrosis ratios in IL-24KO diabetic wounds, indicating compromised fibroblast function during the proliferative healing phase (Figure 1N and O). Notably, myofibroblast populations characterised by α-SMA expression were considerably reduced in IL-24KO diabetic wounds, suggesting dysregulated FMT. Immunofluorescence (IF) analysis revealed attenuated proliferative capacity of myofibroblasts (Ki67+/Vimentin+) in IL-24KO specimens (Figure 1P and Q), while IHC confirmed decreased α-SMA and COL1 expression, indicating impaired extracellular matrix production (Figure 1R–U). Collectively, these findings demonstrate that IL-24 deficiency significantly compromises wound healing progression in type 1 diabetic mice through myofibroblast dysfunction.

To investigate IL-24′s impact on fibroblasts, we employed L929 cells as an in vitro model. CCK-8 assays identified 100 ng/mL as the optimal concentration for enhancing proliferation (Figure 2A). Previous studies have shown that the in vivo levels of IL-24 range from pg/mL to ng/mL levels. Our 100 ng/mL concentration is well-established in literature, with studies demonstrating optimal IL-24 activity at 50–150 ng/mL in cell culture systems, particularly 75–125 ng/mL for fibroblast applications.7, 8 Time-lapse microscopy confirmed significant cellular expansion following recombinant IL-24 (rIL-24) administration (Figure 2B and C). Flow cytometric analysis revealed elevated cell populations in G1 and G2 phases after rIL-24 treatment, confirming enhanced proliferative capacity (Figure 2D and E). Wound healing assays demonstrated substantially augmented migratory potential in rIL-24-treated fibroblasts (Figure 2F and G). Western blot analysis showed markedly upregulated expression of α-SMA and COL1 in response to rIL-24, indicating enhanced myofibroblast differentiation and collagen production (Figure 2H–K). These findings collectively establish that IL-24 remarkably boosts core fibroblast capabilities crucial for wound recovery, specifically proliferation, migration, and FMT.

In this study, we identified GCDs from Northeast China ginseng as an effective antibacterial agent. GCDs synthesised through 8-h solvothermal treatment at 200°C demonstrated robust photoluminescence and exceptional fluorescent properties (Figure 3A). HRTEM revealed uniform morphology without aggregation, with approximately 10 nm diameter, confirmed by particle size analysis (Figure 3B and C). The negative zeta potential indicated capacity to attract positively charged bacteria (Figure 3D). XPS and FTIR analyses confirmed C, N, and O as primary constituents, with characteristic vibration peaks at 1750, 2854, and 3400 cm−1 (Figure 3E–I). CFU assays demonstrated significant inhibition of both S. aureus and P. aeruginosa proliferation (Figure 3J–L). Live/Dead staining verified bacterial death, establishing broad-spectrum antimicrobial efficacy (Figure 3M–O). Flow cytometry revealed GCDs substantially enhanced ROS production in both bacterial strains, elucidating their bactericidal mechanism through oxidative stress (Figure 3P–R). The ROS released by GCDs cause negligible damage to normal tissue cells. The differential effects on bacterial versus tissue cells can be attributed to fundamental differences in cellular antioxidant capacity. Mammalian cells possess sophisticated enzymatic defence systems (SOD, catalase, GPx) and compartmentalised organelles for ROS scavenging, while bacterial antioxidant systems are primitive and limited, rendering them more susceptible to oxidative damage. Moreover, GCDs exhibit cytoprotective properties by activating endogenous antioxidant pathways upon cellular uptake, further enhancing the protective effects in tissue cells.9, 10 We employed thermosensitive hydrogel pluronics (HGP) as the delivery vehicle for rIL-24 and GCDs. HGP exhibits excellent fluidity at room temperature while solidifying at body temperature, enabling precise adaptation to diverse wound topographies (Figure S1A and B). This biocompatible carrier achieves sustained rIL-24 release over five days, confirmed through hemolysis tests showing PBS-equivalent safety profiles, with the hydrogel matrix showing controlled biodegradation (Figure S1C–F). To evaluate our composite material's therapeutic efficacy on diabetic wounds, we established mouse models treated with HGP (control), HGP@GCDs, or HGP@rIL-24&GCDs (Figure 4A). H&E staining of major organs confirmed excellent biocompatibility across all formulations, with no detectable abnormalities (Figure 4O). The therapeutic assessment revealed HGP@rIL-24&GCDs significantly accelerated wound closure compared to both control and HGP@GCDs groups (Figure 4B–D). Histological analysis through H&E staining demonstrated significantly reduced wound widths in the HGP@rIL-24&GCDs group (Figure 4E and F). Masson staining exhibited more organised collagen fibre architecture and elevated fibrosis rates following HGP@rIL-24&GCDs treatment (Figure 4G and H). Though GCDs' antibacterial properties modestly enhanced healing, IL-24 emerged as the pivotal therapeutic component. Further investigations revealed HGP@rIL-24&GCDs substantially augmented fibroblast proliferation, myofibroblast differentiation, and collagen synthesis compared to alternative treatments, underscoring IL-24′s crucial role in diabetic wound repair mechanisms (Figure 4I–N). Overall, our research identified IL-24′s critical role in diabetic wound healing through FMT induction, confirmed via knockout studies. We developed an innovative asymmetric dual-layer hydrogel dressing: the tissue-facing layer delivers IL-24 to enhance tissue regeneration, while the external layer incorporates GCDs that release ROS for antimicrobial protection. Animal models validated this dressing's dual functionality in accelerating wound closure and preventing infection. This spatiotemporal approach effectively addresses bacterial vulnerability while maximising IL-24′s regenerative capacity, representing a promising comprehensive strategy for improved diabetic wound management. Although limitations include single diabetic model validation, short-term assessment, and incomplete molecular mechanism characterisation, our thermosensitive hydrogel platform demonstrates exceptional clinical translation potential with practical application advantages and excellent biocompatibility. The dual-functionality approach addresses critical unmet clinical needs, requiring only standardised manufacturing and clinical validation for successful therapeutic implementation. In conclusion, this study provides compelling evidence for IL-24′s therapeutic potential in diabetic wound healing and demonstrates the feasibility of an innovative dual-layer delivery system. While challenges remain for clinical translation, the fundamental scientific advances and therapeutic strategy presented here offer significant promise for addressing the unmet clinical need in diabetic wound management.

Conceptualisation: W.X. Investigation: S.L., J.L., N.J. Formal analysis: N.J., S.H. Writing: S.L., J.L. Funding acquisition: W.X. Supervision: Y.S., J.H.

The authors declare that they have no known competing financial interests or personal relationships that could have appeared to influence the work reported in this paper.

The animal welfare and experimental procedures in this study were approved by the Animal Care and Use Committee of Ruige Biotechnology (No.: 20240410-003).

求助全文
通过发布文献求助,成功后即可免费获取论文全文。 去求助
来源期刊
CiteScore
15.90
自引率
1.90%
发文量
450
审稿时长
4 weeks
期刊介绍: Clinical and Translational Medicine (CTM) is an international, peer-reviewed, open-access journal dedicated to accelerating the translation of preclinical research into clinical applications and fostering communication between basic and clinical scientists. It highlights the clinical potential and application of various fields including biotechnologies, biomaterials, bioengineering, biomarkers, molecular medicine, omics science, bioinformatics, immunology, molecular imaging, drug discovery, regulation, and health policy. With a focus on the bench-to-bedside approach, CTM prioritizes studies and clinical observations that generate hypotheses relevant to patients and diseases, guiding investigations in cellular and molecular medicine. The journal encourages submissions from clinicians, researchers, policymakers, and industry professionals.
×
引用
GB/T 7714-2015
复制
MLA
复制
APA
复制
导出至
BibTeX EndNote RefMan NoteFirst NoteExpress
×
提示
您的信息不完整,为了账户安全,请先补充。
现在去补充
×
提示
您因"违规操作"
具体请查看互助需知
我知道了
×
提示
确定
请完成安全验证×
copy
已复制链接
快去分享给好友吧!
我知道了
右上角分享
点击右上角分享
0
联系我们:info@booksci.cn Book学术提供免费学术资源搜索服务,方便国内外学者检索中英文文献。致力于提供最便捷和优质的服务体验。 Copyright © 2023 布克学术 All rights reserved.
京ICP备2023020795号-1
ghs 京公网安备 11010802042870号
Book学术文献互助
Book学术文献互助群
群 号:604180095
Book学术官方微信