欧洲蝴蝶的两个姊妹种共享线粒体的难以捉摸的起源。

IF 2.6 Q2 ECOLOGY
Mai Miyata, Masashi Nomura, Daisuke Kageyama
{"title":"欧洲蝴蝶的两个姊妹种共享线粒体的难以捉摸的起源。","authors":"Mai Miyata, Masashi Nomura, Daisuke Kageyama","doi":"10.1186/s12862-025-02414-7","DOIUrl":null,"url":null,"abstract":"<p><strong>Background: </strong>Wolbachia are maternally inherited arthropod endosymbionts known for their diverse effects on host reproduction, which serve to increase their prevalence in host populations. As Wolbachia spreads, the frequency of the associated mitochondrial DNA (mtDNA) haplotypes tends to increase within the host population. Two distinct Wolbachia strains, wCI and wFem, are shared by two pierid butterfly sister species: Eurema mandarina and Eurema hecabe. The congruence of mtDNA phylogeny and Wolbachia infection status suggests hybrid introgression of mtDNA from E. hecabe to E. mandarina. This inference is based on the observation that uninfected E. mandarina have unique mtDNA haplotypes, distinct from the mtDNA haplotypes found in Wolbachia-infected E. mandarina and E. hecabe. In E. hecabe, Wolbachia infection has been considered fixed, with no expectation of uninfected individuals.</p><p><strong>Results: </strong>Unexpectedly, Wolbachia-free E. hecabe individuals were discovered on the Yonaguni Island of Japan. We included these individuals in the phylogenetic analyses to reassess the impact of Wolbachia infection on Eurema butterflies. The nuclear Triosephosphate isomerase gene-based phylogenetic tree formed two discrete clades corresponding to E. mandarina and E. hecabe. Contrastingly, the mitochondrial cytochrome c oxidase subunit I gene-based tree consisted of three clades, Wolbachia-free E. mandarina, Wolbachia-free E. hecabe, and a clade consisting of Wolbachia-infected E. mandarina and E. hecabe, as well as two other Eurema species, Eurema ada and Eurema lacteola.</p><p><strong>Conclusions: </strong>Our findings indicate that the mitochondria shared by E. mandarina and E. hecabe likely originate from a different species of Eurema (E. ada, E. lacteola, or others). Although the origin was not identified, our results indicate that Wolbachia provides significant evolutionary advantages to the associated mtDNA haplotypes across multiple Eurema species, leading to a complex mtDNA phylogeny.</p>","PeriodicalId":93910,"journal":{"name":"BMC ecology and evolution","volume":"25 1","pages":"71"},"PeriodicalIF":2.6000,"publicationDate":"2025-07-14","publicationTypes":"Journal Article","fieldsOfStudy":null,"isOpenAccess":false,"openAccessPdf":"https://www.ncbi.nlm.nih.gov/pmc/articles/PMC12257835/pdf/","citationCount":"0","resultStr":"{\"title\":\"Elusive origin of mitochondria shared by two sister species of Eurema butterflies.\",\"authors\":\"Mai Miyata, Masashi Nomura, Daisuke Kageyama\",\"doi\":\"10.1186/s12862-025-02414-7\",\"DOIUrl\":null,\"url\":null,\"abstract\":\"<p><strong>Background: </strong>Wolbachia are maternally inherited arthropod endosymbionts known for their diverse effects on host reproduction, which serve to increase their prevalence in host populations. As Wolbachia spreads, the frequency of the associated mitochondrial DNA (mtDNA) haplotypes tends to increase within the host population. Two distinct Wolbachia strains, wCI and wFem, are shared by two pierid butterfly sister species: Eurema mandarina and Eurema hecabe. The congruence of mtDNA phylogeny and Wolbachia infection status suggests hybrid introgression of mtDNA from E. hecabe to E. mandarina. This inference is based on the observation that uninfected E. mandarina have unique mtDNA haplotypes, distinct from the mtDNA haplotypes found in Wolbachia-infected E. mandarina and E. hecabe. In E. hecabe, Wolbachia infection has been considered fixed, with no expectation of uninfected individuals.</p><p><strong>Results: </strong>Unexpectedly, Wolbachia-free E. hecabe individuals were discovered on the Yonaguni Island of Japan. We included these individuals in the phylogenetic analyses to reassess the impact of Wolbachia infection on Eurema butterflies. The nuclear Triosephosphate isomerase gene-based phylogenetic tree formed two discrete clades corresponding to E. mandarina and E. hecabe. Contrastingly, the mitochondrial cytochrome c oxidase subunit I gene-based tree consisted of three clades, Wolbachia-free E. mandarina, Wolbachia-free E. hecabe, and a clade consisting of Wolbachia-infected E. mandarina and E. hecabe, as well as two other Eurema species, Eurema ada and Eurema lacteola.</p><p><strong>Conclusions: </strong>Our findings indicate that the mitochondria shared by E. mandarina and E. hecabe likely originate from a different species of Eurema (E. ada, E. lacteola, or others). Although the origin was not identified, our results indicate that Wolbachia provides significant evolutionary advantages to the associated mtDNA haplotypes across multiple Eurema species, leading to a complex mtDNA phylogeny.</p>\",\"PeriodicalId\":93910,\"journal\":{\"name\":\"BMC ecology and evolution\",\"volume\":\"25 1\",\"pages\":\"71\"},\"PeriodicalIF\":2.6000,\"publicationDate\":\"2025-07-14\",\"publicationTypes\":\"Journal Article\",\"fieldsOfStudy\":null,\"isOpenAccess\":false,\"openAccessPdf\":\"https://www.ncbi.nlm.nih.gov/pmc/articles/PMC12257835/pdf/\",\"citationCount\":\"0\",\"resultStr\":null,\"platform\":\"Semanticscholar\",\"paperid\":null,\"PeriodicalName\":\"BMC ecology and evolution\",\"FirstCategoryId\":\"1085\",\"ListUrlMain\":\"https://doi.org/10.1186/s12862-025-02414-7\",\"RegionNum\":0,\"RegionCategory\":null,\"ArticlePicture\":[],\"TitleCN\":null,\"AbstractTextCN\":null,\"PMCID\":null,\"EPubDate\":\"\",\"PubModel\":\"\",\"JCR\":\"Q2\",\"JCRName\":\"ECOLOGY\",\"Score\":null,\"Total\":0}","platform":"Semanticscholar","paperid":null,"PeriodicalName":"BMC ecology and evolution","FirstCategoryId":"1085","ListUrlMain":"https://doi.org/10.1186/s12862-025-02414-7","RegionNum":0,"RegionCategory":null,"ArticlePicture":[],"TitleCN":null,"AbstractTextCN":null,"PMCID":null,"EPubDate":"","PubModel":"","JCR":"Q2","JCRName":"ECOLOGY","Score":null,"Total":0}
引用次数: 0

摘要

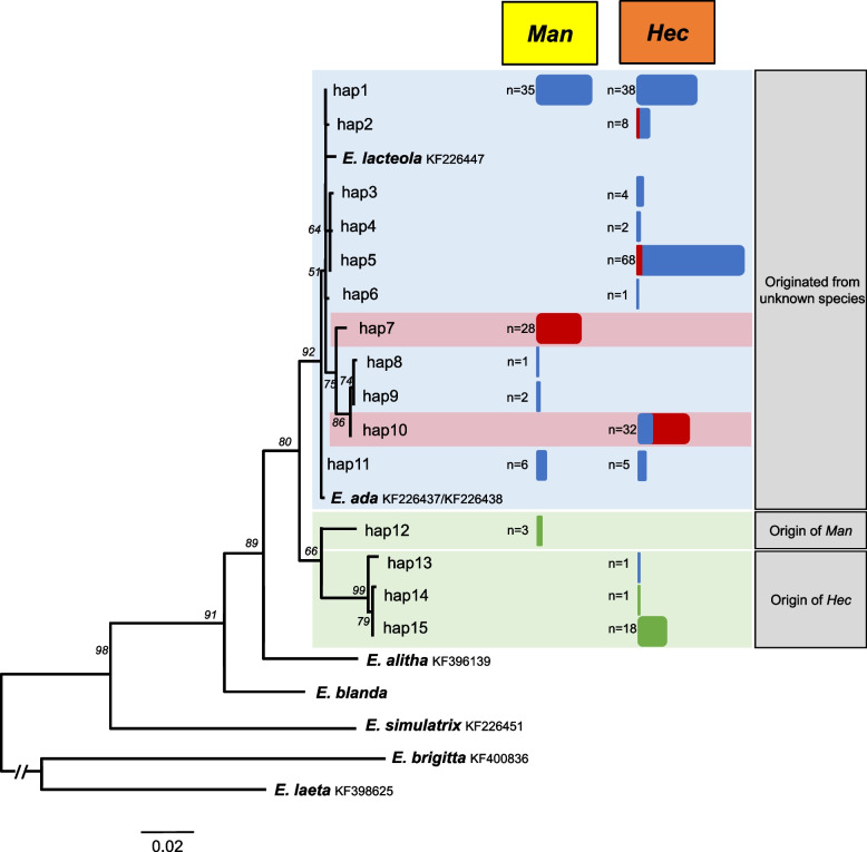
背景:沃尔巴克氏体是一种母体遗传的节肢动物内共生体,以其对宿主繁殖的多种影响而闻名,这有助于增加其在宿主种群中的流行率。随着沃尔巴克氏体的传播,相关线粒体DNA (mtDNA)单倍型的频率在宿主群体中趋于增加。两个不同的沃尔巴克氏体菌株,wCI和wFem,是由两个蝴蝶姐妹种:中国尤里玛(Eurema mandarina)和中国尤里玛(Eurema hecabe)共有的。mtDNA系统发育与沃尔巴克氏体感染状态的一致性表明,雄田鼠的mtDNA向鳜鱼的杂交渗入。这一推断是基于观察到未感染的鳜鱼具有独特的mtDNA单倍型,不同于沃尔巴克氏体感染的鳜鱼和雄虾的mtDNA单倍型。在大肠杆菌中,沃尔巴克氏体感染被认为是固定的,不期望有未感染的个体。结果:在日本与那国岛意外地发现了无沃尔巴克氏体的hecabe个体。我们将这些个体纳入系统发育分析,以重新评估沃尔巴克氏体感染对Eurema蝴蝶的影响。基于核三磷酸异构酶基因的系统发育树形成了两个离散的分支,分别对应于柑橘和海雀。相比之下,基于线粒体细胞色素c氧化酶亚基I基因的树由三个分支组成,即不含沃尔巴克氏体的mandarina和不含沃尔巴克氏体的hecabe,以及一个由沃尔巴克氏体感染的mandarina和hecabe组成的分支,以及另外两个Eurema物种,Eurema ada和Eurema lacteola。结论:我们的研究结果表明,橘子e.m adina和hecabe共有的线粒体可能来自不同的Eurema物种(e.a ada, e.l acteola或其他)。虽然起源尚未确定,但我们的研究结果表明,沃尔巴克氏体在多个Eurema物种中为相关的mtDNA单倍型提供了显著的进化优势,导致了复杂的mtDNA系统发育。
本文章由计算机程序翻译,如有差异,请以英文原文为准。

Elusive origin of mitochondria shared by two sister species of Eurema butterflies.

Elusive origin of mitochondria shared by two sister species of Eurema butterflies.

Elusive origin of mitochondria shared by two sister species of Eurema butterflies.

Elusive origin of mitochondria shared by two sister species of Eurema butterflies.

Background: Wolbachia are maternally inherited arthropod endosymbionts known for their diverse effects on host reproduction, which serve to increase their prevalence in host populations. As Wolbachia spreads, the frequency of the associated mitochondrial DNA (mtDNA) haplotypes tends to increase within the host population. Two distinct Wolbachia strains, wCI and wFem, are shared by two pierid butterfly sister species: Eurema mandarina and Eurema hecabe. The congruence of mtDNA phylogeny and Wolbachia infection status suggests hybrid introgression of mtDNA from E. hecabe to E. mandarina. This inference is based on the observation that uninfected E. mandarina have unique mtDNA haplotypes, distinct from the mtDNA haplotypes found in Wolbachia-infected E. mandarina and E. hecabe. In E. hecabe, Wolbachia infection has been considered fixed, with no expectation of uninfected individuals.

Results: Unexpectedly, Wolbachia-free E. hecabe individuals were discovered on the Yonaguni Island of Japan. We included these individuals in the phylogenetic analyses to reassess the impact of Wolbachia infection on Eurema butterflies. The nuclear Triosephosphate isomerase gene-based phylogenetic tree formed two discrete clades corresponding to E. mandarina and E. hecabe. Contrastingly, the mitochondrial cytochrome c oxidase subunit I gene-based tree consisted of three clades, Wolbachia-free E. mandarina, Wolbachia-free E. hecabe, and a clade consisting of Wolbachia-infected E. mandarina and E. hecabe, as well as two other Eurema species, Eurema ada and Eurema lacteola.

Conclusions: Our findings indicate that the mitochondria shared by E. mandarina and E. hecabe likely originate from a different species of Eurema (E. ada, E. lacteola, or others). Although the origin was not identified, our results indicate that Wolbachia provides significant evolutionary advantages to the associated mtDNA haplotypes across multiple Eurema species, leading to a complex mtDNA phylogeny.

求助全文
通过发布文献求助,成功后即可免费获取论文全文。 去求助
来源期刊
自引率
0.00%
发文量
0
×
引用
GB/T 7714-2015
复制
MLA
复制
APA
复制
导出至
BibTeX EndNote RefMan NoteFirst NoteExpress
×
提示
您的信息不完整,为了账户安全,请先补充。
现在去补充
×
提示
您因"违规操作"
具体请查看互助需知
我知道了
×
提示
确定
请完成安全验证×
copy
已复制链接
快去分享给好友吧!
我知道了
右上角分享
点击右上角分享
0
联系我们:info@booksci.cn Book学术提供免费学术资源搜索服务,方便国内外学者检索中英文文献。致力于提供最便捷和优质的服务体验。 Copyright © 2023 布克学术 All rights reserved.
京ICP备2023020795号-1
ghs 京公网安备 11010802042870号
Book学术文献互助
Book学术文献互助群
群 号:604180095
Book学术官方微信