亚洲女性三阴性乳腺癌中her2低表达的临床病理及分子意义

IF 4.2 2区 医学 Q2 ONCOLOGY
Therapeutic Advances in Medical Oncology Pub Date : 2025-07-09 eCollection Date: 2025-01-01 DOI:10.1177/17588359251353083
Cuiyan Yang, Haoyu Wang, Yiwei Tong, Zheng Wang, Xi Sun, Anqi Li, Yujie Lu, Mengyuan Han, Siji Zhu, Lei Dong, Kunwei Shen, Xiaosong Chen
{"title":"亚洲女性三阴性乳腺癌中her2低表达的临床病理及分子意义","authors":"Cuiyan Yang, Haoyu Wang, Yiwei Tong, Zheng Wang, Xi Sun, Anqi Li, Yujie Lu, Mengyuan Han, Siji Zhu, Lei Dong, Kunwei Shen, Xiaosong Chen","doi":"10.1177/17588359251353083","DOIUrl":null,"url":null,"abstract":"<p><strong>Background: </strong>Heterogeneity of human epidermal growth factor receptor 2 (HER2) expression exists in triple-negative breast cancer (TNBC). The evolution of the HER2 testing algorithm has led to the new classification of the HER2-low category, with unclear clinicopathological and molecular features in Asian women with HER2-low TNBC.</p><p><strong>Objectives: </strong>This study aimed to assess the clinicopathological and molecular characteristics of HER2-low TNBC in Asian women.</p><p><strong>Design: </strong>Our study prospectively included 3376 patients with TNBC diagnosed from 2009 to 2021 in the Shanghai Jiao Tong University Breast Cancer Database (a multicenter dataset), and 92 patients from The Cancer Genome Atlas (TCGA) cohort were enrolled.</p><p><strong>Methods: </strong>Two different independent TNBC cohorts were included, a multicenter cohort (Whole cohort, <i>n</i> = 3376) and the TCGA cohort (<i>n</i> = 92). Genomic profiling covering 32 mutations for Homologous Recombination Repair and other cancer predisposition genes was obtained. Clinicopathological features, genomic status of the above genes, treatment response, and disease prognosis were compared between HER2-low and HER2-zero TNBC patients.</p><p><strong>Results: </strong>In Asian females, 1611 (47.72%) TNBC patients were HER2-low. HER2-low was associated with a higher percentage of postmenopausal status (odds ratio (OR) = 1.64, <i>p</i> < 0.001), lymph node positivity (OR = 1.14, <i>p</i> = 0.003), and invasive ductal carcinoma histology (OR = 1.21, <i>p</i> = 0.012). HER2-low group had less <i>BRCA1</i> mutation (7.02% vs 13.76%, <i>p</i> = 0.038) but was associated with a higher rate of <i>PIK3CA</i> mutation (28.07% vs 12.17%, <i>p</i> < 0.001) compared with HER2-zero TNBC. No significant difference in breast pathologic complete response rate, breast cancer-free interval, or overall survival was observed between HER2-low and HER2-zero TNBC. In the TCGA cohort, lipid metabolism genes were upregulated in the HER2-low TNBC, enriched in alpha-linolenic acid metabolism (normalized enrichment score = 1.51, <i>p</i> = 0.019).</p><p><strong>Conclusion: </strong>Our results show that HER2-low TNBC had specific clinicopathological, genomic profiling, and biological features compared with HER2-zero TNBC in Asian women, but without significant differences in treatment response and prognosis, warranting exploring better treatment strategies to improve disease outcomes.</p>","PeriodicalId":23053,"journal":{"name":"Therapeutic Advances in Medical Oncology","volume":"17 ","pages":"17588359251353083"},"PeriodicalIF":4.2000,"publicationDate":"2025-07-09","publicationTypes":"Journal Article","fieldsOfStudy":null,"isOpenAccess":false,"openAccessPdf":"https://www.ncbi.nlm.nih.gov/pmc/articles/PMC12254555/pdf/","citationCount":"0","resultStr":"{\"title\":\"Clinicopathological and molecular significance of HER2-low expression in Asian women with triple-negative breast cancer.\",\"authors\":\"Cuiyan Yang, Haoyu Wang, Yiwei Tong, Zheng Wang, Xi Sun, Anqi Li, Yujie Lu, Mengyuan Han, Siji Zhu, Lei Dong, Kunwei Shen, Xiaosong Chen\",\"doi\":\"10.1177/17588359251353083\",\"DOIUrl\":null,\"url\":null,\"abstract\":\"<p><strong>Background: </strong>Heterogeneity of human epidermal growth factor receptor 2 (HER2) expression exists in triple-negative breast cancer (TNBC). The evolution of the HER2 testing algorithm has led to the new classification of the HER2-low category, with unclear clinicopathological and molecular features in Asian women with HER2-low TNBC.</p><p><strong>Objectives: </strong>This study aimed to assess the clinicopathological and molecular characteristics of HER2-low TNBC in Asian women.</p><p><strong>Design: </strong>Our study prospectively included 3376 patients with TNBC diagnosed from 2009 to 2021 in the Shanghai Jiao Tong University Breast Cancer Database (a multicenter dataset), and 92 patients from The Cancer Genome Atlas (TCGA) cohort were enrolled.</p><p><strong>Methods: </strong>Two different independent TNBC cohorts were included, a multicenter cohort (Whole cohort, <i>n</i> = 3376) and the TCGA cohort (<i>n</i> = 92). Genomic profiling covering 32 mutations for Homologous Recombination Repair and other cancer predisposition genes was obtained. Clinicopathological features, genomic status of the above genes, treatment response, and disease prognosis were compared between HER2-low and HER2-zero TNBC patients.</p><p><strong>Results: </strong>In Asian females, 1611 (47.72%) TNBC patients were HER2-low. HER2-low was associated with a higher percentage of postmenopausal status (odds ratio (OR) = 1.64, <i>p</i> < 0.001), lymph node positivity (OR = 1.14, <i>p</i> = 0.003), and invasive ductal carcinoma histology (OR = 1.21, <i>p</i> = 0.012). HER2-low group had less <i>BRCA1</i> mutation (7.02% vs 13.76%, <i>p</i> = 0.038) but was associated with a higher rate of <i>PIK3CA</i> mutation (28.07% vs 12.17%, <i>p</i> < 0.001) compared with HER2-zero TNBC. No significant difference in breast pathologic complete response rate, breast cancer-free interval, or overall survival was observed between HER2-low and HER2-zero TNBC. In the TCGA cohort, lipid metabolism genes were upregulated in the HER2-low TNBC, enriched in alpha-linolenic acid metabolism (normalized enrichment score = 1.51, <i>p</i> = 0.019).</p><p><strong>Conclusion: </strong>Our results show that HER2-low TNBC had specific clinicopathological, genomic profiling, and biological features compared with HER2-zero TNBC in Asian women, but without significant differences in treatment response and prognosis, warranting exploring better treatment strategies to improve disease outcomes.</p>\",\"PeriodicalId\":23053,\"journal\":{\"name\":\"Therapeutic Advances in Medical Oncology\",\"volume\":\"17 \",\"pages\":\"17588359251353083\"},\"PeriodicalIF\":4.2000,\"publicationDate\":\"2025-07-09\",\"publicationTypes\":\"Journal Article\",\"fieldsOfStudy\":null,\"isOpenAccess\":false,\"openAccessPdf\":\"https://www.ncbi.nlm.nih.gov/pmc/articles/PMC12254555/pdf/\",\"citationCount\":\"0\",\"resultStr\":null,\"platform\":\"Semanticscholar\",\"paperid\":null,\"PeriodicalName\":\"Therapeutic Advances in Medical Oncology\",\"FirstCategoryId\":\"3\",\"ListUrlMain\":\"https://doi.org/10.1177/17588359251353083\",\"RegionNum\":2,\"RegionCategory\":\"医学\",\"ArticlePicture\":[],\"TitleCN\":null,\"AbstractTextCN\":null,\"PMCID\":null,\"EPubDate\":\"2025/1/1 0:00:00\",\"PubModel\":\"eCollection\",\"JCR\":\"Q2\",\"JCRName\":\"ONCOLOGY\",\"Score\":null,\"Total\":0}","platform":"Semanticscholar","paperid":null,"PeriodicalName":"Therapeutic Advances in Medical Oncology","FirstCategoryId":"3","ListUrlMain":"https://doi.org/10.1177/17588359251353083","RegionNum":2,"RegionCategory":"医学","ArticlePicture":[],"TitleCN":null,"AbstractTextCN":null,"PMCID":null,"EPubDate":"2025/1/1 0:00:00","PubModel":"eCollection","JCR":"Q2","JCRName":"ONCOLOGY","Score":null,"Total":0}
引用次数: 0

摘要

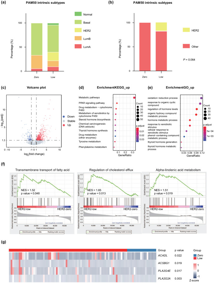
背景:人表皮生长因子受体2 (HER2)在三阴性乳腺癌(TNBC)中的表达存在异质性。HER2检测算法的发展导致了HER2低类型的新分类,但亚洲女性HER2低TNBC的临床病理和分子特征尚不清楚。目的:本研究旨在评估亚洲女性低her2 TNBC的临床病理和分子特征。设计:我们的研究前瞻性地纳入了上海交通大学乳腺癌数据库(一个多中心数据集)中2009年至2021年诊断为TNBC的3376例患者,以及来自癌症基因组图谱(TCGA)队列的92例患者。方法:纳入两个不同的独立TNBC队列,一个多中心队列(Whole队列,n = 3376)和一个TCGA队列(n = 92)。获得了32个同源重组修复和其他癌症易感基因突变的基因组图谱。比较her2 -低和her2 -零TNBC患者的临床病理特征、上述基因的基因组状态、治疗反应和疾病预后。结果:在亚洲女性中,1611例(47.72%)TNBC患者her2低。her2低与较高的绝经后状态百分比(比值比(OR) = 1.64, p = 0.003)和浸润性导管癌组织学(OR = 1.21, p = 0.012)相关。her2低组BRCA1突变率较低(7.02% vs 13.76%, p = 0.038),但PIK3CA突变率较高(28.07% vs 12.17%, p = 0.019)。结论:我们的研究结果显示,与亚洲女性her2 -零TNBC相比,her2 -低TNBC具有特定的临床病理、基因组谱和生物学特征,但在治疗反应和预后方面没有显著差异,值得探索更好的治疗策略以改善疾病结局。
本文章由计算机程序翻译,如有差异,请以英文原文为准。

Clinicopathological and molecular significance of HER2-low expression in Asian women with triple-negative breast cancer.

Clinicopathological and molecular significance of HER2-low expression in Asian women with triple-negative breast cancer.

Clinicopathological and molecular significance of HER2-low expression in Asian women with triple-negative breast cancer.

Clinicopathological and molecular significance of HER2-low expression in Asian women with triple-negative breast cancer.

Background: Heterogeneity of human epidermal growth factor receptor 2 (HER2) expression exists in triple-negative breast cancer (TNBC). The evolution of the HER2 testing algorithm has led to the new classification of the HER2-low category, with unclear clinicopathological and molecular features in Asian women with HER2-low TNBC.

Objectives: This study aimed to assess the clinicopathological and molecular characteristics of HER2-low TNBC in Asian women.

Design: Our study prospectively included 3376 patients with TNBC diagnosed from 2009 to 2021 in the Shanghai Jiao Tong University Breast Cancer Database (a multicenter dataset), and 92 patients from The Cancer Genome Atlas (TCGA) cohort were enrolled.

Methods: Two different independent TNBC cohorts were included, a multicenter cohort (Whole cohort, n = 3376) and the TCGA cohort (n = 92). Genomic profiling covering 32 mutations for Homologous Recombination Repair and other cancer predisposition genes was obtained. Clinicopathological features, genomic status of the above genes, treatment response, and disease prognosis were compared between HER2-low and HER2-zero TNBC patients.

Results: In Asian females, 1611 (47.72%) TNBC patients were HER2-low. HER2-low was associated with a higher percentage of postmenopausal status (odds ratio (OR) = 1.64, p < 0.001), lymph node positivity (OR = 1.14, p = 0.003), and invasive ductal carcinoma histology (OR = 1.21, p = 0.012). HER2-low group had less BRCA1 mutation (7.02% vs 13.76%, p = 0.038) but was associated with a higher rate of PIK3CA mutation (28.07% vs 12.17%, p < 0.001) compared with HER2-zero TNBC. No significant difference in breast pathologic complete response rate, breast cancer-free interval, or overall survival was observed between HER2-low and HER2-zero TNBC. In the TCGA cohort, lipid metabolism genes were upregulated in the HER2-low TNBC, enriched in alpha-linolenic acid metabolism (normalized enrichment score = 1.51, p = 0.019).

Conclusion: Our results show that HER2-low TNBC had specific clinicopathological, genomic profiling, and biological features compared with HER2-zero TNBC in Asian women, but without significant differences in treatment response and prognosis, warranting exploring better treatment strategies to improve disease outcomes.

求助全文
通过发布文献求助,成功后即可免费获取论文全文。 去求助
来源期刊
CiteScore
8.20
自引率
2.00%
发文量
160
审稿时长
15 weeks
期刊介绍: Therapeutic Advances in Medical Oncology is an open access, peer-reviewed journal delivering the highest quality articles, reviews, and scholarly comment on pioneering efforts and innovative studies in the medical treatment of cancer. The journal has a strong clinical and pharmacological focus and is aimed at clinicians and researchers in medical oncology, providing a forum in print and online for publishing the highest quality articles in this area. This journal is a member of the Committee on Publication Ethics (COPE).
×
引用
GB/T 7714-2015
复制
MLA
复制
APA
复制
导出至
BibTeX EndNote RefMan NoteFirst NoteExpress
×
提示
您的信息不完整,为了账户安全,请先补充。
现在去补充
×
提示
您因"违规操作"
具体请查看互助需知
我知道了
×
提示
确定
请完成安全验证×
copy
已复制链接
快去分享给好友吧!
我知道了
右上角分享
点击右上角分享
0
联系我们:info@booksci.cn Book学术提供免费学术资源搜索服务,方便国内外学者检索中英文文献。致力于提供最便捷和优质的服务体验。 Copyright © 2023 布克学术 All rights reserved.
京ICP备2023020795号-1
ghs 京公网安备 11010802042870号
Book学术文献互助
Book学术文献互助群
群 号:604180095
Book学术官方微信