生物信息学显示TNFAIP6是一个候选基因,并提示其在慢性肾脏疾病血液透析治疗中的潜在串扰作用。

IF 3 3区 医学 Q1 UROLOGY & NEPHROLOGY
Renal Failure Pub Date : 2025-12-01 Epub Date: 2025-07-13 DOI:10.1080/0886022X.2025.2528757
Guoxin Zhang, Jieqiong Fu, Wenming Niu
{"title":"生物信息学显示TNFAIP6是一个候选基因,并提示其在慢性肾脏疾病血液透析治疗中的潜在串扰作用。","authors":"Guoxin Zhang, Jieqiong Fu, Wenming Niu","doi":"10.1080/0886022X.2025.2528757","DOIUrl":null,"url":null,"abstract":"<p><p>Hemodialysis (HD) is a life-sustaining treatment for chronic kidney disease (CKD) patients. This study aimed to identify candidate diagnostic biomarkers associated with HD-treated CKD. The public dataset was acquired from the Gene Expression Omnibus database. The differentially expressed genes (DEGs) showing opposite trends across the three groups were obtained as crosstalk genes, and their potential pathways were explored through KEGG and GSEA analyses. Next, hub genes were identified using LASSO regression, and their diagnostic potential was assessed <i>via</i> ROC analysis. Key immune cell populations were identified using ssGSEA. Blood samples from healthy controls (<i>n</i> = 10), CKD patients (<i>n</i> = 9), and HD-treated CKD patients (<i>n</i> = 7) were collected to validate hub gene expression. A total of 132 crosstalk genes were identified, with the TGF-β and KRAS signaling pathways potentially activated in the HD group. Two hub genes, SIK1 and TNFAIP6, exhibited AUC values exceeding 0.8 for diagnosing CKD and HD-treated CKD groups. Compared to the other groups, neutrophil abundance was significantly higher in CKD group and showed a strong correlation with the hub genes. External datasets and RT-qPCR validated a consistent expression trend of TNFAIP6. Therefore, TNFAIP6 may represent a potential candidate gene with biomarker relevance in CKD and HD-treated CKD. TNFAIP6 has been previously associated with the TGF-β pathway and neutrophil regulation, and its crosstalk mechanism in HD-treated CKD warrants further exploration.</p>","PeriodicalId":20839,"journal":{"name":"Renal Failure","volume":"47 1","pages":"2528757"},"PeriodicalIF":3.0000,"publicationDate":"2025-12-01","publicationTypes":"Journal Article","fieldsOfStudy":null,"isOpenAccess":false,"openAccessPdf":"https://www.ncbi.nlm.nih.gov/pmc/articles/PMC12261513/pdf/","citationCount":"0","resultStr":"{\"title\":\"Bioinformatics reveals TNFAIP6 as a candidate gene and suggests its potential crosstalk in the treatment of hemodialysis in chronic kidney disease.\",\"authors\":\"Guoxin Zhang, Jieqiong Fu, Wenming Niu\",\"doi\":\"10.1080/0886022X.2025.2528757\",\"DOIUrl\":null,\"url\":null,\"abstract\":\"<p><p>Hemodialysis (HD) is a life-sustaining treatment for chronic kidney disease (CKD) patients. This study aimed to identify candidate diagnostic biomarkers associated with HD-treated CKD. The public dataset was acquired from the Gene Expression Omnibus database. The differentially expressed genes (DEGs) showing opposite trends across the three groups were obtained as crosstalk genes, and their potential pathways were explored through KEGG and GSEA analyses. Next, hub genes were identified using LASSO regression, and their diagnostic potential was assessed <i>via</i> ROC analysis. Key immune cell populations were identified using ssGSEA. Blood samples from healthy controls (<i>n</i> = 10), CKD patients (<i>n</i> = 9), and HD-treated CKD patients (<i>n</i> = 7) were collected to validate hub gene expression. A total of 132 crosstalk genes were identified, with the TGF-β and KRAS signaling pathways potentially activated in the HD group. Two hub genes, SIK1 and TNFAIP6, exhibited AUC values exceeding 0.8 for diagnosing CKD and HD-treated CKD groups. Compared to the other groups, neutrophil abundance was significantly higher in CKD group and showed a strong correlation with the hub genes. External datasets and RT-qPCR validated a consistent expression trend of TNFAIP6. Therefore, TNFAIP6 may represent a potential candidate gene with biomarker relevance in CKD and HD-treated CKD. TNFAIP6 has been previously associated with the TGF-β pathway and neutrophil regulation, and its crosstalk mechanism in HD-treated CKD warrants further exploration.</p>\",\"PeriodicalId\":20839,\"journal\":{\"name\":\"Renal Failure\",\"volume\":\"47 1\",\"pages\":\"2528757\"},\"PeriodicalIF\":3.0000,\"publicationDate\":\"2025-12-01\",\"publicationTypes\":\"Journal Article\",\"fieldsOfStudy\":null,\"isOpenAccess\":false,\"openAccessPdf\":\"https://www.ncbi.nlm.nih.gov/pmc/articles/PMC12261513/pdf/\",\"citationCount\":\"0\",\"resultStr\":null,\"platform\":\"Semanticscholar\",\"paperid\":null,\"PeriodicalName\":\"Renal Failure\",\"FirstCategoryId\":\"3\",\"ListUrlMain\":\"https://doi.org/10.1080/0886022X.2025.2528757\",\"RegionNum\":3,\"RegionCategory\":\"医学\",\"ArticlePicture\":[],\"TitleCN\":null,\"AbstractTextCN\":null,\"PMCID\":null,\"EPubDate\":\"2025/7/13 0:00:00\",\"PubModel\":\"Epub\",\"JCR\":\"Q1\",\"JCRName\":\"UROLOGY & NEPHROLOGY\",\"Score\":null,\"Total\":0}","platform":"Semanticscholar","paperid":null,"PeriodicalName":"Renal Failure","FirstCategoryId":"3","ListUrlMain":"https://doi.org/10.1080/0886022X.2025.2528757","RegionNum":3,"RegionCategory":"医学","ArticlePicture":[],"TitleCN":null,"AbstractTextCN":null,"PMCID":null,"EPubDate":"2025/7/13 0:00:00","PubModel":"Epub","JCR":"Q1","JCRName":"UROLOGY & NEPHROLOGY","Score":null,"Total":0}
引用次数: 0

摘要

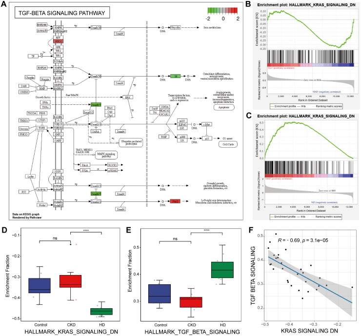
血液透析(HD)是慢性肾脏疾病(CKD)患者的一种维持生命的治疗方法。本研究旨在确定与hd治疗的CKD相关的候选诊断生物标志物。公共数据集来自Gene Expression Omnibus数据库。通过KEGG和GSEA分析,获得了在三组间表现相反趋势的差异表达基因(DEGs)作为串扰基因,并对其潜在通路进行了探索。接下来,使用LASSO回归鉴定枢纽基因,并通过ROC分析评估其诊断潜力。使用ssGSEA鉴定关键免疫细胞群。收集健康对照(n = 10)、CKD患者(n = 9)和hd治疗的CKD患者(n = 7)的血液样本以验证中枢基因表达。共鉴定出132个串扰基因,在HD组中TGF-β和KRAS信号通路可能被激活。两个中心基因,SIK1和TNFAIP6,在诊断CKD和hd治疗的CKD组中显示出超过0.8的AUC值。与其他组相比,CKD组中性粒细胞丰度显著高于其他组,且与中枢基因有较强的相关性。外部数据集和RT-qPCR验证了TNFAIP6的一致表达趋势。因此,TNFAIP6可能是CKD和hd治疗的CKD中具有生物标志物相关性的潜在候选基因。TNFAIP6先前与TGF-β通路和中性粒细胞调节有关,其在hd治疗的CKD中的串扰机制有待进一步探索。
本文章由计算机程序翻译,如有差异,请以英文原文为准。

Bioinformatics reveals TNFAIP6 as a candidate gene and suggests its potential crosstalk in the treatment of hemodialysis in chronic kidney disease.

Bioinformatics reveals TNFAIP6 as a candidate gene and suggests its potential crosstalk in the treatment of hemodialysis in chronic kidney disease.

Bioinformatics reveals TNFAIP6 as a candidate gene and suggests its potential crosstalk in the treatment of hemodialysis in chronic kidney disease.

Bioinformatics reveals TNFAIP6 as a candidate gene and suggests its potential crosstalk in the treatment of hemodialysis in chronic kidney disease.

Hemodialysis (HD) is a life-sustaining treatment for chronic kidney disease (CKD) patients. This study aimed to identify candidate diagnostic biomarkers associated with HD-treated CKD. The public dataset was acquired from the Gene Expression Omnibus database. The differentially expressed genes (DEGs) showing opposite trends across the three groups were obtained as crosstalk genes, and their potential pathways were explored through KEGG and GSEA analyses. Next, hub genes were identified using LASSO regression, and their diagnostic potential was assessed via ROC analysis. Key immune cell populations were identified using ssGSEA. Blood samples from healthy controls (n = 10), CKD patients (n = 9), and HD-treated CKD patients (n = 7) were collected to validate hub gene expression. A total of 132 crosstalk genes were identified, with the TGF-β and KRAS signaling pathways potentially activated in the HD group. Two hub genes, SIK1 and TNFAIP6, exhibited AUC values exceeding 0.8 for diagnosing CKD and HD-treated CKD groups. Compared to the other groups, neutrophil abundance was significantly higher in CKD group and showed a strong correlation with the hub genes. External datasets and RT-qPCR validated a consistent expression trend of TNFAIP6. Therefore, TNFAIP6 may represent a potential candidate gene with biomarker relevance in CKD and HD-treated CKD. TNFAIP6 has been previously associated with the TGF-β pathway and neutrophil regulation, and its crosstalk mechanism in HD-treated CKD warrants further exploration.

求助全文
通过发布文献求助,成功后即可免费获取论文全文。 去求助
来源期刊
Renal Failure
Renal Failure 医学-泌尿学与肾脏学
CiteScore
3.90
自引率
13.30%
发文量
374
审稿时长
1 months
期刊介绍: Renal Failure primarily concentrates on acute renal injury and its consequence, but also addresses advances in the fields of chronic renal failure, hypertension, and renal transplantation. Bringing together both clinical and experimental aspects of renal failure, this publication presents timely, practical information on pathology and pathophysiology of acute renal failure; nephrotoxicity of drugs and other substances; prevention, treatment, and therapy of renal failure; renal failure in association with transplantation, hypertension, and diabetes mellitus.
×
引用
GB/T 7714-2015
复制
MLA
复制
APA
复制
导出至
BibTeX EndNote RefMan NoteFirst NoteExpress
×
提示
您的信息不完整,为了账户安全,请先补充。
现在去补充
×
提示
您因"违规操作"
具体请查看互助需知
我知道了
×
提示
确定
请完成安全验证×
copy
已复制链接
快去分享给好友吧!
我知道了
右上角分享
点击右上角分享
0
联系我们:info@booksci.cn Book学术提供免费学术资源搜索服务,方便国内外学者检索中英文文献。致力于提供最便捷和优质的服务体验。 Copyright © 2023 布克学术 All rights reserved.
京ICP备2023020795号-1
ghs 京公网安备 11010802042870号
Book学术文献互助
Book学术文献互助群
群 号:604180095
Book学术官方微信