推进精确抗体-药物结合治疗:非小细胞肺癌中肿瘤亚群的独特蛋白质基因组图谱。

IF 13.5 1区 医学 Q1 HEMATOLOGY
Edwin Lin, Ying-Chun Lo, Vivek Subbiah, Rajat Thawani, Aakash Desai
{"title":"推进精确抗体-药物结合治疗:非小细胞肺癌中肿瘤亚群的独特蛋白质基因组图谱。","authors":"Edwin Lin, Ying-Chun Lo, Vivek Subbiah, Rajat Thawani, Aakash Desai","doi":"10.1186/s40164-025-00685-w","DOIUrl":null,"url":null,"abstract":"<p><p>Antibody-drug conjugates (ADCs) represent a promising therapeutic strategy for non-small cell lung cancer (NSCLC), targeting tumor-specific antigens with precision. However, the molecular heterogeneity of NSCLC necessitates multiplex biomarker approaches to optimize ADC efficacy. This study utilized transcriptomics and proteomics to characterize NSCLC subtypes with distinct ADC target expression profiles. RNA-seq data from two independent cohorts (537 tumors, 59 controls; 338 tumors, 311 controls) identified clusters defined by overexpression of CEACAM5, MET, and TACSTD2, while normal lung tissue exhibited moderate TACSTD2 and FOLR1 expression. Chi-squared residual analysis revealed no significant associations with disease stage or driver mutations. Proteomic and transcriptomic data from 110 tumors and 101 controls demonstrated strong concordance. These findings highlight the potential of ADCs to target NSCLC subsets with distinct proteogenomic profiles, independent of disease stage or mutational status, underscoring their broad applicability in precision oncology.</p>","PeriodicalId":12180,"journal":{"name":"Experimental Hematology & Oncology","volume":"14 1","pages":"96"},"PeriodicalIF":13.5000,"publicationDate":"2025-07-11","publicationTypes":"Journal Article","fieldsOfStudy":null,"isOpenAccess":false,"openAccessPdf":"https://www.ncbi.nlm.nih.gov/pmc/articles/PMC12247227/pdf/","citationCount":"0","resultStr":"{\"title\":\"Advancing precision antibody-drug conjugate therapy: unique proteogenomic profiles of tumor subsets in non-small cell lung cancer.\",\"authors\":\"Edwin Lin, Ying-Chun Lo, Vivek Subbiah, Rajat Thawani, Aakash Desai\",\"doi\":\"10.1186/s40164-025-00685-w\",\"DOIUrl\":null,\"url\":null,\"abstract\":\"<p><p>Antibody-drug conjugates (ADCs) represent a promising therapeutic strategy for non-small cell lung cancer (NSCLC), targeting tumor-specific antigens with precision. However, the molecular heterogeneity of NSCLC necessitates multiplex biomarker approaches to optimize ADC efficacy. This study utilized transcriptomics and proteomics to characterize NSCLC subtypes with distinct ADC target expression profiles. RNA-seq data from two independent cohorts (537 tumors, 59 controls; 338 tumors, 311 controls) identified clusters defined by overexpression of CEACAM5, MET, and TACSTD2, while normal lung tissue exhibited moderate TACSTD2 and FOLR1 expression. Chi-squared residual analysis revealed no significant associations with disease stage or driver mutations. Proteomic and transcriptomic data from 110 tumors and 101 controls demonstrated strong concordance. These findings highlight the potential of ADCs to target NSCLC subsets with distinct proteogenomic profiles, independent of disease stage or mutational status, underscoring their broad applicability in precision oncology.</p>\",\"PeriodicalId\":12180,\"journal\":{\"name\":\"Experimental Hematology & Oncology\",\"volume\":\"14 1\",\"pages\":\"96\"},\"PeriodicalIF\":13.5000,\"publicationDate\":\"2025-07-11\",\"publicationTypes\":\"Journal Article\",\"fieldsOfStudy\":null,\"isOpenAccess\":false,\"openAccessPdf\":\"https://www.ncbi.nlm.nih.gov/pmc/articles/PMC12247227/pdf/\",\"citationCount\":\"0\",\"resultStr\":null,\"platform\":\"Semanticscholar\",\"paperid\":null,\"PeriodicalName\":\"Experimental Hematology & Oncology\",\"FirstCategoryId\":\"3\",\"ListUrlMain\":\"https://doi.org/10.1186/s40164-025-00685-w\",\"RegionNum\":1,\"RegionCategory\":\"医学\",\"ArticlePicture\":[],\"TitleCN\":null,\"AbstractTextCN\":null,\"PMCID\":null,\"EPubDate\":\"\",\"PubModel\":\"\",\"JCR\":\"Q1\",\"JCRName\":\"HEMATOLOGY\",\"Score\":null,\"Total\":0}","platform":"Semanticscholar","paperid":null,"PeriodicalName":"Experimental Hematology & Oncology","FirstCategoryId":"3","ListUrlMain":"https://doi.org/10.1186/s40164-025-00685-w","RegionNum":1,"RegionCategory":"医学","ArticlePicture":[],"TitleCN":null,"AbstractTextCN":null,"PMCID":null,"EPubDate":"","PubModel":"","JCR":"Q1","JCRName":"HEMATOLOGY","Score":null,"Total":0}
引用次数: 0

摘要

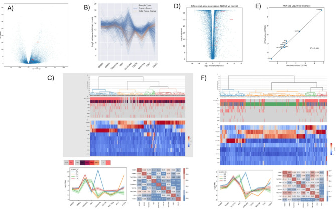
抗体-药物偶联物(adc)是一种很有前景的治疗非小细胞肺癌(NSCLC)的策略,可以精确靶向肿瘤特异性抗原。然而,非小细胞肺癌的分子异质性需要多种生物标志物方法来优化ADC的疗效。本研究利用转录组学和蛋白质组学来表征具有不同ADC靶表达谱的非小细胞肺癌亚型。来自两个独立队列的RNA-seq数据(537例肿瘤,59例对照;338例肿瘤,311例对照)鉴定出CEACAM5、MET和TACSTD2过表达的簇,而正常肺组织中TACSTD2和FOLR1表达适度。卡方残差分析显示与疾病分期或驱动突变无显著关联。来自110个肿瘤和101个对照的蛋白质组学和转录组学数据显示出很强的一致性。这些发现强调了adc靶向具有不同蛋白质基因组谱的非小细胞肺癌亚群的潜力,与疾病分期或突变状态无关,强调了它们在精确肿瘤学中的广泛适用性。
本文章由计算机程序翻译,如有差异,请以英文原文为准。

Advancing precision antibody-drug conjugate therapy: unique proteogenomic profiles of tumor subsets in non-small cell lung cancer.

Advancing precision antibody-drug conjugate therapy: unique proteogenomic profiles of tumor subsets in non-small cell lung cancer.

Advancing precision antibody-drug conjugate therapy: unique proteogenomic profiles of tumor subsets in non-small cell lung cancer.

Antibody-drug conjugates (ADCs) represent a promising therapeutic strategy for non-small cell lung cancer (NSCLC), targeting tumor-specific antigens with precision. However, the molecular heterogeneity of NSCLC necessitates multiplex biomarker approaches to optimize ADC efficacy. This study utilized transcriptomics and proteomics to characterize NSCLC subtypes with distinct ADC target expression profiles. RNA-seq data from two independent cohorts (537 tumors, 59 controls; 338 tumors, 311 controls) identified clusters defined by overexpression of CEACAM5, MET, and TACSTD2, while normal lung tissue exhibited moderate TACSTD2 and FOLR1 expression. Chi-squared residual analysis revealed no significant associations with disease stage or driver mutations. Proteomic and transcriptomic data from 110 tumors and 101 controls demonstrated strong concordance. These findings highlight the potential of ADCs to target NSCLC subsets with distinct proteogenomic profiles, independent of disease stage or mutational status, underscoring their broad applicability in precision oncology.

求助全文
通过发布文献求助,成功后即可免费获取论文全文。 去求助
来源期刊
CiteScore
12.60
自引率
7.30%
发文量
97
审稿时长
6 weeks
期刊介绍: Experimental Hematology & Oncology is an open access journal that encompasses all aspects of hematology and oncology with an emphasis on preclinical, basic, patient-oriented and translational research. The journal acts as an international platform for sharing laboratory findings in these areas and makes a deliberate effort to publish clinical trials with 'negative' results and basic science studies with provocative findings. Experimental Hematology & Oncology publishes original work, hypothesis, commentaries and timely reviews. With open access and rapid turnaround time from submission to publication, the journal strives to be a hub for disseminating new knowledge and discussing controversial topics for both basic scientists and busy clinicians in the closely related fields of hematology and oncology.
×
引用
GB/T 7714-2015
复制
MLA
复制
APA
复制
导出至
BibTeX EndNote RefMan NoteFirst NoteExpress
×
提示
您的信息不完整,为了账户安全,请先补充。
现在去补充
×
提示
您因"违规操作"
具体请查看互助需知
我知道了
×
提示
确定
请完成安全验证×
copy
已复制链接
快去分享给好友吧!
我知道了
右上角分享
点击右上角分享
0
联系我们:info@booksci.cn Book学术提供免费学术资源搜索服务,方便国内外学者检索中英文文献。致力于提供最便捷和优质的服务体验。 Copyright © 2023 布克学术 All rights reserved.
京ICP备2023020795号-1
ghs 京公网安备 11010802042870号
Book学术文献互助
Book学术文献互助群
群 号:604180095
Book学术官方微信