单纯导管原位癌的突变景观及其与疾病预后和放疗反应的关系。

IF 5.6 1区 医学 Q1 Medicine
Noor Rizvi, Eliseos J Mucaki, Emily L Salmini, Monica Zhang, Sabina Trebinjac, Ezra Hahn, Lawrence Paszat, Sharon Nofech-Mozes, Michael T Hallett, Eileen Rakovitch, Vanessa Dumeaux
{"title":"单纯导管原位癌的突变景观及其与疾病预后和放疗反应的关系。","authors":"Noor Rizvi, Eliseos J Mucaki, Emily L Salmini, Monica Zhang, Sabina Trebinjac, Ezra Hahn, Lawrence Paszat, Sharon Nofech-Mozes, Michael T Hallett, Eileen Rakovitch, Vanessa Dumeaux","doi":"10.1186/s13058-025-02080-z","DOIUrl":null,"url":null,"abstract":"<p><strong>Background: </strong>Managing Ductal Carcinoma in Situ (DCIS) remains challenging due to the lack of reliable biomarkers to predict radiotherapy (RT) response, leading to both overtreatment of indolent disease and undertreatment of aggressive cases.</p><p><strong>Results: </strong>Through whole-exome sequencing of 147 DCIS cases, we characterized the genomic landscape of pure DCIS and identified genetic alterations associated with the risk of recurrence, either in-situ or invasive. DCIS lesions harbored frequent mutations in established cancer drivers (PIK3CA, TP53) and genes regulating tissue architecture, which likely enhanced pre-invasive cell fitness but lacked prognostic value. A subset of younger patients exhibited distinct mutational processes characterized by high mutational burden, though these were not linked to recurrence risk. Across the cohort, five mostly mutually exclusive genes (SH2B2, PDZD8, MYO7A, MUCL3, DNASE2B), involved in cell adhesion, membrane organization, and DNA degradation, were significantly associated with 10-year risk of local recurrence. In RT-treated patients, we identified 27 additional mutated genes uniquely associated with recurrence, along with SH2B2 and MUCL3. Most of these genes were involved in cytoskeletal regulation, cell adhesion, and cell-environment interactions. Mutations in metabolic regulators (MGAM2 and AADACL3) and REV1, which mediates DNA damage tolerance, may impair cellular responses to RT-induced stress. Notably, we identified distinct genes prognostic for in-situ versus invasive recurrence: nineteen genes predominantly involved in tissue structural maintenance in in-situ relapse, and thirteen genes primarily affecting cell-cycle and genome-stability pathways in invasive progression. Copy number analyses revealed that pure DCIS exhibits molecular subtype-specific patterns characteristic of invasive disease, with novel alterations associated with recurrence, including three non-adjacent gains and five losses in regions harboring oncogenes, tumor suppressor genes, and genes regulating structural integrity, cell-cell adhesion and interactions.</p><p><strong>Conclusions: </strong>While TP53, PIK3CA, and recurrent copy number alterations represent early events in tumorigenesis, they lack prognostic value in pure DCIS, underscoring the need for alternative biomarkers. Our findings identify key genetic alterations associated with local recurrence and RT resistance. We further uncovered distinct molecular programs underlying in-situ versus invasive recurrence, with mutations affecting tissue structural maintenance in in-situ relapse and cell-cycle/genome-stability pathways in invasive progression.</p>","PeriodicalId":49227,"journal":{"name":"Breast Cancer Research","volume":"27 1","pages":"127"},"PeriodicalIF":5.6000,"publicationDate":"2025-07-08","publicationTypes":"Journal Article","fieldsOfStudy":null,"isOpenAccess":false,"openAccessPdf":"https://www.ncbi.nlm.nih.gov/pmc/articles/PMC12236047/pdf/","citationCount":"0","resultStr":"{\"title\":\"Mutational landscape of pure ductal carcinoma in situ and associations with disease prognosis and response to radiotherapy.\",\"authors\":\"Noor Rizvi, Eliseos J Mucaki, Emily L Salmini, Monica Zhang, Sabina Trebinjac, Ezra Hahn, Lawrence Paszat, Sharon Nofech-Mozes, Michael T Hallett, Eileen Rakovitch, Vanessa Dumeaux\",\"doi\":\"10.1186/s13058-025-02080-z\",\"DOIUrl\":null,\"url\":null,\"abstract\":\"<p><strong>Background: </strong>Managing Ductal Carcinoma in Situ (DCIS) remains challenging due to the lack of reliable biomarkers to predict radiotherapy (RT) response, leading to both overtreatment of indolent disease and undertreatment of aggressive cases.</p><p><strong>Results: </strong>Through whole-exome sequencing of 147 DCIS cases, we characterized the genomic landscape of pure DCIS and identified genetic alterations associated with the risk of recurrence, either in-situ or invasive. DCIS lesions harbored frequent mutations in established cancer drivers (PIK3CA, TP53) and genes regulating tissue architecture, which likely enhanced pre-invasive cell fitness but lacked prognostic value. A subset of younger patients exhibited distinct mutational processes characterized by high mutational burden, though these were not linked to recurrence risk. Across the cohort, five mostly mutually exclusive genes (SH2B2, PDZD8, MYO7A, MUCL3, DNASE2B), involved in cell adhesion, membrane organization, and DNA degradation, were significantly associated with 10-year risk of local recurrence. In RT-treated patients, we identified 27 additional mutated genes uniquely associated with recurrence, along with SH2B2 and MUCL3. Most of these genes were involved in cytoskeletal regulation, cell adhesion, and cell-environment interactions. Mutations in metabolic regulators (MGAM2 and AADACL3) and REV1, which mediates DNA damage tolerance, may impair cellular responses to RT-induced stress. Notably, we identified distinct genes prognostic for in-situ versus invasive recurrence: nineteen genes predominantly involved in tissue structural maintenance in in-situ relapse, and thirteen genes primarily affecting cell-cycle and genome-stability pathways in invasive progression. Copy number analyses revealed that pure DCIS exhibits molecular subtype-specific patterns characteristic of invasive disease, with novel alterations associated with recurrence, including three non-adjacent gains and five losses in regions harboring oncogenes, tumor suppressor genes, and genes regulating structural integrity, cell-cell adhesion and interactions.</p><p><strong>Conclusions: </strong>While TP53, PIK3CA, and recurrent copy number alterations represent early events in tumorigenesis, they lack prognostic value in pure DCIS, underscoring the need for alternative biomarkers. Our findings identify key genetic alterations associated with local recurrence and RT resistance. We further uncovered distinct molecular programs underlying in-situ versus invasive recurrence, with mutations affecting tissue structural maintenance in in-situ relapse and cell-cycle/genome-stability pathways in invasive progression.</p>\",\"PeriodicalId\":49227,\"journal\":{\"name\":\"Breast Cancer Research\",\"volume\":\"27 1\",\"pages\":\"127\"},\"PeriodicalIF\":5.6000,\"publicationDate\":\"2025-07-08\",\"publicationTypes\":\"Journal Article\",\"fieldsOfStudy\":null,\"isOpenAccess\":false,\"openAccessPdf\":\"https://www.ncbi.nlm.nih.gov/pmc/articles/PMC12236047/pdf/\",\"citationCount\":\"0\",\"resultStr\":null,\"platform\":\"Semanticscholar\",\"paperid\":null,\"PeriodicalName\":\"Breast Cancer Research\",\"FirstCategoryId\":\"3\",\"ListUrlMain\":\"https://doi.org/10.1186/s13058-025-02080-z\",\"RegionNum\":1,\"RegionCategory\":\"医学\",\"ArticlePicture\":[],\"TitleCN\":null,\"AbstractTextCN\":null,\"PMCID\":null,\"EPubDate\":\"\",\"PubModel\":\"\",\"JCR\":\"Q1\",\"JCRName\":\"Medicine\",\"Score\":null,\"Total\":0}","platform":"Semanticscholar","paperid":null,"PeriodicalName":"Breast Cancer Research","FirstCategoryId":"3","ListUrlMain":"https://doi.org/10.1186/s13058-025-02080-z","RegionNum":1,"RegionCategory":"医学","ArticlePicture":[],"TitleCN":null,"AbstractTextCN":null,"PMCID":null,"EPubDate":"","PubModel":"","JCR":"Q1","JCRName":"Medicine","Score":null,"Total":0}
引用次数: 0

摘要

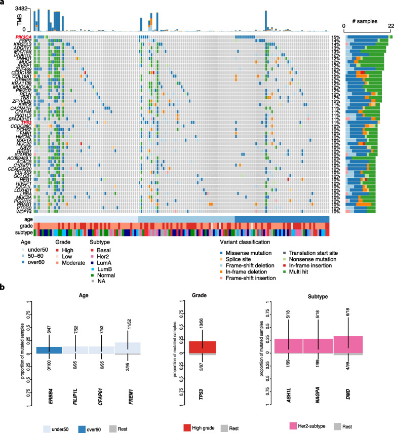
背景:管理导管原位癌(DCIS)仍然具有挑战性,因为缺乏可靠的生物标志物来预测放疗(RT)反应,导致惰性疾病的过度治疗和侵袭性病例的治疗不足。结果:通过对147例DCIS病例的全外显子组测序,我们表征了纯DCIS的基因组图谱,并确定了与原位或侵袭性复发风险相关的遗传改变。DCIS病变在已建立的癌症驱动因子(PIK3CA, TP53)和调节组织结构的基因中经常发生突变,这可能增强了侵袭前细胞的适应性,但缺乏预后价值。一小部分年轻患者表现出明显的突变过程,其特征是高突变负担,尽管这些与复发风险无关。在整个队列中,参与细胞粘附、膜组织和DNA降解的5个相互排斥的基因(SH2B2、PDZD8、MYO7A、MUCL3、DNASE2B)与10年局部复发风险显著相关。在接受rt治疗的患者中,我们发现了另外27个与复发相关的突变基因,以及SH2B2和MUCL3。这些基因大多参与细胞骨架调节、细胞粘附和细胞-环境相互作用。代谢调节因子(MGAM2和AADACL3)和介导DNA损伤耐受性的REV1的突变可能会损害细胞对rt诱导的应激反应。值得注意的是,我们确定了原位复发与侵袭性复发预后的不同基因:19个基因主要参与原位复发的组织结构维持,13个基因主要影响侵袭性进展中的细胞周期和基因组稳定性途径。拷贝数分析显示,纯DCIS表现出侵袭性疾病特有的分子亚型特异性模式,具有与复发相关的新改变,包括癌基因、肿瘤抑制基因和调节结构完整性、细胞-细胞粘附和相互作用的基因区域的3个非相邻增益和5个缺失。结论:虽然TP53、PIK3CA和复发性拷贝数改变代表了肿瘤发生的早期事件,但它们在纯DCIS中缺乏预后价值,强调了对替代生物标志物的需求。我们的发现确定了与局部复发和RT抵抗相关的关键遗传改变。我们进一步揭示了原位复发与侵袭性复发的不同分子程序,突变影响原位复发的组织结构维持和侵袭性进展的细胞周期/基因组稳定性途径。
本文章由计算机程序翻译,如有差异,请以英文原文为准。

Mutational landscape of pure ductal carcinoma in situ and associations with disease prognosis and response to radiotherapy.

Mutational landscape of pure ductal carcinoma in situ and associations with disease prognosis and response to radiotherapy.

Mutational landscape of pure ductal carcinoma in situ and associations with disease prognosis and response to radiotherapy.

Mutational landscape of pure ductal carcinoma in situ and associations with disease prognosis and response to radiotherapy.

Background: Managing Ductal Carcinoma in Situ (DCIS) remains challenging due to the lack of reliable biomarkers to predict radiotherapy (RT) response, leading to both overtreatment of indolent disease and undertreatment of aggressive cases.

Results: Through whole-exome sequencing of 147 DCIS cases, we characterized the genomic landscape of pure DCIS and identified genetic alterations associated with the risk of recurrence, either in-situ or invasive. DCIS lesions harbored frequent mutations in established cancer drivers (PIK3CA, TP53) and genes regulating tissue architecture, which likely enhanced pre-invasive cell fitness but lacked prognostic value. A subset of younger patients exhibited distinct mutational processes characterized by high mutational burden, though these were not linked to recurrence risk. Across the cohort, five mostly mutually exclusive genes (SH2B2, PDZD8, MYO7A, MUCL3, DNASE2B), involved in cell adhesion, membrane organization, and DNA degradation, were significantly associated with 10-year risk of local recurrence. In RT-treated patients, we identified 27 additional mutated genes uniquely associated with recurrence, along with SH2B2 and MUCL3. Most of these genes were involved in cytoskeletal regulation, cell adhesion, and cell-environment interactions. Mutations in metabolic regulators (MGAM2 and AADACL3) and REV1, which mediates DNA damage tolerance, may impair cellular responses to RT-induced stress. Notably, we identified distinct genes prognostic for in-situ versus invasive recurrence: nineteen genes predominantly involved in tissue structural maintenance in in-situ relapse, and thirteen genes primarily affecting cell-cycle and genome-stability pathways in invasive progression. Copy number analyses revealed that pure DCIS exhibits molecular subtype-specific patterns characteristic of invasive disease, with novel alterations associated with recurrence, including three non-adjacent gains and five losses in regions harboring oncogenes, tumor suppressor genes, and genes regulating structural integrity, cell-cell adhesion and interactions.

Conclusions: While TP53, PIK3CA, and recurrent copy number alterations represent early events in tumorigenesis, they lack prognostic value in pure DCIS, underscoring the need for alternative biomarkers. Our findings identify key genetic alterations associated with local recurrence and RT resistance. We further uncovered distinct molecular programs underlying in-situ versus invasive recurrence, with mutations affecting tissue structural maintenance in in-situ relapse and cell-cycle/genome-stability pathways in invasive progression.

求助全文
通过发布文献求助,成功后即可免费获取论文全文。 去求助
来源期刊
CiteScore
12.00
自引率
0.00%
发文量
76
审稿时长
12 weeks
期刊介绍: Breast Cancer Research, an international, peer-reviewed online journal, publishes original research, reviews, editorials, and reports. It features open-access research articles of exceptional interest across all areas of biology and medicine relevant to breast cancer. This includes normal mammary gland biology, with a special emphasis on the genetic, biochemical, and cellular basis of breast cancer. In addition to basic research, the journal covers preclinical, translational, and clinical studies with a biological basis, including Phase I and Phase II trials.
×
引用
GB/T 7714-2015
复制
MLA
复制
APA
复制
导出至
BibTeX EndNote RefMan NoteFirst NoteExpress
×
提示
您的信息不完整,为了账户安全,请先补充。
现在去补充
×
提示
您因"违规操作"
具体请查看互助需知
我知道了
×
提示
确定
请完成安全验证×
copy
已复制链接
快去分享给好友吧!
我知道了
右上角分享
点击右上角分享
0
联系我们:info@booksci.cn Book学术提供免费学术资源搜索服务,方便国内外学者检索中英文文献。致力于提供最便捷和优质的服务体验。 Copyright © 2023 布克学术 All rights reserved.
京ICP备2023020795号-1
ghs 京公网安备 11010802042870号
Book学术文献互助
Book学术文献互助群
群 号:604180095
Book学术官方微信