沙特轴性脊柱炎疾病管理临床实践指南。

IF 2.9 3区 医学 Q2 RHEUMATOLOGY
Rheumatology and Therapy Pub Date : 2025-10-01 Epub Date: 2025-07-08 DOI:10.1007/s40744-025-00779-1
Hanan Al Rayes, Nayef Al Ghanim, Hajer Y Almudaiheem, Mohamed Bedaiwi, Mansour Alazmi, Eman Alqurtas, Haifa F Alotaibi, Waleed Hafiz, Sultana Abdulaziz, Khalidah A Alenzi, Bedor A Al-Omari, Ibrahim Alhomood, Jameel T Abualenain, Ahmed H Al-Jedai
{"title":"沙特轴性脊柱炎疾病管理临床实践指南。","authors":"Hanan Al Rayes, Nayef Al Ghanim, Hajer Y Almudaiheem, Mohamed Bedaiwi, Mansour Alazmi, Eman Alqurtas, Haifa F Alotaibi, Waleed Hafiz, Sultana Abdulaziz, Khalidah A Alenzi, Bedor A Al-Omari, Ibrahim Alhomood, Jameel T Abualenain, Ahmed H Al-Jedai","doi":"10.1007/s40744-025-00779-1","DOIUrl":null,"url":null,"abstract":"<p><strong>Introduction: </strong>This guideline offers evidence-based recommendations for physicians and policymakers on managing axial spondyloarthritis (axSpA) in Saudi Arabia.</p><p><strong>Methods: </strong>A panel of 14 experts in research methodology, rheumatology, family medicine, and clinical pharmacology in Saudi Arabia approved 45 questions related to the monitoring and treatment, pharmacological and non-pharmacological, of different subtypes of axSpA. We conducted a search of different databases, including PubMed, EMBASE, and the Cochrane Library, from 2010 to 2024 to identify systematic reviews, meta-analyses, and clinical studies related to the diagnosis and management of axSpA. To evaluate the certainty of the evidence and formulate recommendations, we employed the Grading of Recommendations, Assessment, Development, and Evaluation (GRADE) approach. The expert panel voted electronically on each recommendation. A recommendation was finalized when over 70% of the voting panel agreed.</p><p><strong>Results: </strong>We issued 31 evidence-based recommendations and seven statements based on the experts' opinions, which are grouped into nine categories. This guideline recommends initiating non-steroidal anti-inflammatory drugs (NSAIDs) as the first-line therapy for patients with symptomatic axSpA. If NSAIDs are ineffective, second-line treatments such as tumor necrosis factor inhibitors (TNFis), interleukin-17 inhibitors (IL-17is), or Janus kinase inhibitors (JAKis) should be considered. Localized glucocorticoid injections are suggested as supplementary therapy for cases of isolated sacroiliitis, enthesitis, or peripheral monoarthritis not responding adequately to the treatment options.</p><p><strong>Conclusion: </strong>The Saudi clinical practice guidelines provide updated evidence-based recommendations for monitoring and treating adults with axSpA. These recommendations help guide the best practice for healthcare professionals in managing patients with axSpA in Saudi Arabia.</p>","PeriodicalId":21267,"journal":{"name":"Rheumatology and Therapy","volume":" ","pages":"741-797"},"PeriodicalIF":2.9000,"publicationDate":"2025-10-01","publicationTypes":"Journal Article","fieldsOfStudy":null,"isOpenAccess":false,"openAccessPdf":"https://www.ncbi.nlm.nih.gov/pmc/articles/PMC12450201/pdf/","citationCount":"0","resultStr":"{\"title\":\"Saudi Clinical Practice Guidelines for Management of Axial Spondyloarthritis Disease.\",\"authors\":\"Hanan Al Rayes, Nayef Al Ghanim, Hajer Y Almudaiheem, Mohamed Bedaiwi, Mansour Alazmi, Eman Alqurtas, Haifa F Alotaibi, Waleed Hafiz, Sultana Abdulaziz, Khalidah A Alenzi, Bedor A Al-Omari, Ibrahim Alhomood, Jameel T Abualenain, Ahmed H Al-Jedai\",\"doi\":\"10.1007/s40744-025-00779-1\",\"DOIUrl\":null,\"url\":null,\"abstract\":\"<p><strong>Introduction: </strong>This guideline offers evidence-based recommendations for physicians and policymakers on managing axial spondyloarthritis (axSpA) in Saudi Arabia.</p><p><strong>Methods: </strong>A panel of 14 experts in research methodology, rheumatology, family medicine, and clinical pharmacology in Saudi Arabia approved 45 questions related to the monitoring and treatment, pharmacological and non-pharmacological, of different subtypes of axSpA. We conducted a search of different databases, including PubMed, EMBASE, and the Cochrane Library, from 2010 to 2024 to identify systematic reviews, meta-analyses, and clinical studies related to the diagnosis and management of axSpA. To evaluate the certainty of the evidence and formulate recommendations, we employed the Grading of Recommendations, Assessment, Development, and Evaluation (GRADE) approach. The expert panel voted electronically on each recommendation. A recommendation was finalized when over 70% of the voting panel agreed.</p><p><strong>Results: </strong>We issued 31 evidence-based recommendations and seven statements based on the experts' opinions, which are grouped into nine categories. This guideline recommends initiating non-steroidal anti-inflammatory drugs (NSAIDs) as the first-line therapy for patients with symptomatic axSpA. If NSAIDs are ineffective, second-line treatments such as tumor necrosis factor inhibitors (TNFis), interleukin-17 inhibitors (IL-17is), or Janus kinase inhibitors (JAKis) should be considered. Localized glucocorticoid injections are suggested as supplementary therapy for cases of isolated sacroiliitis, enthesitis, or peripheral monoarthritis not responding adequately to the treatment options.</p><p><strong>Conclusion: </strong>The Saudi clinical practice guidelines provide updated evidence-based recommendations for monitoring and treating adults with axSpA. These recommendations help guide the best practice for healthcare professionals in managing patients with axSpA in Saudi Arabia.</p>\",\"PeriodicalId\":21267,\"journal\":{\"name\":\"Rheumatology and Therapy\",\"volume\":\" \",\"pages\":\"741-797\"},\"PeriodicalIF\":2.9000,\"publicationDate\":\"2025-10-01\",\"publicationTypes\":\"Journal Article\",\"fieldsOfStudy\":null,\"isOpenAccess\":false,\"openAccessPdf\":\"https://www.ncbi.nlm.nih.gov/pmc/articles/PMC12450201/pdf/\",\"citationCount\":\"0\",\"resultStr\":null,\"platform\":\"Semanticscholar\",\"paperid\":null,\"PeriodicalName\":\"Rheumatology and Therapy\",\"FirstCategoryId\":\"3\",\"ListUrlMain\":\"https://doi.org/10.1007/s40744-025-00779-1\",\"RegionNum\":3,\"RegionCategory\":\"医学\",\"ArticlePicture\":[],\"TitleCN\":null,\"AbstractTextCN\":null,\"PMCID\":null,\"EPubDate\":\"2025/7/8 0:00:00\",\"PubModel\":\"Epub\",\"JCR\":\"Q2\",\"JCRName\":\"RHEUMATOLOGY\",\"Score\":null,\"Total\":0}","platform":"Semanticscholar","paperid":null,"PeriodicalName":"Rheumatology and Therapy","FirstCategoryId":"3","ListUrlMain":"https://doi.org/10.1007/s40744-025-00779-1","RegionNum":3,"RegionCategory":"医学","ArticlePicture":[],"TitleCN":null,"AbstractTextCN":null,"PMCID":null,"EPubDate":"2025/7/8 0:00:00","PubModel":"Epub","JCR":"Q2","JCRName":"RHEUMATOLOGY","Score":null,"Total":0}
引用次数: 0

摘要

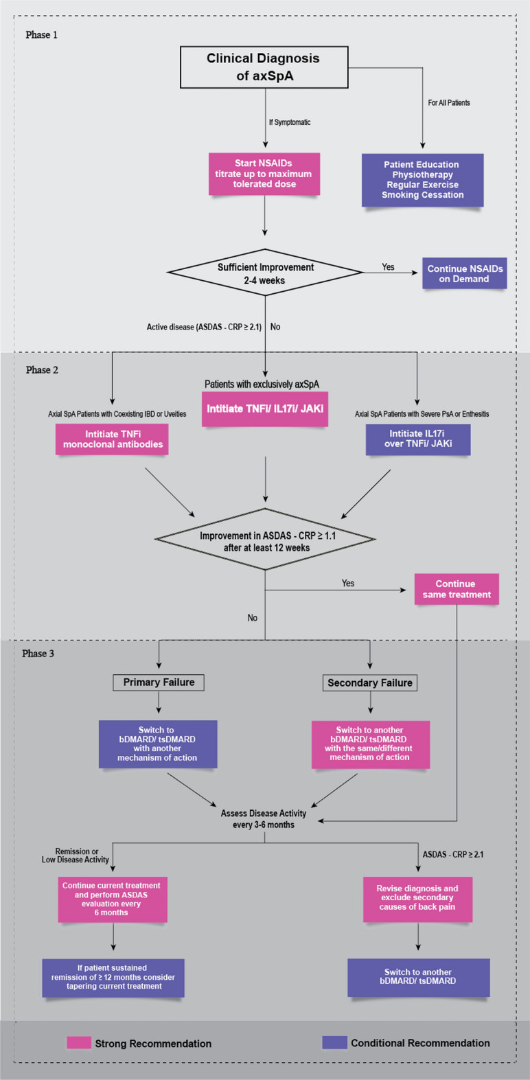
本指南为沙特阿拉伯的医生和政策制定者提供了治疗轴性脊柱炎(axSpA)的循证建议。方法:由沙特阿拉伯研究方法学、风湿病学、家庭医学和临床药理学方面的14名专家组成的小组批准了45个与不同亚型axSpA的药物和非药物监测和治疗相关的问题。从2010年到2024年,我们检索了不同的数据库,包括PubMed、EMBASE和Cochrane图书馆,以确定与axSpA诊断和管理相关的系统综述、荟萃分析和临床研究。为了评估证据的确定性并制定建议,我们采用了建议、评估、发展和评估分级(GRADE)方法。专家小组对每项建议进行电子投票。当超过70%的投票小组同意时,建议最终确定。结果:根据专家意见,我们提出了31项循证建议和7项声明,分为9类。本指南建议将非甾体抗炎药(NSAIDs)作为有症状的axSpA患者的一线治疗。如果非甾体抗炎药无效,则应考虑二线治疗,如肿瘤坏死因子抑制剂(TNFis)、白细胞介素-17抑制剂(IL-17is)或Janus激酶抑制剂(JAKis)。局部糖皮质激素注射建议作为补充治疗的病例孤立骶髂炎,腹腔炎,或周围单关节炎不充分响应的治疗方案。结论:沙特临床实践指南为监测和治疗成人axSpA提供了最新的循证建议。这些建议有助于指导沙特阿拉伯医疗保健专业人员管理axSpA患者的最佳实践。
本文章由计算机程序翻译,如有差异,请以英文原文为准。

Saudi Clinical Practice Guidelines for Management of Axial Spondyloarthritis Disease.

Saudi Clinical Practice Guidelines for Management of Axial Spondyloarthritis Disease.

Introduction: This guideline offers evidence-based recommendations for physicians and policymakers on managing axial spondyloarthritis (axSpA) in Saudi Arabia.

Methods: A panel of 14 experts in research methodology, rheumatology, family medicine, and clinical pharmacology in Saudi Arabia approved 45 questions related to the monitoring and treatment, pharmacological and non-pharmacological, of different subtypes of axSpA. We conducted a search of different databases, including PubMed, EMBASE, and the Cochrane Library, from 2010 to 2024 to identify systematic reviews, meta-analyses, and clinical studies related to the diagnosis and management of axSpA. To evaluate the certainty of the evidence and formulate recommendations, we employed the Grading of Recommendations, Assessment, Development, and Evaluation (GRADE) approach. The expert panel voted electronically on each recommendation. A recommendation was finalized when over 70% of the voting panel agreed.

Results: We issued 31 evidence-based recommendations and seven statements based on the experts' opinions, which are grouped into nine categories. This guideline recommends initiating non-steroidal anti-inflammatory drugs (NSAIDs) as the first-line therapy for patients with symptomatic axSpA. If NSAIDs are ineffective, second-line treatments such as tumor necrosis factor inhibitors (TNFis), interleukin-17 inhibitors (IL-17is), or Janus kinase inhibitors (JAKis) should be considered. Localized glucocorticoid injections are suggested as supplementary therapy for cases of isolated sacroiliitis, enthesitis, or peripheral monoarthritis not responding adequately to the treatment options.

Conclusion: The Saudi clinical practice guidelines provide updated evidence-based recommendations for monitoring and treating adults with axSpA. These recommendations help guide the best practice for healthcare professionals in managing patients with axSpA in Saudi Arabia.

求助全文
通过发布文献求助,成功后即可免费获取论文全文。 去求助
来源期刊
Rheumatology and Therapy
Rheumatology and Therapy RHEUMATOLOGY-
CiteScore
6.00
自引率
5.30%
发文量
91
审稿时长
6 weeks
期刊介绍: Aims and Scope Rheumatology and Therapy is an international, open access, peer reviewed, rapid publication journal dedicated to the publication of high-quality clinical (all phases), observational, real-world and health outcomes research around the discovery, development, and use of rheumatologic therapies. Studies relating to diagnosis, pharmacoeconomics, public health, quality of life, and patient care, management, and education are also welcomed. Areas of focus include, but are not limited to, rheumatoid arthritis, gout, gouty arthritis, psoriatic arthritis, osteoarthritis, juvenile idiopathic/rheumatoid arthritis, systemic lupus erythematosus, axial spondyloarthritis, Pompe’s disease, inflammatory joint conditions, musculoskeletal conditions, systemic sclerosis, and fibromyalgia. The journal is of interest to a broad audience of healthcare professionals and publishes original research, reviews, case reports, trial protocols, communications and letters. The journal is read by a global audience and receives submissions from all over the world. Rheumatology and Therapy will consider all scientifically sound research be it positive, confirmatory or negative data. Submissions are welcomed whether they relate to an international and/or a country-specific audience, something that is crucially important when researchers are trying to target more specific patient populations. This inclusive approach allows the journal to assist in the dissemination of all scientifically and ethically sound research. Ethics and Disclosures The journal is a member of the Committee on Publication Ethics (COPE) and subscribes to its principles on how to deal with acts of misconduct thereby committing to investigate allegations of misconduct in order to ensure the integrity of research. Content in this journal is peer-reviewed (Single-blind). For more information on our publishing ethics policies, please see here: https://www.springer.com/gp/editorial-policies Rapid Publication The journal’s rapid publication timelines aim for a peer review decision within 2 weeks of submission. If an article is accepted it will be published online 3-4 weeks from acceptance. These rapid timelines are achieved through the combination of a dedicated in-house editorial team, who closely manage article workflow, and an extensive Editorial and Advisory Board who assist with rapid peer review. This allows the journal to support the rapid dissemination of research, whilst still providing robust peer review. Combined with the journal’s open access model this allows for the rapid and efficient communication of the latest research and reviews, allowing the advancement of rheumatologic therapies. Personal Service The journal’s dedicated in-house editorial team offer a personal “concierge service” meaning that authors will always have a personal point of contact able to update them on the status of their manuscript. The editorial team check all manuscripts to ensure that articles conform to the most recent COPE, GPP and ICMJE publishing guidelines. This supports the publication of ethically sound and transparent research. We also encourage pre-submission enquiries and are always happy to provide a confidential assessment of manuscripts. Digital Features Rheumatology and Therapy offers a range of additional features designed to increase the visibility, readership and educational value of the journal’s content. Each article is accompanied by key summary points, giving a time-efficient overview of the content to a wide readership. Articles may be accompanied by plain language summaries to assist readers who have some knowledge of, but not in-depth expertise in, the area to understand the scientific content and overall implications of the article. The journal also provides the option to include various types of digital features including animated abstracts, video abstracts, slide decks, audio slides, instructional videos, infographics, podcasts and animations. All additional features are peer reviewed to the same high standard as the article itself. If you consider that your paper would benefit from the inclusion of a digital feature, please let us know. Our editorial team are able to create high-quality slide decks and infographics in-house, and video abstracts through our partner Research Square, and would be happy to assist in any way we can. For further information about digital features, please contact the journal editor (see ‘Contact the Journal’ for email address), and see the ‘Guidelines for digital features and plain language summaries’ document under ‘Submission guidelines’. For examples of digital features please visit: https://springerhealthcare.com/expertise/publishing-digital-features/ Preprints We encourage posting of preprints of primary research manuscripts on preprint servers, authors'' or institutional websites, and open communications between researchers whether on community preprint servers or preprint commenting platforms. Posting of preprints is not considered prior publication and will not jeopardize consideration in our journals. Authors should disclose details of preprint posting during the submission process or at any other point during consideration in the journal. Once the manuscript is published, it is the author''s responsibility to ensure that the preprint record is updated with a publication reference, including the DOI and a URL link to the published version of the article on the journal website. Please see here for further information on preprint sharing: https://www.springer.com/gp/authors-editors/journal-author/journal-author-helpdesk/submission/1302#c16721550 Peer Review Process Upon submission, manuscripts are assessed by the editorial team to ensure they fit within the aims and scope of the journal and are also checked for plagiarism. All suitable submissions are then subject to a comprehensive single-blind peer review. Reviewers are selected based on their relevant expertise and publication history in the subject area. The journal has an extensive pool of editorial and advisory board members who have been selected to assist with peer review based on the afore-mentioned criteria. At least two extensive reviews are required to make the editorial decision. Where reviewer recommendations are conflicted, the editorial board will be contacted for further advice and a presiding decision. Manuscripts are then either accepted, rejected or authors are required to make major or minor revisions (both reviewer comments and editorial comments may need to be addressed). Once a revised manuscript is re-submitted, it is assessed along with the responses to reviewer comments and if it has been adequately revised it will be accepted for publication. Accepted manuscripts are then copyedited and typeset by the production team before online publication. Appeals against decisions following peer review are considered on a case-by-case basis and should be sent to the journal editor, and authors are welcome to make rebuttals against individual reviewer comments if appropriate. Considering the time and effort required for a detailed peer review we reward our regular reviewers with the opportunity to publish without publication fees (pending peer review) for every three reviews completed per calendar year. Copyright Rheumatology and Therapy is published under the Creative Commons Attribution-Noncommercial License, which allows users to read, copy, distribute, and make derivative works for non-commercial purposes from the material, as long as the author of the original work is cited. The author assigns the exclusive right to any commercial use of the article to Springer. For more information about the Creative Commons Attribution-Noncommercial License, click here: http://creativecommons.org/licenses/by-nc/4.0. Publication Fees Upon acceptance of an article, authors will be required to pay the mandatory Rapid Service Fee of €5,250/$6,000/£4,300. The journal will consider fee discounts and waivers for developing countries and this is decided on a case-by-case basis. Open Access All articles published by Rheumatology and Therapy are published open access. Contact For more information about the journal, including pre-submission enquiries, please contact charlotte.maddocks@springernature.com.
×
引用
GB/T 7714-2015
复制
MLA
复制
APA
复制
导出至
BibTeX EndNote RefMan NoteFirst NoteExpress
×
提示
您的信息不完整,为了账户安全,请先补充。
现在去补充
×
提示
您因"违规操作"
具体请查看互助需知
我知道了
×
提示
确定
请完成安全验证×
copy
已复制链接
快去分享给好友吧!
我知道了
右上角分享
点击右上角分享
0
联系我们:info@booksci.cn Book学术提供免费学术资源搜索服务,方便国内外学者检索中英文文献。致力于提供最便捷和优质的服务体验。 Copyright © 2023 布克学术 All rights reserved.
京ICP备2023020795号-1
ghs 京公网安备 11010802042870号
Book学术文献互助
Book学术文献互助群
群 号:604180095
Book学术官方微信