抑制P2Y6受体介导的小胶质细胞吞噬可加重脑出血小鼠脑损伤

IF 4.8 4区 医学 Q3 CELL BIOLOGY
Ying Xu, Weiya Li, Jing Zhang, Weiwei Gao, Ting Zhang, Qing Chen, Nan Wang, Yongjia Zhou, Fengjiao Zhang, Jiahao Qin
{"title":"抑制P2Y6受体介导的小胶质细胞吞噬可加重脑出血小鼠脑损伤","authors":"Ying Xu, Weiya Li, Jing Zhang, Weiwei Gao, Ting Zhang, Qing Chen, Nan Wang, Yongjia Zhou, Fengjiao Zhang, Jiahao Qin","doi":"10.1007/s10571-025-01573-x","DOIUrl":null,"url":null,"abstract":"<p><p>Intracerebral hemorrhage (ICH) is a devastating stroke subtype leading to severe sensorimotor dysfunction. Many studies showed that microglia phagocytosis could promote hematoma absorption, and scavenger receptors expressed on microglia were associated with its phagocytosis. As a specific phagocytic receptor, blocking the P2Y6 receptor (P2Y6R) with MRS2578 (3 mg/kg) could inhibit the phagocytic activity of microglia, which had been reported in a variety of neurological disorders, such as cerebral ischemia, Parkinson's diseases and neurodegenerative diseases. But the effects of P2Y6R-mediated microglia phagocytosis on the prognosis of ICH are still lacking. In the present study, we showed that P2Y6R expression elevated and peaked at day 3 after ICH. And treatment with MRS2578 (3 mg/kg) for three consecutive days could impair the phagocytosis of microglia, accompanied by delayed hematoma absorption rate, aggravated brain edema and blood-brain barrier disruption, as well as impaired neurological deficit in ICH mice. MRS2578 treatment also increased the expression of pro-inflammatory factors (TNF-α, iNOS) after ICH. Furthermore, MRS2578 treatment further increased the expression of NF-κB, which regulates the expression of these pro-inflammatory cytokines. In summary, our results suggested that regulating microglial phagocytosis could improve the prognosis of ICH, and P2Y6R offered a meaningful target.</p>","PeriodicalId":9742,"journal":{"name":"Cellular and Molecular Neurobiology","volume":"45 1","pages":"67"},"PeriodicalIF":4.8000,"publicationDate":"2025-07-08","publicationTypes":"Journal Article","fieldsOfStudy":null,"isOpenAccess":false,"openAccessPdf":"https://www.ncbi.nlm.nih.gov/pmc/articles/PMC12238706/pdf/","citationCount":"0","resultStr":"{\"title\":\"Inhibition of P2Y6 Receptor-Mediated Microglia Phagocytosis Aggravates Brain Injury in Mice of Intracerebral Hemorrhage.\",\"authors\":\"Ying Xu, Weiya Li, Jing Zhang, Weiwei Gao, Ting Zhang, Qing Chen, Nan Wang, Yongjia Zhou, Fengjiao Zhang, Jiahao Qin\",\"doi\":\"10.1007/s10571-025-01573-x\",\"DOIUrl\":null,\"url\":null,\"abstract\":\"<p><p>Intracerebral hemorrhage (ICH) is a devastating stroke subtype leading to severe sensorimotor dysfunction. Many studies showed that microglia phagocytosis could promote hematoma absorption, and scavenger receptors expressed on microglia were associated with its phagocytosis. As a specific phagocytic receptor, blocking the P2Y6 receptor (P2Y6R) with MRS2578 (3 mg/kg) could inhibit the phagocytic activity of microglia, which had been reported in a variety of neurological disorders, such as cerebral ischemia, Parkinson's diseases and neurodegenerative diseases. But the effects of P2Y6R-mediated microglia phagocytosis on the prognosis of ICH are still lacking. In the present study, we showed that P2Y6R expression elevated and peaked at day 3 after ICH. And treatment with MRS2578 (3 mg/kg) for three consecutive days could impair the phagocytosis of microglia, accompanied by delayed hematoma absorption rate, aggravated brain edema and blood-brain barrier disruption, as well as impaired neurological deficit in ICH mice. MRS2578 treatment also increased the expression of pro-inflammatory factors (TNF-α, iNOS) after ICH. Furthermore, MRS2578 treatment further increased the expression of NF-κB, which regulates the expression of these pro-inflammatory cytokines. In summary, our results suggested that regulating microglial phagocytosis could improve the prognosis of ICH, and P2Y6R offered a meaningful target.</p>\",\"PeriodicalId\":9742,\"journal\":{\"name\":\"Cellular and Molecular Neurobiology\",\"volume\":\"45 1\",\"pages\":\"67\"},\"PeriodicalIF\":4.8000,\"publicationDate\":\"2025-07-08\",\"publicationTypes\":\"Journal Article\",\"fieldsOfStudy\":null,\"isOpenAccess\":false,\"openAccessPdf\":\"https://www.ncbi.nlm.nih.gov/pmc/articles/PMC12238706/pdf/\",\"citationCount\":\"0\",\"resultStr\":null,\"platform\":\"Semanticscholar\",\"paperid\":null,\"PeriodicalName\":\"Cellular and Molecular Neurobiology\",\"FirstCategoryId\":\"3\",\"ListUrlMain\":\"https://doi.org/10.1007/s10571-025-01573-x\",\"RegionNum\":4,\"RegionCategory\":\"医学\",\"ArticlePicture\":[],\"TitleCN\":null,\"AbstractTextCN\":null,\"PMCID\":null,\"EPubDate\":\"\",\"PubModel\":\"\",\"JCR\":\"Q3\",\"JCRName\":\"CELL BIOLOGY\",\"Score\":null,\"Total\":0}","platform":"Semanticscholar","paperid":null,"PeriodicalName":"Cellular and Molecular Neurobiology","FirstCategoryId":"3","ListUrlMain":"https://doi.org/10.1007/s10571-025-01573-x","RegionNum":4,"RegionCategory":"医学","ArticlePicture":[],"TitleCN":null,"AbstractTextCN":null,"PMCID":null,"EPubDate":"","PubModel":"","JCR":"Q3","JCRName":"CELL BIOLOGY","Score":null,"Total":0}
引用次数: 0

摘要

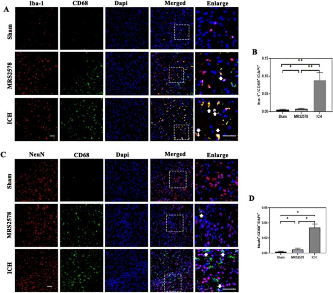
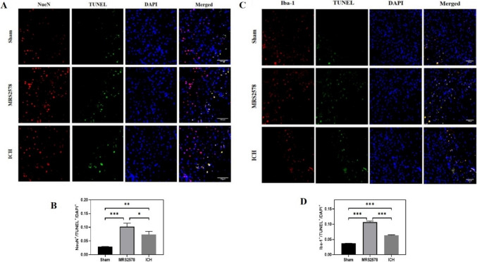
脑出血是一种毁灭性的脑卒中亚型,可导致严重的感觉运动功能障碍。许多研究表明,小胶质细胞吞噬可促进血肿吸收,小胶质细胞上表达的清道夫受体与其吞噬有关。MRS2578 (3mg /kg)作为特异性吞噬受体阻断P2Y6受体(P2Y6R),可抑制小胶质细胞的吞噬活性,在脑缺血、帕金森病、神经退行性疾病等多种神经系统疾病中均有报道。但p2y6r介导的小胶质细胞吞噬作用对脑出血预后的影响尚不明确。在本研究中,我们发现P2Y6R表达升高,并在脑出血后第3天达到峰值。MRS2578 (3 mg/kg)连续3 d可使脑出血小鼠小胶质细胞吞噬功能受损,血肿吸收率延迟,脑水肿加重,血脑屏障破坏,神经功能受损。MRS2578治疗也增加了脑出血后促炎因子(TNF-α, iNOS)的表达。此外,MRS2578处理进一步增加了NF-κB的表达,NF-κB调节这些促炎细胞因子的表达。综上所述,我们的研究结果表明,调节小胶质细胞吞噬可以改善脑出血的预后,P2Y6R提供了一个有意义的靶点。
本文章由计算机程序翻译,如有差异,请以英文原文为准。

Inhibition of P2Y6 Receptor-Mediated Microglia Phagocytosis Aggravates Brain Injury in Mice of Intracerebral Hemorrhage.

Inhibition of P2Y6 Receptor-Mediated Microglia Phagocytosis Aggravates Brain Injury in Mice of Intracerebral Hemorrhage.

Inhibition of P2Y6 Receptor-Mediated Microglia Phagocytosis Aggravates Brain Injury in Mice of Intracerebral Hemorrhage.

Inhibition of P2Y6 Receptor-Mediated Microglia Phagocytosis Aggravates Brain Injury in Mice of Intracerebral Hemorrhage.

Intracerebral hemorrhage (ICH) is a devastating stroke subtype leading to severe sensorimotor dysfunction. Many studies showed that microglia phagocytosis could promote hematoma absorption, and scavenger receptors expressed on microglia were associated with its phagocytosis. As a specific phagocytic receptor, blocking the P2Y6 receptor (P2Y6R) with MRS2578 (3 mg/kg) could inhibit the phagocytic activity of microglia, which had been reported in a variety of neurological disorders, such as cerebral ischemia, Parkinson's diseases and neurodegenerative diseases. But the effects of P2Y6R-mediated microglia phagocytosis on the prognosis of ICH are still lacking. In the present study, we showed that P2Y6R expression elevated and peaked at day 3 after ICH. And treatment with MRS2578 (3 mg/kg) for three consecutive days could impair the phagocytosis of microglia, accompanied by delayed hematoma absorption rate, aggravated brain edema and blood-brain barrier disruption, as well as impaired neurological deficit in ICH mice. MRS2578 treatment also increased the expression of pro-inflammatory factors (TNF-α, iNOS) after ICH. Furthermore, MRS2578 treatment further increased the expression of NF-κB, which regulates the expression of these pro-inflammatory cytokines. In summary, our results suggested that regulating microglial phagocytosis could improve the prognosis of ICH, and P2Y6R offered a meaningful target.

求助全文
通过发布文献求助,成功后即可免费获取论文全文。 去求助
来源期刊
CiteScore
7.70
自引率
0.00%
发文量
137
审稿时长
4-8 weeks
期刊介绍: Cellular and Molecular Neurobiology publishes original research concerned with the analysis of neuronal and brain function at the cellular and subcellular levels. The journal offers timely, peer-reviewed articles that describe anatomic, genetic, physiologic, pharmacologic, and biochemical approaches to the study of neuronal function and the analysis of elementary mechanisms. Studies are presented on isolated mammalian tissues and intact animals, with investigations aimed at the molecular mechanisms or neuronal responses at the level of single cells. Cellular and Molecular Neurobiology also presents studies of the effects of neurons on other organ systems, such as analysis of the electrical or biochemical response to neurotransmitters or neurohormones on smooth muscle or gland cells.
×
引用
GB/T 7714-2015
复制
MLA
复制
APA
复制
导出至
BibTeX EndNote RefMan NoteFirst NoteExpress
×
提示
您的信息不完整,为了账户安全,请先补充。
现在去补充
×
提示
您因"违规操作"
具体请查看互助需知
我知道了
×
提示
确定
请完成安全验证×
copy
已复制链接
快去分享给好友吧!
我知道了
右上角分享
点击右上角分享
0
联系我们:info@booksci.cn Book学术提供免费学术资源搜索服务,方便国内外学者检索中英文文献。致力于提供最便捷和优质的服务体验。 Copyright © 2023 布克学术 All rights reserved.
京ICP备2023020795号-1
ghs 京公网安备 11010802042870号
Book学术文献互助
Book学术文献互助群
群 号:604180095
Book学术官方微信