HOXD13基因敲低可通过上调MDM2/p53信号通路抑制前列腺癌细胞凋亡。

IF 2.2 4区 生物学 Q3 CELL BIOLOGY
Yongliang Ma, Pan Qi, Zongtao Ren, Rui Liu, Shufei Wei, Aili Zhang
{"title":"HOXD13基因敲低可通过上调MDM2/p53信号通路抑制前列腺癌细胞凋亡。","authors":"Yongliang Ma, Pan Qi, Zongtao Ren, Rui Liu, Shufei Wei, Aili Zhang","doi":"10.1186/s13008-025-00161-1","DOIUrl":null,"url":null,"abstract":"<p><strong>Background: </strong>Prostate cancer (PCa) is a common leading cause of death worldwide and is recognized as the second most frequently diagnosed cancer in the male population, making it a significant focus of long-term oncological research. The HOXD13 gene, belonging to the HOX gene family, has been associated with various malignancies, including breast and colon cancer, and is associated with prognostic outcomes. However, its specific role in prostate cancer remains to be elucidated.</p><p><strong>Methods: </strong>The correlation of HOXD13 expression in PCa was analyzed by UALCAN database. qRT-PCR and western blot assays were employed to assess the expression levels of HOXD13 in several prostate cancer cell lines. Construct siRNA and overexpression plasmids for HOXD13 and transfect them into cells. Western blot was used to assess the knockdown efficiency of HOXD13 in the cells. The influence of HOXD13 expression on cell proliferation in PC-3 M and C4-2 cells was assessed by EDU staining. The role of HOXD13 in cell migration and invasion of prostate cancer cells was detected by wound healing and transwell assay. Western blot analysis was performed to examine apoptosis-related proteins (C-caspase3, Bax, and Bcl-2) in PC-3 M cells. The co-immunoprecipitation (Co-IP) assay evaluates the interaction between MDM2 and p53.</p><p><strong>Results: </strong>An examination of the data obtained from the UALCAN database reveals that HOXD13 was significantly reduced in prostate cancer tissues and correlated with patient survival. In prostate cancer cell lines, notably PC-3M, HOXD13 expression was markedly reduced. Knockdown of HOXD13 promotes PC-3 M and C4-2 cells proliferation, migration, and invasion. However, the elevated expression of HOXD13 hampers PC-3 M and C4-2 cells proliferation, migration, and invasion. Furthermore, knockdown of HOXD13 in PC-3 M cells resulted in decreased levels of apoptosis markers, including C-caspase-3 and Bax. Co-immunoprecipitation assays demonstrated that HOXD13 depletion enhanced the association between MDM2 and p53.</p><p><strong>Conclusion: </strong>HOXD13 was a critical regulator in the pathogenesis of prostate cancer, modulating the MDM2/p53 signaling pathway to promote apoptosis.</p>","PeriodicalId":49263,"journal":{"name":"Cell Division","volume":"20 1","pages":"18"},"PeriodicalIF":2.2000,"publicationDate":"2025-07-06","publicationTypes":"Journal Article","fieldsOfStudy":null,"isOpenAccess":false,"openAccessPdf":"https://www.ncbi.nlm.nih.gov/pmc/articles/PMC12232685/pdf/","citationCount":"0","resultStr":"{\"title\":\"HOXD13 knockdown attenuates apoptosis in prostate cancer via the upregulation of MDM2/p53 signaling.\",\"authors\":\"Yongliang Ma, Pan Qi, Zongtao Ren, Rui Liu, Shufei Wei, Aili Zhang\",\"doi\":\"10.1186/s13008-025-00161-1\",\"DOIUrl\":null,\"url\":null,\"abstract\":\"<p><strong>Background: </strong>Prostate cancer (PCa) is a common leading cause of death worldwide and is recognized as the second most frequently diagnosed cancer in the male population, making it a significant focus of long-term oncological research. The HOXD13 gene, belonging to the HOX gene family, has been associated with various malignancies, including breast and colon cancer, and is associated with prognostic outcomes. However, its specific role in prostate cancer remains to be elucidated.</p><p><strong>Methods: </strong>The correlation of HOXD13 expression in PCa was analyzed by UALCAN database. qRT-PCR and western blot assays were employed to assess the expression levels of HOXD13 in several prostate cancer cell lines. Construct siRNA and overexpression plasmids for HOXD13 and transfect them into cells. Western blot was used to assess the knockdown efficiency of HOXD13 in the cells. The influence of HOXD13 expression on cell proliferation in PC-3 M and C4-2 cells was assessed by EDU staining. The role of HOXD13 in cell migration and invasion of prostate cancer cells was detected by wound healing and transwell assay. Western blot analysis was performed to examine apoptosis-related proteins (C-caspase3, Bax, and Bcl-2) in PC-3 M cells. The co-immunoprecipitation (Co-IP) assay evaluates the interaction between MDM2 and p53.</p><p><strong>Results: </strong>An examination of the data obtained from the UALCAN database reveals that HOXD13 was significantly reduced in prostate cancer tissues and correlated with patient survival. In prostate cancer cell lines, notably PC-3M, HOXD13 expression was markedly reduced. Knockdown of HOXD13 promotes PC-3 M and C4-2 cells proliferation, migration, and invasion. However, the elevated expression of HOXD13 hampers PC-3 M and C4-2 cells proliferation, migration, and invasion. Furthermore, knockdown of HOXD13 in PC-3 M cells resulted in decreased levels of apoptosis markers, including C-caspase-3 and Bax. Co-immunoprecipitation assays demonstrated that HOXD13 depletion enhanced the association between MDM2 and p53.</p><p><strong>Conclusion: </strong>HOXD13 was a critical regulator in the pathogenesis of prostate cancer, modulating the MDM2/p53 signaling pathway to promote apoptosis.</p>\",\"PeriodicalId\":49263,\"journal\":{\"name\":\"Cell Division\",\"volume\":\"20 1\",\"pages\":\"18\"},\"PeriodicalIF\":2.2000,\"publicationDate\":\"2025-07-06\",\"publicationTypes\":\"Journal Article\",\"fieldsOfStudy\":null,\"isOpenAccess\":false,\"openAccessPdf\":\"https://www.ncbi.nlm.nih.gov/pmc/articles/PMC12232685/pdf/\",\"citationCount\":\"0\",\"resultStr\":null,\"platform\":\"Semanticscholar\",\"paperid\":null,\"PeriodicalName\":\"Cell Division\",\"FirstCategoryId\":\"99\",\"ListUrlMain\":\"https://doi.org/10.1186/s13008-025-00161-1\",\"RegionNum\":4,\"RegionCategory\":\"生物学\",\"ArticlePicture\":[],\"TitleCN\":null,\"AbstractTextCN\":null,\"PMCID\":null,\"EPubDate\":\"\",\"PubModel\":\"\",\"JCR\":\"Q3\",\"JCRName\":\"CELL BIOLOGY\",\"Score\":null,\"Total\":0}","platform":"Semanticscholar","paperid":null,"PeriodicalName":"Cell Division","FirstCategoryId":"99","ListUrlMain":"https://doi.org/10.1186/s13008-025-00161-1","RegionNum":4,"RegionCategory":"生物学","ArticlePicture":[],"TitleCN":null,"AbstractTextCN":null,"PMCID":null,"EPubDate":"","PubModel":"","JCR":"Q3","JCRName":"CELL BIOLOGY","Score":null,"Total":0}
引用次数: 0

摘要

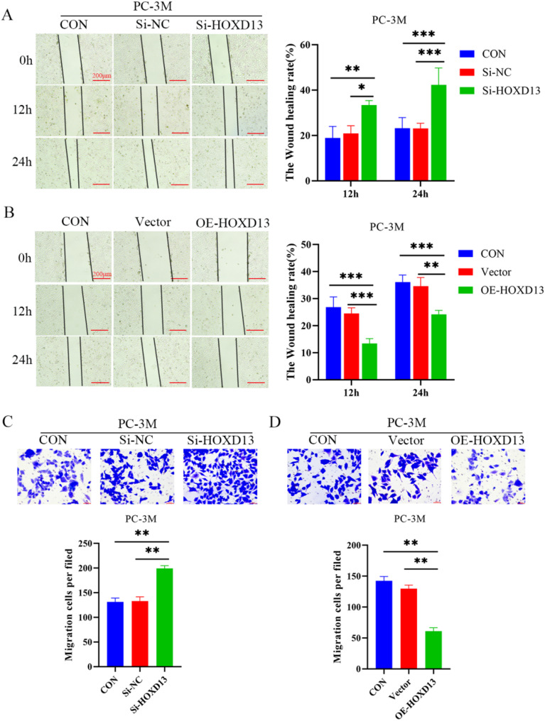
背景:前列腺癌(PCa)是世界范围内常见的主要死亡原因,被认为是男性人群中第二大最常诊断的癌症,使其成为长期肿瘤学研究的重要焦点。HOXD13基因属于HOX基因家族,与包括乳腺癌和结肠癌在内的多种恶性肿瘤有关,并与预后结果相关。然而,其在前列腺癌中的具体作用仍有待阐明。方法:采用UALCAN数据库分析HOXD13在PCa中的表达相关性。采用qRT-PCR和western blot检测HOXD13在几种前列腺癌细胞系中的表达水平。构建HOXD13 siRNA和过表达质粒,转染细胞。Western blot检测细胞中HOXD13的敲除效率。EDU染色评价HOXD13表达对PC-3 M和C4-2细胞增殖的影响。通过伤口愈合和transwell实验检测HOXD13在前列腺癌细胞迁移和侵袭中的作用。Western blot检测pc - 3m细胞凋亡相关蛋白(C-caspase3、Bax、Bcl-2)。共免疫沉淀(Co-IP)试验评估MDM2和p53之间的相互作用。结果:通过对UALCAN数据库数据的检查发现,HOXD13在前列腺癌组织中显著降低,并与患者生存相关。在前列腺癌细胞系中,特别是PC-3M, HOXD13的表达明显降低。敲低HOXD13可促进pc - 3m和C4-2细胞的增殖、迁移和侵袭。然而,HOXD13的表达升高会阻碍PC-3 M和C4-2细胞的增殖、迁移和侵袭。此外,在pc - 3m细胞中,HOXD13的下调导致凋亡标志物水平下降,包括C-caspase-3和Bax。共免疫沉淀实验表明HOXD13缺失增强了MDM2和p53之间的关联。结论:HOXD13是前列腺癌发病过程中的关键调控因子,通过调节MDM2/p53信号通路促进细胞凋亡。
本文章由计算机程序翻译,如有差异,请以英文原文为准。

HOXD13 knockdown attenuates apoptosis in prostate cancer via the upregulation of MDM2/p53 signaling.

HOXD13 knockdown attenuates apoptosis in prostate cancer via the upregulation of MDM2/p53 signaling.

HOXD13 knockdown attenuates apoptosis in prostate cancer via the upregulation of MDM2/p53 signaling.

HOXD13 knockdown attenuates apoptosis in prostate cancer via the upregulation of MDM2/p53 signaling.

Background: Prostate cancer (PCa) is a common leading cause of death worldwide and is recognized as the second most frequently diagnosed cancer in the male population, making it a significant focus of long-term oncological research. The HOXD13 gene, belonging to the HOX gene family, has been associated with various malignancies, including breast and colon cancer, and is associated with prognostic outcomes. However, its specific role in prostate cancer remains to be elucidated.

Methods: The correlation of HOXD13 expression in PCa was analyzed by UALCAN database. qRT-PCR and western blot assays were employed to assess the expression levels of HOXD13 in several prostate cancer cell lines. Construct siRNA and overexpression plasmids for HOXD13 and transfect them into cells. Western blot was used to assess the knockdown efficiency of HOXD13 in the cells. The influence of HOXD13 expression on cell proliferation in PC-3 M and C4-2 cells was assessed by EDU staining. The role of HOXD13 in cell migration and invasion of prostate cancer cells was detected by wound healing and transwell assay. Western blot analysis was performed to examine apoptosis-related proteins (C-caspase3, Bax, and Bcl-2) in PC-3 M cells. The co-immunoprecipitation (Co-IP) assay evaluates the interaction between MDM2 and p53.

Results: An examination of the data obtained from the UALCAN database reveals that HOXD13 was significantly reduced in prostate cancer tissues and correlated with patient survival. In prostate cancer cell lines, notably PC-3M, HOXD13 expression was markedly reduced. Knockdown of HOXD13 promotes PC-3 M and C4-2 cells proliferation, migration, and invasion. However, the elevated expression of HOXD13 hampers PC-3 M and C4-2 cells proliferation, migration, and invasion. Furthermore, knockdown of HOXD13 in PC-3 M cells resulted in decreased levels of apoptosis markers, including C-caspase-3 and Bax. Co-immunoprecipitation assays demonstrated that HOXD13 depletion enhanced the association between MDM2 and p53.

Conclusion: HOXD13 was a critical regulator in the pathogenesis of prostate cancer, modulating the MDM2/p53 signaling pathway to promote apoptosis.

求助全文
通过发布文献求助,成功后即可免费获取论文全文。 去求助
来源期刊
Cell Division
Cell Division CELL BIOLOGY-
CiteScore
3.70
自引率
0.00%
发文量
5
审稿时长
>12 weeks
期刊介绍: Cell Division is an open access, peer-reviewed journal that encompasses all the molecular aspects of cell cycle control and cancer, cell growth, proliferation, survival, differentiation, signalling, gene transcription, protein synthesis, genome integrity, chromosome stability, centrosome duplication, DNA damage and DNA repair. Cell Division provides an online forum for the cell-cycle community that aims to publish articles on all exciting aspects of cell-cycle research and to bridge the gap between models of cell cycle regulation, development, and cancer biology. This forum is driven by specialized and timely research articles, reviews and commentaries focused on this fast moving field, providing an invaluable tool for cell-cycle biologists. Cell Division publishes articles in areas which includes, but not limited to: DNA replication, cell fate decisions, cell cycle & development Cell proliferation, mitosis, spindle assembly checkpoint, ubiquitin mediated degradation DNA damage & repair Apoptosis & cell death
×
引用
GB/T 7714-2015
复制
MLA
复制
APA
复制
导出至
BibTeX EndNote RefMan NoteFirst NoteExpress
×
提示
您的信息不完整,为了账户安全,请先补充。
现在去补充
×
提示
您因"违规操作"
具体请查看互助需知
我知道了
×
提示
确定
请完成安全验证×
copy
已复制链接
快去分享给好友吧!
我知道了
右上角分享
点击右上角分享
0
联系我们:info@booksci.cn Book学术提供免费学术资源搜索服务,方便国内外学者检索中英文文献。致力于提供最便捷和优质的服务体验。 Copyright © 2023 布克学术 All rights reserved.
京ICP备2023020795号-1
ghs 京公网安备 11010802042870号
Book学术文献互助
Book学术文献互助群
群 号:604180095
Book学术官方微信