在波兰初级保健机构提出的早期自闭症筛查算法-一项试点研究。

IF 2.6 Q2 MEDICINE, GENERAL & INTERNAL
Patryk Domarecki, Katarzyna Plata-Nazar, Wojciech Nazar
{"title":"在波兰初级保健机构提出的早期自闭症筛查算法-一项试点研究。","authors":"Patryk Domarecki, Katarzyna Plata-Nazar, Wojciech Nazar","doi":"10.1186/s12875-025-02914-x","DOIUrl":null,"url":null,"abstract":"<p><strong>Background: </strong>The rising rate of autism spectrum disorder (ASD) prevalence worldwide demands new screening algorithms to make the process of diagnosis more effective. General practitioners and pediatricians are well-positioned to screen all children aged 16 to 30 months during regular check-ups. In the research, the original algorithm for early autism screening in Polish primary care settings was proposed and tested.</p><p><strong>Methods: </strong>Based on the literature review, the original algorithm of early autism screening employing observational tool was developed and tested. Personal data and M-CHAT-R/F were collected online. In the second phase, chosen patients participated in the Screening Tool for Autism in Toddlers and Young Children (STAT). Children who scored positive were referred for the comprehensive ASD evaluation. Normal distribution was analyzed with the use of the Shapiro-Wilk test. Chosen variables were compared using the U-Mann Whitney (nonparametric data) or Student's t-test (parametric data). The Spearman's rank correlation coefficient was calculated to analyze the strength of association between selected continuous variables. The threshold of the two-sided statistical significance was set at p < 0.05.</p><p><strong>Results: </strong>Of 187 parents invited to the project, 159 filled the form in the first phase. According to the protocol, 29 children were chosen for the second stage. 10 children scored positive in the STAT session and were referred for comprehensive evaluation. 5 children out of the seven who attended the evaluation received a final diagnosis of ASD. Parental concerns were found the strongest predictor of M-CHAT-R/F results. Fear of having a child with ASD diagnosis was the most common reason for withdrawal from further steps of the protocol.</p><p><strong>Conclusions: </strong>The proposed algorithm for early developmental screening in the Polish primary care settings is a promising pathway with the potential to be implemented in clinical practice. It contributes to the early detection of developmental difficulties and therefore results in positive therapeutic outcomes. Further research is needed.</p>","PeriodicalId":72428,"journal":{"name":"BMC primary care","volume":"26 1","pages":"216"},"PeriodicalIF":2.6000,"publicationDate":"2025-07-03","publicationTypes":"Journal Article","fieldsOfStudy":null,"isOpenAccess":false,"openAccessPdf":"https://www.ncbi.nlm.nih.gov/pmc/articles/PMC12224398/pdf/","citationCount":"0","resultStr":"{\"title\":\"A proposed algorithm for early autism screening in Polish primary care settings - a pilot study.\",\"authors\":\"Patryk Domarecki, Katarzyna Plata-Nazar, Wojciech Nazar\",\"doi\":\"10.1186/s12875-025-02914-x\",\"DOIUrl\":null,\"url\":null,\"abstract\":\"<p><strong>Background: </strong>The rising rate of autism spectrum disorder (ASD) prevalence worldwide demands new screening algorithms to make the process of diagnosis more effective. General practitioners and pediatricians are well-positioned to screen all children aged 16 to 30 months during regular check-ups. In the research, the original algorithm for early autism screening in Polish primary care settings was proposed and tested.</p><p><strong>Methods: </strong>Based on the literature review, the original algorithm of early autism screening employing observational tool was developed and tested. Personal data and M-CHAT-R/F were collected online. In the second phase, chosen patients participated in the Screening Tool for Autism in Toddlers and Young Children (STAT). Children who scored positive were referred for the comprehensive ASD evaluation. Normal distribution was analyzed with the use of the Shapiro-Wilk test. Chosen variables were compared using the U-Mann Whitney (nonparametric data) or Student's t-test (parametric data). The Spearman's rank correlation coefficient was calculated to analyze the strength of association between selected continuous variables. The threshold of the two-sided statistical significance was set at p < 0.05.</p><p><strong>Results: </strong>Of 187 parents invited to the project, 159 filled the form in the first phase. According to the protocol, 29 children were chosen for the second stage. 10 children scored positive in the STAT session and were referred for comprehensive evaluation. 5 children out of the seven who attended the evaluation received a final diagnosis of ASD. Parental concerns were found the strongest predictor of M-CHAT-R/F results. Fear of having a child with ASD diagnosis was the most common reason for withdrawal from further steps of the protocol.</p><p><strong>Conclusions: </strong>The proposed algorithm for early developmental screening in the Polish primary care settings is a promising pathway with the potential to be implemented in clinical practice. It contributes to the early detection of developmental difficulties and therefore results in positive therapeutic outcomes. Further research is needed.</p>\",\"PeriodicalId\":72428,\"journal\":{\"name\":\"BMC primary care\",\"volume\":\"26 1\",\"pages\":\"216\"},\"PeriodicalIF\":2.6000,\"publicationDate\":\"2025-07-03\",\"publicationTypes\":\"Journal Article\",\"fieldsOfStudy\":null,\"isOpenAccess\":false,\"openAccessPdf\":\"https://www.ncbi.nlm.nih.gov/pmc/articles/PMC12224398/pdf/\",\"citationCount\":\"0\",\"resultStr\":null,\"platform\":\"Semanticscholar\",\"paperid\":null,\"PeriodicalName\":\"BMC primary care\",\"FirstCategoryId\":\"1085\",\"ListUrlMain\":\"https://doi.org/10.1186/s12875-025-02914-x\",\"RegionNum\":0,\"RegionCategory\":null,\"ArticlePicture\":[],\"TitleCN\":null,\"AbstractTextCN\":null,\"PMCID\":null,\"EPubDate\":\"\",\"PubModel\":\"\",\"JCR\":\"Q2\",\"JCRName\":\"MEDICINE, GENERAL & INTERNAL\",\"Score\":null,\"Total\":0}","platform":"Semanticscholar","paperid":null,"PeriodicalName":"BMC primary care","FirstCategoryId":"1085","ListUrlMain":"https://doi.org/10.1186/s12875-025-02914-x","RegionNum":0,"RegionCategory":null,"ArticlePicture":[],"TitleCN":null,"AbstractTextCN":null,"PMCID":null,"EPubDate":"","PubModel":"","JCR":"Q2","JCRName":"MEDICINE, GENERAL & INTERNAL","Score":null,"Total":0}
引用次数: 0

摘要

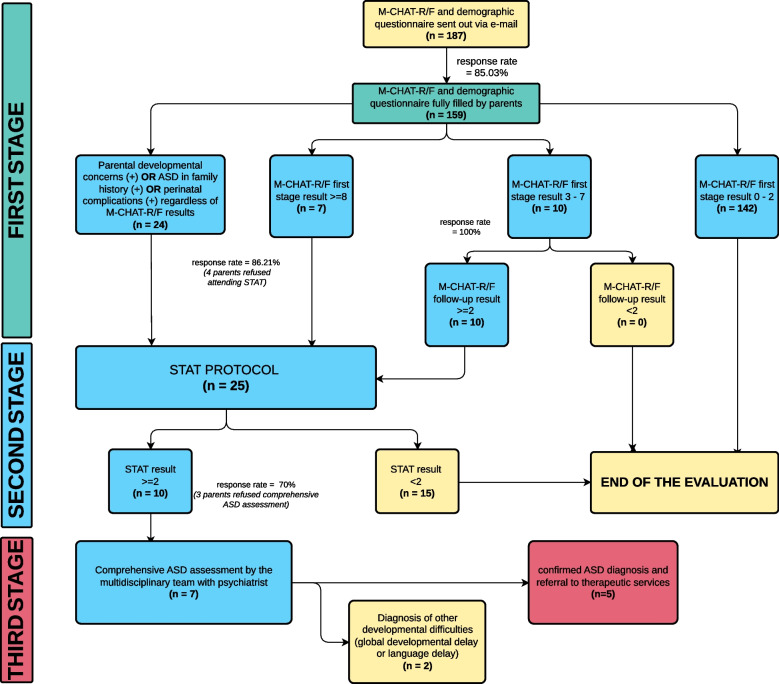
背景:全球范围内自闭症谱系障碍(ASD)患病率的上升要求新的筛查算法使诊断过程更有效。全科医生和儿科医生有能力在定期检查期间对所有16至30个月的儿童进行筛查。在研究中,提出并测试了波兰初级保健机构早期自闭症筛查的原始算法。方法:在文献综述的基础上,开发并验证基于观察工具的早期自闭症筛查的原始算法。个人资料及M-CHAT-R/F均在网上收集。在第二阶段,选定的患者参加了幼儿自闭症筛查工具(STAT)。得分为阳性的儿童被转介进行全面的ASD评估。采用Shapiro-Wilk检验分析正态分布。选择的变量使用U-Mann Whitney(非参数数据)或Student's t检验(参数数据)进行比较。计算Spearman等级相关系数来分析所选连续变量之间的关联强度。结果:187名受邀参加项目的家长中,有159名在第一期填写了表格。根据协议,29名儿童被选中进入第二阶段。10名儿童在STAT会议中得分为阳性,并被转介进行综合评估。参加评估的7名儿童中有5名最终被诊断为ASD。父母关注被发现是M-CHAT-R/F结果的最强预测因子。害怕生下一个被诊断为自闭症谱系障碍的孩子是退出后续步骤的最常见原因。结论:在波兰初级保健机构提出的早期发育筛查算法是一个有希望的途径,有可能在临床实践中实施。它有助于早期发现发育困难,从而产生积极的治疗结果。需要进一步的研究。
本文章由计算机程序翻译,如有差异,请以英文原文为准。

A proposed algorithm for early autism screening in Polish primary care settings - a pilot study.

A proposed algorithm for early autism screening in Polish primary care settings - a pilot study.

A proposed algorithm for early autism screening in Polish primary care settings - a pilot study.

A proposed algorithm for early autism screening in Polish primary care settings - a pilot study.

Background: The rising rate of autism spectrum disorder (ASD) prevalence worldwide demands new screening algorithms to make the process of diagnosis more effective. General practitioners and pediatricians are well-positioned to screen all children aged 16 to 30 months during regular check-ups. In the research, the original algorithm for early autism screening in Polish primary care settings was proposed and tested.

Methods: Based on the literature review, the original algorithm of early autism screening employing observational tool was developed and tested. Personal data and M-CHAT-R/F were collected online. In the second phase, chosen patients participated in the Screening Tool for Autism in Toddlers and Young Children (STAT). Children who scored positive were referred for the comprehensive ASD evaluation. Normal distribution was analyzed with the use of the Shapiro-Wilk test. Chosen variables were compared using the U-Mann Whitney (nonparametric data) or Student's t-test (parametric data). The Spearman's rank correlation coefficient was calculated to analyze the strength of association between selected continuous variables. The threshold of the two-sided statistical significance was set at p < 0.05.

Results: Of 187 parents invited to the project, 159 filled the form in the first phase. According to the protocol, 29 children were chosen for the second stage. 10 children scored positive in the STAT session and were referred for comprehensive evaluation. 5 children out of the seven who attended the evaluation received a final diagnosis of ASD. Parental concerns were found the strongest predictor of M-CHAT-R/F results. Fear of having a child with ASD diagnosis was the most common reason for withdrawal from further steps of the protocol.

Conclusions: The proposed algorithm for early developmental screening in the Polish primary care settings is a promising pathway with the potential to be implemented in clinical practice. It contributes to the early detection of developmental difficulties and therefore results in positive therapeutic outcomes. Further research is needed.

求助全文
通过发布文献求助,成功后即可免费获取论文全文。 去求助
来源期刊
CiteScore
4.40
自引率
0.00%
发文量
0
×
引用
GB/T 7714-2015
复制
MLA
复制
APA
复制
导出至
BibTeX EndNote RefMan NoteFirst NoteExpress
×
提示
您的信息不完整,为了账户安全,请先补充。
现在去补充
×
提示
您因"违规操作"
具体请查看互助需知
我知道了
×
提示
确定
请完成安全验证×
copy
已复制链接
快去分享给好友吧!
我知道了
右上角分享
点击右上角分享
0
联系我们:info@booksci.cn Book学术提供免费学术资源搜索服务,方便国内外学者检索中英文文献。致力于提供最便捷和优质的服务体验。 Copyright © 2023 布克学术 All rights reserved.
京ICP备2023020795号-1
ghs 京公网安备 11010802042870号
Book学术文献互助
Book学术文献互助群
群 号:604180095
Book学术官方微信