利用胸片预测临床恶化的深度学习方法的比较:回顾性观察研究。

IF 2
JMIR AI Pub Date : 2025-04-10 DOI:10.2196/67144
Mahmudur Rahman, Jifan Gao, Kyle A Carey, Dana P Edelson, Askar Afshar, John W Garrett, Guanhua Chen, Majid Afshar, Matthew M Churpek
{"title":"利用胸片预测临床恶化的深度学习方法的比较:回顾性观察研究。","authors":"Mahmudur Rahman, Jifan Gao, Kyle A Carey, Dana P Edelson, Askar Afshar, John W Garrett, Guanhua Chen, Majid Afshar, Matthew M Churpek","doi":"10.2196/67144","DOIUrl":null,"url":null,"abstract":"<p><strong>Background: </strong>The early detection of clinical deterioration and timely intervention for hospitalized patients can improve patient outcomes. The currently existing early warning systems rely on variables from structured data, such as vital signs and laboratory values, and do not incorporate other potentially predictive data modalities. Because respiratory failure is a common cause of deterioration, chest radiographs are often acquired in patients with clinical deterioration, which may be informative for predicting their risk of intensive care unit (ICU) transfer.</p><p><strong>Objective: </strong>This study aimed to compare and validate different computer vision models and data augmentation approaches with chest radiographs for predicting clinical deterioration.</p><p><strong>Methods: </strong>This retrospective observational study included adult patients hospitalized at the University of Wisconsin Health System between 2009 and 2020 with an elevated electronic cardiac arrest risk triage (eCART) score, a validated clinical deterioration early warning score, on the medical-surgical wards. Patients with a chest radiograph obtained within 48 hours prior to the elevated score were included in this study. Five computer vision model architectures (VGG16, DenseNet121, Vision Transformer, ResNet50, and Inception V3) and four data augmentation methods (histogram normalization, random flip, random Gaussian noise, and random rotate) were compared using the area under the receiver operating characteristic curve (AUROC) and the area under the precision-recall curve (AUPRC) for predicting clinical deterioration (ie, ICU transfer or ward death in the following 24 hours).</p><p><strong>Results: </strong>The study included 21,817 patient admissions, of which 1655 (7.6%) experienced clinical deterioration. The DenseNet121 model pretrained on chest radiograph datasets with histogram normalization and random Gaussian noise augmentation had the highest discrimination (AUROC 0.734 and AUPRC 0.414), while the vision transformer having 24 transformer blocks with random rotate augmentation had the lowest discrimination (AUROC 0.598).</p><p><strong>Conclusions: </strong>The study shows the potential of chest radiographs in deep learning models for predicting clinical deterioration. The DenseNet121 architecture pretrained with chest radiographs performed better than other architectures in most experiments, and the addition of histogram normalization with random Gaussian noise data augmentation may enhance the performance of DenseNet121 and pretrained VGG16 architectures.</p>","PeriodicalId":73551,"journal":{"name":"JMIR AI","volume":"4 ","pages":"e67144"},"PeriodicalIF":2.0000,"publicationDate":"2025-04-10","publicationTypes":"Journal Article","fieldsOfStudy":null,"isOpenAccess":false,"openAccessPdf":"https://www.ncbi.nlm.nih.gov/pmc/articles/PMC12223691/pdf/","citationCount":"0","resultStr":"{\"title\":\"Comparison of Deep Learning Approaches Using Chest Radiographs for Predicting Clinical Deterioration: Retrospective Observational Study.\",\"authors\":\"Mahmudur Rahman, Jifan Gao, Kyle A Carey, Dana P Edelson, Askar Afshar, John W Garrett, Guanhua Chen, Majid Afshar, Matthew M Churpek\",\"doi\":\"10.2196/67144\",\"DOIUrl\":null,\"url\":null,\"abstract\":\"<p><strong>Background: </strong>The early detection of clinical deterioration and timely intervention for hospitalized patients can improve patient outcomes. The currently existing early warning systems rely on variables from structured data, such as vital signs and laboratory values, and do not incorporate other potentially predictive data modalities. Because respiratory failure is a common cause of deterioration, chest radiographs are often acquired in patients with clinical deterioration, which may be informative for predicting their risk of intensive care unit (ICU) transfer.</p><p><strong>Objective: </strong>This study aimed to compare and validate different computer vision models and data augmentation approaches with chest radiographs for predicting clinical deterioration.</p><p><strong>Methods: </strong>This retrospective observational study included adult patients hospitalized at the University of Wisconsin Health System between 2009 and 2020 with an elevated electronic cardiac arrest risk triage (eCART) score, a validated clinical deterioration early warning score, on the medical-surgical wards. Patients with a chest radiograph obtained within 48 hours prior to the elevated score were included in this study. Five computer vision model architectures (VGG16, DenseNet121, Vision Transformer, ResNet50, and Inception V3) and four data augmentation methods (histogram normalization, random flip, random Gaussian noise, and random rotate) were compared using the area under the receiver operating characteristic curve (AUROC) and the area under the precision-recall curve (AUPRC) for predicting clinical deterioration (ie, ICU transfer or ward death in the following 24 hours).</p><p><strong>Results: </strong>The study included 21,817 patient admissions, of which 1655 (7.6%) experienced clinical deterioration. The DenseNet121 model pretrained on chest radiograph datasets with histogram normalization and random Gaussian noise augmentation had the highest discrimination (AUROC 0.734 and AUPRC 0.414), while the vision transformer having 24 transformer blocks with random rotate augmentation had the lowest discrimination (AUROC 0.598).</p><p><strong>Conclusions: </strong>The study shows the potential of chest radiographs in deep learning models for predicting clinical deterioration. The DenseNet121 architecture pretrained with chest radiographs performed better than other architectures in most experiments, and the addition of histogram normalization with random Gaussian noise data augmentation may enhance the performance of DenseNet121 and pretrained VGG16 architectures.</p>\",\"PeriodicalId\":73551,\"journal\":{\"name\":\"JMIR AI\",\"volume\":\"4 \",\"pages\":\"e67144\"},\"PeriodicalIF\":2.0000,\"publicationDate\":\"2025-04-10\",\"publicationTypes\":\"Journal Article\",\"fieldsOfStudy\":null,\"isOpenAccess\":false,\"openAccessPdf\":\"https://www.ncbi.nlm.nih.gov/pmc/articles/PMC12223691/pdf/\",\"citationCount\":\"0\",\"resultStr\":null,\"platform\":\"Semanticscholar\",\"paperid\":null,\"PeriodicalName\":\"JMIR AI\",\"FirstCategoryId\":\"1085\",\"ListUrlMain\":\"https://doi.org/10.2196/67144\",\"RegionNum\":0,\"RegionCategory\":null,\"ArticlePicture\":[],\"TitleCN\":null,\"AbstractTextCN\":null,\"PMCID\":null,\"EPubDate\":\"\",\"PubModel\":\"\",\"JCR\":\"\",\"JCRName\":\"\",\"Score\":null,\"Total\":0}","platform":"Semanticscholar","paperid":null,"PeriodicalName":"JMIR AI","FirstCategoryId":"1085","ListUrlMain":"https://doi.org/10.2196/67144","RegionNum":0,"RegionCategory":null,"ArticlePicture":[],"TitleCN":null,"AbstractTextCN":null,"PMCID":null,"EPubDate":"","PubModel":"","JCR":"","JCRName":"","Score":null,"Total":0}
引用次数: 0

摘要

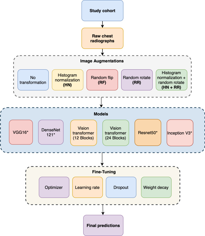
背景:对住院患者早期发现临床恶化并及时干预可改善患者预后。目前现有的早期预警系统依赖于结构化数据中的变量,如生命体征和实验室值,而没有纳入其他潜在的预测数据模式。由于呼吸衰竭是病情恶化的常见原因,临床病情恶化的患者通常需要胸部x线片,这可能有助于预测其转入重症监护病房(ICU)的风险。目的:本研究旨在比较和验证不同的计算机视觉模型和胸片数据增强方法在预测临床恶化方面的作用。方法:这项回顾性观察性研究纳入了2009年至2020年在威斯康星大学卫生系统住院的成年患者,这些患者的电子心脏骤停风险分诊(eCART)评分较高,这是一种经过验证的临床恶化预警评分,在内科-外科病房。在评分升高前48小时内进行胸片检查的患者被纳入本研究。采用受试者工作特征曲线下面积(AUROC)和精确召回曲线下面积(AUPRC)预测临床恶化(即24小时后转ICU或死亡),比较5种计算机视觉模型架构(VGG16、DenseNet121、vision Transformer、ResNet50和Inception V3)和4种数据增强方法(直方图归一化、随机翻转、随机高斯噪声和随机旋转)。结果:本研究纳入21817例入院患者,其中1655例(7.6%)出现临床恶化。在直方图归一化和随机高斯噪声增强的胸片数据集上预训练的DenseNet121模型的识别率最高(AUROC分别为0.734和0.414),而随机旋转增强的24个变压器块视觉变压器的识别率最低(AUROC为0.598)。结论:该研究显示了胸部x线片在预测临床恶化的深度学习模型中的潜力。在大多数实验中,胸片预训练的DenseNet121体系结构的性能优于其他体系结构,增加随机高斯噪声数据增强的直方图归一化可以提高DenseNet121和预训练的VGG16体系结构的性能。
本文章由计算机程序翻译,如有差异,请以英文原文为准。

Comparison of Deep Learning Approaches Using Chest Radiographs for Predicting Clinical Deterioration: Retrospective Observational Study.

Comparison of Deep Learning Approaches Using Chest Radiographs for Predicting Clinical Deterioration: Retrospective Observational Study.

Comparison of Deep Learning Approaches Using Chest Radiographs for Predicting Clinical Deterioration: Retrospective Observational Study.

Comparison of Deep Learning Approaches Using Chest Radiographs for Predicting Clinical Deterioration: Retrospective Observational Study.

Background: The early detection of clinical deterioration and timely intervention for hospitalized patients can improve patient outcomes. The currently existing early warning systems rely on variables from structured data, such as vital signs and laboratory values, and do not incorporate other potentially predictive data modalities. Because respiratory failure is a common cause of deterioration, chest radiographs are often acquired in patients with clinical deterioration, which may be informative for predicting their risk of intensive care unit (ICU) transfer.

Objective: This study aimed to compare and validate different computer vision models and data augmentation approaches with chest radiographs for predicting clinical deterioration.

Methods: This retrospective observational study included adult patients hospitalized at the University of Wisconsin Health System between 2009 and 2020 with an elevated electronic cardiac arrest risk triage (eCART) score, a validated clinical deterioration early warning score, on the medical-surgical wards. Patients with a chest radiograph obtained within 48 hours prior to the elevated score were included in this study. Five computer vision model architectures (VGG16, DenseNet121, Vision Transformer, ResNet50, and Inception V3) and four data augmentation methods (histogram normalization, random flip, random Gaussian noise, and random rotate) were compared using the area under the receiver operating characteristic curve (AUROC) and the area under the precision-recall curve (AUPRC) for predicting clinical deterioration (ie, ICU transfer or ward death in the following 24 hours).

Results: The study included 21,817 patient admissions, of which 1655 (7.6%) experienced clinical deterioration. The DenseNet121 model pretrained on chest radiograph datasets with histogram normalization and random Gaussian noise augmentation had the highest discrimination (AUROC 0.734 and AUPRC 0.414), while the vision transformer having 24 transformer blocks with random rotate augmentation had the lowest discrimination (AUROC 0.598).

Conclusions: The study shows the potential of chest radiographs in deep learning models for predicting clinical deterioration. The DenseNet121 architecture pretrained with chest radiographs performed better than other architectures in most experiments, and the addition of histogram normalization with random Gaussian noise data augmentation may enhance the performance of DenseNet121 and pretrained VGG16 architectures.

求助全文
通过发布文献求助,成功后即可免费获取论文全文。 去求助
来源期刊
自引率
0.00%
发文量
0
×
引用
GB/T 7714-2015
复制
MLA
复制
APA
复制
导出至
BibTeX EndNote RefMan NoteFirst NoteExpress
×
提示
您的信息不完整,为了账户安全,请先补充。
现在去补充
×
提示
您因"违规操作"
具体请查看互助需知
我知道了
×
提示
确定
请完成安全验证×
copy
已复制链接
快去分享给好友吧!
我知道了
右上角分享
点击右上角分享
0
联系我们:info@booksci.cn Book学术提供免费学术资源搜索服务,方便国内外学者检索中英文文献。致力于提供最便捷和优质的服务体验。 Copyright © 2023 布克学术 All rights reserved.
京ICP备2023020795号-1
ghs 京公网安备 11010802042870号
Book学术文献互助
Book学术文献互助群
群 号:604180095
Book学术官方微信