利用基因本体先验和基于样本的组合优化,利用优化的SNP子集增强拟南芥基因组预测。

IF 3.9 Q2 MATHEMATICAL & COMPUTATIONAL BIOLOGY
Frontiers in bioinformatics Pub Date : 2025-06-18 eCollection Date: 2025-01-01 DOI:10.3389/fbinf.2025.1607119
Qingfang Ba, Heng Zhou, Zheming Yuan, Zhijun Dai
{"title":"利用基因本体先验和基于样本的组合优化,利用优化的SNP子集增强拟南芥基因组预测。","authors":"Qingfang Ba, Heng Zhou, Zheming Yuan, Zhijun Dai","doi":"10.3389/fbinf.2025.1607119","DOIUrl":null,"url":null,"abstract":"<p><p>With the rapid development of high-density molecular marker chips and high-throughput sequencing technologies, genomic selection/prediction (GS/GP) has been widely applied in plant breeding. <i>Arabidopsis thaliana</i>, as a common model organism, provides important resources for dissecting genetic variation and evolutionary mechanisms of complex traits. Quantitative traits are typically influenced by multiple minor-effect genes, which are often functionally related and can be enriched within gene ontology (GO) pathways. However, optimizing marker subsets associated with these pathways to enhance GP performance remains challenging. In this study, we propose an improved GS framework called binGO-GS by integrating GO-based biological priors with a novel bin-based combinatorial SNP subset selection strategy. We evaluated the performance of binGO-GS on nine quantitative traits from two <i>A. thaliana</i> datasets, comprising nearly 1,000 samples and over 1.8 million SNPs. Compared with using either the full marker set or randomly selected markers with Genomic BLUP (GBLUP), binGO-GS achieved statistically significant improvements in prediction accuracy across all traits. Similar improvements were observed across six additional regression models when applying binGO-GS instead of the full marker set. Furthermore, the selected markers for identical or similar morphological traits exhibited consistent patterns in quantity and genomic distribution, supporting the polygenic model of complex quantitative traits driven by minor-effect genes. Taken together, binGO-GS offers a powerful and interpretable approach to enhance GS performance, providing a methodological reference for accelerating plant breeding and germplasm innovation.</p>","PeriodicalId":73066,"journal":{"name":"Frontiers in bioinformatics","volume":"5 ","pages":"1607119"},"PeriodicalIF":3.9000,"publicationDate":"2025-06-18","publicationTypes":"Journal Article","fieldsOfStudy":null,"isOpenAccess":false,"openAccessPdf":"https://www.ncbi.nlm.nih.gov/pmc/articles/PMC12213587/pdf/","citationCount":"0","resultStr":"{\"title\":\"Enhancing genomic prediction in <i>Arabidopsis thaliana</i> with optimized SNP subset by leveraging gene ontology priors and bin-based combinatorial optimization.\",\"authors\":\"Qingfang Ba, Heng Zhou, Zheming Yuan, Zhijun Dai\",\"doi\":\"10.3389/fbinf.2025.1607119\",\"DOIUrl\":null,\"url\":null,\"abstract\":\"<p><p>With the rapid development of high-density molecular marker chips and high-throughput sequencing technologies, genomic selection/prediction (GS/GP) has been widely applied in plant breeding. <i>Arabidopsis thaliana</i>, as a common model organism, provides important resources for dissecting genetic variation and evolutionary mechanisms of complex traits. Quantitative traits are typically influenced by multiple minor-effect genes, which are often functionally related and can be enriched within gene ontology (GO) pathways. However, optimizing marker subsets associated with these pathways to enhance GP performance remains challenging. In this study, we propose an improved GS framework called binGO-GS by integrating GO-based biological priors with a novel bin-based combinatorial SNP subset selection strategy. We evaluated the performance of binGO-GS on nine quantitative traits from two <i>A. thaliana</i> datasets, comprising nearly 1,000 samples and over 1.8 million SNPs. Compared with using either the full marker set or randomly selected markers with Genomic BLUP (GBLUP), binGO-GS achieved statistically significant improvements in prediction accuracy across all traits. Similar improvements were observed across six additional regression models when applying binGO-GS instead of the full marker set. Furthermore, the selected markers for identical or similar morphological traits exhibited consistent patterns in quantity and genomic distribution, supporting the polygenic model of complex quantitative traits driven by minor-effect genes. Taken together, binGO-GS offers a powerful and interpretable approach to enhance GS performance, providing a methodological reference for accelerating plant breeding and germplasm innovation.</p>\",\"PeriodicalId\":73066,\"journal\":{\"name\":\"Frontiers in bioinformatics\",\"volume\":\"5 \",\"pages\":\"1607119\"},\"PeriodicalIF\":3.9000,\"publicationDate\":\"2025-06-18\",\"publicationTypes\":\"Journal Article\",\"fieldsOfStudy\":null,\"isOpenAccess\":false,\"openAccessPdf\":\"https://www.ncbi.nlm.nih.gov/pmc/articles/PMC12213587/pdf/\",\"citationCount\":\"0\",\"resultStr\":null,\"platform\":\"Semanticscholar\",\"paperid\":null,\"PeriodicalName\":\"Frontiers in bioinformatics\",\"FirstCategoryId\":\"1085\",\"ListUrlMain\":\"https://doi.org/10.3389/fbinf.2025.1607119\",\"RegionNum\":0,\"RegionCategory\":null,\"ArticlePicture\":[],\"TitleCN\":null,\"AbstractTextCN\":null,\"PMCID\":null,\"EPubDate\":\"2025/1/1 0:00:00\",\"PubModel\":\"eCollection\",\"JCR\":\"Q2\",\"JCRName\":\"MATHEMATICAL & COMPUTATIONAL BIOLOGY\",\"Score\":null,\"Total\":0}","platform":"Semanticscholar","paperid":null,"PeriodicalName":"Frontiers in bioinformatics","FirstCategoryId":"1085","ListUrlMain":"https://doi.org/10.3389/fbinf.2025.1607119","RegionNum":0,"RegionCategory":null,"ArticlePicture":[],"TitleCN":null,"AbstractTextCN":null,"PMCID":null,"EPubDate":"2025/1/1 0:00:00","PubModel":"eCollection","JCR":"Q2","JCRName":"MATHEMATICAL & COMPUTATIONAL BIOLOGY","Score":null,"Total":0}
引用次数: 0

摘要

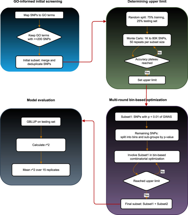
随着高密度分子标记芯片和高通量测序技术的快速发展,基因组选择/预测(GS/GP)技术在植物育种中得到了广泛应用。拟南芥作为一种常见的模式生物,为解剖复杂性状的遗传变异和进化机制提供了重要资源。数量性状通常受到多个次要效应基因的影响,这些次要效应基因通常在功能上相关,并且可以在基因本体(GO)途径中富集。然而,优化与这些途径相关的标记子集以提高GP性能仍然具有挑战性。在这项研究中,我们提出了一个改进的GS框架,称为binGO-GS,通过将基于go的生物学先验与一种新的基于bin的组合SNP子集选择策略相结合。我们利用两个拟南芥数据集,包括近1000个样本和超过180万个snp,评估了binGO-GS对9个数量性状的性能。与使用完整标记集或随机选择的基因组BLUP (GBLUP)标记相比,binGO-GS在所有性状的预测准确性上取得了统计学上显著的提高。当使用binGO-GS而不是完整的标记集时,在其他六个回归模型中观察到类似的改进。此外,相同或相似形态性状的选择标记在数量和基因组分布上表现出一致的模式,支持由小效基因驱动的复杂数量性状的多基因模型。综上所述,binGO-GS提供了一种强大且可解释的方法来提高GS性能,为加快植物育种和种质创新提供了方法参考。
本文章由计算机程序翻译,如有差异,请以英文原文为准。

Enhancing genomic prediction in <i>Arabidopsis thaliana</i> with optimized SNP subset by leveraging gene ontology priors and bin-based combinatorial optimization.

Enhancing genomic prediction in <i>Arabidopsis thaliana</i> with optimized SNP subset by leveraging gene ontology priors and bin-based combinatorial optimization.

Enhancing genomic prediction in <i>Arabidopsis thaliana</i> with optimized SNP subset by leveraging gene ontology priors and bin-based combinatorial optimization.

Enhancing genomic prediction in Arabidopsis thaliana with optimized SNP subset by leveraging gene ontology priors and bin-based combinatorial optimization.

With the rapid development of high-density molecular marker chips and high-throughput sequencing technologies, genomic selection/prediction (GS/GP) has been widely applied in plant breeding. Arabidopsis thaliana, as a common model organism, provides important resources for dissecting genetic variation and evolutionary mechanisms of complex traits. Quantitative traits are typically influenced by multiple minor-effect genes, which are often functionally related and can be enriched within gene ontology (GO) pathways. However, optimizing marker subsets associated with these pathways to enhance GP performance remains challenging. In this study, we propose an improved GS framework called binGO-GS by integrating GO-based biological priors with a novel bin-based combinatorial SNP subset selection strategy. We evaluated the performance of binGO-GS on nine quantitative traits from two A. thaliana datasets, comprising nearly 1,000 samples and over 1.8 million SNPs. Compared with using either the full marker set or randomly selected markers with Genomic BLUP (GBLUP), binGO-GS achieved statistically significant improvements in prediction accuracy across all traits. Similar improvements were observed across six additional regression models when applying binGO-GS instead of the full marker set. Furthermore, the selected markers for identical or similar morphological traits exhibited consistent patterns in quantity and genomic distribution, supporting the polygenic model of complex quantitative traits driven by minor-effect genes. Taken together, binGO-GS offers a powerful and interpretable approach to enhance GS performance, providing a methodological reference for accelerating plant breeding and germplasm innovation.

求助全文
通过发布文献求助,成功后即可免费获取论文全文。 去求助
来源期刊
CiteScore
2.60
自引率
0.00%
发文量
0
×
引用
GB/T 7714-2015
复制
MLA
复制
APA
复制
导出至
BibTeX EndNote RefMan NoteFirst NoteExpress
×
提示
您的信息不完整,为了账户安全,请先补充。
现在去补充
×
提示
您因"违规操作"
具体请查看互助需知
我知道了
×
提示
确定
请完成安全验证×
copy
已复制链接
快去分享给好友吧!
我知道了
右上角分享
点击右上角分享
0
联系我们:info@booksci.cn Book学术提供免费学术资源搜索服务,方便国内外学者检索中英文文献。致力于提供最便捷和优质的服务体验。 Copyright © 2023 布克学术 All rights reserved.
京ICP备2023020795号-1
ghs 京公网安备 11010802042870号
Book学术文献互助
Book学术文献互助群
群 号:604180095
Book学术官方微信