在急性脑缺血/再灌注过程中,YTHDF1通过m6a依赖性结合促进p53翻译并诱导铁凋亡。

IF 5.9 2区 医学 Q2 CELL BIOLOGY
Xinyu Chang, Bingwu Li, Wanxu Huang, Aixia Chen, Shengmin Zhu, Yueyang Liu, Xiaoling Liu, Jingyu Yang, Dan Ohtan Wang
{"title":"在急性脑缺血/再灌注过程中,YTHDF1通过m6a依赖性结合促进p53翻译并诱导铁凋亡。","authors":"Xinyu Chang, Bingwu Li, Wanxu Huang, Aixia Chen, Shengmin Zhu, Yueyang Liu, Xiaoling Liu, Jingyu Yang, Dan Ohtan Wang","doi":"10.1007/s10565-025-10061-3","DOIUrl":null,"url":null,"abstract":"<p><p>The rapid escalation of oxidative and nitrosative stress during ischemia/reperfusion (I/R) triggers neuronal damage, leading to severe neurological deficits and long-term disability. N6-methyladenosine (m<sup>6</sup>A), a highly abundant RNA modification in the brain, undergoes dynamic changes following acute I/R injury, and regulates stroke pathogenesis and neurological outcomes. However, the molecular mechanisms by which m<sup>6</sup>A influences acute I/R injury responses remain elusive. Our study reveals that the expression of key I/R pathogenesis pathways positively correlates with the expression of m<sup>6</sup>A reader proteins. Modulating expression of YTHDF1, a neuron-enriched reader protein of m<sup>6</sup>A, results in bidirectional changes in oxidative stress response and neuronal viability under I/R conditions. We have identified p53 mRNA as a critical target of m<sup>6</sup>A methylation and YTHDF1, driving the translation of p53 protein in a context- and m<sup>6</sup>A-dependent manner, which exacerbates oxidative stress and ferroptosis. This novel mechanism suggests the potential of targeting the m<sup>6</sup>A reader protein as a strategic avenue for developing neuroprotective therapies to mitigate I/R injury.</p>","PeriodicalId":9672,"journal":{"name":"Cell Biology and Toxicology","volume":"41 1","pages":"112"},"PeriodicalIF":5.9000,"publicationDate":"2025-07-01","publicationTypes":"Journal Article","fieldsOfStudy":null,"isOpenAccess":false,"openAccessPdf":"https://www.ncbi.nlm.nih.gov/pmc/articles/PMC12213927/pdf/","citationCount":"0","resultStr":"{\"title\":\"YTHDF1 promotes p53 translation and induces ferroptosis during acute cerebral ischemia/reperfusion through m<sup>6</sup>A-dependent binding.\",\"authors\":\"Xinyu Chang, Bingwu Li, Wanxu Huang, Aixia Chen, Shengmin Zhu, Yueyang Liu, Xiaoling Liu, Jingyu Yang, Dan Ohtan Wang\",\"doi\":\"10.1007/s10565-025-10061-3\",\"DOIUrl\":null,\"url\":null,\"abstract\":\"<p><p>The rapid escalation of oxidative and nitrosative stress during ischemia/reperfusion (I/R) triggers neuronal damage, leading to severe neurological deficits and long-term disability. N6-methyladenosine (m<sup>6</sup>A), a highly abundant RNA modification in the brain, undergoes dynamic changes following acute I/R injury, and regulates stroke pathogenesis and neurological outcomes. However, the molecular mechanisms by which m<sup>6</sup>A influences acute I/R injury responses remain elusive. Our study reveals that the expression of key I/R pathogenesis pathways positively correlates with the expression of m<sup>6</sup>A reader proteins. Modulating expression of YTHDF1, a neuron-enriched reader protein of m<sup>6</sup>A, results in bidirectional changes in oxidative stress response and neuronal viability under I/R conditions. We have identified p53 mRNA as a critical target of m<sup>6</sup>A methylation and YTHDF1, driving the translation of p53 protein in a context- and m<sup>6</sup>A-dependent manner, which exacerbates oxidative stress and ferroptosis. This novel mechanism suggests the potential of targeting the m<sup>6</sup>A reader protein as a strategic avenue for developing neuroprotective therapies to mitigate I/R injury.</p>\",\"PeriodicalId\":9672,\"journal\":{\"name\":\"Cell Biology and Toxicology\",\"volume\":\"41 1\",\"pages\":\"112\"},\"PeriodicalIF\":5.9000,\"publicationDate\":\"2025-07-01\",\"publicationTypes\":\"Journal Article\",\"fieldsOfStudy\":null,\"isOpenAccess\":false,\"openAccessPdf\":\"https://www.ncbi.nlm.nih.gov/pmc/articles/PMC12213927/pdf/\",\"citationCount\":\"0\",\"resultStr\":null,\"platform\":\"Semanticscholar\",\"paperid\":null,\"PeriodicalName\":\"Cell Biology and Toxicology\",\"FirstCategoryId\":\"3\",\"ListUrlMain\":\"https://doi.org/10.1007/s10565-025-10061-3\",\"RegionNum\":2,\"RegionCategory\":\"医学\",\"ArticlePicture\":[],\"TitleCN\":null,\"AbstractTextCN\":null,\"PMCID\":null,\"EPubDate\":\"\",\"PubModel\":\"\",\"JCR\":\"Q2\",\"JCRName\":\"CELL BIOLOGY\",\"Score\":null,\"Total\":0}","platform":"Semanticscholar","paperid":null,"PeriodicalName":"Cell Biology and Toxicology","FirstCategoryId":"3","ListUrlMain":"https://doi.org/10.1007/s10565-025-10061-3","RegionNum":2,"RegionCategory":"医学","ArticlePicture":[],"TitleCN":null,"AbstractTextCN":null,"PMCID":null,"EPubDate":"","PubModel":"","JCR":"Q2","JCRName":"CELL BIOLOGY","Score":null,"Total":0}
引用次数: 0

摘要

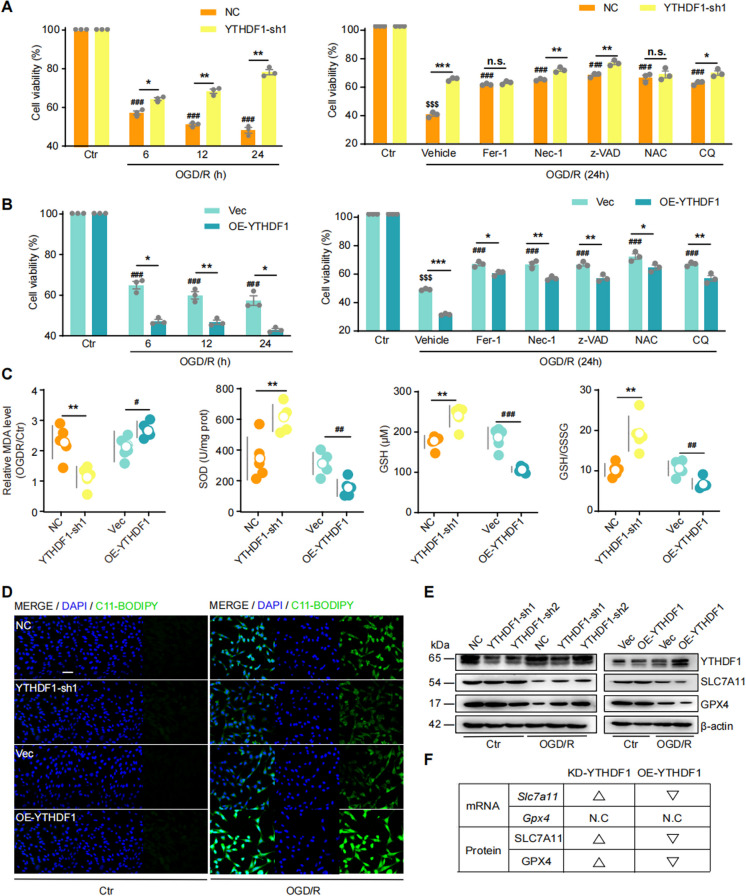
在缺血/再灌注(I/R)过程中,氧化和亚硝化应激的快速升级引发神经元损伤,导致严重的神经功能缺损和长期残疾。n6 -甲基腺苷(n6 - methylladenosine, m6A)是大脑中一种高度丰富的RNA修饰物,在急性I/R损伤后发生动态变化,并调节脑卒中的发病机制和神经预后。然而,m6A影响急性I/R损伤反应的分子机制尚不清楚。我们的研究表明,关键I/R发病途径的表达与m6A解读蛋白的表达呈正相关。通过调控神经元富集的m6A解读蛋白YTHDF1的表达,可导致I/R条件下氧化应激反应和神经元活力的双向变化。我们已经确定p53 mRNA是m6A甲基化和YTHDF1的关键靶标,以环境和m6A依赖的方式驱动p53蛋白的翻译,从而加剧氧化应激和铁死亡。这一新机制表明,靶向m6A读取器蛋白可能是开发神经保护疗法以减轻I/R损伤的战略途径。
本文章由计算机程序翻译,如有差异,请以英文原文为准。

YTHDF1 promotes p53 translation and induces ferroptosis during acute cerebral ischemia/reperfusion through m<sup>6</sup>A-dependent binding.

YTHDF1 promotes p53 translation and induces ferroptosis during acute cerebral ischemia/reperfusion through m<sup>6</sup>A-dependent binding.

YTHDF1 promotes p53 translation and induces ferroptosis during acute cerebral ischemia/reperfusion through m<sup>6</sup>A-dependent binding.

YTHDF1 promotes p53 translation and induces ferroptosis during acute cerebral ischemia/reperfusion through m6A-dependent binding.

The rapid escalation of oxidative and nitrosative stress during ischemia/reperfusion (I/R) triggers neuronal damage, leading to severe neurological deficits and long-term disability. N6-methyladenosine (m6A), a highly abundant RNA modification in the brain, undergoes dynamic changes following acute I/R injury, and regulates stroke pathogenesis and neurological outcomes. However, the molecular mechanisms by which m6A influences acute I/R injury responses remain elusive. Our study reveals that the expression of key I/R pathogenesis pathways positively correlates with the expression of m6A reader proteins. Modulating expression of YTHDF1, a neuron-enriched reader protein of m6A, results in bidirectional changes in oxidative stress response and neuronal viability under I/R conditions. We have identified p53 mRNA as a critical target of m6A methylation and YTHDF1, driving the translation of p53 protein in a context- and m6A-dependent manner, which exacerbates oxidative stress and ferroptosis. This novel mechanism suggests the potential of targeting the m6A reader protein as a strategic avenue for developing neuroprotective therapies to mitigate I/R injury.

求助全文
通过发布文献求助,成功后即可免费获取论文全文。 去求助
来源期刊
Cell Biology and Toxicology
Cell Biology and Toxicology 生物-毒理学
CiteScore
9.90
自引率
4.90%
发文量
101
审稿时长
>12 weeks
期刊介绍: Cell Biology and Toxicology (CBT) is an international journal focused on clinical and translational research with an emphasis on molecular and cell biology, genetic and epigenetic heterogeneity, drug discovery and development, and molecular pharmacology and toxicology. CBT has a disease-specific scope prioritizing publications on gene and protein-based regulation, intracellular signaling pathway dysfunction, cell type-specific function, and systems in biomedicine in drug discovery and development. CBT publishes original articles with outstanding, innovative and significant findings, important reviews on recent research advances and issues of high current interest, opinion articles of leading edge science, and rapid communication or reports, on molecular mechanisms and therapies in diseases.
×
引用
GB/T 7714-2015
复制
MLA
复制
APA
复制
导出至
BibTeX EndNote RefMan NoteFirst NoteExpress
×
提示
您的信息不完整,为了账户安全,请先补充。
现在去补充
×
提示
您因"违规操作"
具体请查看互助需知
我知道了
×
提示
确定
请完成安全验证×
copy
已复制链接
快去分享给好友吧!
我知道了
右上角分享
点击右上角分享
0
联系我们:info@booksci.cn Book学术提供免费学术资源搜索服务,方便国内外学者检索中英文文献。致力于提供最便捷和优质的服务体验。 Copyright © 2023 布克学术 All rights reserved.
京ICP备2023020795号-1
ghs 京公网安备 11010802042870号
Book学术文献互助
Book学术文献互助群
群 号:604180095
Book学术官方微信