E3泛素蛋白连接酶CBL通过泛素化和KDR降解抑制非小细胞肺癌的进展。

IF 2.2 4区 生物学 Q3 CELL BIOLOGY
Zhiyue Tu, Yongshuai Shen, Hua Li
{"title":"E3泛素蛋白连接酶CBL通过泛素化和KDR降解抑制非小细胞肺癌的进展。","authors":"Zhiyue Tu, Yongshuai Shen, Hua Li","doi":"10.1186/s13008-025-00159-9","DOIUrl":null,"url":null,"abstract":"<p><strong>Background: </strong>Non-small cell lung cancer (NSCLC) is the predominant type of lung cancer and continues to be a major cause of cancer-related death globally. The identification of novel molecular targets is essential for developing effective therapeutic strategies.</p><p><strong>Methods: </strong>In this study, we investigated the functional and mechanistic role of the E3 ubiquitin-protein ligase CBL in NSCLC progression. CBL expression was analyzed in NSCLC tumor tissues and cell lines using quantitative RT-PCR and Western blotting. The impact of CBL on NSCLC cell proliferation, migration, and invasion was assessed by a number of in vitro functional tests. Co-immunoprecipitation (Co-IP) and ubiquitination assays were performed to elucidate the molecular interaction between CBL and kinase insert domain receptor (KDR), a key mediator of angiogenesis.</p><p><strong>Results: </strong>CBL expression was markedly reduced in NSCLC tissues and cell lines relative to normal equivalents. Gain- and loss-of-function tests demonstrated that CBL suppressed the NSCLC cell proliferation, migration, and invasion, highlighting its tumor-suppressive role. Mechanistically, CBL regulates KDR protein degradation via ubiquitination, thereby disrupting KDR-mediated signaling pathways associated with angiogenesis and tumor progression. Notably, overexpression of KDR reversed the anti-tumor effects of CBL, restoring the aggressive phenotype of NSCLC cells. These results suggest that CBL acts as a negative regulator of NSCLC malignancy through targeted degradation of KDR.</p><p><strong>Conclusion: </strong>Our findings identify CBL as a functional tumor suppressor in NSCLC that exerts its anti-cancer effects via ubiquitin-mediated degradation of KDR. The CBL-KDR axis signifies a new regulatory route with significant therapeutic potential for NSCLC therapy.</p>","PeriodicalId":49263,"journal":{"name":"Cell Division","volume":"20 1","pages":"17"},"PeriodicalIF":2.2000,"publicationDate":"2025-06-28","publicationTypes":"Journal Article","fieldsOfStudy":null,"isOpenAccess":false,"openAccessPdf":"https://www.ncbi.nlm.nih.gov/pmc/articles/PMC12205492/pdf/","citationCount":"0","resultStr":"{\"title\":\"E3 ubiquitin-protein ligase CBL inhibits non-small cell lung cancer progression via ubiquitination and degradation of KDR.\",\"authors\":\"Zhiyue Tu, Yongshuai Shen, Hua Li\",\"doi\":\"10.1186/s13008-025-00159-9\",\"DOIUrl\":null,\"url\":null,\"abstract\":\"<p><strong>Background: </strong>Non-small cell lung cancer (NSCLC) is the predominant type of lung cancer and continues to be a major cause of cancer-related death globally. The identification of novel molecular targets is essential for developing effective therapeutic strategies.</p><p><strong>Methods: </strong>In this study, we investigated the functional and mechanistic role of the E3 ubiquitin-protein ligase CBL in NSCLC progression. CBL expression was analyzed in NSCLC tumor tissues and cell lines using quantitative RT-PCR and Western blotting. The impact of CBL on NSCLC cell proliferation, migration, and invasion was assessed by a number of in vitro functional tests. Co-immunoprecipitation (Co-IP) and ubiquitination assays were performed to elucidate the molecular interaction between CBL and kinase insert domain receptor (KDR), a key mediator of angiogenesis.</p><p><strong>Results: </strong>CBL expression was markedly reduced in NSCLC tissues and cell lines relative to normal equivalents. Gain- and loss-of-function tests demonstrated that CBL suppressed the NSCLC cell proliferation, migration, and invasion, highlighting its tumor-suppressive role. Mechanistically, CBL regulates KDR protein degradation via ubiquitination, thereby disrupting KDR-mediated signaling pathways associated with angiogenesis and tumor progression. Notably, overexpression of KDR reversed the anti-tumor effects of CBL, restoring the aggressive phenotype of NSCLC cells. These results suggest that CBL acts as a negative regulator of NSCLC malignancy through targeted degradation of KDR.</p><p><strong>Conclusion: </strong>Our findings identify CBL as a functional tumor suppressor in NSCLC that exerts its anti-cancer effects via ubiquitin-mediated degradation of KDR. The CBL-KDR axis signifies a new regulatory route with significant therapeutic potential for NSCLC therapy.</p>\",\"PeriodicalId\":49263,\"journal\":{\"name\":\"Cell Division\",\"volume\":\"20 1\",\"pages\":\"17\"},\"PeriodicalIF\":2.2000,\"publicationDate\":\"2025-06-28\",\"publicationTypes\":\"Journal Article\",\"fieldsOfStudy\":null,\"isOpenAccess\":false,\"openAccessPdf\":\"https://www.ncbi.nlm.nih.gov/pmc/articles/PMC12205492/pdf/\",\"citationCount\":\"0\",\"resultStr\":null,\"platform\":\"Semanticscholar\",\"paperid\":null,\"PeriodicalName\":\"Cell Division\",\"FirstCategoryId\":\"99\",\"ListUrlMain\":\"https://doi.org/10.1186/s13008-025-00159-9\",\"RegionNum\":4,\"RegionCategory\":\"生物学\",\"ArticlePicture\":[],\"TitleCN\":null,\"AbstractTextCN\":null,\"PMCID\":null,\"EPubDate\":\"\",\"PubModel\":\"\",\"JCR\":\"Q3\",\"JCRName\":\"CELL BIOLOGY\",\"Score\":null,\"Total\":0}","platform":"Semanticscholar","paperid":null,"PeriodicalName":"Cell Division","FirstCategoryId":"99","ListUrlMain":"https://doi.org/10.1186/s13008-025-00159-9","RegionNum":4,"RegionCategory":"生物学","ArticlePicture":[],"TitleCN":null,"AbstractTextCN":null,"PMCID":null,"EPubDate":"","PubModel":"","JCR":"Q3","JCRName":"CELL BIOLOGY","Score":null,"Total":0}
引用次数: 0

摘要

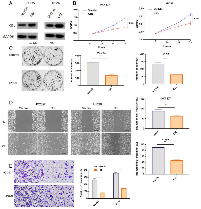
背景:非小细胞肺癌(NSCLC)是肺癌的主要类型,并且仍然是全球癌症相关死亡的主要原因。鉴定新的分子靶点对于制定有效的治疗策略至关重要。方法:本研究探讨E3泛素蛋白连接酶CBL在非小细胞肺癌进展中的功能和机制作用。采用定量RT-PCR和Western blotting分析CBL在NSCLC肿瘤组织和细胞系中的表达。CBL对非小细胞肺癌细胞增殖、迁移和侵袭的影响通过一系列体外功能试验进行评估。通过共免疫沉淀(Co-IP)和泛素化实验来阐明CBL与激酶插入域受体(KDR)之间的分子相互作用,KDR是血管生成的关键介质。结果:与正常组织和细胞系相比,CBL在非小细胞肺癌组织和细胞系中的表达明显降低。功能获得和功能丧失试验表明,CBL抑制非小细胞肺癌细胞的增殖、迁移和侵袭,突出了其肿瘤抑制作用。从机制上讲,CBL通过泛素化调节KDR蛋白降解,从而破坏与血管生成和肿瘤进展相关的KDR介导的信号通路。值得注意的是,KDR的过表达逆转了CBL的抗肿瘤作用,恢复了NSCLC细胞的侵袭性表型。这些结果表明CBL通过靶向降解KDR作为非小细胞肺癌恶性肿瘤的负调节因子。结论:我们的研究结果表明,CBL在非小细胞肺癌中是一种功能性肿瘤抑制因子,通过泛素介导的KDR降解发挥其抗癌作用。CBL-KDR轴标志着一种新的调控途径,在非小细胞肺癌治疗中具有重要的治疗潜力。
本文章由计算机程序翻译,如有差异,请以英文原文为准。

E3 ubiquitin-protein ligase CBL inhibits non-small cell lung cancer progression via ubiquitination and degradation of KDR.

E3 ubiquitin-protein ligase CBL inhibits non-small cell lung cancer progression via ubiquitination and degradation of KDR.

E3 ubiquitin-protein ligase CBL inhibits non-small cell lung cancer progression via ubiquitination and degradation of KDR.

E3 ubiquitin-protein ligase CBL inhibits non-small cell lung cancer progression via ubiquitination and degradation of KDR.

Background: Non-small cell lung cancer (NSCLC) is the predominant type of lung cancer and continues to be a major cause of cancer-related death globally. The identification of novel molecular targets is essential for developing effective therapeutic strategies.

Methods: In this study, we investigated the functional and mechanistic role of the E3 ubiquitin-protein ligase CBL in NSCLC progression. CBL expression was analyzed in NSCLC tumor tissues and cell lines using quantitative RT-PCR and Western blotting. The impact of CBL on NSCLC cell proliferation, migration, and invasion was assessed by a number of in vitro functional tests. Co-immunoprecipitation (Co-IP) and ubiquitination assays were performed to elucidate the molecular interaction between CBL and kinase insert domain receptor (KDR), a key mediator of angiogenesis.

Results: CBL expression was markedly reduced in NSCLC tissues and cell lines relative to normal equivalents. Gain- and loss-of-function tests demonstrated that CBL suppressed the NSCLC cell proliferation, migration, and invasion, highlighting its tumor-suppressive role. Mechanistically, CBL regulates KDR protein degradation via ubiquitination, thereby disrupting KDR-mediated signaling pathways associated with angiogenesis and tumor progression. Notably, overexpression of KDR reversed the anti-tumor effects of CBL, restoring the aggressive phenotype of NSCLC cells. These results suggest that CBL acts as a negative regulator of NSCLC malignancy through targeted degradation of KDR.

Conclusion: Our findings identify CBL as a functional tumor suppressor in NSCLC that exerts its anti-cancer effects via ubiquitin-mediated degradation of KDR. The CBL-KDR axis signifies a new regulatory route with significant therapeutic potential for NSCLC therapy.

求助全文
通过发布文献求助,成功后即可免费获取论文全文。 去求助
来源期刊
Cell Division
Cell Division CELL BIOLOGY-
CiteScore
3.70
自引率
0.00%
发文量
5
审稿时长
>12 weeks
期刊介绍: Cell Division is an open access, peer-reviewed journal that encompasses all the molecular aspects of cell cycle control and cancer, cell growth, proliferation, survival, differentiation, signalling, gene transcription, protein synthesis, genome integrity, chromosome stability, centrosome duplication, DNA damage and DNA repair. Cell Division provides an online forum for the cell-cycle community that aims to publish articles on all exciting aspects of cell-cycle research and to bridge the gap between models of cell cycle regulation, development, and cancer biology. This forum is driven by specialized and timely research articles, reviews and commentaries focused on this fast moving field, providing an invaluable tool for cell-cycle biologists. Cell Division publishes articles in areas which includes, but not limited to: DNA replication, cell fate decisions, cell cycle & development Cell proliferation, mitosis, spindle assembly checkpoint, ubiquitin mediated degradation DNA damage & repair Apoptosis & cell death
×
引用
GB/T 7714-2015
复制
MLA
复制
APA
复制
导出至
BibTeX EndNote RefMan NoteFirst NoteExpress
×
提示
您的信息不完整,为了账户安全,请先补充。
现在去补充
×
提示
您因"违规操作"
具体请查看互助需知
我知道了
×
提示
确定
请完成安全验证×
copy
已复制链接
快去分享给好友吧!
我知道了
右上角分享
点击右上角分享
0
联系我们:info@booksci.cn Book学术提供免费学术资源搜索服务,方便国内外学者检索中英文文献。致力于提供最便捷和优质的服务体验。 Copyright © 2023 布克学术 All rights reserved.
京ICP备2023020795号-1
ghs 京公网安备 11010802042870号
Book学术文献互助
Book学术文献互助群
群 号:604180095
Book学术官方微信