为什么AGG与高转基因输出相关:乘客效应及其对转基因设计的影响。

IF 2.8 Q1 GENETICS & HEREDITY
NAR Genomics and Bioinformatics Pub Date : 2025-06-19 eCollection Date: 2025-06-01 DOI:10.1093/nargab/lqaf086
Kate G Daniels, Sofia Radrizzani, Laurence D Hurst
{"title":"为什么AGG与高转基因输出相关:乘客效应及其对转基因设计的影响。","authors":"Kate G Daniels, Sofia Radrizzani, Laurence D Hurst","doi":"10.1093/nargab/lqaf086","DOIUrl":null,"url":null,"abstract":"<p><p>In bacteria, high A and low G content of the 5' end of the coding sequence (CDS) promotes low RNA stability, facilitating ribosomal initiation and subsequently a high protein to transcript ratio. Additionally, 5' NGG codons are suppressive owing to peptidyl-tRNA drop off. It was, therefore, surprising that the first large-scale transgene experiment to interrogate the 5' effect by codon randomization found the NGG, G-rich codon AGG to be the most associated with high transgene output. Why is this? We show that this is not replicated in other large transgene datasets, where AGG and NGG are associated with low efficiency. More generally, there is limited agreement between the first experiment and others. This we find to be a consequence of non-random construct design. In constructs of the first experiment, AGG disproportionately occurs with non-AGG codons associated with low stability and high protein output, making AGG's association with high output an artefact. While translationally non-optimal codons like AGG are conjectured to slow ribosomes for orderly initiation, we find that in the less biased constructs high, not low, translational adaptation in the first 10 codons is (weakly) predictive of higher translational efficiency. These results have implications for both transgene and experimental design.</p>","PeriodicalId":33994,"journal":{"name":"NAR Genomics and Bioinformatics","volume":"7 2","pages":"lqaf086"},"PeriodicalIF":2.8000,"publicationDate":"2025-06-19","publicationTypes":"Journal Article","fieldsOfStudy":null,"isOpenAccess":false,"openAccessPdf":"https://www.ncbi.nlm.nih.gov/pmc/articles/PMC12204400/pdf/","citationCount":"0","resultStr":"{\"title\":\"Why AGG is associated with high transgene output: passenger effects and their implications for transgene design.\",\"authors\":\"Kate G Daniels, Sofia Radrizzani, Laurence D Hurst\",\"doi\":\"10.1093/nargab/lqaf086\",\"DOIUrl\":null,\"url\":null,\"abstract\":\"<p><p>In bacteria, high A and low G content of the 5' end of the coding sequence (CDS) promotes low RNA stability, facilitating ribosomal initiation and subsequently a high protein to transcript ratio. Additionally, 5' NGG codons are suppressive owing to peptidyl-tRNA drop off. It was, therefore, surprising that the first large-scale transgene experiment to interrogate the 5' effect by codon randomization found the NGG, G-rich codon AGG to be the most associated with high transgene output. Why is this? We show that this is not replicated in other large transgene datasets, where AGG and NGG are associated with low efficiency. More generally, there is limited agreement between the first experiment and others. This we find to be a consequence of non-random construct design. In constructs of the first experiment, AGG disproportionately occurs with non-AGG codons associated with low stability and high protein output, making AGG's association with high output an artefact. While translationally non-optimal codons like AGG are conjectured to slow ribosomes for orderly initiation, we find that in the less biased constructs high, not low, translational adaptation in the first 10 codons is (weakly) predictive of higher translational efficiency. These results have implications for both transgene and experimental design.</p>\",\"PeriodicalId\":33994,\"journal\":{\"name\":\"NAR Genomics and Bioinformatics\",\"volume\":\"7 2\",\"pages\":\"lqaf086\"},\"PeriodicalIF\":2.8000,\"publicationDate\":\"2025-06-19\",\"publicationTypes\":\"Journal Article\",\"fieldsOfStudy\":null,\"isOpenAccess\":false,\"openAccessPdf\":\"https://www.ncbi.nlm.nih.gov/pmc/articles/PMC12204400/pdf/\",\"citationCount\":\"0\",\"resultStr\":null,\"platform\":\"Semanticscholar\",\"paperid\":null,\"PeriodicalName\":\"NAR Genomics and Bioinformatics\",\"FirstCategoryId\":\"1085\",\"ListUrlMain\":\"https://doi.org/10.1093/nargab/lqaf086\",\"RegionNum\":0,\"RegionCategory\":null,\"ArticlePicture\":[],\"TitleCN\":null,\"AbstractTextCN\":null,\"PMCID\":null,\"EPubDate\":\"2025/6/1 0:00:00\",\"PubModel\":\"eCollection\",\"JCR\":\"Q1\",\"JCRName\":\"GENETICS & HEREDITY\",\"Score\":null,\"Total\":0}","platform":"Semanticscholar","paperid":null,"PeriodicalName":"NAR Genomics and Bioinformatics","FirstCategoryId":"1085","ListUrlMain":"https://doi.org/10.1093/nargab/lqaf086","RegionNum":0,"RegionCategory":null,"ArticlePicture":[],"TitleCN":null,"AbstractTextCN":null,"PMCID":null,"EPubDate":"2025/6/1 0:00:00","PubModel":"eCollection","JCR":"Q1","JCRName":"GENETICS & HEREDITY","Score":null,"Total":0}
引用次数: 0

摘要

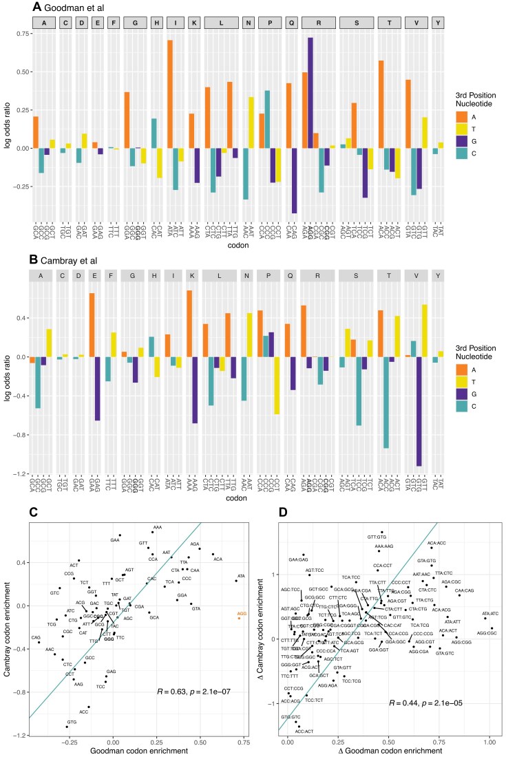
在细菌中,编码序列(CDS) 5'端的高A和低G含量导致RNA的低稳定性,促进核糖体起始和随后的高蛋白转录比。此外,5' NGG密码子由于肽基trna的缺失而具有抑制作用。因此,令人惊讶的是,第一个通过密码子随机化来询问5'效应的大规模转基因实验发现,富含NGG的密码子AGG与高转基因输出最相关。为什么会这样?我们发现这在其他大型转基因数据集中没有复制,其中AGG和NGG与低效率相关。更普遍的是,第一个实验和其他实验之间的一致性有限。我们发现这是非随机构造设计的结果。在第一个实验的构建中,AGG不成比例地发生在与低稳定性和高蛋白质输出相关的非AGG密码子上,这使得AGG与高蛋白质输出的关联成为一种假象。虽然像AGG这样的翻译非最佳密码子被推测为减缓核糖体有序起始,但我们发现,在偏倚较少的结构中,前10个密码子的翻译适应性高,而不是低,(弱)预示着更高的翻译效率。这些结果对转基因和实验设计都有启示意义。
本文章由计算机程序翻译,如有差异,请以英文原文为准。

Why AGG is associated with high transgene output: passenger effects and their implications for transgene design.

Why AGG is associated with high transgene output: passenger effects and their implications for transgene design.

Why AGG is associated with high transgene output: passenger effects and their implications for transgene design.

Why AGG is associated with high transgene output: passenger effects and their implications for transgene design.

In bacteria, high A and low G content of the 5' end of the coding sequence (CDS) promotes low RNA stability, facilitating ribosomal initiation and subsequently a high protein to transcript ratio. Additionally, 5' NGG codons are suppressive owing to peptidyl-tRNA drop off. It was, therefore, surprising that the first large-scale transgene experiment to interrogate the 5' effect by codon randomization found the NGG, G-rich codon AGG to be the most associated with high transgene output. Why is this? We show that this is not replicated in other large transgene datasets, where AGG and NGG are associated with low efficiency. More generally, there is limited agreement between the first experiment and others. This we find to be a consequence of non-random construct design. In constructs of the first experiment, AGG disproportionately occurs with non-AGG codons associated with low stability and high protein output, making AGG's association with high output an artefact. While translationally non-optimal codons like AGG are conjectured to slow ribosomes for orderly initiation, we find that in the less biased constructs high, not low, translational adaptation in the first 10 codons is (weakly) predictive of higher translational efficiency. These results have implications for both transgene and experimental design.

求助全文
通过发布文献求助,成功后即可免费获取论文全文。 去求助
来源期刊
CiteScore
8.00
自引率
2.20%
发文量
95
审稿时长
15 weeks
×
引用
GB/T 7714-2015
复制
MLA
复制
APA
复制
导出至
BibTeX EndNote RefMan NoteFirst NoteExpress
×
提示
您的信息不完整,为了账户安全,请先补充。
现在去补充
×
提示
您因"违规操作"
具体请查看互助需知
我知道了
×
提示
确定
请完成安全验证×
copy
已复制链接
快去分享给好友吧!
我知道了
右上角分享
点击右上角分享
0
联系我们:info@booksci.cn Book学术提供免费学术资源搜索服务,方便国内外学者检索中英文文献。致力于提供最便捷和优质的服务体验。 Copyright © 2023 布克学术 All rights reserved.
京ICP备2023020795号-1
ghs 京公网安备 11010802042870号
Book学术文献互助
Book学术文献互助群
群 号:604180095
Book学术官方微信