与子痫前期相关的凝血和纤溶相关生物标志物的鉴定。

IF 2.1 4区 生物学 Q4 GENETICS & HEREDITY
Genetics research Pub Date : 2025-06-23 eCollection Date: 2025-01-01 DOI:10.1155/genr/6637484
Yujie Liu, Tingting Chen, Cuifang Fan
{"title":"与子痫前期相关的凝血和纤溶相关生物标志物的鉴定。","authors":"Yujie Liu, Tingting Chen, Cuifang Fan","doi":"10.1155/genr/6637484","DOIUrl":null,"url":null,"abstract":"<p><p><b>Background:</b> Coagulation system abnormalities contribute to clinical manifestations in preeclampsia (PE), but the mechanisms of coagulation and fibrinolysis in PE are unclear. <b>Methods:</b> We utilized the Gene Expression Omnibus (GEO) database to obtain the GSE10588 training set and GSE54618 validation set. From GeneCards, we extracted 514 coagulation and fibrinolysis-related genes (CFRGs). Differential expression analysis identified 1521 DEGs in the GSE10588 training set. WGCNA revealed the salmon module (778 genes) as the key module. LASSO and SVM-RFE methods identified four biomarkers (CYP19A1, C1QBP, GHR, and PSMA3) for a diagnostic model. GSEA was performed on the biomarkers. Immune cell infiltration and therapeutic agents for the biomarkers were analyzed. A circRNA-miRNA-mRNA network was constructed. <b>Results:</b> The salmon module showed the highest correlation with PE and normal samples. The diagnostic model comprised CYP19A1, C1QBP, GHR, and PSMA3. Immune cell analysis revealed significant differences, including type 2 T helper cells and regulatory T cells. C1QBP correlated positively with effector memory CD4 T cells, while PSMA3 had a negative correlation with CD56dim natural killer cells. Sixty-one potential therapeutic agents were predicted, as well as n circRNA-miRNA-mRNA network composed of 73 nodes and 88 edges. <b>Conclusion:</b> Our bioinformatic analysis resulted in a diagnostic model (CYP19A1, C1QBP, GHR, and PSMA3) for PE related to coagulation and fibrinolysis. We also conducted immune microenvironment and drug sensitivity analyses, providing insights into PE diagnosis and treatment.</p>","PeriodicalId":12778,"journal":{"name":"Genetics research","volume":"2025 ","pages":"6637484"},"PeriodicalIF":2.1000,"publicationDate":"2025-06-23","publicationTypes":"Journal Article","fieldsOfStudy":null,"isOpenAccess":false,"openAccessPdf":"https://www.ncbi.nlm.nih.gov/pmc/articles/PMC12208752/pdf/","citationCount":"0","resultStr":"{\"title\":\"Identification of Coagulation and Fibrinolysis-Associated Biomarkers With Implications for Preeclampsia.\",\"authors\":\"Yujie Liu, Tingting Chen, Cuifang Fan\",\"doi\":\"10.1155/genr/6637484\",\"DOIUrl\":null,\"url\":null,\"abstract\":\"<p><p><b>Background:</b> Coagulation system abnormalities contribute to clinical manifestations in preeclampsia (PE), but the mechanisms of coagulation and fibrinolysis in PE are unclear. <b>Methods:</b> We utilized the Gene Expression Omnibus (GEO) database to obtain the GSE10588 training set and GSE54618 validation set. From GeneCards, we extracted 514 coagulation and fibrinolysis-related genes (CFRGs). Differential expression analysis identified 1521 DEGs in the GSE10588 training set. WGCNA revealed the salmon module (778 genes) as the key module. LASSO and SVM-RFE methods identified four biomarkers (CYP19A1, C1QBP, GHR, and PSMA3) for a diagnostic model. GSEA was performed on the biomarkers. Immune cell infiltration and therapeutic agents for the biomarkers were analyzed. A circRNA-miRNA-mRNA network was constructed. <b>Results:</b> The salmon module showed the highest correlation with PE and normal samples. The diagnostic model comprised CYP19A1, C1QBP, GHR, and PSMA3. Immune cell analysis revealed significant differences, including type 2 T helper cells and regulatory T cells. C1QBP correlated positively with effector memory CD4 T cells, while PSMA3 had a negative correlation with CD56dim natural killer cells. Sixty-one potential therapeutic agents were predicted, as well as n circRNA-miRNA-mRNA network composed of 73 nodes and 88 edges. <b>Conclusion:</b> Our bioinformatic analysis resulted in a diagnostic model (CYP19A1, C1QBP, GHR, and PSMA3) for PE related to coagulation and fibrinolysis. We also conducted immune microenvironment and drug sensitivity analyses, providing insights into PE diagnosis and treatment.</p>\",\"PeriodicalId\":12778,\"journal\":{\"name\":\"Genetics research\",\"volume\":\"2025 \",\"pages\":\"6637484\"},\"PeriodicalIF\":2.1000,\"publicationDate\":\"2025-06-23\",\"publicationTypes\":\"Journal Article\",\"fieldsOfStudy\":null,\"isOpenAccess\":false,\"openAccessPdf\":\"https://www.ncbi.nlm.nih.gov/pmc/articles/PMC12208752/pdf/\",\"citationCount\":\"0\",\"resultStr\":null,\"platform\":\"Semanticscholar\",\"paperid\":null,\"PeriodicalName\":\"Genetics research\",\"FirstCategoryId\":\"99\",\"ListUrlMain\":\"https://doi.org/10.1155/genr/6637484\",\"RegionNum\":4,\"RegionCategory\":\"生物学\",\"ArticlePicture\":[],\"TitleCN\":null,\"AbstractTextCN\":null,\"PMCID\":null,\"EPubDate\":\"2025/1/1 0:00:00\",\"PubModel\":\"eCollection\",\"JCR\":\"Q4\",\"JCRName\":\"GENETICS & HEREDITY\",\"Score\":null,\"Total\":0}","platform":"Semanticscholar","paperid":null,"PeriodicalName":"Genetics research","FirstCategoryId":"99","ListUrlMain":"https://doi.org/10.1155/genr/6637484","RegionNum":4,"RegionCategory":"生物学","ArticlePicture":[],"TitleCN":null,"AbstractTextCN":null,"PMCID":null,"EPubDate":"2025/1/1 0:00:00","PubModel":"eCollection","JCR":"Q4","JCRName":"GENETICS & HEREDITY","Score":null,"Total":0}
引用次数: 0

摘要

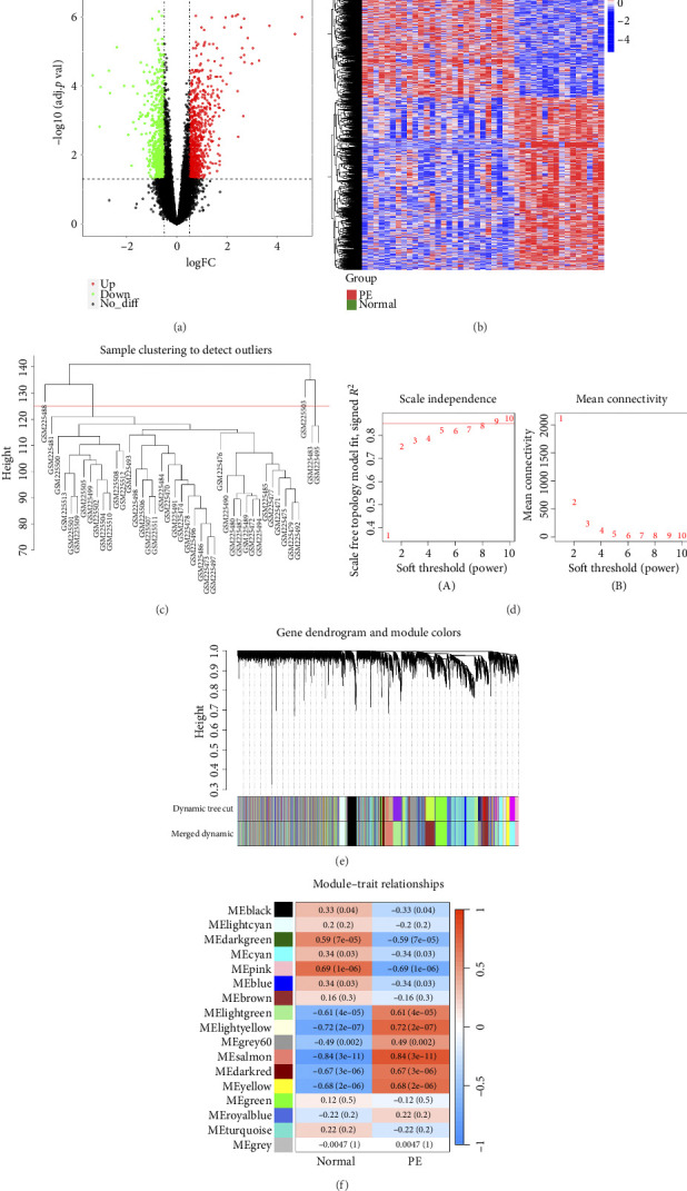
背景:凝血系统异常有助于先兆子痫(PE)的临床表现,但PE的凝血和纤溶机制尚不清楚。方法:利用Gene Expression Omnibus (GEO)数据库获取GSE10588训练集和GSE54618验证集。从GeneCards中,我们提取了514个凝血和纤溶相关基因(CFRGs)。差异表达分析在GSE10588训练集中鉴定了1521个deg。WGCNA发现三文鱼模块(778个基因)是关键模块。LASSO和SVM-RFE方法鉴定了四种生物标志物(CYP19A1, C1QBP, GHR和PSMA3)用于诊断模型。对生物标志物进行GSEA检测。分析了免疫细胞浸润和生物标志物的治疗药物。构建环状rna - mirna - mrna网络。结果:鲑鱼模组与PE及正常标本相关性最高。诊断模型包括CYP19A1、C1QBP、GHR和PSMA3。免疫细胞分析显示了显著的差异,包括2型T辅助细胞和调节性T细胞。C1QBP与效应记忆CD4 T细胞呈正相关,而PSMA3与CD56dim自然杀伤细胞呈负相关。预测了61种潜在的治疗药物,以及由73个节点和88个边组成的n个circRNA-miRNA-mRNA网络。结论:我们的生物信息学分析得出了与凝血和纤溶相关的PE的诊断模型(CYP19A1、C1QBP、GHR和PSMA3)。我们还进行了免疫微环境和药物敏感性分析,为PE的诊断和治疗提供了见解。
本文章由计算机程序翻译,如有差异,请以英文原文为准。

Identification of Coagulation and Fibrinolysis-Associated Biomarkers With Implications for Preeclampsia.

Identification of Coagulation and Fibrinolysis-Associated Biomarkers With Implications for Preeclampsia.

Identification of Coagulation and Fibrinolysis-Associated Biomarkers With Implications for Preeclampsia.

Identification of Coagulation and Fibrinolysis-Associated Biomarkers With Implications for Preeclampsia.

Background: Coagulation system abnormalities contribute to clinical manifestations in preeclampsia (PE), but the mechanisms of coagulation and fibrinolysis in PE are unclear. Methods: We utilized the Gene Expression Omnibus (GEO) database to obtain the GSE10588 training set and GSE54618 validation set. From GeneCards, we extracted 514 coagulation and fibrinolysis-related genes (CFRGs). Differential expression analysis identified 1521 DEGs in the GSE10588 training set. WGCNA revealed the salmon module (778 genes) as the key module. LASSO and SVM-RFE methods identified four biomarkers (CYP19A1, C1QBP, GHR, and PSMA3) for a diagnostic model. GSEA was performed on the biomarkers. Immune cell infiltration and therapeutic agents for the biomarkers were analyzed. A circRNA-miRNA-mRNA network was constructed. Results: The salmon module showed the highest correlation with PE and normal samples. The diagnostic model comprised CYP19A1, C1QBP, GHR, and PSMA3. Immune cell analysis revealed significant differences, including type 2 T helper cells and regulatory T cells. C1QBP correlated positively with effector memory CD4 T cells, while PSMA3 had a negative correlation with CD56dim natural killer cells. Sixty-one potential therapeutic agents were predicted, as well as n circRNA-miRNA-mRNA network composed of 73 nodes and 88 edges. Conclusion: Our bioinformatic analysis resulted in a diagnostic model (CYP19A1, C1QBP, GHR, and PSMA3) for PE related to coagulation and fibrinolysis. We also conducted immune microenvironment and drug sensitivity analyses, providing insights into PE diagnosis and treatment.

求助全文
通过发布文献求助,成功后即可免费获取论文全文。 去求助
来源期刊
Genetics research
Genetics research 生物-遗传学
自引率
6.70%
发文量
74
审稿时长
>12 weeks
期刊介绍: Genetics Research is a key forum for original research on all aspects of human and animal genetics, reporting key findings on genomes, genes, mutations and molecular interactions, extending out to developmental, evolutionary, and population genetics as well as ethical, legal and social aspects. Our aim is to lead to a better understanding of genetic processes in health and disease. The journal focuses on the use of new technologies, such as next generation sequencing together with bioinformatics analysis, to produce increasingly detailed views of how genes function in tissues and how these genes perform, individually or collectively, in normal development and disease aetiology. The journal publishes original work, review articles, short papers, computational studies, and novel methods and techniques in research covering humans and well-established genetic organisms. Key subject areas include medical genetics, genomics, human evolutionary and population genetics, bioinformatics, genetics of complex traits, molecular and developmental genetics, Evo-Devo, quantitative and statistical genetics, behavioural genetics and environmental genetics. The breadth and quality of research make the journal an invaluable resource for medical geneticists, molecular biologists, bioinformaticians and researchers involved in genetic basis of diseases, evolutionary and developmental studies.
×
引用
GB/T 7714-2015
复制
MLA
复制
APA
复制
导出至
BibTeX EndNote RefMan NoteFirst NoteExpress
×
提示
您的信息不完整,为了账户安全,请先补充。
现在去补充
×
提示
您因"违规操作"
具体请查看互助需知
我知道了
×
提示
确定
请完成安全验证×
copy
已复制链接
快去分享给好友吧!
我知道了
右上角分享
点击右上角分享
0
联系我们:info@booksci.cn Book学术提供免费学术资源搜索服务,方便国内外学者检索中英文文献。致力于提供最便捷和优质的服务体验。 Copyright © 2023 布克学术 All rights reserved.
京ICP备2023020795号-1
ghs 京公网安备 11010802042870号
Book学术文献互助
Book学术文献互助群
群 号:604180095
Book学术官方微信