异丙酚通过AMPK/HIF-1α信号通路调节小胶质细胞葡萄糖代谢改善ecs诱导的抑郁样大鼠认知缺陷

IF 3.8 3区 医学 Q2 BIOCHEMISTRY & MOLECULAR BIOLOGY
Mou Zou, Su Min, Ruiyang Hong, Jia Huang, Dongyu Zhou, Yun Liang
{"title":"异丙酚通过AMPK/HIF-1α信号通路调节小胶质细胞葡萄糖代谢改善ecs诱导的抑郁样大鼠认知缺陷","authors":"Mou Zou,&nbsp;Su Min,&nbsp;Ruiyang Hong,&nbsp;Jia Huang,&nbsp;Dongyu Zhou,&nbsp;Yun Liang","doi":"10.1007/s11064-025-04473-0","DOIUrl":null,"url":null,"abstract":"<div><p>Propofol can partly ameliorate electroconvulsive shock (ECS)-induced learning and memory impairment by restoring synaptic plasticity. However, the exact mechanism is unknown. Microglia exert different immune functions by regulating their glucose metabolism, which is closely related to synaptic plasticity. We aimed to investigate whether the mechanism underlying the cognitive enhancement effects of propofol is associated with microglial glucose metabolism. Rats depression model was established by chronic unpredictable mild stress (CUMS). Sucrose preference test (SPT) and open field test (OFT) were used to detect anhedonia and anxiety-like behaviors in rats, respectively. Morris water maze (MWM) was used to evaluate the spatial learning and memory ability of rats. Transmission electron microscopy, immunofluorescence, enzymatic activity assays, Western blotting, and RT-qPCR were employed to evaluate hippocampal synaptic structural integrity, microglial glucose metabolism, and the expression of glycolytic regulators p-AMPK/AMPK and HIF-1α. The AMPK inhibitor compound C was used for reverse validation. Propofol attenuated the ECS-induced reduction of hippocampal synaptic proteins PSD-95 and SYN1, suppressed the upregulation of pro-inflammatory cytokines TNF-α and IL-1β, and reduced microglial activation. It also reduced the key glycolytic enzymes in microglia, increased AMPK expression, and decreased HIF-1α expression, thereby improving learning and memory impairment in ECS-treated rats. Compound C reversed propofol’s neuroprotective effect. ECS-induced learning and memory deficits in depressive-like rats are associated with increased microglial glycolysis via the AMPK/HIF-1α pathway, a metabolism process that could be mitigated by propofol.</p></div>","PeriodicalId":719,"journal":{"name":"Neurochemical Research","volume":"50 4","pages":""},"PeriodicalIF":3.8000,"publicationDate":"2025-06-30","publicationTypes":"Journal Article","fieldsOfStudy":null,"isOpenAccess":false,"openAccessPdf":"https://www.ncbi.nlm.nih.gov/pmc/articles/PMC12209389/pdf/","citationCount":"0","resultStr":"{\"title\":\"Propofol Modulates Microglial Glucose Metabolism Via the AMPK/HIF-1α Signaling Pathway To Ameliorate ECS-induced Cognitive Deficits in Depressive-like Rats\",\"authors\":\"Mou Zou,&nbsp;Su Min,&nbsp;Ruiyang Hong,&nbsp;Jia Huang,&nbsp;Dongyu Zhou,&nbsp;Yun Liang\",\"doi\":\"10.1007/s11064-025-04473-0\",\"DOIUrl\":null,\"url\":null,\"abstract\":\"<div><p>Propofol can partly ameliorate electroconvulsive shock (ECS)-induced learning and memory impairment by restoring synaptic plasticity. However, the exact mechanism is unknown. Microglia exert different immune functions by regulating their glucose metabolism, which is closely related to synaptic plasticity. We aimed to investigate whether the mechanism underlying the cognitive enhancement effects of propofol is associated with microglial glucose metabolism. Rats depression model was established by chronic unpredictable mild stress (CUMS). Sucrose preference test (SPT) and open field test (OFT) were used to detect anhedonia and anxiety-like behaviors in rats, respectively. Morris water maze (MWM) was used to evaluate the spatial learning and memory ability of rats. Transmission electron microscopy, immunofluorescence, enzymatic activity assays, Western blotting, and RT-qPCR were employed to evaluate hippocampal synaptic structural integrity, microglial glucose metabolism, and the expression of glycolytic regulators p-AMPK/AMPK and HIF-1α. The AMPK inhibitor compound C was used for reverse validation. Propofol attenuated the ECS-induced reduction of hippocampal synaptic proteins PSD-95 and SYN1, suppressed the upregulation of pro-inflammatory cytokines TNF-α and IL-1β, and reduced microglial activation. It also reduced the key glycolytic enzymes in microglia, increased AMPK expression, and decreased HIF-1α expression, thereby improving learning and memory impairment in ECS-treated rats. Compound C reversed propofol’s neuroprotective effect. ECS-induced learning and memory deficits in depressive-like rats are associated with increased microglial glycolysis via the AMPK/HIF-1α pathway, a metabolism process that could be mitigated by propofol.</p></div>\",\"PeriodicalId\":719,\"journal\":{\"name\":\"Neurochemical Research\",\"volume\":\"50 4\",\"pages\":\"\"},\"PeriodicalIF\":3.8000,\"publicationDate\":\"2025-06-30\",\"publicationTypes\":\"Journal Article\",\"fieldsOfStudy\":null,\"isOpenAccess\":false,\"openAccessPdf\":\"https://www.ncbi.nlm.nih.gov/pmc/articles/PMC12209389/pdf/\",\"citationCount\":\"0\",\"resultStr\":null,\"platform\":\"Semanticscholar\",\"paperid\":null,\"PeriodicalName\":\"Neurochemical Research\",\"FirstCategoryId\":\"3\",\"ListUrlMain\":\"https://link.springer.com/article/10.1007/s11064-025-04473-0\",\"RegionNum\":3,\"RegionCategory\":\"医学\",\"ArticlePicture\":[],\"TitleCN\":null,\"AbstractTextCN\":null,\"PMCID\":null,\"EPubDate\":\"\",\"PubModel\":\"\",\"JCR\":\"Q2\",\"JCRName\":\"BIOCHEMISTRY & MOLECULAR BIOLOGY\",\"Score\":null,\"Total\":0}","platform":"Semanticscholar","paperid":null,"PeriodicalName":"Neurochemical Research","FirstCategoryId":"3","ListUrlMain":"https://link.springer.com/article/10.1007/s11064-025-04473-0","RegionNum":3,"RegionCategory":"医学","ArticlePicture":[],"TitleCN":null,"AbstractTextCN":null,"PMCID":null,"EPubDate":"","PubModel":"","JCR":"Q2","JCRName":"BIOCHEMISTRY & MOLECULAR BIOLOGY","Score":null,"Total":0}
引用次数: 0

摘要

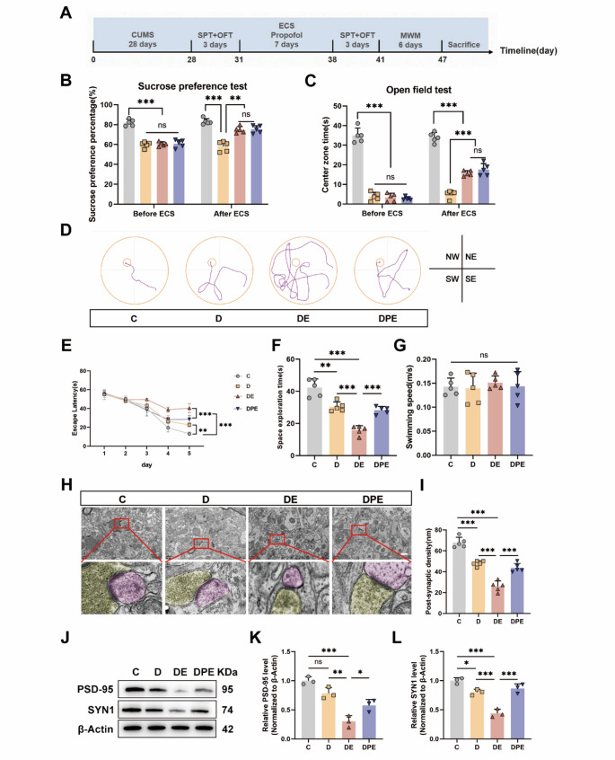
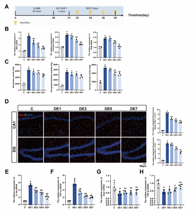
异丙酚可以通过恢复突触可塑性部分改善电惊厥休克(ECS)引起的学习和记忆障碍。然而,确切的机制尚不清楚。小胶质细胞通过调节糖代谢发挥不同的免疫功能,这与突触可塑性密切相关。我们的目的是研究异丙酚认知增强作用的机制是否与小胶质糖代谢有关。采用慢性不可预测轻度应激(CUMS)建立大鼠抑郁模型。采用蔗糖偏好试验(SPT)和开放场试验(OFT)分别检测大鼠快感缺乏和焦虑样行为。采用Morris水迷宫(MWM)评价大鼠的空间学习记忆能力。采用透射电镜、免疫荧光、酶活性测定、Western blotting和RT-qPCR评估海马突触结构完整性、小胶质细胞糖代谢以及糖酵解调节因子p-AMPK/AMPK和HIF-1α的表达。采用AMPK抑制剂化合物C进行反向验证。异丙酚可减弱ecs诱导的海马突触蛋白PSD-95和SYN1的减少,抑制促炎细胞因子TNF-α和IL-1β的上调,降低小胶质细胞的活化。降低小胶质细胞中关键的糖酵解酶,增加AMPK的表达,降低HIF-1α的表达,从而改善ecs治疗大鼠的学习和记忆障碍。化合物C逆转了异丙酚的神经保护作用。ecs诱导的抑郁样大鼠的学习和记忆缺陷与通过AMPK/HIF-1α途径增加的小胶质糖酵解有关,这一代谢过程可以通过异丙酚减轻。
本文章由计算机程序翻译,如有差异,请以英文原文为准。

Propofol Modulates Microglial Glucose Metabolism Via the AMPK/HIF-1α Signaling Pathway To Ameliorate ECS-induced Cognitive Deficits in Depressive-like Rats

Propofol Modulates Microglial Glucose Metabolism Via the AMPK/HIF-1α Signaling Pathway To Ameliorate ECS-induced Cognitive Deficits in Depressive-like Rats

Propofol Modulates Microglial Glucose Metabolism Via the AMPK/HIF-1α Signaling Pathway To Ameliorate ECS-induced Cognitive Deficits in Depressive-like Rats

Propofol Modulates Microglial Glucose Metabolism Via the AMPK/HIF-1α Signaling Pathway To Ameliorate ECS-induced Cognitive Deficits in Depressive-like Rats

Propofol can partly ameliorate electroconvulsive shock (ECS)-induced learning and memory impairment by restoring synaptic plasticity. However, the exact mechanism is unknown. Microglia exert different immune functions by regulating their glucose metabolism, which is closely related to synaptic plasticity. We aimed to investigate whether the mechanism underlying the cognitive enhancement effects of propofol is associated with microglial glucose metabolism. Rats depression model was established by chronic unpredictable mild stress (CUMS). Sucrose preference test (SPT) and open field test (OFT) were used to detect anhedonia and anxiety-like behaviors in rats, respectively. Morris water maze (MWM) was used to evaluate the spatial learning and memory ability of rats. Transmission electron microscopy, immunofluorescence, enzymatic activity assays, Western blotting, and RT-qPCR were employed to evaluate hippocampal synaptic structural integrity, microglial glucose metabolism, and the expression of glycolytic regulators p-AMPK/AMPK and HIF-1α. The AMPK inhibitor compound C was used for reverse validation. Propofol attenuated the ECS-induced reduction of hippocampal synaptic proteins PSD-95 and SYN1, suppressed the upregulation of pro-inflammatory cytokines TNF-α and IL-1β, and reduced microglial activation. It also reduced the key glycolytic enzymes in microglia, increased AMPK expression, and decreased HIF-1α expression, thereby improving learning and memory impairment in ECS-treated rats. Compound C reversed propofol’s neuroprotective effect. ECS-induced learning and memory deficits in depressive-like rats are associated with increased microglial glycolysis via the AMPK/HIF-1α pathway, a metabolism process that could be mitigated by propofol.

求助全文
通过发布文献求助,成功后即可免费获取论文全文。 去求助
来源期刊
Neurochemical Research
Neurochemical Research 医学-神经科学
CiteScore
7.70
自引率
2.30%
发文量
320
审稿时长
6 months
期刊介绍: Neurochemical Research is devoted to the rapid publication of studies that use neurochemical methodology in research on nervous system structure and function. The journal publishes original reports of experimental and clinical research results, perceptive reviews of significant problem areas in the neurosciences, brief comments of a methodological or interpretive nature, and research summaries conducted by leading scientists whose works are not readily available in English.
×
引用
GB/T 7714-2015
复制
MLA
复制
APA
复制
导出至
BibTeX EndNote RefMan NoteFirst NoteExpress
×
提示
您的信息不完整,为了账户安全,请先补充。
现在去补充
×
提示
您因"违规操作"
具体请查看互助需知
我知道了
×
提示
确定
请完成安全验证×
copy
已复制链接
快去分享给好友吧!
我知道了
右上角分享
点击右上角分享
0
联系我们:info@booksci.cn Book学术提供免费学术资源搜索服务,方便国内外学者检索中英文文献。致力于提供最便捷和优质的服务体验。 Copyright © 2023 布克学术 All rights reserved.
京ICP备2023020795号-1
ghs 京公网安备 11010802042870号
Book学术文献互助
Book学术文献互助群
群 号:604180095
Book学术官方微信